AMZ123跨境卖家导航
拖动LOGO到书签栏,立即收藏AMZ123
《东南亚出海合规实操指南手册》PDF下载
《东南亚出海合规实操指南手册》PDF下载
2026-02-12
7034
6974
报告简介:
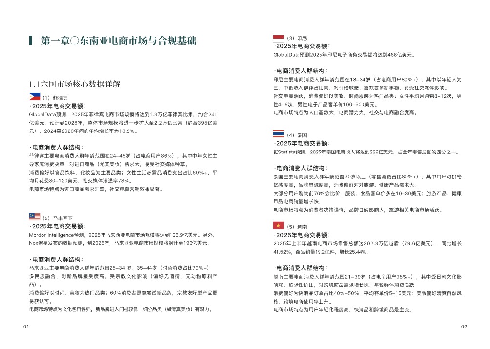
近年来,东南亚电商市场以迅猛的增长态势成为全球贸易的新蓝海,印尼马来西亚、新加坡等六国凭借庞大的人口基数、持续提升的互联网渗透率吸引着无数中国卖家前来布局。
报告标签:
报告来源:DNY123 点此下载
分享给朋友和朋友圈
报告详情

东南亚出海合规实操指南手册

东南亚出海合规实操指南手册

东南亚出海合规实操指南手册

东南亚出海合规实操指南手册

东南亚出海合规实操指南手册

东南亚出海合规实操指南手册

东南亚出海合规实操指南手册

东南亚出海合规实操指南手册

东南亚出海合规实操指南手册

东南亚出海合规实操指南手册

更多详细内容,请领取报告后查看 我要领取

咨询
官方微信群
官方客服

扫码添加,立即咨询

加群
官方微信群
官方微信群

扫码添加,拉你进群

更多
订阅号服务号跨境资讯
二维码

为你推送和解读最前沿、最有料的跨境电商资讯

二维码

90% 亚马逊卖家都在关注的微信公众号

二维码

精选今日跨境电商头条资讯

回顶部