AMZ123跨境卖家导航
拖动LOGO到书签栏,立即收藏AMZ123
《2025年跨境电商东南亚市场进入战略白皮书》PDF下载
《2025年跨境电商东南亚市场进入战略白皮书》PDF下载
2025-12-05
8801
8721
报告简介:
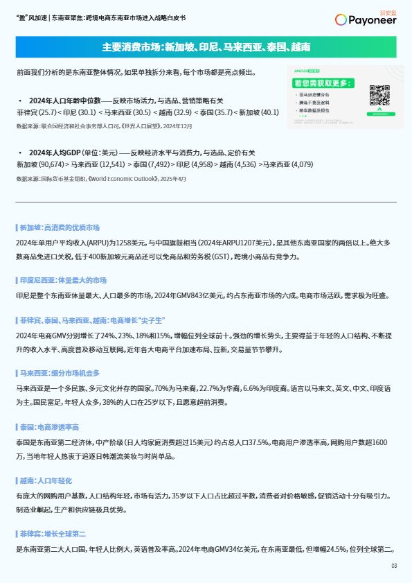
东南亚电商,正以惊人的速度复刻中国电商高速增长的黄金时代。2024年东南亚电商GMV达到1284亿美元,短短5年涨幅超过3倍。全球电商2024年GMV增幅最快的十大市场中,东南亚独占四席。东南亚是拥有约6.7亿人口的广阔市场,在现今全球关税的不确定性大格局下,因其电商基建完善,利好的贸易政策,和更高的年轻人口占比,成为跨境卖家生意拓张焦点之一。
报告标签:
报告来源:派安盈 点此下载
分享给朋友和朋友圈
报告详情

2025年跨境电商东南亚市场进入战略白皮书

2025年跨境电商东南亚市场进入战略白皮书

2025年跨境电商东南亚市场进入战略白皮书

2025年跨境电商东南亚市场进入战略白皮书

2025年跨境电商东南亚市场进入战略白皮书

2025年跨境电商东南亚市场进入战略白皮书

《》

更多详细内容,请领取报告后查看 我要领取

咨询
官方微信群
官方客服

扫码添加,立即咨询

加群
官方微信群
官方微信群

扫码添加,拉你进群

更多
订阅号服务号跨境资讯
二维码

为你推送和解读最前沿、最有料的跨境电商资讯

二维码

90% 亚马逊卖家都在关注的微信公众号

二维码

精选今日跨境电商头条资讯

回顶部