
以下资讯 Andy于 10月18日凌晨1:18搬运 ,希望大家能及时看到消息 【以上图来自百科截图】 邮政作为一项公共事业,在世界各国都是一项重要的产业。但是对于不同的国家来说,看待邮政的心态也不一样。对于中国这样的国家来说,邮政是一项公共服务,所以并不是以盈利为首要目的。 而这一点可不是放之世界皆准,比如美国…… 很多人以为美国这种资本主义国家没有国企,其实美国邮政就是美国的天字第一号国企。但是
今年亚马逊节日季的竞争势必会比往年更加激烈,我们该如何做好准备、安全抢占先机呢?今天Andy就跟大家分享一下旺季前的店铺维护、Listing维护与优化、旺季前新品推广、旺季防止断货策略等注意事项。 一、旺季前店铺维护 只有亚马逊账号正常运营,才能销售产品,卖家才能获得利润,所以说账号安全是重中之重,无论何时,我们首先应该做好店铺的安全维护。 目的 :店铺的维护主要是为了保证旺季开始之前账号各项绩效
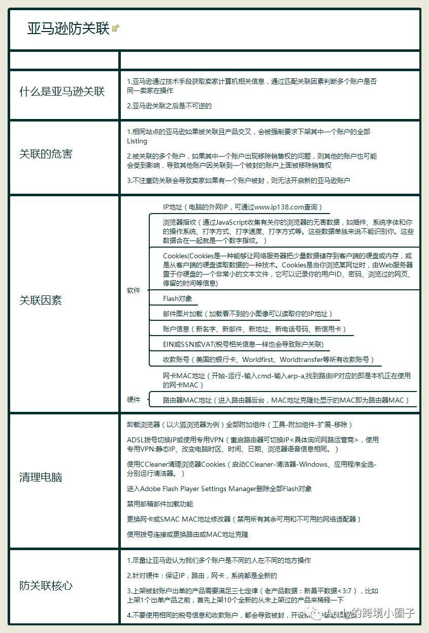
每隔几个月,亚马逊就会集中调查一些违规行为,任何微小的不当操作都有可能导致账号被封,做亚马逊的我们一定要遵守好亚马逊设定的“游戏规则”才能生存长久。 ★ ①亚马逊账号关联 ★ 亚马逊是一个不允许同一个卖家出现重复铺货现象的平台,它希望每一个产品每一个卖家只去销售一次,这就是亚马逊的禁止卖家多账号操作政策,这个政策也是为了避免一个卖家多个账号,从而进行非常规操作,打乱整个平台的平衡局面。 关联也是
最近店铺迎来了几个差评,所以今天就跟大家分享下我是如何处理这些差评的,都知道亚马逊上最重要的东西之一就是评价了。它不像天猫和淘宝有就算不留评价但是到了一定时间就会自动留好评的机制,运营过程中遇到差评也是做亚马逊的痛点,消除差评也是从做亚马逊就要面对的问题了。 这里也要提醒大家一件事,前不久我有个大卖朋友的店铺就遭遇到了差评, 他们的客服人员首先是采用应急措施去联系买家,询问了客户对产品不满意的地方
大家在运营中难免会遇到像断货、遭遇差评等导致销量下降的几种情况,今天Andy总结了一些我运营中出现这种情况时的应对办法,现在分享给大家。 断货后销量下跌 首先在产品断货之前我们可以先把价格调一下,不提价反而降价配合打广告加快出单速度,降价也不能降太多要把握一个度(这一点要比较慎重:亚马逊对价格要求很高,有些产品降价或者提价厉害的话流量就会有影响,像有些竞争压力较小的产品提价的影响要比竞争力大的产品
唉,最近被跟卖的气的牙痒痒,实在太可恶了。亚马逊所有的操作里最烦之一就是跟卖了,被跟卖的感觉就像是自己辛辛苦苦建立了一个大粮仓,但是被几只老鼠来偷粮,,偷个十来单也就算了,偷的狠的连购物车都给抢了,让我相当的不爽,业务好不容易就抢我饭碗,Andy是可忍孰不可忍。 遇到跟卖,自然是能化解就去化解,化解不了的就要去赶了。 今天就和大家分享一下Andy是怎么对付这些跟卖的,希望也能帮到正在遇上跟卖烦恼的
大家晚上好啊,转眼间跟大家认识也有大半年了。前段时间忙于Primeday有段时间没更新文了,今天总算静下心回来更新了。回想起来,每周坚持更新公众号已经成为了个人习惯,虽然平常会很忙, 但是我还是会抽空看看后台小伙伴的留言消息。(有消息我看到都会第一时间回复) 从去年冬天到现在,跨境情报局的粉丝增长已经远超我的想象,毕竟自己专职是做亚马逊运营,对于开公众号纯属偶然,真的很庆幸当初开了公众号,认识
当当当当!已经开始进入Prime Day秒杀的倒计时了,就问问你们激动不!去年有个朋友在秒杀结束后就奔4S店买上了觊觎已久的爱车,我们团队也在这个狂欢日过后全体去旅游嗨了一把,这一天不仅是一年之中流量和销量的峰值期,也是淡旺季明显的分界点,有人看着别人爆单,有人准备经历爆单,不知道现在在看文章的你是哪种呢哈哈...... 今年的PD日是7月16日,比去年还要多6个小时,更多的时间也就意味着更多的销
前两天有个卖家朋友和我说因为促销没设置好的问题,库存被卖空,一夜之间损失惨重,也有很多卖家朋友对促销设置的问题还是不够理解,为避免大家踩到这些“雷区”所以今天 Andy 就给大家详细解析一下亚马逊促销中有哪些需要注意的“坑”! 一、促销类型 促销是亚马逊常见的一种站内推广方式。促销类型有以下四种。 1、 Free Shipping:包邮免运费。该促销类型主要是针对自发货产品而设, FBA 产品
大家都知道亚马逊平台已经步入成熟期,已经不是 2014 年我们中国卖家上架就能出单的大批跟卖的捡钱年代了,也不是 15.16.17 年靠刷单,测评,黑科技玩法上首页就能出单的时代了,再回顾这个悲伤的 2018 年, 3 月份开始大量删评,大部分中国卖家的 Review 或多或少都被删,部分卖家的 listing 出现全部被撸空,甚至出现限制留评,变体 Review 在前台单独显示,包括 QA 部分
昨天亚马逊推出了全球收款服务,将方便卖家不需要通过外国银行卡或第三方用户即可使用本地货币接收全球付款,并直接存入卖家国内的银行账号,最快三个工作日到账。 有人说这项服务是免费的,但是经过调查,打款金额按照汇率来算,但是要收1.25%的手续费,(无奸不商的姐夫....)亚马逊收款服务目前支持北美,欧洲和日本三个站点,并且支持绑定卖家国内个人账号和公司银行账号。按照一定的汇率,直接结汇然后打人民币给我
最近有卖家朋友和我讨论过为什么广告一直在烧曝光有了,可是转化率还是很低,一直都想着如何去优化广告来达到出单效果,可是大家要知道广告只是增加流量的一个方法,影响转化率的本质还是Listing,所以我们一定要把自己的Listing做到尽善尽美,把基础做好了我们才好去进行下一步的开展,今天就和大家分享一下如何做到站内Listing极致优化。 01 标题 有些小伙伴很喜欢把标题写的越长越好,希望把所有的关
Hi大家,有些日子没更新了文章了,最近有点忙,近期大家问的广告问题比较多哦,所以今天呢就和大家聊聊广告中一些常见的问题 先说说几个常见的问题吧: 广告展示率太低的问题: 1.检查一下是不是自己的预算太少 2. 检查是否你的产品是否定位好类目. (这个是最常见最普遍的错误) 3.检查是否广告出价太低, 参考首页广告建议价, 但是请记住首页广告是和产品类目对应的 点击太少的问题: 搜索关键词: 是指买
昨晚的语音直播分享有很多小伙伴说错过了,为了响应大家的需要,今天给大家整理出了一个文档,这篇文章有点长,记得看到最后噢(其中用的插件是keepa和JS) New Release榜 婴童用品New Release榜单Top20平均日销45件,上榜listing数最多的产品是监控器和护具(覆盖/锁住门边、橱柜、插座等),分别有3个listing。根据产品划分,预计平均日销最多的listing对应的
近段时间,亚马逊圈内很不平静,大面积的删评,产品被限制留评,不得不承认亚马逊这波操作够狠(简直就是丧心病狂) 可是亚马逊是平白无故的删卖家评论的吗?显然也是有依据的: 亚马逊平台大量listing的 VP review一夜被清空其实就是因为listing整体留评率超过70%导致(亚马逊就是这么Diao)但亚马逊也还是有失公允的,好评删见底了,差评不论真假,依旧还在,有些甚至还被置顶。 留评星级,短











