亚马逊店铺被封!我们该怎么申诉?
每隔几个月,亚马逊就会集中调查一些违规行为,任何微小的不当操作都有可能导致账号被封,做亚马逊的我们一定要遵守好亚马逊设定的“游戏规则”才能生存长久。
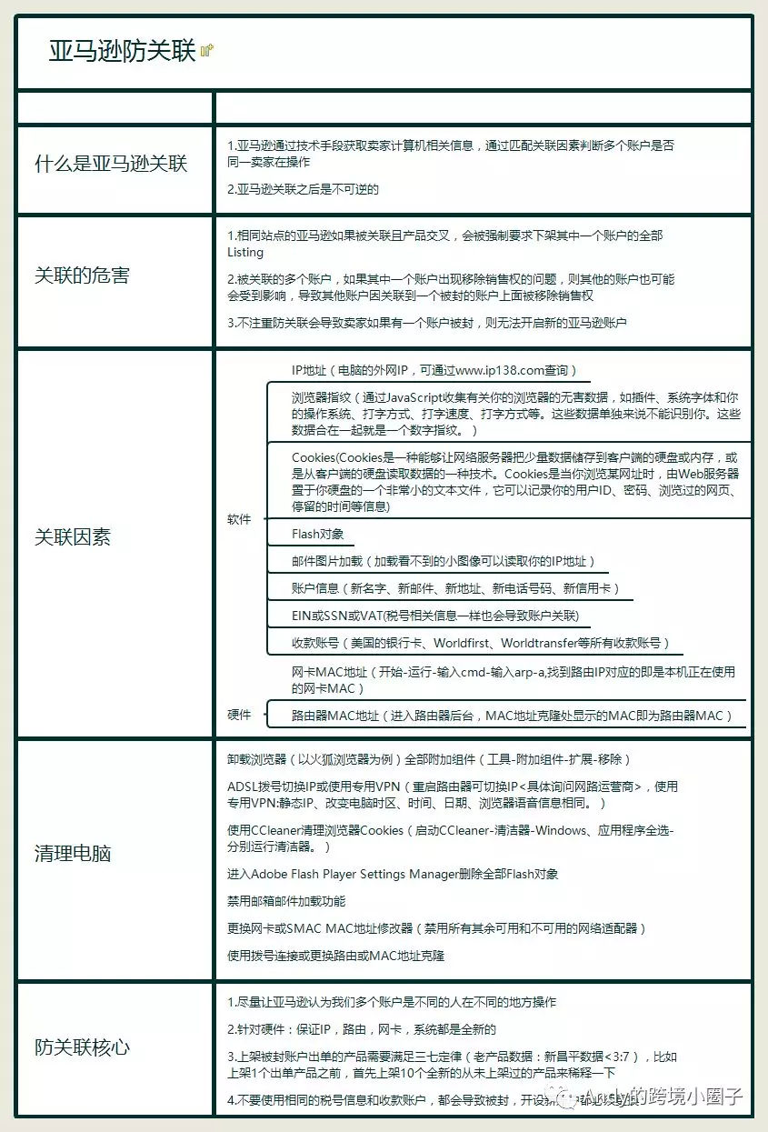
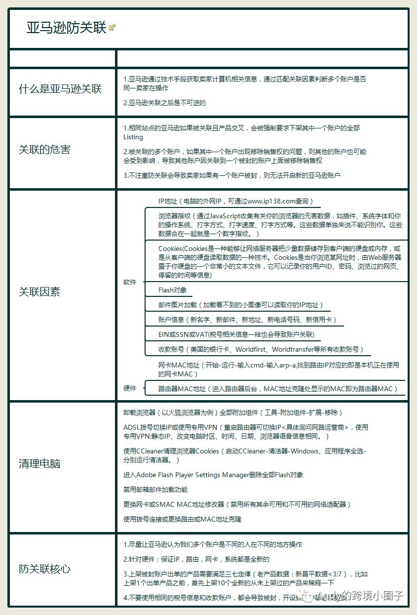
★①亚马逊账号关联 ★ 亚马逊是一个不允许同一个卖家出现重复铺货现象的平台,它希望每一个产品每一个卖家只去销售一次,这就是亚马逊的禁止卖家多账号操作政策,这个政策也是为了避免一个卖家多个账号,从而进行非常规操作,打乱整个平台的平衡局面。 关联也是根据多个因素判定,单一因素相同不会关联,但长期不知不觉的积累起来的关联因素多起来之后,就会因为某次关联因素而被判定为关联。下面这个关于关联因素的图大家可以看看。 如果账号被关闭,尝试向亚马逊申诉恢复,除非有开设两个账号的正当理由,基本很难申诉,即使这样我们还是应该用积极的态度跟亚马逊去交涉。 申诉思路: 1. 打shi都不承认自己有两个账号,坚持说自己只有一个账户在操作。 2.去找一些其他原因:说可能是因为大家做的产品类似,用了相同关键词才被关联到一起等原因... 3.接下来会好好研读平台规则,恳求亚马逊再给一次机会。 ★②账号绩效不合规★ 亚马逊后台有9大绩效,里面也有很多部分,有直接的也有间接的。 直接的因素有:ODR、订单取消率、迟发率,这都是导致账号被封的主要原因。 其他的因素有:违反规则,客户服务不满意率、退货服务不满意率、联系回复时间、准时送达和有效追踪率、这些现在并不是衡量卖家账号的硬性指标,只要是绩效达到一定的度,都会被暂停销售权限。 向亚马逊提交申述之前,我们要先尝试解决亚马逊在封号通知邮件中提到的那些不符指标问题。然后,专注于找出一些长期的解决方法。 申诉思路: AZ: 1.质量、包装的加强改进。 2.积极处理每一位客户的任何询问、投诉或产品问题。 3.随时通知客户运输包装的跟踪信息。通过售前、售中、售后过程来提高客户体验。 订单取消率: 1. 无法按时发货操作办法解决。 2. 提高销量、进行稀释。 3. 监控货物进度。 延迟发货: 1. 确定发货时间,以表决心。 2. 多采用FBA渠道发货。 3. 为客户提供多种发货渠道。 ★③产品与描述不符★ 当买家在亚马逊平台下单时,他们都会期待的完美的产品和卓越的服务,所以,当消费者收到的产品和他们订购的不一致的时候,买家很可能发起投诉,次数多了,卖家就会受到亚马逊的警告或店铺被封。 避免途径: 1. 跟踪产品图片是否与产品实物相符,在描述中也应该把产品应该会有的配件罗列清楚,有些买家会分不清什么是正货和配品)最好附上产品说明书,功能型的产品上视频,做图片让使用流程更加简洁。 2. 对产品进行验货,如果经常出现客户抱怨产品有压损的等问题也可以考虑更换自己的货代。 3. Listing的描述必须要属实,像色差等要素控制在一个合理度 4. 不适用给混合仓库( 一旦开了混合仓, 自己的产品有可能会和别的买家的产品打包到一起 ) 创建产品问题库(把收到的差评列出第一类的差评是什么问题,第二类的什么问题,然后有针对性的去解决某些问题) ★④销售假货或仿牌★ 亚马逊打假力度一直很大,要求平台上出售的商品也必须是正品,被人投诉的话账号就很容易中止并且冻结资金,在卖一款产品之前我们一定要确认这款产品是否会造成侵权,不要稀里糊涂的看着别人卖这款挣钱自己也跟着去卖... 进货的时候记录所有供应商,以及供货的来源 并保存每件产品的原始证明。 申诉思路: 1. 解决引起店铺被封的问题,比如澄清产品来源和功能问题; 2. 承诺会认真检查核实库存以及销售的产品是否存在不符合亚马逊要求的产品,一旦发现将立即删除,并永久不会再次出售。 3. 检查所有卖出的产品,如果客户反映任何不满意或者产品问题,我将在12小时内为他们解决问题。 4.对于后期出售的新产品,如果有不确定的信息,会立即咨询亚马逊,不会盲目任意的去销售。 附件提供采购合同及发票。 ★⑤KYC审核不过★ 做运营的朋友都知道遇上KYC审核是一件很正常的事,尤其是欧洲站的卖家,如果没有通过,那么账户也会被挂掉。 审核的时候我们需要准备营业执照(只接受彩色的扫描件和拍照件,副本正本皆可)、公司银行开户许可证或者银行流水账单(账单日期一年之内)和个人消费账单(就是我们注册时填写的住宅地址的一个地址证明)、公司银行对账单等...... 这里大家注意尽量不要去P图,因为一旦P图这种情况下很容易被亚马逊卡在那过不去。 ★⑥侵权★ 亚马逊对于侵权投诉的处理非常严格,一旦账号被投诉的话都是直接裁决,发警告邮件、下架产品、取消销售权限还只是小事而已,严重的直接就封号。 我们需要维护四类知识产权有:版权,商标权,发明专利权、设计专利权。 在上架前可以去可以上商标网做一些调研查一下这款产品是否有被注册外观、专利、品牌注册...然后再去确定产品是否能卖,再简单粗暴一点的方法就是直接去问下亚马逊客服你即将要卖的产品是否存在什么问题客服这时候也会给你一些相关的建议。 如何规避因为侵权而导致的店铺被封呢? 1. 确保刊登的所有产品信息包括图片,都具有知识产权所有人的认可 2. 记录每一件产品的项目清单和发票,在刊登前进行检查 3. 确保拿到的文件是发票,而不是订单确认、形式发票、商业发票等 4. 调查供货商和他们的竞争对手,避免从不能提供相关文件的批发商那里进货。 如果遇到侵权问题,我建议是把产品马上下架和清理的库存产品,不要为了蝇头小利,而让自己的账户死掉,这样也是非常不明智的选择。 申诉的时候就要想办法打感情牌,联系品牌方去跟他们道歉,承认错误无心之失,言辞恳求,告知下架产品承诺不再销售他们的产品并抄送亚马逊notice邮箱... 申诉思路: 1. 你已经采取什么样的去解决这个方案(解决方案一定要放到第一条,因为亚马逊最先看的就是怎么去解决这个问题并作出承诺)。 2. 自己已经意识到了这个问题,为什么会发生。 3.表明自己是想长期跟亚马逊合作,用最诚恳的态度请求亚马逊再给一次机会。 ★⑦刷单,刷评论★ 刷单一直是把双刃剑,用不好的卖家往往会伤了自己,这也是亚马逊的灰色地带,这个灰色很多人也踩过了雷区而挂店铺... 申诉的时候一定要条理清晰,现在很多卖家在给亚马逊提供申诉资料的时候说的内容很笼统,不够具体。 申诉思路: 1、想办法把自己人为上的评论先删除,删除前后界面截图保存 2、给亚马逊发邮件申诉(尽量在有评论删除之后) 3、申诉内容: 1)、首先承认自己意识到了自己的错误,是刚做店铺的时候自己不是很懂,为了快速出单所以刷了少量的评论,以后会更加注意并遵循亚马逊的各项政策 2)、表明自己已经采取的行动,已经开始采取行动去删除人为操作的评论,(如果有删除的截图放附件) 3)、表明自己的态度,今后会严格遵守亚马逊各项政策做事等,我是抱着长期和亚马逊合作的态度进驻的亚马逊,很抱歉前期因为对平台政策的不熟悉导致采取了一些不正确的措施,希望亚马逊能再给自己一次机会。 旺季的话,账号被封后申诉通过率却比平常要难多了,建议最好在第一次申诉的时候资料准备齐全,并且态度诚恳,表达通顺畅,除了从后台那边邮件申诉之外,如果跟当地的客服团队去做申诉会比邮件申诉更好。只要做到这些,一般还是可以通过的,绩效申诉重在耐心,只要店铺还可以登录,就要坚持不懈申诉。只要我们老实本分的做店铺,努力提升绩效,乖乖地跟着规则走,相信还是能稳住。 

每隔几个月,亚马逊就会集中调查一些违规行为,任何微小的不当操作都有可能导致账号被封,做亚马逊的我们一定要遵守好亚马逊设定的“游戏规则”才能生存长久。
★①亚马逊账号关联 ★ 亚马逊是一个不允许同一个卖家出现重复铺货现象的平台,它希望每一个产品每一个卖家只去销售一次,这就是亚马逊的禁止卖家多账号操作政策,这个政策也是为了避免一个卖家多个账号,从而进行非常规操作,打乱整个平台的平衡局面。 关联也是根据多个因素判定,单一因素相同不会关联,但长期不知不觉的积累起来的关联因素多起来之后,就会因为某次关联因素而被判定为关联。下面这个关于关联因素的图大家可以看看。 如果账号被关闭,尝试向亚马逊申诉恢复,除非有开设两个账号的正当理由,基本很难申诉,即使这样我们还是应该用积极的态度跟亚马逊去交涉。 申诉思路: 1. 打shi都不承认自己有两个账号,坚持说自己只有一个账户在操作。 2.去找一些其他原因:说可能是因为大家做的产品类似,用了相同关键词才被关联到一起等原因... 3.接下来会好好研读平台规则,恳求亚马逊再给一次机会。 ★②账号绩效不合规★ 亚马逊后台有9大绩效,里面也有很多部分,有直接的也有间接的。 直接的因素有:ODR、订单取消率、迟发率,这都是导致账号被封的主要原因。 其他的因素有:违反规则,客户服务不满意率、退货服务不满意率、联系回复时间、准时送达和有效追踪率、这些现在并不是衡量卖家账号的硬性指标,只要是绩效达到一定的度,都会被暂停销售权限。 向亚马逊提交申述之前,我们要先尝试解决亚马逊在封号通知邮件中提到的那些不符指标问题。然后,专注于找出一些长期的解决方法。 申诉思路: AZ: 1.质量、包装的加强改进。 2.积极处理每一位客户的任何询问、投诉或产品问题。 3.随时通知客户运输包装的跟踪信息。通过售前、售中、售后过程来提高客户体验。 订单取消率: 1. 无法按时发货操作办法解决。 2. 提高销量、进行稀释。 3. 监控货物进度。 延迟发货: 1. 确定发货时间,以表决心。 2. 多采用FBA渠道发货。 3. 为客户提供多种发货渠道。 ★③产品与描述不符★ 当买家在亚马逊平台下单时,他们都会期待的完美的产品和卓越的服务,所以,当消费者收到的产品和他们订购的不一致的时候,买家很可能发起投诉,次数多了,卖家就会受到亚马逊的警告或店铺被封。 避免途径: 1. 跟踪产品图片是否与产品实物相符,在描述中也应该把产品应该会有的配件罗列清楚,有些买家会分不清什么是正货和配品)最好附上产品说明书,功能型的产品上视频,做图片让使用流程更加简洁。 2. 对产品进行验货,如果经常出现客户抱怨产品有压损的等问题也可以考虑更换自己的货代。 3. Listing的描述必须要属实,像色差等要素控制在一个合理度 4. 不适用给混合仓库( 一旦开了混合仓, 自己的产品有可能会和别的买家的产品打包到一起 ) 创建产品问题库(把收到的差评列出第一类的差评是什么问题,第二类的什么问题,然后有针对性的去解决某些问题) ★④销售假货或仿牌★ 亚马逊打假力度一直很大,要求平台上出售的商品也必须是正品,被人投诉的话账号就很容易中止并且冻结资金,在卖一款产品之前我们一定要确认这款产品是否会造成侵权,不要稀里糊涂的看着别人卖这款挣钱自己也跟着去卖... 进货的时候记录所有供应商,以及供货的来源 并保存每件产品的原始证明。 申诉思路: 1. 解决引起店铺被封的问题,比如澄清产品来源和功能问题; 2. 承诺会认真检查核实库存以及销售的产品是否存在不符合亚马逊要求的产品,一旦发现将立即删除,并永久不会再次出售。 3. 检查所有卖出的产品,如果客户反映任何不满意或者产品问题,我将在12小时内为他们解决问题。 4.对于后期出售的新产品,如果有不确定的信息,会立即咨询亚马逊,不会盲目任意的去销售。 附件提供采购合同及发票。 ★⑤KYC审核不过★ 做运营的朋友都知道遇上KYC审核是一件很正常的事,尤其是欧洲站的卖家,如果没有通过,那么账户也会被挂掉。 审核的时候我们需要准备营业执照(只接受彩色的扫描件和拍照件,副本正本皆可)、公司银行开户许可证或者银行流水账单(账单日期一年之内)和个人消费账单(就是我们注册时填写的住宅地址的一个地址证明)、公司银行对账单等...... 这里大家注意尽量不要去P图,因为一旦P图这种情况下很容易被亚马逊卡在那过不去。 ★⑥侵权★ 亚马逊对于侵权投诉的处理非常严格,一旦账号被投诉的话都是直接裁决,发警告邮件、下架产品、取消销售权限还只是小事而已,严重的直接就封号。 我们需要维护四类知识产权有:版权,商标权,发明专利权、设计专利权。 在上架前可以去可以上商标网做一些调研查一下这款产品是否有被注册外观、专利、品牌注册...然后再去确定产品是否能卖,再简单粗暴一点的方法就是直接去问下亚马逊客服你即将要卖的产品是否存在什么问题客服这时候也会给你一些相关的建议。 如何规避因为侵权而导致的店铺被封呢? 1. 确保刊登的所有产品信息包括图片,都具有知识产权所有人的认可 2. 记录每一件产品的项目清单和发票,在刊登前进行检查 3. 确保拿到的文件是发票,而不是订单确认、形式发票、商业发票等 4. 调查供货商和他们的竞争对手,避免从不能提供相关文件的批发商那里进货。 如果遇到侵权问题,我建议是把产品马上下架和清理的库存产品,不要为了蝇头小利,而让自己的账户死掉,这样也是非常不明智的选择。 申诉的时候就要想办法打感情牌,联系品牌方去跟他们道歉,承认错误无心之失,言辞恳求,告知下架产品承诺不再销售他们的产品并抄送亚马逊notice邮箱... 申诉思路: 1. 你已经采取什么样的去解决这个方案(解决方案一定要放到第一条,因为亚马逊最先看的就是怎么去解决这个问题并作出承诺)。 2. 自己已经意识到了这个问题,为什么会发生。 3.表明自己是想长期跟亚马逊合作,用最诚恳的态度请求亚马逊再给一次机会。 ★⑦刷单,刷评论★ 刷单一直是把双刃剑,用不好的卖家往往会伤了自己,这也是亚马逊的灰色地带,这个灰色很多人也踩过了雷区而挂店铺... 申诉的时候一定要条理清晰,现在很多卖家在给亚马逊提供申诉资料的时候说的内容很笼统,不够具体。 申诉思路: 1、想办法把自己人为上的评论先删除,删除前后界面截图保存 2、给亚马逊发邮件申诉(尽量在有评论删除之后) 3、申诉内容: 1)、首先承认自己意识到了自己的错误,是刚做店铺的时候自己不是很懂,为了快速出单所以刷了少量的评论,以后会更加注意并遵循亚马逊的各项政策 2)、表明自己已经采取的行动,已经开始采取行动去删除人为操作的评论,(如果有删除的截图放附件) 3)、表明自己的态度,今后会严格遵守亚马逊各项政策做事等,我是抱着长期和亚马逊合作的态度进驻的亚马逊,很抱歉前期因为对平台政策的不熟悉导致采取了一些不正确的措施,希望亚马逊能再给自己一次机会。 旺季的话,账号被封后申诉通过率却比平常要难多了,建议最好在第一次申诉的时候资料准备齐全,并且态度诚恳,表达通顺畅,除了从后台那边邮件申诉之外,如果跟当地的客服团队去做申诉会比邮件申诉更好。只要做到这些,一般还是可以通过的,绩效申诉重在耐心,只要店铺还可以登录,就要坚持不懈申诉。只要我们老实本分的做店铺,努力提升绩效,乖乖地跟着规则走,相信还是能稳住。 




福建
12-12 周五











