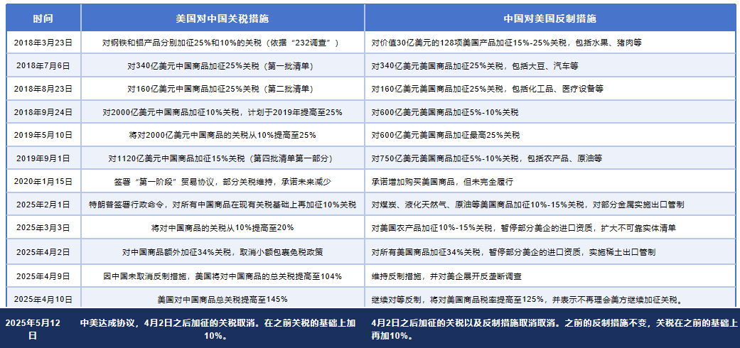
欧洲税务最新政策探讨:你会愿意缴纳至少5万欧元的保证金么?
AI设计/3D打印/欧洲市场实战拆解,点击报名




🇮🇹 意大利VIES增值税保证金操作指南 —— 核心内容摘要(官方文件中文解读)
一、适用对象
本规定适用于:
非欧盟(EU)或非欧洲经济区(EEA)国家的企业;
这些企业通过在意大利指定税务代表履行意大利境内的增值税义务;
并希望申请或保持在VIES数据库(欧盟内交易数据库)中的注册资格。
二、保证金要求
1. 义务主体
所有通过税务代表在意大利履行增值税义务的非EU/EEA企业,如需进入或留在VIES数据库,必须缴纳保证金。
2. 保证金金额与形式
**最低金额:**50,000欧元
可接受形式:
政府或国家担保的债券(以担保形式抵押);
银行担保;
保险担保(保函/保单)。
3. 保证金缴纳时机
**已有意大利VAT号的企业:**在申请加入VIES之前缴纳;
**尚未取得VAT号的企业:**在递交增值税注册申请时一并提交保证金。
4. 保证金期限
不得少于36个月;
保证金应提交给企业税务代表所在地的意大利省级税务局。
三、具体程序与要求
保证金文件需包括以下信息:
申请企业的身份信息;
保证提供方的身份信息;
保证金额、期限、适用税务局名称;
保证条款、违约处理方式、适用司法管辖地等。
省级税务局的职责:
审核保证金文件是否合规;
审核合格后,企业可正式申请加入VIES数据库(根据2014年12月15日规定 n. 159941)。
四、已在VIES数据库中的企业
对于在本政策发布日(2025年4月14日)前已在VIES中的企业:
必须在60天内提交合规的保证金;
若未提交,税务局将向其税务代表发出即将被除名VIES的正式通知;
自收到通知起,该企业还有额外60天提交保证金;
若再次未提交,该企业将被强制从VIES数据库中除名。
五、数据隐私与法律依据
数据处理遵循欧盟《GDPR通用数据保护条例》(EU 2016/679);
所有涉及的个人和企业信息,只用于此项管理流程;
相关法规依据包括:
1972年总统令第633号(意大利VAT法源);
2024年2月12日立法令第13号(引入7-quater条款);
2024年12月4日财政部长法令;
税务局局长2025年4月14日发布的执行细则。

对于在本政策发布日(2025年4月14日)前已在VIES中的企业:
必须在60天内提交合规的保证金;
若未提交,税务局将向其税务代表发出即将被除名VIES的正式通知;
自收到通知起,该企业还有额外60天提交保证金;
若再次未提交,该企业将被强制从VIES数据库中除名。
今天是2025年5月17日了,2025年4月14日颁发的政策,第一句话:必须在60天内提交合规保证金。也就是最晚在2025年6月13日根据规则需要缴纳。
如果到了最晚6月13日还没缴纳保证金,那么税务局就会向卖家的税务代表发出除名的正式通知。也就是最早的除名通知,也就是会在2025年6月14日开始发出(这么多卖家,肯定没法一天发完通知的,也要考虑意大利电商市场有没有产品可以买的情况等了)
那么我们就假设可以在6月14日收到通知。
第二句话:若未提交,税务局将向其税务代表发出,即将被除名VIES的正式通知。
第三句话:自收到通知起,该企业还有额外60天提交保证金;
从2025年6月14日收到除名通知,也还有60天的额外时间,也就是最早的时间,就会到2025年的8月14日了。
第四句话:若再次未提交,该企业将被强制从VIES数据库中除名
通过以上分析, 整个政策如果落地了,最早会受到税号影响的卖家,如果2025年8月14日,还没缴纳保证金,那么最早会在8月14日收到信息。也就是从现在到8月14日,还有将近3个月的时间。
通过研究政策,以及分析政策,我们已经知道了最坏的结果,就是如果政策确定了,还不缴纳保证金,可能会在2025年8月14日VIEC税号失效。
亚马逊电商平台从前几年开始数据就会自动和VIES系统进行数据匹配,如果系统发现了失效,这个还会有一个时间差,一般也没有那么快,就算最快也会有24-48小时发现数据不一致,发现数据不一致,再下一步就是和会被关店。
到关店这个节点,IT系统的规则一旦匹配,肯定是需要去申诉,才可以将店铺恢复的。
做个表格,汇总下以上思考:

那么经过以上分析,理论上合规的应对思路是什么?
1.了解这个政策,第一时间评估自己公司的意大利站点,是否值得缴纳至少5万欧元。
第一种情况:评估值得缴纳,做好缴纳至少5万欧元的保证金准备
如果是大站点,那么就需要从现在开始准备这笔资金。
去了解银行担保、保险、国债等多种金融缴纳形式,确保政策一旦真的完全生效,已经准备好了所有的通道来解决应对这个问题。因为找任何一个新供应商,期待都需要时间的。
第二种情况:评估后觉得意大利市场不值得投入这么大,放弃意大利的VIES系统的IT开头VAT税号,但是会通过其他国家发货发到意大利
1.意大利的VAT失效,也没啥问题
2.意大利VAT失效了,可以通过欧洲配送网络EFN从德国的仓库发到意大利,就是运费贵了一些。
第三种情况:完全放弃意大利市场
2.多家对比金融服务商,能够提供这部分金融的方案公司,可以出来广告一下了,找到最优金融方案,
3.目前这个政策是针对非欧盟公司,那么同步去了解欧盟公司的政策费用情况。
如果通过对比,发现注册欧盟公司的费用,比缴纳保证金还低,似乎不是可以考虑通过欧盟公司的来注册做亚马逊?
但是注册一家欧盟公司,从设立到本土的合规记账报税,维护成本也是一个非常重要的需要考虑的问题。
PS:以上都是个人结合自己经验和理解的一些思考,仅做目前时间段政策法规的准确意见,毕竟政策还没完全落地。
也有可能到了下周,就和上周的美国关税以后,好像4月份的政策没有来过一样,又降回去了。我们还是密切关注政策动态吧。
通过目前美国关税,和意大利的政策变化,我们可以看到,哪怕就是各国总统、各个局的局长打了个哈气,放了个屁,下面的整个跨境电商生态圈,都得想破脑袋跑断腿。
第一,目前意大利已经有保证金的政策,已经在2025年4月14日生效了,那么欧盟目前有27个国家,会不会有其他的国家也同样效仿呢?
毕竟,如果假设就意大利只有10万个中国卖家账号,其中只有10%的人愿意支付这个保证金,那么也有1万了,最低5万保证金,就可以快速为意大利政府从中国转到意大利至少5个亿的欧元。放着36个月,不动,利息都可以产生多少了。
政策一旦真的落地,也有这么多卖家愿意跟随,就是和一笔非常非常巨额的款项。
并且通过这个高门槛筛选过来的商家质量、规模都是非常大的 ,也能赚取更多利润。其实对于有能力支付的大麦圈层,是一个非常好的信号。
第二,我们还需要关注下,哪些国家也可能有保证金制度,提前做好准备。
这个点,我们来让AI协助搜下:

一、政策背景总结:为什么意大利会引入保证金制度?
意大利此举主要基于以下动因:
加强对非欧盟纳税人的税收监管,防范“注册即弃号”、增值税欺诈;
强化VIES系统的“可信身份”,保证交易对方VAT信息的真实与可追责性;
让非欧盟纳税人“有成本地”进入欧盟内部市场,避免滥用跨境注册通道;
响应欧盟整体对增值税流失的打击趋势(VAT Gap)。
这背后透露出一个趋势:欧盟将逐步提高对非本地纳税人进入本地市场的“门槛”与“责任”。
二、哪些国家可能会引入类似VAT保证金制度?(预测)
1. 🇫🇷 法国
背景:对跨境平台非常严格,如早期就要求亚马逊/平台承担第三方卖家的税责;
预测原因:法国税务局已设有对“高风险纳税人”的追缴机制,未来可能对非欧盟注册人设置进入VIES或OSS制度的前置资金要求。
2. 🇪🇸 西班牙
背景:增值税欺诈打击较积极,西班牙税局多次介入电商VAT检查;
预测方向:可能仿照意大利,要求非本地企业通过税代时提供“财务担保”或保证函。
3. 🇧🇪 比利时 / 🇳🇱 荷兰(物流中转国)
背景:大量FBA、跨境仓库位于这些国家,VAT注册频繁;
预测方向:为了控制注册泛滥或“挂号不报税”行为,可能引入针对通过第三方税代注册的保证金制度。
4. 🇩🇪 德国(部分方向)
德国已实施VAT责任连带机制(如市场平台负责机制),对B2C平台更严格;
不太可能全面引入保证金制度,但可能针对某些高风险行业(如成人用品、奢侈品)或高退税企业设立“押金型VAT注册门槛”。
5. 🇦🇹 奥地利 / 🇨🇿 捷克等中东欧国家
背景:退税型欺诈案件频发;
预测方向:对“需大额退税”的新注册企业,可能引入可退型担保机制(guarantee for input VAT claims)。
三、对中国跨境卖家的启示
以上为关于这个IT问题的相关思考,欢迎大家一起交流探讨。
未来多渠道、多市场的布局,一定是成为在跨境电商行业中长期发展的常态,之前All in全部在某一个是市场,比如美国,美国关税一加,这个国家就会没法做。All in 意大利的,现在也会因为这个政策,至少要从自己本身的资金中,多掏出来5万欧元的成本。
附:2023-2033年的方向:
想办法将80%的精力,投入到20%影响自己的事情上面,从2023年到2025年,我觉得这三年的时间,就是为自己的未来10年打基础的时间,这个时候,建立链接,搭建体系,做自己最擅长的板块,自己不擅长的板块,找到比自己优秀,有想法,有执行力的人,去落地,去实现。
能够通过这样的行动,吸引一群人,一起成长,一起实现自己的想法,能够将脑海中的想法,落地成为现实,这本身就是一件快乐的事情!
关于如何构架未来10年的体系板块,通过自己每天的持续思考,吸引有计划在跨境电商一待就是至少10年的人, 我相信,通过大家的集思广益,更容易搭建起来。
对于未来10年能够相聚,一起携手的朋友,我相信一定都是会在某一个细分领域,有自己坚持的人,那么将大家聚在一起,一定能够碰撞出不一样的火花!






🇮🇹 意大利VIES增值税保证金操作指南 —— 核心内容摘要(官方文件中文解读)
一、适用对象
本规定适用于:
非欧盟(EU)或非欧洲经济区(EEA)国家的企业;
这些企业通过在意大利指定税务代表履行意大利境内的增值税义务;
并希望申请或保持在VIES数据库(欧盟内交易数据库)中的注册资格。
二、保证金要求
1. 义务主体
所有通过税务代表在意大利履行增值税义务的非EU/EEA企业,如需进入或留在VIES数据库,必须缴纳保证金。
2. 保证金金额与形式
**最低金额:**50,000欧元
可接受形式:
政府或国家担保的债券(以担保形式抵押);
银行担保;
保险担保(保函/保单)。
3. 保证金缴纳时机
**已有意大利VAT号的企业:**在申请加入VIES之前缴纳;
**尚未取得VAT号的企业:**在递交增值税注册申请时一并提交保证金。
4. 保证金期限
不得少于36个月;
保证金应提交给企业税务代表所在地的意大利省级税务局。
三、具体程序与要求
保证金文件需包括以下信息:
申请企业的身份信息;
保证提供方的身份信息;
保证金额、期限、适用税务局名称;
保证条款、违约处理方式、适用司法管辖地等。
省级税务局的职责:
审核保证金文件是否合规;
审核合格后,企业可正式申请加入VIES数据库(根据2014年12月15日规定 n. 159941)。
四、已在VIES数据库中的企业
对于在本政策发布日(2025年4月14日)前已在VIES中的企业:
必须在60天内提交合规的保证金;
若未提交,税务局将向其税务代表发出即将被除名VIES的正式通知;
自收到通知起,该企业还有额外60天提交保证金;
若再次未提交,该企业将被强制从VIES数据库中除名。
五、数据隐私与法律依据
数据处理遵循欧盟《GDPR通用数据保护条例》(EU 2016/679);
所有涉及的个人和企业信息,只用于此项管理流程;
相关法规依据包括:
1972年总统令第633号(意大利VAT法源);
2024年2月12日立法令第13号(引入7-quater条款);
2024年12月4日财政部长法令;
税务局局长2025年4月14日发布的执行细则。

对于在本政策发布日(2025年4月14日)前已在VIES中的企业:
必须在60天内提交合规的保证金;
若未提交,税务局将向其税务代表发出即将被除名VIES的正式通知;
自收到通知起,该企业还有额外60天提交保证金;
若再次未提交,该企业将被强制从VIES数据库中除名。
今天是2025年5月17日了,2025年4月14日颁发的政策,第一句话:必须在60天内提交合规保证金。也就是最晚在2025年6月13日根据规则需要缴纳。
如果到了最晚6月13日还没缴纳保证金,那么税务局就会向卖家的税务代表发出除名的正式通知。也就是最早的除名通知,也就是会在2025年6月14日开始发出(这么多卖家,肯定没法一天发完通知的,也要考虑意大利电商市场有没有产品可以买的情况等了)
那么我们就假设可以在6月14日收到通知。
第二句话:若未提交,税务局将向其税务代表发出,即将被除名VIES的正式通知。
第三句话:自收到通知起,该企业还有额外60天提交保证金;
从2025年6月14日收到除名通知,也还有60天的额外时间,也就是最早的时间,就会到2025年的8月14日了。
第四句话:若再次未提交,该企业将被强制从VIES数据库中除名
通过以上分析, 整个政策如果落地了,最早会受到税号影响的卖家,如果2025年8月14日,还没缴纳保证金,那么最早会在8月14日收到信息。也就是从现在到8月14日,还有将近3个月的时间。
通过研究政策,以及分析政策,我们已经知道了最坏的结果,就是如果政策确定了,还不缴纳保证金,可能会在2025年8月14日VIEC税号失效。
亚马逊电商平台从前几年开始数据就会自动和VIES系统进行数据匹配,如果系统发现了失效,这个还会有一个时间差,一般也没有那么快,就算最快也会有24-48小时发现数据不一致,发现数据不一致,再下一步就是和会被关店。
到关店这个节点,IT系统的规则一旦匹配,肯定是需要去申诉,才可以将店铺恢复的。
做个表格,汇总下以上思考:

那么经过以上分析,理论上合规的应对思路是什么?
1.了解这个政策,第一时间评估自己公司的意大利站点,是否值得缴纳至少5万欧元。
第一种情况:评估值得缴纳,做好缴纳至少5万欧元的保证金准备
如果是大站点,那么就需要从现在开始准备这笔资金。
去了解银行担保、保险、国债等多种金融缴纳形式,确保政策一旦真的完全生效,已经准备好了所有的通道来解决应对这个问题。因为找任何一个新供应商,期待都需要时间的。
第二种情况:评估后觉得意大利市场不值得投入这么大,放弃意大利的VIES系统的IT开头VAT税号,但是会通过其他国家发货发到意大利
1.意大利的VAT失效,也没啥问题
2.意大利VAT失效了,可以通过欧洲配送网络EFN从德国的仓库发到意大利,就是运费贵了一些。
第三种情况:完全放弃意大利市场
2.多家对比金融服务商,能够提供这部分金融的方案公司,可以出来广告一下了,找到最优金融方案,
3.目前这个政策是针对非欧盟公司,那么同步去了解欧盟公司的政策费用情况。
如果通过对比,发现注册欧盟公司的费用,比缴纳保证金还低,似乎不是可以考虑通过欧盟公司的来注册做亚马逊?
但是注册一家欧盟公司,从设立到本土的合规记账报税,维护成本也是一个非常重要的需要考虑的问题。
PS:以上都是个人结合自己经验和理解的一些思考,仅做目前时间段政策法规的准确意见,毕竟政策还没完全落地。
也有可能到了下周,就和上周的美国关税以后,好像4月份的政策没有来过一样,又降回去了。我们还是密切关注政策动态吧。
通过目前美国关税,和意大利的政策变化,我们可以看到,哪怕就是各国总统、各个局的局长打了个哈气,放了个屁,下面的整个跨境电商生态圈,都得想破脑袋跑断腿。
第一,目前意大利已经有保证金的政策,已经在2025年4月14日生效了,那么欧盟目前有27个国家,会不会有其他的国家也同样效仿呢?
毕竟,如果假设就意大利只有10万个中国卖家账号,其中只有10%的人愿意支付这个保证金,那么也有1万了,最低5万保证金,就可以快速为意大利政府从中国转到意大利至少5个亿的欧元。放着36个月,不动,利息都可以产生多少了。
政策一旦真的落地,也有这么多卖家愿意跟随,就是和一笔非常非常巨额的款项。
并且通过这个高门槛筛选过来的商家质量、规模都是非常大的 ,也能赚取更多利润。其实对于有能力支付的大麦圈层,是一个非常好的信号。
第二,我们还需要关注下,哪些国家也可能有保证金制度,提前做好准备。
这个点,我们来让AI协助搜下:

一、政策背景总结:为什么意大利会引入保证金制度?
意大利此举主要基于以下动因:
加强对非欧盟纳税人的税收监管,防范“注册即弃号”、增值税欺诈;
强化VIES系统的“可信身份”,保证交易对方VAT信息的真实与可追责性;
让非欧盟纳税人“有成本地”进入欧盟内部市场,避免滥用跨境注册通道;
响应欧盟整体对增值税流失的打击趋势(VAT Gap)。
这背后透露出一个趋势:欧盟将逐步提高对非本地纳税人进入本地市场的“门槛”与“责任”。
二、哪些国家可能会引入类似VAT保证金制度?(预测)
1. 🇫🇷 法国
背景:对跨境平台非常严格,如早期就要求亚马逊/平台承担第三方卖家的税责;
预测原因:法国税务局已设有对“高风险纳税人”的追缴机制,未来可能对非欧盟注册人设置进入VIES或OSS制度的前置资金要求。
2. 🇪🇸 西班牙
背景:增值税欺诈打击较积极,西班牙税局多次介入电商VAT检查;
预测方向:可能仿照意大利,要求非本地企业通过税代时提供“财务担保”或保证函。
3. 🇧🇪 比利时 / 🇳🇱 荷兰(物流中转国)
背景:大量FBA、跨境仓库位于这些国家,VAT注册频繁;
预测方向:为了控制注册泛滥或“挂号不报税”行为,可能引入针对通过第三方税代注册的保证金制度。
4. 🇩🇪 德国(部分方向)
德国已实施VAT责任连带机制(如市场平台负责机制),对B2C平台更严格;
不太可能全面引入保证金制度,但可能针对某些高风险行业(如成人用品、奢侈品)或高退税企业设立“押金型VAT注册门槛”。
5. 🇦🇹 奥地利 / 🇨🇿 捷克等中东欧国家
背景:退税型欺诈案件频发;
预测方向:对“需大额退税”的新注册企业,可能引入可退型担保机制(guarantee for input VAT claims)。
三、对中国跨境卖家的启示
以上为关于这个IT问题的相关思考,欢迎大家一起交流探讨。
未来多渠道、多市场的布局,一定是成为在跨境电商行业中长期发展的常态,之前All in全部在某一个是市场,比如美国,美国关税一加,这个国家就会没法做。All in 意大利的,现在也会因为这个政策,至少要从自己本身的资金中,多掏出来5万欧元的成本。
附:2023-2033年的方向:
想办法将80%的精力,投入到20%影响自己的事情上面,从2023年到2025年,我觉得这三年的时间,就是为自己的未来10年打基础的时间,这个时候,建立链接,搭建体系,做自己最擅长的板块,自己不擅长的板块,找到比自己优秀,有想法,有执行力的人,去落地,去实现。
能够通过这样的行动,吸引一群人,一起成长,一起实现自己的想法,能够将脑海中的想法,落地成为现实,这本身就是一件快乐的事情!
关于如何构架未来10年的体系板块,通过自己每天的持续思考,吸引有计划在跨境电商一待就是至少10年的人, 我相信,通过大家的集思广益,更容易搭建起来。
对于未来10年能够相聚,一起携手的朋友,我相信一定都是会在某一个细分领域,有自己坚持的人,那么将大家聚在一起,一定能够碰撞出不一样的火花!







其他
04-09 周四











