风向标 | 日本亚马逊开店审核最近很严格
AI设计/3D打印/欧洲市场实战拆解,点击报名

开店审核通过页面
老王最近很烦恼:他申请开设日本亚马逊店铺,5个里面,被拒绝了三个。要知道,这可是在初审阶段,以前并不怎么严格,而最近好像有点风头紧了。如果只是个例,我们并不会写这篇文章,在各大社群里,类似的初审或二审被拒绝的案例,已经屡见不鲜,所以需要单独讲一讲。
亚马逊的开店审核,一般分为:初审和二审。
相对而言,初审的难度并没有那么高。二审则主要是针对法人真实性、地址验证等具体信息进行二次判断。
而亚马逊注册账号又分为自注册和招商经理链接注册,自注册顾名思义就是自己在亚马逊平台官网上注册账户。招商经理链接注册是指卖家通过联系负责亚马逊的中国招商团队申请下发注册账号链接。
亚马逊店铺的账户类型,其实还分个人卖家和专业卖家两种。个人卖家没有月租费,但是每卖出一个产品就要缴纳相应的平台佣金,在各类运营权限里,远远不如专业卖家的账户好,所以大部分卖家都喜欢注册专业账户。我们也是推荐专业卖家账户,毕竟,你只是试试水的话,大概率也做不好,做不长久。
由于亚马逊账号具有唯一性,即一套资料只能注册一次账户。并且,新卖家通过招商经理的链接注册可以享受1年扶持计划、活动提报及不定期发放亚马逊学习资料等优势,所以,通过官方招商经理来邀请注册的方式相对比较好。

截图来源:亚马逊官方开店指南
一般来说,提交亚马逊开店申请需要以下资料:
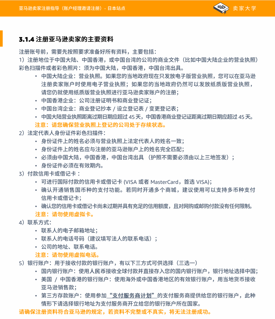
1、公司信息:公司营业执照彩色扫描件或者复印件,营业执照距离过期日期应超过45天;
2、身份验证:需提供身份证明(如法人身份证、护照等),最好再准备一下地址验证文件(如水电账单等);
3、付款信用卡和收款账户:信用卡主要用于店铺月租等付款用途,可进行国际支付的双币信用卡(VISA或者MasterCard)。收款账户可选用派安盈、连连、万里汇、网易支付等第三方收款服务商;
4、联系方式:联系人的电子邮箱和联系人的电话号码(邮箱推荐使用Outlook、新浪、企业后缀专用邮箱等,联系电话建议填写法人的)。
以上这些资料,都是初审阶段需要提交的。如果亚马逊审核团队认为该公司的部分信息不够真实或者存有疑问的时候,就会进入“二审阶段”,那个时候就要求提交其他相关信息证实该公司的资质及可信度。
亚马逊开店的审核标准,其实不算高。正儿八经的公司基本都能通过,因为资料相符,法人正常,是真心想做跨境电商的,亚马逊拒绝你的概率不大。
但是,这么多年下来,用一些并不怎么优质的公司信息去注册店铺,然后搞一些七七八八的运营手段或备选之用,已然成为行业公开的秘密。甚至还有买店铺账户然后拿来做炮灰用的,更是屡见不鲜。
亚马逊,是各位小白卖家入局跨境电商的首选平台,这是毋庸置疑的事实。毕竟,操作相对简单,入门也容易,只要有好的产品,容易跑出来。且亚马逊的销售规模体量在全球都是Top1的存在。当然,因为卖家众多,竞争比较激烈,小白卖家想跟那些已经牢牢占据第一第二位的卖家抗衡,需要做出的努力和付出也比较多。

在这样的背景下,亚马逊提高了开店审核门槛,杜绝部分不正规行为,实属必要。只有大家都站在同一规则下的竞争,才是公平公正的。
在开店初审阶段,如果被拒绝,大概率是如下原因:
1、资料不完整或不符合要求:提交的材料可能不全或遗漏,导致亚马逊无法验证卖家的身份或公司信息。例如,营业执照、身份证等证件拍摄不清晰,信息不全,或者扫描件质量不佳。
2、信息不符合要求:包括身份证明和营业执照等信息不全,无法通过审核。例如,填写的手机号、营业执照、公司地址等验证信息存在问题或不准确。
3、验证失败:如信用卡绑定错误、银行账户信息无效等,均可能导致申请被拒绝。
4、人脸验证问题:人脸验证与身份证照片相差太大,例如用电脑人脸录制像素太差,建议换成手机进行人脸验证,并确保光线充足。
如果以上信息都没什么大问题的情况下,还被拒绝,那么可能还有以下这些原因也会导致开店申请被驳回:
A、公司信息:比如注册时间过短,或者经营范围里没有明显的贸易或者贩卖相关业务内容,注册资金过少等。
举个例子:某公司注册时间一个月,经营范围是餐饮,注册资金1万元之类的,这样的信息提交上去,你用脚趾头想想都知道,被驳回的概率是很大的。
B、真实性存疑:比如法人身份证显示是个退休老人、地址是在一个居民楼,或者法人存在各种违法违规记录等等,特别是地址,容易被二次审核要求提供银行水电单,有些空壳公司,就无法符合要求了。
C、其他的可能原因,比如同一个法人名下有多个店铺,且大部分店铺运营情况并不好,然后又开始申请开新店,就特别容易被拒绝。比如经营的品类一看就不是很合适,或者需要专业认证和资质等,也可能被要求提供更详细资料。比如,申请主体之前已经多次被拒绝,短期内反复提交申请,且无任何改进的情况下,也很容易被再次拒绝,等等。

亚马逊开店的标准严格一点,对行业来说当然是好事。
对于那些真实的卖家来说,不管你怎么审,过关的概率都很大。唯一的不确定性就是“部分可验证信息并没有那么完整”,或者,大部分中国企业习惯的狡兔三窟式做法,在亚马逊那边无法得到一对一的匹配验证。A公司申请店铺,产品专利和商标又属于B公司,又拿不到B公司给A的授权或者采购链路证明,如果你是亚马逊的审核团队,你会怎么做呢?
所以说,真实才是必杀技。



开店审核通过页面
老王最近很烦恼:他申请开设日本亚马逊店铺,5个里面,被拒绝了三个。要知道,这可是在初审阶段,以前并不怎么严格,而最近好像有点风头紧了。如果只是个例,我们并不会写这篇文章,在各大社群里,类似的初审或二审被拒绝的案例,已经屡见不鲜,所以需要单独讲一讲。
亚马逊的开店审核,一般分为:初审和二审。
相对而言,初审的难度并没有那么高。二审则主要是针对法人真实性、地址验证等具体信息进行二次判断。
而亚马逊注册账号又分为自注册和招商经理链接注册,自注册顾名思义就是自己在亚马逊平台官网上注册账户。招商经理链接注册是指卖家通过联系负责亚马逊的中国招商团队申请下发注册账号链接。
亚马逊店铺的账户类型,其实还分个人卖家和专业卖家两种。个人卖家没有月租费,但是每卖出一个产品就要缴纳相应的平台佣金,在各类运营权限里,远远不如专业卖家的账户好,所以大部分卖家都喜欢注册专业账户。我们也是推荐专业卖家账户,毕竟,你只是试试水的话,大概率也做不好,做不长久。
由于亚马逊账号具有唯一性,即一套资料只能注册一次账户。并且,新卖家通过招商经理的链接注册可以享受1年扶持计划、活动提报及不定期发放亚马逊学习资料等优势,所以,通过官方招商经理来邀请注册的方式相对比较好。

截图来源:亚马逊官方开店指南
一般来说,提交亚马逊开店申请需要以下资料:
1、公司信息:公司营业执照彩色扫描件或者复印件,营业执照距离过期日期应超过45天;
2、身份验证:需提供身份证明(如法人身份证、护照等),最好再准备一下地址验证文件(如水电账单等);
3、付款信用卡和收款账户:信用卡主要用于店铺月租等付款用途,可进行国际支付的双币信用卡(VISA或者MasterCard)。收款账户可选用派安盈、连连、万里汇、网易支付等第三方收款服务商;
4、联系方式:联系人的电子邮箱和联系人的电话号码(邮箱推荐使用Outlook、新浪、企业后缀专用邮箱等,联系电话建议填写法人的)。
以上这些资料,都是初审阶段需要提交的。如果亚马逊审核团队认为该公司的部分信息不够真实或者存有疑问的时候,就会进入“二审阶段”,那个时候就要求提交其他相关信息证实该公司的资质及可信度。
亚马逊开店的审核标准,其实不算高。正儿八经的公司基本都能通过,因为资料相符,法人正常,是真心想做跨境电商的,亚马逊拒绝你的概率不大。
但是,这么多年下来,用一些并不怎么优质的公司信息去注册店铺,然后搞一些七七八八的运营手段或备选之用,已然成为行业公开的秘密。甚至还有买店铺账户然后拿来做炮灰用的,更是屡见不鲜。
亚马逊,是各位小白卖家入局跨境电商的首选平台,这是毋庸置疑的事实。毕竟,操作相对简单,入门也容易,只要有好的产品,容易跑出来。且亚马逊的销售规模体量在全球都是Top1的存在。当然,因为卖家众多,竞争比较激烈,小白卖家想跟那些已经牢牢占据第一第二位的卖家抗衡,需要做出的努力和付出也比较多。

在这样的背景下,亚马逊提高了开店审核门槛,杜绝部分不正规行为,实属必要。只有大家都站在同一规则下的竞争,才是公平公正的。
在开店初审阶段,如果被拒绝,大概率是如下原因:
1、资料不完整或不符合要求:提交的材料可能不全或遗漏,导致亚马逊无法验证卖家的身份或公司信息。例如,营业执照、身份证等证件拍摄不清晰,信息不全,或者扫描件质量不佳。
2、信息不符合要求:包括身份证明和营业执照等信息不全,无法通过审核。例如,填写的手机号、营业执照、公司地址等验证信息存在问题或不准确。
3、验证失败:如信用卡绑定错误、银行账户信息无效等,均可能导致申请被拒绝。
4、人脸验证问题:人脸验证与身份证照片相差太大,例如用电脑人脸录制像素太差,建议换成手机进行人脸验证,并确保光线充足。
如果以上信息都没什么大问题的情况下,还被拒绝,那么可能还有以下这些原因也会导致开店申请被驳回:
A、公司信息:比如注册时间过短,或者经营范围里没有明显的贸易或者贩卖相关业务内容,注册资金过少等。
举个例子:某公司注册时间一个月,经营范围是餐饮,注册资金1万元之类的,这样的信息提交上去,你用脚趾头想想都知道,被驳回的概率是很大的。
B、真实性存疑:比如法人身份证显示是个退休老人、地址是在一个居民楼,或者法人存在各种违法违规记录等等,特别是地址,容易被二次审核要求提供银行水电单,有些空壳公司,就无法符合要求了。
C、其他的可能原因,比如同一个法人名下有多个店铺,且大部分店铺运营情况并不好,然后又开始申请开新店,就特别容易被拒绝。比如经营的品类一看就不是很合适,或者需要专业认证和资质等,也可能被要求提供更详细资料。比如,申请主体之前已经多次被拒绝,短期内反复提交申请,且无任何改进的情况下,也很容易被再次拒绝,等等。

亚马逊开店的标准严格一点,对行业来说当然是好事。
对于那些真实的卖家来说,不管你怎么审,过关的概率都很大。唯一的不确定性就是“部分可验证信息并没有那么完整”,或者,大部分中国企业习惯的狡兔三窟式做法,在亚马逊那边无法得到一对一的匹配验证。A公司申请店铺,产品专利和商标又属于B公司,又拿不到B公司给A的授权或者采购链路证明,如果你是亚马逊的审核团队,你会怎么做呢?
所以说,真实才是必杀技。







其他
04-09 周四











