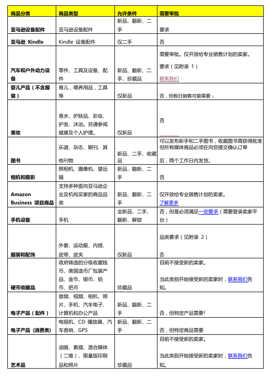
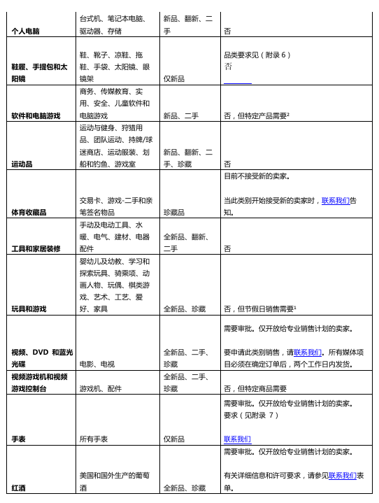
开放品类
亚马逊对卖家开放的品类达 20 多种,销售这些品类的商品无需获得亚马逊的事先审批。某些品类只允许发布新商品。某些品类对商品质量有附加指南,需要卖家遵守。
需要审批的品类
销售某些品类的商品需要得到亚马逊的事先审批。只有注册专业销售计划的卖家才可以出售这些品类的商品。亚马逊限制这些品类的销售,以确保卖家的商品满足质量要求、上线标准以及品类的其他特殊要求。这些标准有助于提升顾客从Amazon.com 购买商品的信心。
销售品类概览
一些品类的商品无需审核可直接销售,一些品类的商品需要满足相应要求方可销售。某些类别的商品个人销售计划和专业销售计划的卖家均可销售,除非另有说明。
在以下表格中查找您想要销售的商品并了解该商品在开放品类中还是在需要审批的品类中。查看该品类相应的要求或规定,并确保您能满足这些要求。
请注意:您的商品可以在 Amazon.com、Amazon.ca和 Amazon.com.mx 上三个站点出售。三个站点的销售费用支持的商品品类和销售要求可能会有所不同。



1 在冬季节日期间销售玩具及游戏类商品可能需要获得审批。(需要登录卖家平台)
2 消费电子、电子配件、音乐、软件和计算机游戏、视频游戏和视频游戏机类商品一般开放给所有卖家,特定商品可能需要提前审批。(需要登录卖家平台)
附录 1:提交申请前,请查看“汽车和户外动力设备品类”要求
卖家必须拥有一个可进行审核的独立网站或是拥有良好信誉账户的现有专业销售计划的卖家。
制造商对汽车和户外动力设备商品使用 UPC 码时,上传商品必须使用该制造商使用的 UPC 码。
卖家必须进行适当的研究,以确保上传的汽车和户外动力设备商品目录符合当地、州、联邦和国际法律和法规要求。
所有翻新汽车及机动车商品,必须要求制造商或再制造商提供保修。卖家必须说明他们列出的所有翻新商品的保修类型,指明商品是否由制造商保修或者自己保修。
所有上传的内容和图片必须适用所有年龄阶段用户并且适合于公共社区使用。所传内容和图片不得刻画或包含裸露或色情、淫亵或使人反感的物品。
图片必须是白色的背景,不能包含嵌入图片、水印或未经授权的内容。
附录 2:“服装和配饰”品类要求
所有服装和配饰商品必须是新品。不允许销售任何二手商品。
所有商品必须是真品,不允许任何假冒、复制或仿制的商品。
商品图片必须符合上传标准:
要求:
如有不同颜色,每个颜色必须包括一个显示该颜色的“子 SKU 主图片”
上传的图片大小单边至少大于 1001PX,以支持缩放功能。
所有图片都应进行相应裁剪,以优化顾客评估商品的能力。
图片不应该可见的水印、色彩或文本。
图片背景必须是白色的,且是高品质的,真正代表所出售的商品。
主图片必须是单一的商品,无堆叠或包含多件商品。
主父和子图片必须是标准或平坦的。
备用图片可以使用不同的角度或视角、色板等,但必须使用相同的图片质量和尺寸。
卖家负责他们全部上传图片的质量,即使卖家从外部获取图片。
禁止:
图片上有品牌标签或包装
二手或较新二手商品的图片
边框、水印、文字或其他装饰
草图或数字描绘的商品图片;仅使用真实图片
人体模特图片
彩色背景或生活图片
不属于商品列表的其他商品、物品或配件;仅包含顾客要购买的商品
图片预留位置(如“临时图像”或“无可用的图片”)
商品评级的图片
宣传文字,如“热销”或“免邮”(可用管理营销工具代替 )
尺寸图表,送货区域范围地图或任何与商品不相关的图形
所有上传的内容和图片必须适用所有年龄阶段用户并且适合于公共社区使用。所传内容和图片不得刻画或包含裸露或色情、淫亵或使人反感的物品。
附录 3:提交申请前,请查看“食品杂货”品类要求:
卖家必须是专业销售计划卖家。
卖家必须向我们提供有关计划销售商品的有效文件,以及我们要求的其他信息。在您提交销售食品杂货类商品的申请后,我们将与您联系获取更多信息。
所有食品杂货商品必须是新品。不允许销售任何二手商品。
附录 4:“珠宝首饰”品类要求
所有商品必须是新品。禁止销售二手商品。所有商品必须是真品,并且提供保修单。
所有非品牌珠宝商品需要使用单独创建的商品详细页面,卖家不得上传珠宝首饰类中的现有非品牌商品,除非该商品提供了制造商 UPC 码。
各大品牌珠宝商品必须使用制造商的 UPC 码。
珠宝首饰类中的所有新商品,必须按照金属类与时尚珠宝首饰类别进行分类,而且还必须符合亚马逊珠宝质量保证标准及所有适用的法规,包括联邦贸易委员会珠宝指南。
所有上传的内容和图片必须适用所有年龄阶段用户并且适合于公共社区使用。所传内容和图片不得刻画或包含裸露或色情、淫亵或使人反感的物品
所有商品图片必须符合亚马逊站点范围的图片标准,以及具体的珠宝首饰标准。卖家必须审查并遵循卖家平台发布的图片指南,所有图片必须符合指南要求。
亚马逊会定期审查卖家上传的珠宝商品的质量,包括检查商品和内容是否满足所有适用的要求。请注意,亚马逊可能会取消不符合相关要求的珠宝首饰商品的销售权限。
附录5:“箱包和旅行用品”品类的要求
所有箱包和旅行用品商品必须是新品。不允许销售任何二手商品。
所有商品必须是真实的。不允许销售任何假冒、复制或仿制的商品。
商品图片必须符合服装店形象标准:
要求:
如有不同颜色,每个颜色必须包括一个显示该颜色的“子 SKU 主图片”。
上传的图片大小单边至少大于 1001PX,以支持缩放功能。
所有图片都应进行相应裁剪,以优化客户评估商品的能力。
图片不应该有可见的水印、色彩或文本。
图片背景必须是白色的,且是高品质的,真正代表了出售的商品。
主图片必须是单一的商品,无堆叠或包含多件商品。
备用图片可以使用不同的角度或视角、色板等,但必须使用相同的图片质量和尺寸。
卖家负责他们全部上传图片的质量,即使卖家从外部获取图片。
禁止:
图片上有品牌标签或包装
二手或较新二手商品的图片
边框、水印、文字或其他装饰
草图或数字描绘的商品图片;仅使用真实图片
彩色背景或生活图片
不属于商品列表的其他商品、物品或配件;仅包含客户要购买的商品
图片预留位置(如“临时图像”或“无可用的图片”)
商品评级的图片
宣传文字,如“热销”或“免邮”(可用管理营销工具代替)
尺寸图表,送货区域范围地图或任何与商品不相关的图形
所有上传的内容和图片必须适用所有年龄阶段用户并且适合于公共社区使用。所传内容和图片不得刻画或包含裸露或色情、淫亵或使人反感的物品,
附录6:“鞋履、手提包和太阳镜”品类要求
所有鞋履、手提包和太阳镜商品必须是新品。我们不允许销售任何二手商品所有商品必须是真品,我们不允许销售任何假冒、复制或仿制的商品。商品图片必须符合鞋类、手袋及太阳镜标准:
要求
图片必须仅显示鞋子,而不是显示在鞋盒中或旁边。
一张图片仅显示一只鞋子。
纯白色背景。
主要图片从上面看来必须是四分之三侧视,鞋指头向右或左。
上传的图片大小单边至少大于 1001PX,以支持缩放功能。
图片必须是彩色,非黑白色。
图片必须可以显示出整只鞋子,进行相应裁剪,并且鞋子占住了图片区域 80%的面积。
如有不同颜色,每个颜色必须包括一个显示该颜色的“子 SKU 主图片”。
图片不应该有明显的水印、色彩或文本。
备用图片可以使用不同的角度或视角、色板等,但必须符合相同的图片质量和尺寸要求。
卖家负责他们全部上传图片的质量,即使卖家从外部获取图片。
禁止:
图片上有品牌标签或包装。
二手或较新二手商品的图片。
边框、水印、文字或其他装饰。
草图或数字描绘的商品图片;仅使用真实图片。
彩色背景或生活图片。
人体模特图片。
不属于商品列表的其他商品、物品或配件;仅包含客户要购买的商品。
包含多件商品的图像。
图片预留位置(如“临时图像”或“无可用的图片”)。
商品评级的图片
宣传文字,如“热销”或“免邮”(可用管理营销工具代替)
所有上传的内容和图片必须适用所有年龄阶段用户并且适合于公共社区使用。所传内容和图片不得刻画或包含裸露或色情、淫亵或使人反感的物品。
附录 7:提交申请前,请查看钟表类的要求
卖家必须提供一个网站或图片存储网站,以便审查商品图片,对在亚马逊上销售的商品进行审批。
各大品牌的钟表商品,必须使用制造商的 UPC 码。
所有商品必须是新的。不允许销售任何二手商品。
所有商品必须是真品,不允许销售任何假冒,复制或仿制的商品。
卖家必须说明自己的钟表是否提供制造商保修。未提供制造商保修的钟表,将不在 Asurion 提供的亚马逊钟表保修范围内。
图片必须有白色的背景,不能包含嵌入图片、水印或未经授权的内容。
所有上传的内容和图片必须适用所有年龄阶段用户并且适合于公共社区使用。所传内容和图片不得刻画或包含裸露或色情、淫亵或使人反感的物品。








福建
12-12 周五












