2月16日集卡运输市场动态分析

编者荐语:
疫情当头,公路运输大面积受挫,很多基本停摆,你一定关心如下问题:各地区限行政策如何?对于开车号牌和司机有没有要求?各个堆场营业状况又是如何?卡车还能不能跑了?
答案为您汇总好了,你关心的就是我们所想的,来一起看看吧!
以下文章来源于鸭嘴兽拖卡 ,作者复工鸭
2月15日开始寒潮来袭,华东及以北沿海地区普降大雪,给集装箱卡车运输带来一定程度的不便,将一定程度加剧市场运力的紧张。风雪严寒中,交警其他道路工作人员仍坚守在各地道路上值班,向他们致敬!希望瑞雪过后是丰年!
为了方便大家更加高效准确的了解市场恢复情况,从今天开始,我们将对收集的市场信息展开解读,供大家参考。
一、华东地区集卡车辆通行管控问题将阶段性解决。
2月15日下午1:39,上海市发布官方消息(消息链接:最新消息!上海版“长三角货车通行证”发布啦!),推出“长三角疫情防控交通运输一体化货运车辆通行证”,驾驶员通过线上办理该通行证后,将享受2大便利:
(1)车辆在长三角区域内便捷通行;
(2)驾驶员跨省工厂装货返回上海后无需再次隔离14天。
注意:该通行证目前仅适合沪牌运输车辆,外省市牌照车辆不能使用。
参考分析:
(1)“长三角货车通行证”的落地,将使得上海港的绝大多数集装箱卡车的通行问题得到解决,但宁波港等华东的地区港口的集卡司机短期的通行管控问题仍未得到解决。通行管控政策下,影响最大的驾驶员和工厂。驾驶员面临被要求返回,或者绕路,或者等待工厂人员前来接送等各种不便。工厂需要办理通行证,有的甚至需要派人去高速路口接车才能放行。此次通行证的发布,将极大便利驾驶员和工厂。
(2)“长三角货车通行证”对上海港当前驾驶员短缺现状能改善的空间很小。因为已经返回上海并且在作业的驾驶员非常少,据我们估计在10%左右。通行证只确保了这部分司机能持续作业,但不能有效促进市场运力增加。2月15日下午有不少货代朋友被误导信息带偏了。
(3)上海率先推出“长三角货车通行证”,再一次领跑长三角,是长三角一体化的又一实际成果,是一项实实在在的便民政策,驾驶员和工厂将大大省事。在当前环境下能快速推出,实属不易,上海交通管理部门值得被点赞。期待浙江和江苏能够快速跟进,这样宁波港、南京港、连云港等港口的驾驶员和货源地工厂将同样大大受益。
二、接下来集装箱卡车运输的高速通行将免费,上海港的订单将主要惠及货主,宁波港的订单应是车主受惠最大。
2月15日下午4:25,交通部官方消息宣布(消息链接:疫情防控期间全国收费公路免收车辆通行费):从2月17日零时起至疫情防控工作结束,全国收费公路免收车辆通行费。具体截止时间另行通知。
参考分析:
(1)由于上海自身腹地狭小,上海港的主要货源地是在江苏、浙江和安徽。而各个省只针对进入本省的港口的集装箱车辆出台特殊的高速通行优惠政策。进出上海港的集装箱车辆无法享受其他省份的特殊政策。长期以来,为了节约成本上海港的集装箱卡车驾驶员选择走非收费道路往返工厂和港口码头,所以上海港的集装箱卡车运输是按照非收费路径进行定价。这次疫情期间,各个地区为了有效阻断病毒传播途径,禁止国道通行,导致所有集装箱卡车往返都走高速,于是产生了大量高速通行费,这些通行费作为临时性的额外费用转嫁到了货主身上。此次交通部发布政策免除高速费,使最终货主从中受益,其运输成本得以降低。
(2)宁波港的主要货源地在浙江省境内,浙江省针对进出宁波港的集装箱车辆有特殊优惠政策。由于通行费得到很大优惠,宁波港的集装箱车辆长期以来都是选择走高速,所以宁波港的拖车市场也是基于走高速来定价的。此次交通部发布政策免除高速费,理论上来讲节约出来的这部分费用可以在车主和货主之间分享,但由于当前一车难求的市场现状,货代要求车队让渡部分高速费用的可行性并不高;而且考虑到司机在当前困难环境下身处作业一线,相当不容易,我们推断此次免除高速费的主要受益方将会是车主。
附录一、上海港、宁波港堆场营业信息。
(特别感谢上港外运堆场为了方便同行知道实时信息,主动联系更新其堆场的营业信息)
(1)上海港外堆场营业状态(更新的标红)



(2)宁波港外堆场营业状态(更新的标红)

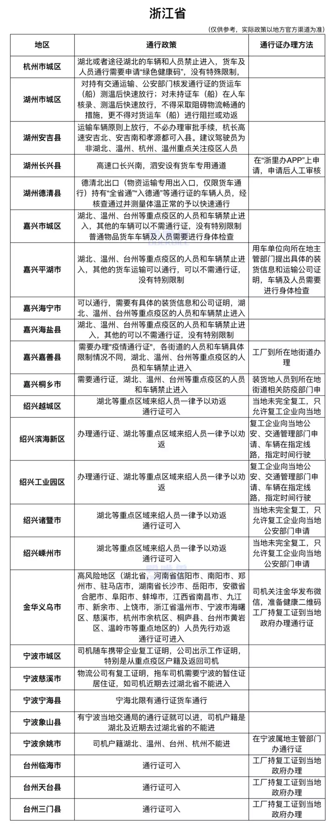
附录二、各地区通行政策汇总
(1)上海港、宁波港集装箱卡车主要通行地区。




(2)深圳港、广州港集装箱卡车主要通行地区。

(3)、青岛港集装箱卡车主要通行地区。


(4)天津港集装箱卡车主要通行地区。



(5)大连港、营口港集装箱卡车主要通行地区。


(6)厦门港、福州港集装箱卡车主要通行地区。



编者荐语:
疫情当头,公路运输大面积受挫,很多基本停摆,你一定关心如下问题:各地区限行政策如何?对于开车号牌和司机有没有要求?各个堆场营业状况又是如何?卡车还能不能跑了?
答案为您汇总好了,你关心的就是我们所想的,来一起看看吧!
以下文章来源于鸭嘴兽拖卡 ,作者复工鸭
2月15日开始寒潮来袭,华东及以北沿海地区普降大雪,给集装箱卡车运输带来一定程度的不便,将一定程度加剧市场运力的紧张。风雪严寒中,交警其他道路工作人员仍坚守在各地道路上值班,向他们致敬!希望瑞雪过后是丰年!
为了方便大家更加高效准确的了解市场恢复情况,从今天开始,我们将对收集的市场信息展开解读,供大家参考。
一、华东地区集卡车辆通行管控问题将阶段性解决。
2月15日下午1:39,上海市发布官方消息(消息链接:最新消息!上海版“长三角货车通行证”发布啦!),推出“长三角疫情防控交通运输一体化货运车辆通行证”,驾驶员通过线上办理该通行证后,将享受2大便利:
(1)车辆在长三角区域内便捷通行;
(2)驾驶员跨省工厂装货返回上海后无需再次隔离14天。
注意:该通行证目前仅适合沪牌运输车辆,外省市牌照车辆不能使用。
参考分析:
(1)“长三角货车通行证”的落地,将使得上海港的绝大多数集装箱卡车的通行问题得到解决,但宁波港等华东的地区港口的集卡司机短期的通行管控问题仍未得到解决。通行管控政策下,影响最大的驾驶员和工厂。驾驶员面临被要求返回,或者绕路,或者等待工厂人员前来接送等各种不便。工厂需要办理通行证,有的甚至需要派人去高速路口接车才能放行。此次通行证的发布,将极大便利驾驶员和工厂。
(2)“长三角货车通行证”对上海港当前驾驶员短缺现状能改善的空间很小。因为已经返回上海并且在作业的驾驶员非常少,据我们估计在10%左右。通行证只确保了这部分司机能持续作业,但不能有效促进市场运力增加。2月15日下午有不少货代朋友被误导信息带偏了。
(3)上海率先推出“长三角货车通行证”,再一次领跑长三角,是长三角一体化的又一实际成果,是一项实实在在的便民政策,驾驶员和工厂将大大省事。在当前环境下能快速推出,实属不易,上海交通管理部门值得被点赞。期待浙江和江苏能够快速跟进,这样宁波港、南京港、连云港等港口的驾驶员和货源地工厂将同样大大受益。
二、接下来集装箱卡车运输的高速通行将免费,上海港的订单将主要惠及货主,宁波港的订单应是车主受惠最大。
2月15日下午4:25,交通部官方消息宣布(消息链接:疫情防控期间全国收费公路免收车辆通行费):从2月17日零时起至疫情防控工作结束,全国收费公路免收车辆通行费。具体截止时间另行通知。
参考分析:
(1)由于上海自身腹地狭小,上海港的主要货源地是在江苏、浙江和安徽。而各个省只针对进入本省的港口的集装箱车辆出台特殊的高速通行优惠政策。进出上海港的集装箱车辆无法享受其他省份的特殊政策。长期以来,为了节约成本上海港的集装箱卡车驾驶员选择走非收费道路往返工厂和港口码头,所以上海港的集装箱卡车运输是按照非收费路径进行定价。这次疫情期间,各个地区为了有效阻断病毒传播途径,禁止国道通行,导致所有集装箱卡车往返都走高速,于是产生了大量高速通行费,这些通行费作为临时性的额外费用转嫁到了货主身上。此次交通部发布政策免除高速费,使最终货主从中受益,其运输成本得以降低。
(2)宁波港的主要货源地在浙江省境内,浙江省针对进出宁波港的集装箱车辆有特殊优惠政策。由于通行费得到很大优惠,宁波港的集装箱车辆长期以来都是选择走高速,所以宁波港的拖车市场也是基于走高速来定价的。此次交通部发布政策免除高速费,理论上来讲节约出来的这部分费用可以在车主和货主之间分享,但由于当前一车难求的市场现状,货代要求车队让渡部分高速费用的可行性并不高;而且考虑到司机在当前困难环境下身处作业一线,相当不容易,我们推断此次免除高速费的主要受益方将会是车主。
附录一、上海港、宁波港堆场营业信息。
(特别感谢上港外运堆场为了方便同行知道实时信息,主动联系更新其堆场的营业信息)
(1)上海港外堆场营业状态(更新的标红)



(2)宁波港外堆场营业状态(更新的标红)

附录二、各地区通行政策汇总
(1)上海港、宁波港集装箱卡车主要通行地区。




(2)深圳港、广州港集装箱卡车主要通行地区。

(3)、青岛港集装箱卡车主要通行地区。


(4)天津港集装箱卡车主要通行地区。



(5)大连港、营口港集装箱卡车主要通行地区。


(6)厦门港、福州港集装箱卡车主要通行地区。





福建
12-12 周五











