新卖家系列 | 关于亚马逊产品UPC的8个问题#GTIN#UPC#EAN#GCID
AI设计/3D打印/欧洲市场实战拆解,点击报名
明明买了条码用上了,系统却说无效;
一个产品多个变体,搞不清该填几个;
完成品牌备案了,还需要填吗?
该怎么做UPC豁免?
别急,这篇我们来讲明白新卖家在上架环节最常见的8个UPC相关问题,看完后能帮你少踩坑、少报错、快速顺利上架产品。
01. UPC是什么?
UPC(Universal Product Code) 是一种12位数字的商品条形码,是亚马逊用来识别‘每一个具体商品变体(SKU)’的唯一标识码,相当于我们每个人的身份证。
如果你是没有品牌备案的新卖家,那在大多数类目中,上架时是必须提供UPC的。
而且亚马逊系统要求:“一个产品变体就要有一个唯一UPC”。
举个例子:你卖一个水杯,有蓝色、粉色两个颜色款式,那就要准备两个不同的UPC来绑定。
02. UPC和GTIN、EAN、GCID是什么关系?
GTIN:是“全球贸易项目代码”的总称,UPC、EAN 都属于它。
UPC:12位数字,北美市场常用。
EAN:13位数字,欧洲、亚洲常用。
GCID:亚马逊自定义的产品识别码,仅限完成品牌备案的卖家使用。
所以你看到亚马逊后台让你填写“GTIN”的时候,其实它在等你输入 UPC 或 EAN,系统会自动识别。
如果你完成了品牌备案,有些类目可以使用 GCID 或申请 GTIN 豁免来跳过UPC输入。
03. UPC去哪里买才是“正规”的?
亚马逊官方推荐的唯一渠道是:GS1(全球编码中心)。
GS1 是 UPC 的发号机构;
通过 GS1 官网或其授权服务商购买的 UPC 才被认为是“标准、唯一、可追溯”的;
亚马逊会对你填的UPC进行验证,核对是否与你的品牌所有权一致。
很多新手为了省钱,会从某宝、闲鱼上买一毛钱一条的“通用UPC”,这些条码极可能:
来自别人注册过的公司;
重复销售;
被多个卖家使用过。
系统校验时就会报错,轻则上传失败,重则可能影响品牌合规或账号健康。
04. 一个UPC可以用在多个产品上吗?
不能!不能!不能!
亚马逊要求:“一个UPC只能绑定一个唯一SKU(子体)。”
颜色不同?要分开;
尺码不同?要分开;
包装数量不同?还是要分开。
举个例子:
你卖一款T恤,有红/黑/白三色,每色有S/M/L三个尺码,那就是9个变体SKU → 就需要9个不同的UPC码。
而父体(父SKU)是用于组织这些变体的一个空间,不直接销售,不需要填写UPC。
05. 为什么我买的UPC,亚马逊却说无效?
可能有以下几种原因:
不是从GS1正规渠道购买 → 被系统识别为无效或重复使用;
品牌和UPC注册信息不匹配 → 亚马逊会核对UPC是否属于你填写的品牌;
输入格式有误 → 例如12位数字里多了空格、符号、错位;
刚申请的UPC还没同步 → GS1注册后,有时需要1~2天信息才同步到亚马逊校验系统中。
✅ 建议:
购买GS1正规UPC;
使用英文品牌名与GS1注册名一致;
上传前再次检查格式是否正确。
06. 上架变体商品时,每个子体都要填UPC吗?
是的,每一个子体都要填一个不同的UPC。
比如:
你卖一款保温杯,有350ml 和 500ml 两种容量,黑/白两种颜色,一共4种组合 → 就需要4个UPC。
注意:
子体SKU一行一个UPC;
父体那一行留空,不需要UPC。
如果你少填或乱填 UPC,系统会提示上传失败或结构错误。
07. 品牌备案后,还需要填写UPC吗?
不一定,取决于类目。
完成品牌备案后,有两个可能:
你可以使用GCID(亚马逊内部识别码),系统不再强制你提供UPC;
你可以在后台申请GTIN豁免(GTIN Exemption),提交成功后,在该品牌和类目下无需填写UPC。
⚠️ 但也有**部分类目(如健康、医疗、部分电子类)**即使备案,也仍然要求提供UPC。
建议:
备案后及时申请 GTIN 豁免;
创建产品前,先查该类目是否支持豁免;
不支持豁免的,就还是得准备UPC。
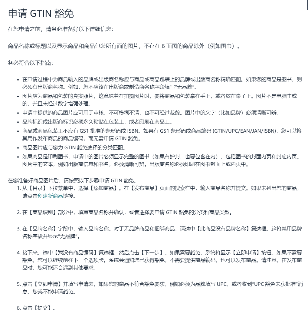
附申请UPC豁免条件:

08. UPC可以重复使用吗?
不能重复使用!
UPC是一对一绑定商品的,一旦用在某个SKU上,即使这个产品后来下架、停售,也不能再拿来绑定新产品。
如果你尝试复用旧UPC,可能会引起:
商品信息错乱;
亚马逊系统报错或拒绝创建;
更严重的,被识别为滥用识别码,触发平台风控。
希望你看完后,能对UPC的使用逻辑、购买渠道和填写方法有更清晰的判断,避免在创建Listing时反复出错!


明明买了条码用上了,系统却说无效;
一个产品多个变体,搞不清该填几个;
完成品牌备案了,还需要填吗?
该怎么做UPC豁免?
别急,这篇我们来讲明白新卖家在上架环节最常见的8个UPC相关问题,看完后能帮你少踩坑、少报错、快速顺利上架产品。
01. UPC是什么?
UPC(Universal Product Code) 是一种12位数字的商品条形码,是亚马逊用来识别‘每一个具体商品变体(SKU)’的唯一标识码,相当于我们每个人的身份证。
如果你是没有品牌备案的新卖家,那在大多数类目中,上架时是必须提供UPC的。
而且亚马逊系统要求:“一个产品变体就要有一个唯一UPC”。
举个例子:你卖一个水杯,有蓝色、粉色两个颜色款式,那就要准备两个不同的UPC来绑定。
02. UPC和GTIN、EAN、GCID是什么关系?
GTIN:是“全球贸易项目代码”的总称,UPC、EAN 都属于它。
UPC:12位数字,北美市场常用。
EAN:13位数字,欧洲、亚洲常用。
GCID:亚马逊自定义的产品识别码,仅限完成品牌备案的卖家使用。
所以你看到亚马逊后台让你填写“GTIN”的时候,其实它在等你输入 UPC 或 EAN,系统会自动识别。
如果你完成了品牌备案,有些类目可以使用 GCID 或申请 GTIN 豁免来跳过UPC输入。
03. UPC去哪里买才是“正规”的?
亚马逊官方推荐的唯一渠道是:GS1(全球编码中心)。
GS1 是 UPC 的发号机构;
通过 GS1 官网或其授权服务商购买的 UPC 才被认为是“标准、唯一、可追溯”的;
亚马逊会对你填的UPC进行验证,核对是否与你的品牌所有权一致。
很多新手为了省钱,会从某宝、闲鱼上买一毛钱一条的“通用UPC”,这些条码极可能:
来自别人注册过的公司;
重复销售;
被多个卖家使用过。
系统校验时就会报错,轻则上传失败,重则可能影响品牌合规或账号健康。
04. 一个UPC可以用在多个产品上吗?
不能!不能!不能!
亚马逊要求:“一个UPC只能绑定一个唯一SKU(子体)。”
颜色不同?要分开;
尺码不同?要分开;
包装数量不同?还是要分开。
举个例子:
你卖一款T恤,有红/黑/白三色,每色有S/M/L三个尺码,那就是9个变体SKU → 就需要9个不同的UPC码。
而父体(父SKU)是用于组织这些变体的一个空间,不直接销售,不需要填写UPC。
05. 为什么我买的UPC,亚马逊却说无效?
可能有以下几种原因:
不是从GS1正规渠道购买 → 被系统识别为无效或重复使用;
品牌和UPC注册信息不匹配 → 亚马逊会核对UPC是否属于你填写的品牌;
输入格式有误 → 例如12位数字里多了空格、符号、错位;
刚申请的UPC还没同步 → GS1注册后,有时需要1~2天信息才同步到亚马逊校验系统中。
✅ 建议:
购买GS1正规UPC;
使用英文品牌名与GS1注册名一致;
上传前再次检查格式是否正确。
06. 上架变体商品时,每个子体都要填UPC吗?
是的,每一个子体都要填一个不同的UPC。
比如:
你卖一款保温杯,有350ml 和 500ml 两种容量,黑/白两种颜色,一共4种组合 → 就需要4个UPC。
注意:
子体SKU一行一个UPC;
父体那一行留空,不需要UPC。
如果你少填或乱填 UPC,系统会提示上传失败或结构错误。
07. 品牌备案后,还需要填写UPC吗?
不一定,取决于类目。
完成品牌备案后,有两个可能:
你可以使用GCID(亚马逊内部识别码),系统不再强制你提供UPC;
你可以在后台申请GTIN豁免(GTIN Exemption),提交成功后,在该品牌和类目下无需填写UPC。
⚠️ 但也有**部分类目(如健康、医疗、部分电子类)**即使备案,也仍然要求提供UPC。
建议:
备案后及时申请 GTIN 豁免;
创建产品前,先查该类目是否支持豁免;
不支持豁免的,就还是得准备UPC。
附申请UPC豁免条件:

08. UPC可以重复使用吗?
不能重复使用!
UPC是一对一绑定商品的,一旦用在某个SKU上,即使这个产品后来下架、停售,也不能再拿来绑定新产品。
如果你尝试复用旧UPC,可能会引起:
商品信息错乱;
亚马逊系统报错或拒绝创建;
更严重的,被识别为滥用识别码,触发平台风控。
希望你看完后,能对UPC的使用逻辑、购买渠道和填写方法有更清晰的判断,避免在创建Listing时反复出错!







其他
04-09 周四











