欧洲站3大热销品合规要求是什么?
想系统掌握亚马逊广告的投放逻辑与底层闭环?
近年来,出口欧洲的母婴类和电动交通设备等产品,销量持续高速增长。然而,这些热销产品也常常面临因为存在潜在危险或安全隐患等问题被市场监管部门高频召回的困局,对此,卖家不得不高度警惕!

旺季在即,结合近期国家市场监督管理总局缺陷产品管理中心针对欧盟市场产品召回的情况,小编提醒卖家朋友们特别注意并检查这些高频召回产品是否满足相关的合规要求及符合相关的认证标准。同时,还需了解如何高效快速解决合规问题,避免产品因合规不达标问题而被目的国市场监管部门通报、召回、罚款,造成不必要的损失。

欧洲站三大常见被召回产品分别是母婴类产品、个人电动交通设备和珠宝饰品类产品。这些产品的质量、材质成分、研发设计等细节要求,是需要各位卖家重视的硬性门槛。

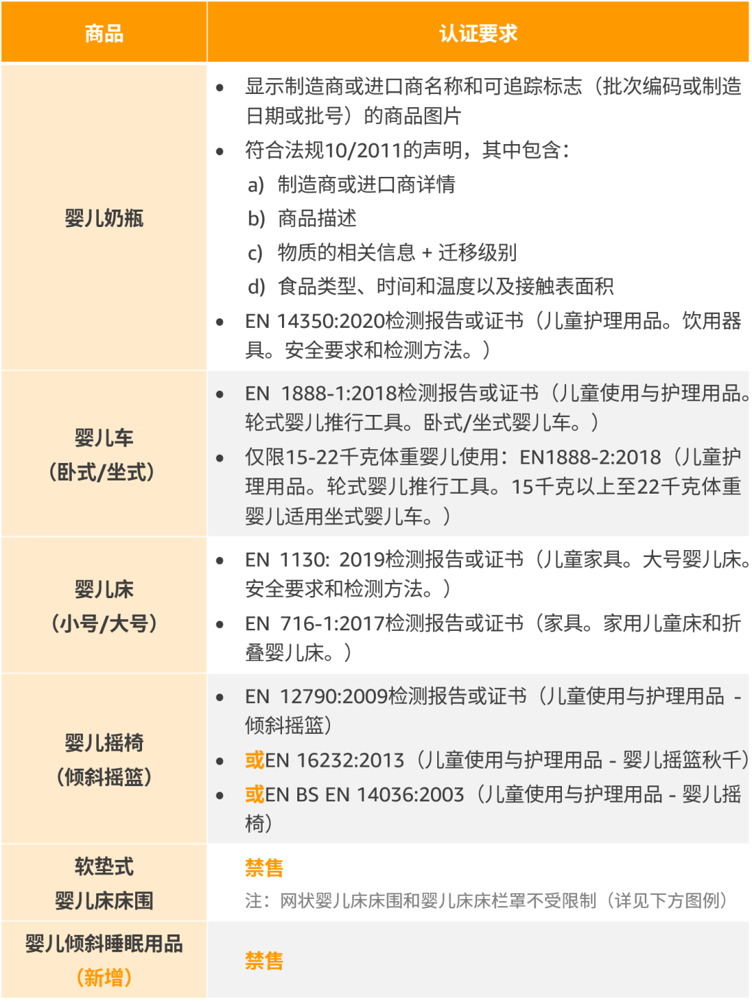
1 婴儿奶瓶

婴儿奶瓶是适合0-48个月婴幼儿使用的饮用器具,具体包括:
2 卧式/坐式婴儿车

卧式/坐式婴儿车可供一名或多名婴儿乘坐,每个乘坐位承重不超过22千克,可供婴儿站立的一体式平台承重不超过20千克。
3 婴儿床

4 婴儿摇椅(倾斜摇篮)

婴儿摇椅(倾斜摇篮)是一种自立式商品,用于在看护人的帮助下或以其他方式让婴儿以斜躺的姿势摇动。婴儿摇椅通常用于尚不具备独自坐立能力(大约0-6个月)的婴儿。供体重不超过9千克或无法独自坐立的婴儿使用的固定式/折叠式倾斜摇篮或摇篮秋千,亦属于本规则的适用范畴。
5 软垫式婴儿床床围

软垫式婴儿床床围是一种织物垫,它沿着婴儿床的内部边缘排列,旨在防止婴儿的头和四肢撞到板条上,或卡在板条之间。
6 婴儿倾斜睡眠用品

婴儿倾斜睡眠用品是具有倾斜睡眠表面的独立式产品,主要用于为5个月以下或开始侧身或翻身(以较早者为准)的婴儿当作寝具。亚马逊商城禁止销售这类婴儿倾斜睡姿固定垫产品。
禁售婴儿倾斜睡眠用品细分种类✦

1 滑板车产品

滑板车产品是一种自推进式两轮电动设备,由板载电池组供电,具有两个轮子,两轮之间有一个供骑车人站立和保持平衡的踏板。用户可通过转移自身重心来使设备沿期望的方向移动。自推进式两轮设备没有把手。
2 自平衡踏板车/电动单轮车

自平衡踏板车或电动单轮车是一种自推进式电动设备,由板载电池组供电,具有一个或两个位于中央的轮子,轮子两侧各有一个小踏板,供骑车人在行进中站立。用户可通过转移自身重心来使设备沿期望的方向移动。自推进式两轮设备没有把手。
3 电动滑板

电动滑板有四个轮子和一个带有动力系统的附加电池组,可以增加扭矩,帮助骑车人行进。电动滑板可能有手持遥控器,让骑车人在使用期间控制滑板。
4 电动踏板车

电动踏板车是一种无座位的个人电动交通设备,可以有多种形式,包括可折叠踏板车和支架踏板车。
5 电动轻便摩托车和电动自行车

带座椅的可骑乘踏板车(轻便摩托车)有两个或三个轮子,最高速度可达45公里/小时。电动自行车配备了电动马达和踏板作为辅助,最高速度可达25公里/小时。两者均用于个人出行。
6 自平衡个人交通工具

自平衡交通工具可能有一个或两个车轮。这些设备由可充电电池组供电,并通过骑车人的转移重心来平衡设备。常见的自平衡交通工具包括Segway品牌商品和OneWheel品牌商品。
7 电动自行车

电动自行车是个人出行使用的两轮设备。其外形类似于普通自行车,带有附加电池和动力系统,可以增加扭矩,帮助骑车人顺利通过高处或崎岖的地形。
8 电动三轮车

电动三轮车相当于电动自行车,只是多了一个车轮。
9 电动四轮车

电动四轮车最高速度可达45公里/小时,用于个人出行。

在亚马逊商城中发布珠宝饰品类商品时,您必须确保遵守欧洲议会和理事会《关于化学品注册、评估、许可和限制(REACH)》的第1907/2006号法规(EC)。
为遵守适用的法律法规,亚马逊禁止销售超出法规附录XVII中规定的限制级别的商品。对于某些商品,亚马逊要求制造商提供能够证明商品遵守REACH法规中对镉、铅和镍的含量限制的REACH声明或检测报告。这些商品包括:
《关于化学品注册、评估、许可和限制(REACH)》法规附录XVII n.23、27和63针对含金属成分的商品做出了限制,其中也规定了镉、铅和镍的最大允许含量:
根据《关于化学品注册、评估、许可和限制(REACH》法规的规定,如果商品(即成品)的某些化学物质(例如重金属)含量超过限制,则不得销售。

在亚马逊网站上销售上文介绍的母婴类产品,您需要提供以下信息:
法规/标准要求✦
软垫式婴儿床床围可售/禁售产品图例✦
根据亚马逊政策,在亚马逊欧洲站上销售的个人电动交通设备必须符合特定认证标准。要在亚马逊商城销售此类商品,您必须先将以下信息提交至eu-e-mobility@amazon.co.uk进行申请:
为了加快流程,请为各ASIN系列/变体/型号单独提交申请。对于您想要发布的每个ASIN或型号,请提供显示以下信息的正品商品或其包装图片:
法规/标准要求✦
亚马逊的政策要求所有珠宝首饰卖家提供下列其中一种安全文件。在收到要求后,请立刻提交您要发布的各ASIN或型号所需的其中一种安全文件。
1 REACH符合性声明

本文件是由制造商起草的符合REACH要求的声明。声明还应提及商品中含有的任何高度关注物质(SVHC),并显示REACH附录XVII n的参考,第23、27和63条。
REACH符合性声明可以由制造商自行认证,也可以由第三方检测机构颁发给制造商。它必须包含以下内容:
2 REACH重金属检测报告

这些检测报告应证明商品的所有成分均符合REACH的重金属阈值。如果您的商品未通过亚马逊或市场监管机构的物理检测,亚马逊将要求您提供一份REACH检测报告。

在选品阶段,从哪里可以事先了解产品所需文件来满足符合亚马逊政策和当地政府法规?产品上架后遇到产品合规问题,该怎么解决?
亚马逊免费合规神器“管理您的合规性”,帮助卖家朋友解决从选品到上架整个产品合规流程中遇到的种种难题,为客户安全保驾护航,助力卖家爆单大卖!
1 选品阶段

使用该工具中的“合规性参考”,提前了解所选产品的合规要求及寻找具有资质的第三方实验室,避免备货后却无法销售的情况。
2 商品上架后

使用“管理您的合规性”工具或查收邮件,查看是否被要求提供合规证明文件:
💡 小贴士>>>
● 建议卖家定期登录“管理您的合规性”页面,及时追踪上架商品的合规状态;
● 如果卖家收到触发商品审核的邮件,但在“管理您的合规性”中未检索到需要审核商品的信息,建议通过邮件的形式向亚马逊官方提交合规证明材料。


近年来,出口欧洲的母婴类和电动交通设备等产品,销量持续高速增长。然而,这些热销产品也常常面临因为存在潜在危险或安全隐患等问题被市场监管部门高频召回的困局,对此,卖家不得不高度警惕!

旺季在即,结合近期国家市场监督管理总局缺陷产品管理中心针对欧盟市场产品召回的情况,小编提醒卖家朋友们特别注意并检查这些高频召回产品是否满足相关的合规要求及符合相关的认证标准。同时,还需了解如何高效快速解决合规问题,避免产品因合规不达标问题而被目的国市场监管部门通报、召回、罚款,造成不必要的损失。

欧洲站三大常见被召回产品分别是母婴类产品、个人电动交通设备和珠宝饰品类产品。这些产品的质量、材质成分、研发设计等细节要求,是需要各位卖家重视的硬性门槛。

1 婴儿奶瓶

婴儿奶瓶是适合0-48个月婴幼儿使用的饮用器具,具体包括:
2 卧式/坐式婴儿车

卧式/坐式婴儿车可供一名或多名婴儿乘坐,每个乘坐位承重不超过22千克,可供婴儿站立的一体式平台承重不超过20千克。
3 婴儿床

4 婴儿摇椅(倾斜摇篮)

婴儿摇椅(倾斜摇篮)是一种自立式商品,用于在看护人的帮助下或以其他方式让婴儿以斜躺的姿势摇动。婴儿摇椅通常用于尚不具备独自坐立能力(大约0-6个月)的婴儿。供体重不超过9千克或无法独自坐立的婴儿使用的固定式/折叠式倾斜摇篮或摇篮秋千,亦属于本规则的适用范畴。
5 软垫式婴儿床床围

软垫式婴儿床床围是一种织物垫,它沿着婴儿床的内部边缘排列,旨在防止婴儿的头和四肢撞到板条上,或卡在板条之间。
6 婴儿倾斜睡眠用品

婴儿倾斜睡眠用品是具有倾斜睡眠表面的独立式产品,主要用于为5个月以下或开始侧身或翻身(以较早者为准)的婴儿当作寝具。亚马逊商城禁止销售这类婴儿倾斜睡姿固定垫产品。
禁售婴儿倾斜睡眠用品细分种类✦

1 滑板车产品

滑板车产品是一种自推进式两轮电动设备,由板载电池组供电,具有两个轮子,两轮之间有一个供骑车人站立和保持平衡的踏板。用户可通过转移自身重心来使设备沿期望的方向移动。自推进式两轮设备没有把手。
2 自平衡踏板车/电动单轮车

自平衡踏板车或电动单轮车是一种自推进式电动设备,由板载电池组供电,具有一个或两个位于中央的轮子,轮子两侧各有一个小踏板,供骑车人在行进中站立。用户可通过转移自身重心来使设备沿期望的方向移动。自推进式两轮设备没有把手。
3 电动滑板

电动滑板有四个轮子和一个带有动力系统的附加电池组,可以增加扭矩,帮助骑车人行进。电动滑板可能有手持遥控器,让骑车人在使用期间控制滑板。
4 电动踏板车

电动踏板车是一种无座位的个人电动交通设备,可以有多种形式,包括可折叠踏板车和支架踏板车。
5 电动轻便摩托车和电动自行车

带座椅的可骑乘踏板车(轻便摩托车)有两个或三个轮子,最高速度可达45公里/小时。电动自行车配备了电动马达和踏板作为辅助,最高速度可达25公里/小时。两者均用于个人出行。
6 自平衡个人交通工具

自平衡交通工具可能有一个或两个车轮。这些设备由可充电电池组供电,并通过骑车人的转移重心来平衡设备。常见的自平衡交通工具包括Segway品牌商品和OneWheel品牌商品。
7 电动自行车

电动自行车是个人出行使用的两轮设备。其外形类似于普通自行车,带有附加电池和动力系统,可以增加扭矩,帮助骑车人顺利通过高处或崎岖的地形。
8 电动三轮车

电动三轮车相当于电动自行车,只是多了一个车轮。
9 电动四轮车

电动四轮车最高速度可达45公里/小时,用于个人出行。

在亚马逊商城中发布珠宝饰品类商品时,您必须确保遵守欧洲议会和理事会《关于化学品注册、评估、许可和限制(REACH)》的第1907/2006号法规(EC)。
为遵守适用的法律法规,亚马逊禁止销售超出法规附录XVII中规定的限制级别的商品。对于某些商品,亚马逊要求制造商提供能够证明商品遵守REACH法规中对镉、铅和镍的含量限制的REACH声明或检测报告。这些商品包括:
《关于化学品注册、评估、许可和限制(REACH)》法规附录XVII n.23、27和63针对含金属成分的商品做出了限制,其中也规定了镉、铅和镍的最大允许含量:
根据《关于化学品注册、评估、许可和限制(REACH》法规的规定,如果商品(即成品)的某些化学物质(例如重金属)含量超过限制,则不得销售。

在亚马逊网站上销售上文介绍的母婴类产品,您需要提供以下信息:
法规/标准要求✦
软垫式婴儿床床围可售/禁售产品图例✦
根据亚马逊政策,在亚马逊欧洲站上销售的个人电动交通设备必须符合特定认证标准。要在亚马逊商城销售此类商品,您必须先将以下信息提交至eu-e-mobility@amazon.co.uk进行申请:
为了加快流程,请为各ASIN系列/变体/型号单独提交申请。对于您想要发布的每个ASIN或型号,请提供显示以下信息的正品商品或其包装图片:
法规/标准要求✦
亚马逊的政策要求所有珠宝首饰卖家提供下列其中一种安全文件。在收到要求后,请立刻提交您要发布的各ASIN或型号所需的其中一种安全文件。
1 REACH符合性声明

本文件是由制造商起草的符合REACH要求的声明。声明还应提及商品中含有的任何高度关注物质(SVHC),并显示REACH附录XVII n的参考,第23、27和63条。
REACH符合性声明可以由制造商自行认证,也可以由第三方检测机构颁发给制造商。它必须包含以下内容:
2 REACH重金属检测报告

这些检测报告应证明商品的所有成分均符合REACH的重金属阈值。如果您的商品未通过亚马逊或市场监管机构的物理检测,亚马逊将要求您提供一份REACH检测报告。

在选品阶段,从哪里可以事先了解产品所需文件来满足符合亚马逊政策和当地政府法规?产品上架后遇到产品合规问题,该怎么解决?
亚马逊免费合规神器“管理您的合规性”,帮助卖家朋友解决从选品到上架整个产品合规流程中遇到的种种难题,为客户安全保驾护航,助力卖家爆单大卖!
1 选品阶段

使用该工具中的“合规性参考”,提前了解所选产品的合规要求及寻找具有资质的第三方实验室,避免备货后却无法销售的情况。
2 商品上架后

使用“管理您的合规性”工具或查收邮件,查看是否被要求提供合规证明文件:
💡 小贴士>>>
● 建议卖家定期登录“管理您的合规性”页面,及时追踪上架商品的合规状态;
● 如果卖家收到触发商品审核的邮件,但在“管理您的合规性”中未检索到需要审核商品的信息,建议通过邮件的形式向亚马逊官方提交合规证明材料。









































福建
12-12 周五











