1、土耳其零售业及电商发展情况
1.1土耳其--不可忽视的未来新星
土耳其拥有雄厚的工业基础,为世界新兴经济体之一,亦是全球发展最快的国家之一
土耳其横跨欧亚两洲,其政治、经济、文化等领域均实行的欧洲模式,是欧盟候选国。官方语言为英语及士耳其语。
中国是土耳其第二大进口国,随着中土“一带一路”的合作,商业发展前景无限。

1.2 电商市场增长迅速,商机广阔
土耳其电商占比不断攀升
到 2025 年,土耳其的电商用户将增加 42%,达到5,800 万。

土耳其的电商规模
土耳其电商规模预计在 2023 年达到 $18.4B,最大的细分品类是时尚,其次是电子与媒体。

电商增长速度远超其他国家
土耳其电子商务增长势头迅猛,预计收入的年增长率(CAGR 2023-2025)将达到 20.2%,到 2025 年市场收入将达到 460.2 亿美元。

2、土耳其的消费者
根据联合国数据,土耳其 2023 年总人口约为 8,600 万,排名世界第 17 位。与亚马逊欧洲站点的其他五国相比则排名第1位。
年轻化趋势明显,有巨大的人口红利
土耳其总土地面积为 769,630 平方公里,人口密度为每公里 2,110 人,其中 75.7% 的人口是城市人口,中位年龄为 31.5 岁。2年轻化的人群预示着未来更强劲的电商消费力和增长速度。
电子商务销售额持续增长,网购占比仅此中国
土耳其的互联网普及率正在快速增长,2023 年达到 82.6%,远高于世界平均水平。智能手机的普及率也高于全球平均水平,电商已成为消费者生活不可缺少的一部分。在疫情期间,土耳其选择线上购物的人口比例达到 65%,仅次于中国。
消费者习惯网上购物,35% 为高收入人群
与英国相反,土耳其男性比女性更爱网购(54% 为男性, 46% 为女性),其中 35% 线上消费者是高收入人群。他/她们通常在线购买鞋子/衣服,电子产品,个人护理/化妆品和书籍/电影/游戏。其中,男性更喜欢购买电子产品和时尚单品,女性更喜欢购买时尚相关产品。

3、亚马逊在土耳其的发展情况
3.1亚马逊士耳其站的发展历程
2018年9月,亚马逊土耳其站正式上线,截至目前,共覆盖了15 个品类;2021 年开始逐渐向中国卖家开放,目前仅对已在欧洲开店的中国卖家发出定向邀请并开通销售权限。

目前中国卖家可以选择两种模式运营,不需要备货到土耳其本地。

3.2亚马逊士耳其站点对中国卖家的5大服务亮点
亮点 1:
亚马逊土耳其站点,入驻流程便捷,中国卖家可以选择CBF发货和 MFN 卖家自发货两种模式运营无需提供注册 VAT 号即可申请,无需额外审核。
亮点 2:
现在入驻还可以享受免月租费的优惠政策。

亮点 3:
节日丰富且免费提报促销
士耳其重要电商节日图
土耳其每年有 100 多个节日,可以分为4种全国非宗教性和宗教性节日、地方性节日以及旅游节日。
在这个国家,几乎每个城市都会举办地区性节庆活动。

免费申报 了种站内促销土耳其促销活动丰富,亚马逊为卖家提供了 DOTD/BD/LD 3 种站内促销的免费申报,自发货卖家和CBF卖家均可以参与。
1)前台展示页面:

2)申报方式
镇店之宝 DOTD(手动提报);
秒杀 Lighting Deal(自动提报);
Z划算 Best Deal(自动提报)
自动提报流程:卖家自行后台填报
第一步:在站点导航栏种选择“广告”
第二步:在下拉选项中选择“秒杀”
第三步:选择“创建新促销”。

亮点 4:账户经理一对一问答咨询

亮点 5:
BIL 功能实现欧洲站产品快速同步
2021 年亚马逊土耳其站点面对已在欧洲开店的中国卖家开通,并邀请入驻。其中的 BIL 功能对卖家十分友好,可以实现已有的欧洲站产品快速同步,省时又省力。
卖家从后台,自行通过“建立国际商品信息”工具同步产品;
通过“建立国际商品信息”功能,能够快速将欧洲站的 Listing 搬家到土耳其站。
1)

2)选择“建立国际商品信息”工具,点击页面右下方“开始使用”

3)选择来源商城和目标商城。

4、土耳其热销品类及限制品类
土耳其现在热销品类有家居相关用品和电子相关用品等。在所有类别中,时尚、个护和电子是最受欢迎的。


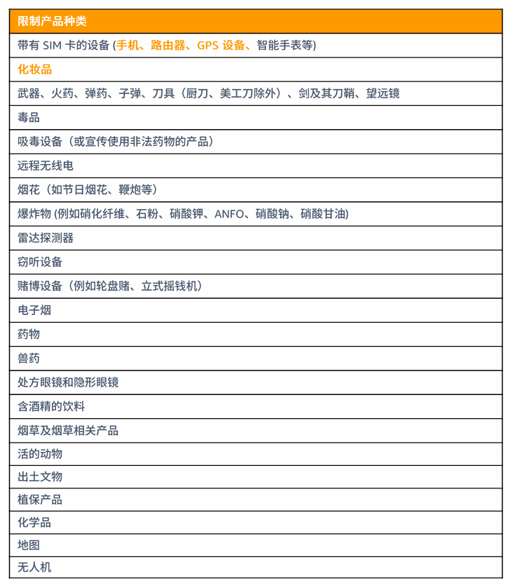
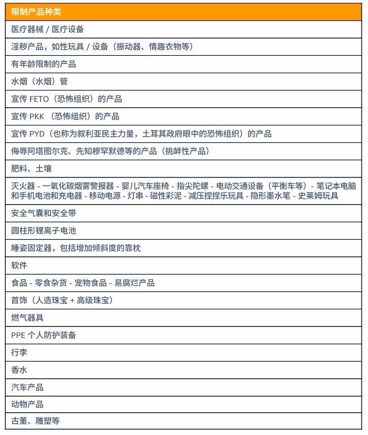
亚马逊土耳其站限制品类


5、亚马逊土耳其的产品政策
开放品类:
亚马逊对卖家开放的品类达 15 种,销售这些品类的商品无需获得亚马逊的事先审批。
限制品类:
为确保在亚马逊出售的商品符合本地规范,对于特定商品,亚马逊会限制它们的销售,从而证明其他商品对顾客是安全的。这些标准有助于提升顾客从亚马逊购买商品的信心。
土耳其的小结
1.世界新兴经济体之一,发展速度快
2.人口基数大,互联网渗透率高,电子商务增速快、增幅大3.入驻无需土耳其税号,运营简单方便,免月租费,佣金低
4.节日众多,促销季繁多,中国是土耳其第二大进口国
5.亚马逊土耳其站点 BIL 功能可自动同步翻译 Listing 为土耳其语,此功能
现阶段仅对已在欧洲开店的中国卖家开放
6、关于亚马逊土耳其站点的常见问题
①入驻土耳其站需要审核吗?要提供营业执照帐单吗?
无需额外审核和营业执照账单。土耳其站现阶段邀请注册,仅限专业卖家(企业卖家)只要有有效且健康的欧洲账户,并且有分配收付款方式,提供欧洲站的注册邮箱和卖家标记、店铺名和联系方式,经营类目,联系土耳其账户经理即可提交申请,满足以上需求无需一审二审,也没有月租费。
②运营土耳其站点,需要土耳其税号吗?
目前卖家运营方式(卖家自发货及 CBF(cross border fulfillment)发货) 不涉及 VAT,无需土耳其税号。
③土耳其站支持自发货和 FBA 吗?
土耳其站现在可以选择 DDP(关税提前结算)的自发货模式,以及和共享欧洲四国(德法意西)FBA 库存的 CBF(cross border fulfillment)模式,不需要备货到土耳其本地。
④CBF 和传统的 FBA 有什么区别?
土耳其采用 CBF(Cross-Border Fulfillment)模式,亚马逊会直接配送欧洲四国(德法意西)FBA 的商品至土耳其消费者手中。卖家无需像之前传统 FBA 一样,先备货到士耳其本地。关税和配送费将会由消费者直接支付。
⑤土耳其站佣金多少?
不同品类佣金不一样,但相比欧美日站点更低。
⑥土耳其站可以用欧元收款吗?有什么推荐的收款工具?
土耳其站可以用欧元收款,可沿用欧洲五国的收款账号分配到土耳其收款。当然也支持多种具备资质的第三方支付工具。
⑦土耳其站是什么语言?有翻译服务吗?
土耳其站前台是士耳其语,卖家可使用后台创建国际商品信息功能,将会自动翻译且同步德国站 listing 到土耳其站。
⑧土耳其站的促销活动有哪些?自发货卖家也可以参与吗?
士耳其促销活动丰富,自发货卖家和CBF 卖家均可以参与。后台也可以自行提报 BD(best deal)/LD (lighting deal)。也可通过账户经理提报 DOTD (deal of the day)BD(best deal)/LD(lighting deal),提报结果最终需经站点审核确认。
⑨土耳其热销品类有哪些?
土耳其现在热销品类有家居相关用品和电子相关用品等。热销品类随着生意的发展账户经理会不定期分享。
⑩如果在欧洲使用第三方海外仓往土耳其自发货可以吗?
如果在欧洲有海外仓,可以用自发货模式,但是特别注意,物流商要选用可以支持DDP(关税提前结算)的。
⑪土耳其站现在可以开通广告吗?
土耳其站现阶段已开通广告,并且会有优惠券福利,具体可以咨询账户经理。








福建
12-12 周五












