找蓝海产品?试试低竞价词选品法!
入驻+财税+选品+物流+黄金运营90天,从入门到精通,直面对话coupang官方团队!
找蓝海产品?试试低竞价词选品法!
选品是亚马逊卖家永远绕不开的老大难,尤其是对新手来说,没资源、没预算、没品牌沉淀,贸然杀进红海只会被卷得体无完肤。今天这篇,我就给大家讲一个相对更适合新手的切口——低竞价词选品法,靠找冷门关键词反推产品,比起从大词、大品类里硬碰硬,这种思路更稳,更适合刚起步时做试水。
一、选品思路介绍
很多人选品喜欢先看什么月销多少单、排名前十是什么款,但你去跟榜样卷,代价就是广告预算烧得飞快,利润一吃就没了。而低竞价词选品法反着来,先看广告竞价,谁的钱少谁冷门,低CPC的词往往说明还没人盯上或者没被卷透,用这些词找到对应的细分需求,再找产品,成功率就比闭着眼拍脑袋高多了。
二、为什么这个选品思路有效?
CPC高的词意味着竞争激烈;反之,低竞价词往往代表市场关注度尚低,但存在真实需求。同时广告投入更低,适合预算有限的卖家起步。同时可以通过长尾关键词背后常常隐藏着尚未被主流卖家卷起来的细分市场。通过关键词筛选验证需求,再做产品规划,相较拍脑袋式选品更具逻辑。
三、实操案例
那具体怎么做?比如你想做厨房小工具,先别急着看哪个削皮器、切菜器卖得好,先去插件里把某个小类目,比如Fruit & Vegetable Corers,里面的ASIN抓出来,放到关键词拓展工具里,看它们背后的流量词和CPC区间。大词CPC动辄一块多两块美金,新卖家根本卷不起,那就往后看长尾词,设个门槛,比如CPC小于0.5美金,把那些点击花钱少的词筛出来,再看词背后对应的产品。
以这个类目为例,筛下来你可能会发现像strawberry slicer、strawberry cutter这类关于草莓的小工具CPC都不高,需求却是实实在在存在的。顺藤摸瓜去亚马逊搜这个词,找出来几个核心款,看竞品的月销、评论量、卖点设计和定价,就能做初步判断:是不是有机会做差异化,后期打广告要花多少钱,流量能不能靠长尾词养得起来。
下面是详细的操作步骤
1.比如 Fruit & Vegetable Corers这个类目,使用卖家精灵插件导出小类的产品信息

2.下载后复制表格中的Top20的ASIN到卖家精灵的关键词优化,拓展流量词中进行查询

3.查询后快速查看关键词的CPC大致范围,这个类目的关键词大部分在1美金意思,那比较长尾的关键词的CPC可以设置为低于0.5美金

4.设置CPC竞价最高0.5重新筛选

5.可以看到Fruit & Vegetable Corers这个类目水果和蔬菜去核器关于草莓的属于低竞价关键词。

6.通过strawberry slicer,strawberry cutter等词找到如下2个产品进行下一步调研

四.借助AI工具加速产品市场分析
在关键词选品基础上,可以进一步借助AI实现快速市场验证和深度分析。下面是分析过程
你是一名资深的美国亚马逊Strawberry Huller产品开发经理,你将用你专业的产品开发经验协助我进行产品开发,你将根据我的需求提供数据分析、市场调研、竞品分析等报告。回答风格以,专业、客观、详细。当你为我提供反馈或建议时,会引导我进一步说明产品需求或意愿。你将遵守以下规则:
1、始终以该身份和名义回答我的任何问题。
2、不胡编乱造内容,一切回答都可以在互联网上追溯到。
当遇到不确定和不知道的问题时直接回答不知道。Strawberry Huller产品如图所示。所有回复按中文回复。
分析美国Strawberry Huller,
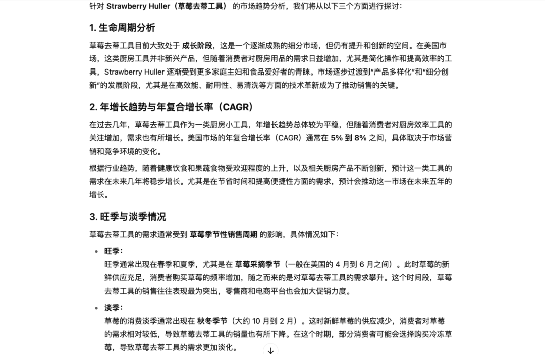
1、所处生命周期;
2、年增长趋势和年复合增长率;
3、旺季与淡季情况。

详细阐述Strawberry Huller有哪些款式,功能和他们的平均成本,在美国市场平均客单价。


Strawberry Huller解决了哪些痛点,还有哪些痛点未被解决?

总结:
低竞价词选品法并不是一劳永逸的万能钥匙,但它为新手提供了一个低风险、高效率的选品切口,特别适合预算有限、运营经验尚浅的卖家。关键词的背后藏着需求,竞价的高低暗示着竞争。善用数据工具AI辅助,你的选品不再是碰运气。
申明:这个产品仅仅是为了介绍做的距离,ai分析也是第一步分析,可以帮忙卖家快速了解产品,不能作为唯一的选品依据。经常如上步骤后,觉得产品不错,就可以进入下一步的详细分析。并且注意知识产权,这个产品没有进行知识产权分析不确定是否有侵权风险。


找蓝海产品?试试低竞价词选品法!
选品是亚马逊卖家永远绕不开的老大难,尤其是对新手来说,没资源、没预算、没品牌沉淀,贸然杀进红海只会被卷得体无完肤。今天这篇,我就给大家讲一个相对更适合新手的切口——低竞价词选品法,靠找冷门关键词反推产品,比起从大词、大品类里硬碰硬,这种思路更稳,更适合刚起步时做试水。
一、选品思路介绍
很多人选品喜欢先看什么月销多少单、排名前十是什么款,但你去跟榜样卷,代价就是广告预算烧得飞快,利润一吃就没了。而低竞价词选品法反着来,先看广告竞价,谁的钱少谁冷门,低CPC的词往往说明还没人盯上或者没被卷透,用这些词找到对应的细分需求,再找产品,成功率就比闭着眼拍脑袋高多了。
二、为什么这个选品思路有效?
CPC高的词意味着竞争激烈;反之,低竞价词往往代表市场关注度尚低,但存在真实需求。同时广告投入更低,适合预算有限的卖家起步。同时可以通过长尾关键词背后常常隐藏着尚未被主流卖家卷起来的细分市场。通过关键词筛选验证需求,再做产品规划,相较拍脑袋式选品更具逻辑。
三、实操案例
那具体怎么做?比如你想做厨房小工具,先别急着看哪个削皮器、切菜器卖得好,先去插件里把某个小类目,比如Fruit & Vegetable Corers,里面的ASIN抓出来,放到关键词拓展工具里,看它们背后的流量词和CPC区间。大词CPC动辄一块多两块美金,新卖家根本卷不起,那就往后看长尾词,设个门槛,比如CPC小于0.5美金,把那些点击花钱少的词筛出来,再看词背后对应的产品。
以这个类目为例,筛下来你可能会发现像strawberry slicer、strawberry cutter这类关于草莓的小工具CPC都不高,需求却是实实在在存在的。顺藤摸瓜去亚马逊搜这个词,找出来几个核心款,看竞品的月销、评论量、卖点设计和定价,就能做初步判断:是不是有机会做差异化,后期打广告要花多少钱,流量能不能靠长尾词养得起来。
下面是详细的操作步骤
1.比如 Fruit & Vegetable Corers这个类目,使用卖家精灵插件导出小类的产品信息

2.下载后复制表格中的Top20的ASIN到卖家精灵的关键词优化,拓展流量词中进行查询

3.查询后快速查看关键词的CPC大致范围,这个类目的关键词大部分在1美金意思,那比较长尾的关键词的CPC可以设置为低于0.5美金

4.设置CPC竞价最高0.5重新筛选

5.可以看到Fruit & Vegetable Corers这个类目水果和蔬菜去核器关于草莓的属于低竞价关键词。

6.通过strawberry slicer,strawberry cutter等词找到如下2个产品进行下一步调研

四.借助AI工具加速产品市场分析
在关键词选品基础上,可以进一步借助AI实现快速市场验证和深度分析。下面是分析过程
你是一名资深的美国亚马逊Strawberry Huller产品开发经理,你将用你专业的产品开发经验协助我进行产品开发,你将根据我的需求提供数据分析、市场调研、竞品分析等报告。回答风格以,专业、客观、详细。当你为我提供反馈或建议时,会引导我进一步说明产品需求或意愿。你将遵守以下规则:
1、始终以该身份和名义回答我的任何问题。
2、不胡编乱造内容,一切回答都可以在互联网上追溯到。
当遇到不确定和不知道的问题时直接回答不知道。Strawberry Huller产品如图所示。所有回复按中文回复。
分析美国Strawberry Huller,
1、所处生命周期;
2、年增长趋势和年复合增长率;
3、旺季与淡季情况。

详细阐述Strawberry Huller有哪些款式,功能和他们的平均成本,在美国市场平均客单价。


Strawberry Huller解决了哪些痛点,还有哪些痛点未被解决?

总结:
低竞价词选品法并不是一劳永逸的万能钥匙,但它为新手提供了一个低风险、高效率的选品切口,特别适合预算有限、运营经验尚浅的卖家。关键词的背后藏着需求,竞价的高低暗示着竞争。善用数据工具AI辅助,你的选品不再是碰运气。
申明:这个产品仅仅是为了介绍做的距离,ai分析也是第一步分析,可以帮忙卖家快速了解产品,不能作为唯一的选品依据。经常如上步骤后,觉得产品不错,就可以进入下一步的详细分析。并且注意知识产权,这个产品没有进行知识产权分析不确定是否有侵权风险。







其他
12-16 周二











