特急红头文件:对往来北仑集卡不得劝返/禁入;船公司发布北仑提柜指南

各位跨境人对宁波北仑的疫情状况都十分关心。昨晚,宁波市的特急红头文件下发了!
文件重点:1、往来北仑的集卡车司机实行“健康码”白名单管理;2、全省各地对往来宁波北仑的集卡车,不得实施劝返或禁入等限制性措施!
舟山港还开通了集卡通行24小时服务热线! 为集卡司机解答协调省内最新的集卡车辆防疫通行政策。
0574-27680011 小易客服
0574-27699143 赵先生
这波疫情下,宁波市以及北仑还有舟山港的应对能力十分迅速且严密。相信这次波折一定很快会过去。

01
各船司发布北仑提柜通知
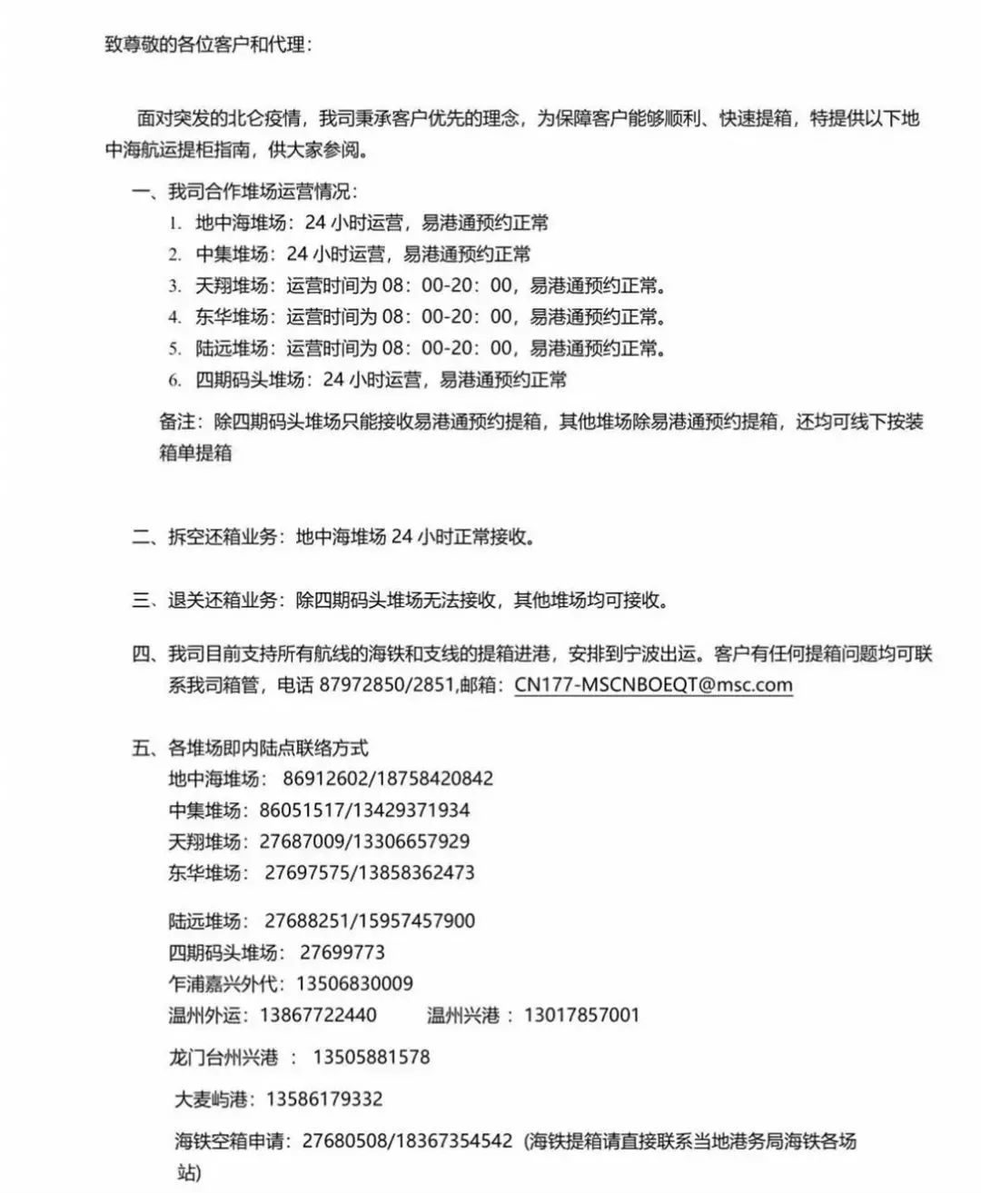
马士基


长荣

以星

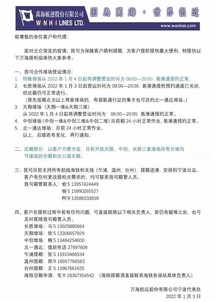
万海

02
“健康码”白名单管理
关于集卡车司机实行“健康码”白名单管理公告
广大集卡司机:
为落实省防疫办疫情防控要求,对往来宁波北仑的集卡司机实行“健康码”白名单管理,目前首批674名集卡司机申请已通过审核,名单将在“易港通APP”上公布。对于符合“白名单”申报条件的集卡司机通过“易港通APP”提交申请,由防疫办及公安部门审定后,可在全省各地畅行,不受限制性措施约束。封控区、管控区、防范区外集卡司机优先审核,审核进度和审核结果可在申请页面查询。
“白名单”集卡司机需具备以下前提条件:
1.3天内2次核酸检测阴性报告(两次检测时间需间隔24小时);
2.14天内未到过中高风险地区且未到过宁波市北仑区疫情封控区、管控区;
3.当前“健康码”为绿码。
申请操作步骤:
1.下载易港通司机端APP并更新至最新版本,完成个人实名认证;
2.进入APP首页-点击“信息查询”;进入“白名单申请”界面(姓名、身份证号、手机号根据实名认证信息自动带出,无法修改);
3.上传本人3天2次核酸检测阴性报告(两次检测时间需间隔24小时以上;报告截图需完整显示真实姓名),正确示例如下:


4.提交成功后,请耐心等待审核;如申请结果为失败,会出现“申诉”按钮,可重新申请正确上传符合要求的信息,进行申诉。

5.集卡司机“健康码”白名单期间,需每隔48小时进行新一次核酸检测,未按时检测将禁止作业。
浙江易港通电子商务有限公司
2021年1月4日
白名单申请条件及最新政策:除了封控、管控区的司机外,都可以申请纳入白名单!
03
浙江省疫情防控办特急红头文件






各位跨境人对宁波北仑的疫情状况都十分关心。昨晚,宁波市的特急红头文件下发了!
文件重点:1、往来北仑的集卡车司机实行“健康码”白名单管理;2、全省各地对往来宁波北仑的集卡车,不得实施劝返或禁入等限制性措施!
舟山港还开通了集卡通行24小时服务热线! 为集卡司机解答协调省内最新的集卡车辆防疫通行政策。
0574-27680011 小易客服
0574-27699143 赵先生
这波疫情下,宁波市以及北仑还有舟山港的应对能力十分迅速且严密。相信这次波折一定很快会过去。

01
各船司发布北仑提柜通知
马士基


长荣

以星

万海

02
“健康码”白名单管理
关于集卡车司机实行“健康码”白名单管理公告
广大集卡司机:
为落实省防疫办疫情防控要求,对往来宁波北仑的集卡司机实行“健康码”白名单管理,目前首批674名集卡司机申请已通过审核,名单将在“易港通APP”上公布。对于符合“白名单”申报条件的集卡司机通过“易港通APP”提交申请,由防疫办及公安部门审定后,可在全省各地畅行,不受限制性措施约束。封控区、管控区、防范区外集卡司机优先审核,审核进度和审核结果可在申请页面查询。
“白名单”集卡司机需具备以下前提条件:
1.3天内2次核酸检测阴性报告(两次检测时间需间隔24小时);
2.14天内未到过中高风险地区且未到过宁波市北仑区疫情封控区、管控区;
3.当前“健康码”为绿码。
申请操作步骤:
1.下载易港通司机端APP并更新至最新版本,完成个人实名认证;
2.进入APP首页-点击“信息查询”;进入“白名单申请”界面(姓名、身份证号、手机号根据实名认证信息自动带出,无法修改);
3.上传本人3天2次核酸检测阴性报告(两次检测时间需间隔24小时以上;报告截图需完整显示真实姓名),正确示例如下:


4.提交成功后,请耐心等待审核;如申请结果为失败,会出现“申诉”按钮,可重新申请正确上传符合要求的信息,进行申诉。

5.集卡司机“健康码”白名单期间,需每隔48小时进行新一次核酸检测,未按时检测将禁止作业。
浙江易港通电子商务有限公司
2021年1月4日
白名单申请条件及最新政策:除了封控、管控区的司机外,都可以申请纳入白名单!
03
浙江省疫情防控办特急红头文件








福建
12-12 周五











