义乌实施3天静默管理,暂停收货、装柜,出货受影响!
义乌,这座被称为世界小商品之都、长三角外贸出口重镇、全球超市的城市,超210万种商品发往230多个国家和地区,现已开启“停摆”状态!
据了解,截至8月11日9时,义乌市“8·2”疫情累计报告新冠病毒阳性感染者500例,其中41例为新冠肺炎确诊病例,459例为新冠肺炎无症状感染者。

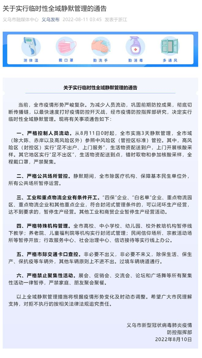
8月11义乌发布《关于实行临时性全域静默管理的通告》,根据通告内容,静默期间,除了保供车辆,其他车辆原则上不进不出,过境车辆绕行。静默期间,为配合义乌疫情防控措施,义乌港将暂停装柜。

义乌发布通告
在这则通告发布之前,义乌港订舱、堆场提还箱、施封查验等服务还在正常进行中,公路集卡通道等也基本通畅。货车司机持24小时核酸阴性证明可正常出入港口。
发布通告后,义乌仓储企业、跨境电商、外贸、国际货运代理企业等均表示开始积极配合管控,全面停止!

另外,义乌港在静默期间将暂停装柜,近期外贸出货会受到一定影响。
如果疫情形势总体向好,两周之内控制住,多数企业的运转不会受到太大影响。
但有部分企业表示可能会采取一定调整手段,例如,把货物从工厂直接发到宁波港或上海港出货。
若有侵权 · 删

义乌,这座被称为世界小商品之都、长三角外贸出口重镇、全球超市的城市,超210万种商品发往230多个国家和地区,现已开启“停摆”状态!
据了解,截至8月11日9时,义乌市“8·2”疫情累计报告新冠病毒阳性感染者500例,其中41例为新冠肺炎确诊病例,459例为新冠肺炎无症状感染者。

8月11义乌发布《关于实行临时性全域静默管理的通告》,根据通告内容,静默期间,除了保供车辆,其他车辆原则上不进不出,过境车辆绕行。静默期间,为配合义乌疫情防控措施,义乌港将暂停装柜。

义乌发布通告
在这则通告发布之前,义乌港订舱、堆场提还箱、施封查验等服务还在正常进行中,公路集卡通道等也基本通畅。货车司机持24小时核酸阴性证明可正常出入港口。
发布通告后,义乌仓储企业、跨境电商、外贸、国际货运代理企业等均表示开始积极配合管控,全面停止!

另外,义乌港在静默期间将暂停装柜,近期外贸出货会受到一定影响。
如果疫情形势总体向好,两周之内控制住,多数企业的运转不会受到太大影响。
但有部分企业表示可能会采取一定调整手段,例如,把货物从工厂直接发到宁波港或上海港出货。
若有侵权 · 删




福建
12-12 周五











