亚马逊9月1入仓新政策!(附多变体新品备货策略)
入驻+财税+选品+物流+黄金运营90天,从入门到精通,直面对话coupang官方团队!
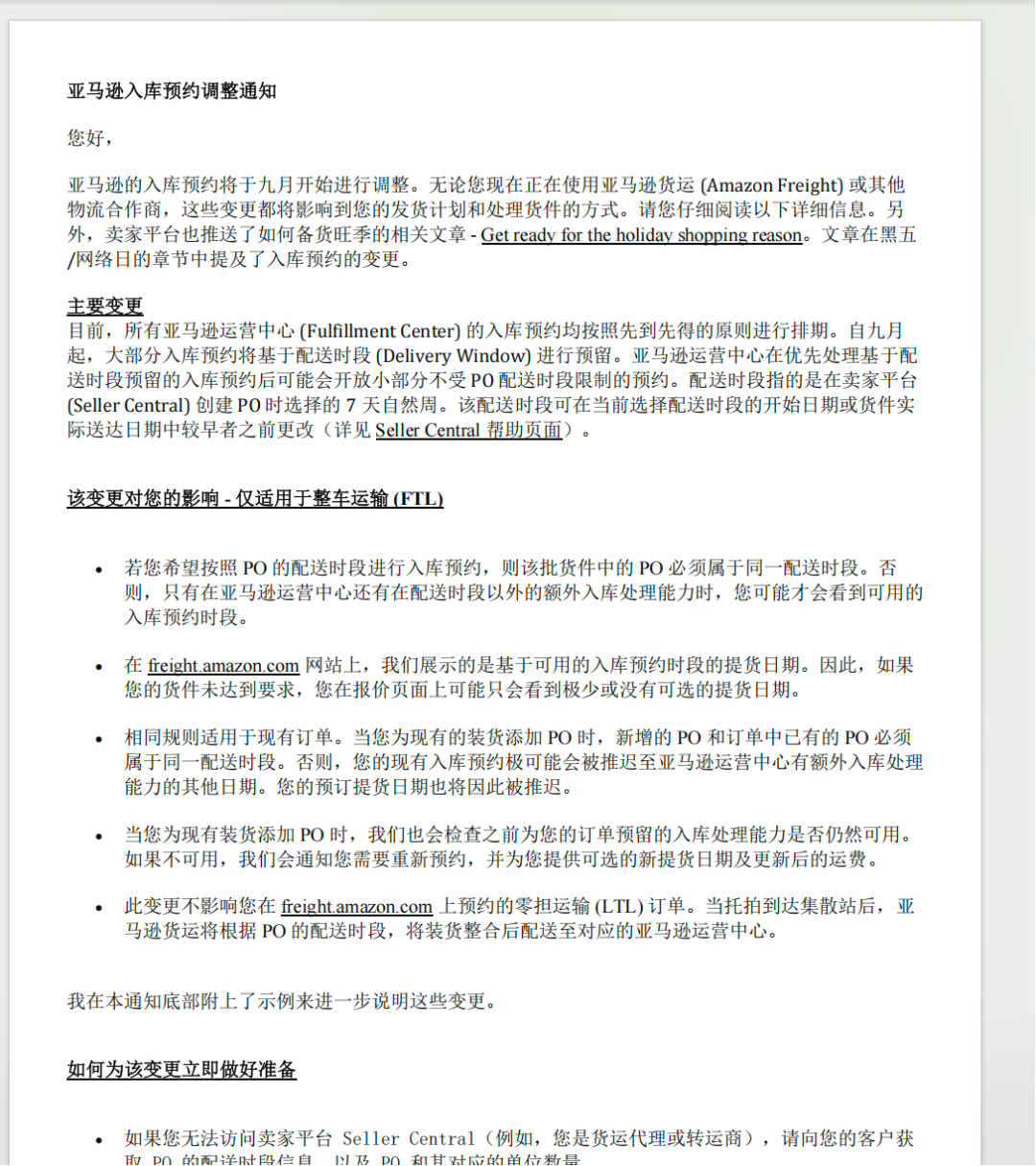
亚马逊的入库预约将于九月开始进行调整。目前,所有亚马逊运营中心 (Fulfillment Center) 的入库预约均按照先到先得的原则进行排期。自九月起,大部分入库预约将基于配送时段 (Delivery Window) 进行预留。亚马逊运营中心在优先处理基于配送时段预留的入库预约后可能会开放小部分不受 PO 配送时段限制的预约。
讲人话就是: 我们在创建货件的时候,预计发100件货,但是预计送达时间段内,物流商先送了60件,剩余40件不在预约期内,那么会推迟接收po 推迟一周甚至更久。而且如果同一个配送时段内的 PO 单位数量不足以凑满一整车,可以零担运输模式增加物流成本。 这就比较考验物流商的综合配送能力和卖家预估到货时间(可以调整时间段,但是需要关注并且及时做出调整,不然会出现入仓更慢的情况出现,相当于你正常排队的时候出去上个厕所回来又要重新排队)。 所以旺季来临大家一定要格外注意补货规划和物流商送仓进度,及时配合


这些灵魂拷问背后,是90%卖家忽略的核心逻辑:每个变体,都该有自己的“战场”!

一
吸引自然流量规则
01
吸引自然流量规则
每个子 ASIN 在某个搜索词下,都有自己的位置,能稳定带来流量。
每个父 ASIN(链接)能靠固定关键词带来的流量是有限的。
在某个搜索词下,系统会根据流量和相关性,展示表现最好(自然排名最高)的子体 ASIN。
多变体推广遵循“长板理论”——哪个子体引来的流量多,系统就会优先展示它。
02
两种流量格局
(1)模式1:流量高度集中于单一子体 (占比 >80%)

图片来源:亚马逊广告@2025
适用产品:功能单一、属性差异小的标品
广告策略:集中火力只给主推的那个子体ASIN打广告(就像推广单个ASIN那样)。
风险在于:把所有宝都押在这一个子体上,万一它出问题,整个链接的表现就会跟着遭殃。

图片来源:亚马逊广告@2025
(2)模式2:流量分散在多个子体
特点:不同子体负责不同的流量入口(比如黑包专门吃“black bag”的流量,粉包专门吃“pink purse”的流量)。

图片来源:亚马逊广告@2025
核心好处:
通过覆盖各种各样的关键词和用户需求,能让整个链接的总流量涨起来。
缺了某个特定子体(比如粉色款),你就直接错过了像“pink purse”这种高相关关键词带来的自然流量。
广告怎么打:
“专属流量词”打法: 给那些有独特流量点的子体(比如特定颜色、功能、主题),单独开广告活动或者广告组,精准投放它们各自对应的专属关键词。

图片来源:亚马逊广告@2025
举个例子: 一个香薰蜡烛链接。核心大词是“gift”,但不同的子体(比如狗妈礼物款、闺蜜礼物款、女士礼物款)分别吃下了“dog mom gift”、“friendship gift”、“gifts for her”这些更细分的流量。

图片来源:亚马逊广告@2025
但实际上,这个链接获得流量几乎全是靠gift长尾词。由于每个蜡烛上有主题分类,所以可以通过不同的变体获得不同的人群的gift流量入口。
我们也可以利用这一特性开发新的变体帮自己链接实现流量增长。
比如圣诞节开圣诞款式,用这个款式专门拿Christma长尾,给大码人群增加3x~6x的尺码拿plus size长尾等等。
可以说多变体的核心流量来源是各个变体所能拿到的流量词综合。

二
吸引广告流量
01
吸引广告流量的规则
父体和每个子体都能自己带来自然流量。
但它们会互相“打架”:同一个搜索词下,通常一页搜索结果里只允许出现它们中的一个(要么父体,要么某个子体)。

图片来源:亚马逊广告@2025
优势: 利用多个变体,可以在同一个关键词的搜索结果里占上好几个“坑位”,拿到更多流量。
劣势: 如果多个变体都打同一个关键词的广告,它们就会自己人抢自己人的广告位。

图片来源:亚马逊广告@2025
02
广告打法
打法一:集中主推子体打广告
主推变体1,定价变体1最低,且广告只开变体1引流和出单,实现精准的投放和加权。这种情况适用于广告本身不盈利或亏损较为严重的时候。

图片来源:亚马逊广告@2025
打法二:当广告出单不亏损,甚至盈利的时候,可以让其余变体一起去占广告位,主推变体1,所有广告类型都开了变体1。

图片来源:亚马逊广告@2025
同时我们希望占到第二第三页的广告位,可以同时在这个词下投放其他变体,起到占坑位引流出单向主推,或者直接出单买订单的效果。
打法三:当我们的广告本身可以带来盈利的时候,并且买家购买行为不可控,也就是acos低于毛利率的时候,可以直接利用所有变体去占广告坑位,买广告订单。
这时候不需要控制哪个变体的位置在前,因为我们不需要让特定的变体加权。

图片来源:亚马逊广告@2025
同理,服装的尺码变体,鞋子的鞋码变体,窗帘尺寸等等,每个买家的购买需求不同,不受价格影响,所以无法控制出单ASIN,我们只会确定主推款式,不会确定主推变体,所有尺码都可以一起开广告给链接引流。
总的来说,我们先明确以下四点:
是否要有主推
目标主推ASIN是什么
实际投放的ASIN是什么
实际出单ASIN是什么
分工不明确,只导致所有ASIN都在广告上花钱但没有ASIN能推动自然位!


亚马逊的入库预约将于九月开始进行调整。目前,所有亚马逊运营中心 (Fulfillment Center) 的入库预约均按照先到先得的原则进行排期。自九月起,大部分入库预约将基于配送时段 (Delivery Window) 进行预留。亚马逊运营中心在优先处理基于配送时段预留的入库预约后可能会开放小部分不受 PO 配送时段限制的预约。
讲人话就是: 我们在创建货件的时候,预计发100件货,但是预计送达时间段内,物流商先送了60件,剩余40件不在预约期内,那么会推迟接收po 推迟一周甚至更久。而且如果同一个配送时段内的 PO 单位数量不足以凑满一整车,可以零担运输模式增加物流成本。 这就比较考验物流商的综合配送能力和卖家预估到货时间(可以调整时间段,但是需要关注并且及时做出调整,不然会出现入仓更慢的情况出现,相当于你正常排队的时候出去上个厕所回来又要重新排队)。 所以旺季来临大家一定要格外注意补货规划和物流商送仓进度,及时配合


这些灵魂拷问背后,是90%卖家忽略的核心逻辑:每个变体,都该有自己的“战场”!

一
吸引自然流量规则
01
吸引自然流量规则
每个子 ASIN 在某个搜索词下,都有自己的位置,能稳定带来流量。
每个父 ASIN(链接)能靠固定关键词带来的流量是有限的。
在某个搜索词下,系统会根据流量和相关性,展示表现最好(自然排名最高)的子体 ASIN。
多变体推广遵循“长板理论”——哪个子体引来的流量多,系统就会优先展示它。
02
两种流量格局
(1)模式1:流量高度集中于单一子体 (占比 >80%)

图片来源:亚马逊广告@2025
适用产品:功能单一、属性差异小的标品
广告策略:集中火力只给主推的那个子体ASIN打广告(就像推广单个ASIN那样)。
风险在于:把所有宝都押在这一个子体上,万一它出问题,整个链接的表现就会跟着遭殃。

图片来源:亚马逊广告@2025
(2)模式2:流量分散在多个子体
特点:不同子体负责不同的流量入口(比如黑包专门吃“black bag”的流量,粉包专门吃“pink purse”的流量)。

图片来源:亚马逊广告@2025
核心好处:
通过覆盖各种各样的关键词和用户需求,能让整个链接的总流量涨起来。
缺了某个特定子体(比如粉色款),你就直接错过了像“pink purse”这种高相关关键词带来的自然流量。
广告怎么打:
“专属流量词”打法: 给那些有独特流量点的子体(比如特定颜色、功能、主题),单独开广告活动或者广告组,精准投放它们各自对应的专属关键词。

图片来源:亚马逊广告@2025
举个例子: 一个香薰蜡烛链接。核心大词是“gift”,但不同的子体(比如狗妈礼物款、闺蜜礼物款、女士礼物款)分别吃下了“dog mom gift”、“friendship gift”、“gifts for her”这些更细分的流量。

图片来源:亚马逊广告@2025
但实际上,这个链接获得流量几乎全是靠gift长尾词。由于每个蜡烛上有主题分类,所以可以通过不同的变体获得不同的人群的gift流量入口。
我们也可以利用这一特性开发新的变体帮自己链接实现流量增长。
比如圣诞节开圣诞款式,用这个款式专门拿Christma长尾,给大码人群增加3x~6x的尺码拿plus size长尾等等。
可以说多变体的核心流量来源是各个变体所能拿到的流量词综合。

二
吸引广告流量
01
吸引广告流量的规则
父体和每个子体都能自己带来自然流量。
但它们会互相“打架”:同一个搜索词下,通常一页搜索结果里只允许出现它们中的一个(要么父体,要么某个子体)。

图片来源:亚马逊广告@2025
优势: 利用多个变体,可以在同一个关键词的搜索结果里占上好几个“坑位”,拿到更多流量。
劣势: 如果多个变体都打同一个关键词的广告,它们就会自己人抢自己人的广告位。

图片来源:亚马逊广告@2025
02
广告打法
打法一:集中主推子体打广告
主推变体1,定价变体1最低,且广告只开变体1引流和出单,实现精准的投放和加权。这种情况适用于广告本身不盈利或亏损较为严重的时候。

图片来源:亚马逊广告@2025
打法二:当广告出单不亏损,甚至盈利的时候,可以让其余变体一起去占广告位,主推变体1,所有广告类型都开了变体1。

图片来源:亚马逊广告@2025
同时我们希望占到第二第三页的广告位,可以同时在这个词下投放其他变体,起到占坑位引流出单向主推,或者直接出单买订单的效果。
打法三:当我们的广告本身可以带来盈利的时候,并且买家购买行为不可控,也就是acos低于毛利率的时候,可以直接利用所有变体去占广告坑位,买广告订单。
这时候不需要控制哪个变体的位置在前,因为我们不需要让特定的变体加权。

图片来源:亚马逊广告@2025
同理,服装的尺码变体,鞋子的鞋码变体,窗帘尺寸等等,每个买家的购买需求不同,不受价格影响,所以无法控制出单ASIN,我们只会确定主推款式,不会确定主推变体,所有尺码都可以一起开广告给链接引流。
总的来说,我们先明确以下四点:
是否要有主推
目标主推ASIN是什么
实际投放的ASIN是什么
实际出单ASIN是什么
分工不明确,只导致所有ASIN都在广告上花钱但没有ASIN能推动自然位!







其他
12-16 周二











