1、常见报错类型解析
在亚马逊上发布新品时,有“添加新商品”和“创建库存文件上传”这两种上传 Listing 的方式,但由于操作不规范、素材不匹配等原因导致可能出现特定的报错提醒。将在下文中为您具体介绍9种常见的报错代码:

Tips:
“添加新商品”和“创建库存文件上传”是在亚马逊发布新商品的两种方式,如果您的库存较少(少于100件商品),亚马逊建议您采用“添加新商品”的方式进行新品发布;如果您是拥有专业卖家账户且库存量较大的卖家,亚马逊建议您“创建库存文件”进行上传可批量创建/修改商品。
1.1报错代码:5461
为了确保买卖双方利益,对于已在亚马逊品牌注册中注册的品牌,亚马逊将限制与品牌所有者无关的卖家创建新 ASIN 的权限。因此若您与品牌所有者没有关联,则无法为该品牌创建新的ASIN,将出现5461的错误代码。


1.2 报错代码:5665
亚马逊认为品牌是代表一款商品或一组商品的名称,同一品牌的商品在商品或其包装上具有统一的名称、徽标或其他标记,可用于将这些商品与不属于该品牌的相似商品作区分。如果您想发布具有新品牌属性的商品,则该新品牌属性必须获得亚马逊批准。如果您想要发布的是非品牌商品,则请在品牌属性字段中使用“Generic”。所以当亚马逊发现您输入的品牌名称尚未获得亚马逊批准,就会出现5665报错。



1.3 报错代码:8541
如果您的商品编码(如 UPC、EAN、JAN、ISBN )与现有 ASIN 的商品编码相同,则会出现此错误这意味着,您提交的部分信息与该特定 ASIN 已有的商品信息(如商品名称、品牌、颜色和尺寸)不一致。因此,8541报错通常也被称为“单个匹配错误”



1.4 报错代码:8032
如果子变体已指定给其他父 SKU,则会被判别为无效的变体关系,出现8032报错。



1.5 报错代码:8115
当卖家在库存文件或商品上传数据中提交无效的“状况”值时,会出现8115报错



1.6 报错代码:90205
当卖家填写的值不符合属性的最小长度限制时,将出现90205报错:



1.7 报错代码:8007
如果卖家引用的父 SKU 未被正确设置为父 ASIN,将会发生8007报错。原因可能是


1.8 报错代码:8005
当 SKU 当前分配的 ASIN 的详细信息与您正在尝试更新的信息有巨大差别时,将出现8005报错。例如,如果您的一个 SKU 在美国站和加拿大站都是可售状态,您删除了美国站的 SKU 并用一个新的EAN 来上传,但该值与您之前为加拿大站提供的|日 EAN 不同,此错误就会发生注意:在 SKU 在售的各站点之间,ASIN 或其他标准商品编码需要保持相同。其他关键属性也如此。


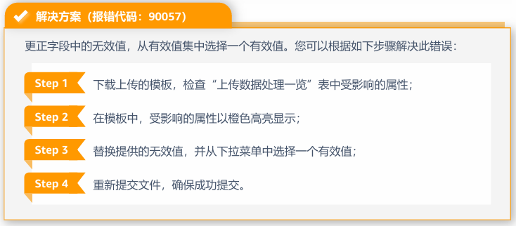
1.9 报错代码:90057
卖家上传了无效的属性值时,将出现90057报错。


Tips:
1.如何删除报价和已提供的商品数据?
您可以在库存加载工具文件中的“添加-删除”字段中输入“x”,便可彻底移除与您的 SKU关联的所有数据。
2.如何停售商品,但不删除提供的商品数据?
您可以在库存加载工具文件中的“添加-删除”字段中输入“d”,便可将相应的 SKU 库存设置为“0”,这将使这些商品显示为“非在售”状态。
注意:库存加载工具模板可以用于删除商品信息,这在每个站点都是适用的。但如果在不同站点使用,建议您通过对应站点下载模板,尽量不要在 A 站点下载模板后到 B 站点上传,避免由于不同站点模板不一致导致上传失败。您可以在对应站点后台页面搜索帮助页面“库存加载工具”来下载此模板,并保存成 txt 文本文件制表符分隔格式。
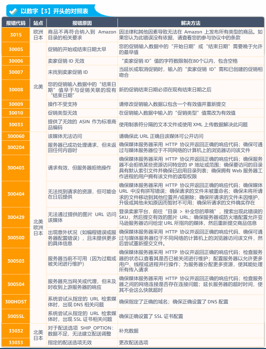
2、 报错代码对照表
除以上常见的9种报错代码以外,卖家朋友们可能在 Listing 上传/维护过程中被提示存在其他的错误
您可以在卖家平台快速检索报错代码,获取详细的解决方案:
Step1登录卖家平台,在上方搜索框中输入报错代码编号,例如输入14001;
Step 2 点击结果,得到详细报错原因和解决方案。

为了帮助卖家更高效、清晰地解决 Listing 运营过程中遇到的报错问题,亚马逊为您整理了报错代码对照表,可以清晰一览所有的报错代码及其报错原因和解决方法。同时,通过点击表格中的报错代码超链接,您可直接前往亚马逊帮助页面,查看更具体的内容






























福建
12-12 周五












