快讯
AI设计/3D打印/欧洲市场实战拆解,点击报名

平台资讯
1.2026春节采购截单时间通知
春节假期将至,为保障各位商户能够顺利下采购单并能在节前及时到货,现就年前采购安排通知如下:
最后一次全量采购时间: 2026年02月02日(周一)
采购截单时间:2026年02月05日(周四)截单,届时将停止采购
备货建议:为避免部分供应商提前放假导致缺货,建议您于 2026年1月24日(周六)前完成库存备货。
重要提醒:如有备货需求,请务必在 2026年2月2日前完成采购单的创建并付款,以免因假期物流及供应商放假影响,导致出单了无库存可用。
2.易佰云中台UI升级改版
为进一步提升系统使用体验,我们将对易佰云中台刊登系统菜单页面进行优化,并简化部分菜单名称,同时调整页面搜索条件展示。

6大电商平台新政
亚马逊
亚马逊调整评论规则,不同功能的变体将单独计算评价
按照现行规则,不同规格或配置的产品即使在功能和参数上存在明显差异,仍可能共享同一组评论。但自2026年2月12日起,亚马逊将不再沿用这一做法,仅允许功能差异较小的变体之间共享评论。亚马逊表示,该调整将于2026年2月12日至5月31日期间分阶段逐步上线。对于受到影响的卖家,平台将在规则正式生效前至少30天通过电子邮件进行通知。
大批欧洲站卖家VAT税号失效,后台已经出现绩效通知
意大利税号失效不会直接取消泛欧计划,关键是要及时申请下另外一个亚马逊已开站点的欧洲国家VAT,其次这个绩效通知不会影响其他站点,即使意大利站点被关也不会关联。第三,关闭意大利库存,库存还是可以调拨的,可以开启其他国家的库存从这个国家发货;最后,如果税号失效,可以不管,亚马逊会在下一波扫号时自动关闭意大利站点,但是有可能面临3000欧元的罚金。

亚马逊美国站已全面停止FBA商品预处理和贴标服务
自2026年1月1日起,亚马逊美国站已全面停止FBA商品预处理和贴标服务,标志着卖家"把货扔给亚马逊"的时代正式终结。新规要求卖家必须在发货前完成所有合规操作,未达标的货物将被直接弃置且不予赔偿。
政策取消了过去"花钱买方便"的标准化预处理服务,卖家需转向自建流程或第三方海外仓,导致人工、耗材等动态成本大幅增加。选品逻辑也迎来变革,"FBA友好度"成为核心指标——易碎品、液体等需要复杂预处理的产品风险激增,而标准尺寸、耐摔的商品优势凸显。此次调整实为亚马逊通过提高运营门槛,清洗缺乏供应链管控能力的卖家,中小卖家亟需在窗口期内完成供应链体系升级。
速卖通
速卖通启动大规模招商
1月7日消息,速卖通已启动面向优质商家的大规模招商,将深入浙江、广东、河南等地,为商家提供政策解读和出海扶持,这些地区也正是亚马逊等跨境平台招募品牌跨境商家的核心产业带。
“海外托管”业务强势增长,成为速卖通2026大规模招商关键!
过去一年,海外托管商家实现GMV 10倍增长!在该服务之下,商家只需将海外仓商品接入,平台承接营销推广、用户运营与本地履约。目前,海外托管已覆盖欧洲、北美、亚太、拉美等全球30多个重点市场。为深化本地运营,2026年1月起,速卖通对海外托管进行升级,将欧洲分为三大运营区,进一步提升本地化服务。此外,速卖通将在欧洲拓展官方物流仓配能力,继续强化“履约确定性”用户体验。
小米国际加入速卖通“超级品牌出海计划”
据悉,小米国际与阿里旗下跨境电商平台速卖通AliExpress达成战略合作,小米国际业务正式加入速卖通的“超级品牌出海计划”,双方将围绕手机、电视等核心品类,在海外核心市场联手打造本地化的用户运营及品牌心智建设。
沃尔玛
退款率(RefundRate)绩效标准更新
自2026年1月起,退款率标准将过渡为两个新的卖家绩效标准:退货率(Return Rate)和未收到货率(Item Not Received Rate)
退货率:衡量实际退货商品占已送达商品的比例,直接反映产品本身与描述的匹配度及质量体验。您的退货率需要维持在6%以下。
未收到货率:追踪未实际退货即获退款的订单占已发货商品的比例,主要用于识别物流丢失、延误等交付环节问题。您的未收到货率需要维持在2%以下。

TikTok Shop
TikTok Shop跨境电商本地托管上线
TikTok Shop跨境电商本地托管正式上线,率先开放欧洲市场机会。商家只需要备货至平台的欧洲本地仓,后续仓储、销售、配送、退换货均由TikTok Shop完成。入驻商家可享受高效的本地达人撮合服务、给消费者提供更极致的物流体验。让商家聚焦货品优势,轻松拓展欧洲市场!
本地托管适合在欧盟四国(德国、法国、意大利、西班牙)拥有差异化商品资源和本地备货能力的商家,尤其欢迎品牌商家及经销商。欧盟四国主体、中国内地主体和中国香港主体商家均可申请入驻。享受托管优势、高效达人撮合、极致物流体验。
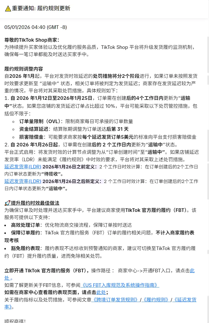
美国站履约规则更新
自2026 年1月26日起,订单需在创建后的 2 个工作日内更新为“运输中”状态。
如果订单未按照发货时效要求更新至 “运输中” 状态,相关订单将被判定为发货延迟;商家存在发货延迟较为严重的情况,平台将对其采取处罚措施,具体规则如下:
如果您店铺的发货延迟订单占比超过 10%,平台可能采取以下处罚管控措施,包括但不限于:
订单量限制(OVL):限制商家每日可承接的订单数量
资金结算延迟:结算账期调整为订单送达后第 31 天
损害赔偿金:可能要求商家按每个延迟发货订单5美元的标准向平台支付损害赔偿金。




平台资讯
1.2026春节采购截单时间通知
春节假期将至,为保障各位商户能够顺利下采购单并能在节前及时到货,现就年前采购安排通知如下:
最后一次全量采购时间: 2026年02月02日(周一)
采购截单时间:2026年02月05日(周四)截单,届时将停止采购
备货建议:为避免部分供应商提前放假导致缺货,建议您于 2026年1月24日(周六)前完成库存备货。
重要提醒:如有备货需求,请务必在 2026年2月2日前完成采购单的创建并付款,以免因假期物流及供应商放假影响,导致出单了无库存可用。
2.易佰云中台UI升级改版
为进一步提升系统使用体验,我们将对易佰云中台刊登系统菜单页面进行优化,并简化部分菜单名称,同时调整页面搜索条件展示。

6大电商平台新政
亚马逊
亚马逊调整评论规则,不同功能的变体将单独计算评价
按照现行规则,不同规格或配置的产品即使在功能和参数上存在明显差异,仍可能共享同一组评论。但自2026年2月12日起,亚马逊将不再沿用这一做法,仅允许功能差异较小的变体之间共享评论。亚马逊表示,该调整将于2026年2月12日至5月31日期间分阶段逐步上线。对于受到影响的卖家,平台将在规则正式生效前至少30天通过电子邮件进行通知。
大批欧洲站卖家VAT税号失效,后台已经出现绩效通知
意大利税号失效不会直接取消泛欧计划,关键是要及时申请下另外一个亚马逊已开站点的欧洲国家VAT,其次这个绩效通知不会影响其他站点,即使意大利站点被关也不会关联。第三,关闭意大利库存,库存还是可以调拨的,可以开启其他国家的库存从这个国家发货;最后,如果税号失效,可以不管,亚马逊会在下一波扫号时自动关闭意大利站点,但是有可能面临3000欧元的罚金。

亚马逊美国站已全面停止FBA商品预处理和贴标服务
自2026年1月1日起,亚马逊美国站已全面停止FBA商品预处理和贴标服务,标志着卖家"把货扔给亚马逊"的时代正式终结。新规要求卖家必须在发货前完成所有合规操作,未达标的货物将被直接弃置且不予赔偿。
政策取消了过去"花钱买方便"的标准化预处理服务,卖家需转向自建流程或第三方海外仓,导致人工、耗材等动态成本大幅增加。选品逻辑也迎来变革,"FBA友好度"成为核心指标——易碎品、液体等需要复杂预处理的产品风险激增,而标准尺寸、耐摔的商品优势凸显。此次调整实为亚马逊通过提高运营门槛,清洗缺乏供应链管控能力的卖家,中小卖家亟需在窗口期内完成供应链体系升级。
速卖通
速卖通启动大规模招商
1月7日消息,速卖通已启动面向优质商家的大规模招商,将深入浙江、广东、河南等地,为商家提供政策解读和出海扶持,这些地区也正是亚马逊等跨境平台招募品牌跨境商家的核心产业带。
“海外托管”业务强势增长,成为速卖通2026大规模招商关键!
过去一年,海外托管商家实现GMV 10倍增长!在该服务之下,商家只需将海外仓商品接入,平台承接营销推广、用户运营与本地履约。目前,海外托管已覆盖欧洲、北美、亚太、拉美等全球30多个重点市场。为深化本地运营,2026年1月起,速卖通对海外托管进行升级,将欧洲分为三大运营区,进一步提升本地化服务。此外,速卖通将在欧洲拓展官方物流仓配能力,继续强化“履约确定性”用户体验。
小米国际加入速卖通“超级品牌出海计划”
据悉,小米国际与阿里旗下跨境电商平台速卖通AliExpress达成战略合作,小米国际业务正式加入速卖通的“超级品牌出海计划”,双方将围绕手机、电视等核心品类,在海外核心市场联手打造本地化的用户运营及品牌心智建设。
沃尔玛
退款率(RefundRate)绩效标准更新
自2026年1月起,退款率标准将过渡为两个新的卖家绩效标准:退货率(Return Rate)和未收到货率(Item Not Received Rate)
退货率:衡量实际退货商品占已送达商品的比例,直接反映产品本身与描述的匹配度及质量体验。您的退货率需要维持在6%以下。
未收到货率:追踪未实际退货即获退款的订单占已发货商品的比例,主要用于识别物流丢失、延误等交付环节问题。您的未收到货率需要维持在2%以下。

TikTok Shop
TikTok Shop跨境电商本地托管上线
TikTok Shop跨境电商本地托管正式上线,率先开放欧洲市场机会。商家只需要备货至平台的欧洲本地仓,后续仓储、销售、配送、退换货均由TikTok Shop完成。入驻商家可享受高效的本地达人撮合服务、给消费者提供更极致的物流体验。让商家聚焦货品优势,轻松拓展欧洲市场!
本地托管适合在欧盟四国(德国、法国、意大利、西班牙)拥有差异化商品资源和本地备货能力的商家,尤其欢迎品牌商家及经销商。欧盟四国主体、中国内地主体和中国香港主体商家均可申请入驻。享受托管优势、高效达人撮合、极致物流体验。
美国站履约规则更新
自2026 年1月26日起,订单需在创建后的 2 个工作日内更新为“运输中”状态。
如果订单未按照发货时效要求更新至 “运输中” 状态,相关订单将被判定为发货延迟;商家存在发货延迟较为严重的情况,平台将对其采取处罚措施,具体规则如下:
如果您店铺的发货延迟订单占比超过 10%,平台可能采取以下处罚管控措施,包括但不限于:
订单量限制(OVL):限制商家每日可承接的订单数量
资金结算延迟:结算账期调整为订单送达后第 31 天
损害赔偿金:可能要求商家按每个延迟发货订单5美元的标准向平台支付损害赔偿金。








其他
04-09 周四











