亚马逊官宣终结混仓模式:品牌化转型迫在眉睫,FBA漏洞却致销量暴跌?
,OpenClaw助力亚马逊广告运营提效,点击报名>>>
点击上方🔝图片,立即体验紫鸟浏览器近日,亚马逊宣布自2026年3月31日起全面终止共享库存(混仓)模式,并更新制造商条码使用标准。

新规实施后,完成品牌备案的品牌所有者可直接使用UPC等制造商条码入库,无需粘贴亚马逊条码;而未备案的转售卖家则必须为每件商品粘贴亚马逊条码。
此次调整将结束不同卖家同款商品混仓发货的现状,实现库存独立管理,使卖家对自身商品质量与售后承担直接责任。

对此,平台表示:
此举旨在提升物流效率与消费体验,同时推动卖家向品牌化运营转型。建议卖家提前核查品牌备案状态,转售卖家需规划贴标方案以确保合规销售。
这一政策的核心是库存归属的物理确权:
每个卖家的库存将被独立存储和管理,品牌卖家可以继续使用制造商条形码,而未经授权的跟卖者则必须为每件商品粘贴亚马逊独有的FNSKU标签。
亚马逊FBA混仓模式已运行多年,不同卖家销售的同款商品进入运营中心后,库存会被混合存放和管理。
这种模式虽然简化了仓库运营,但也导致了商品权责归属的模糊,并为跟卖行为提供了温床。
在新规下,库存管理方式发生根本变化。卖家将不再与他人共享库存,买家收到的商品将直接来自卖家自己的库存。
这不仅解决了长期以来因共享库存导致的责任归属问题,也意味着跟卖者无法再“搭便车”共享原卖家的库存。
此次政策调整引入了差别化的条码规则,将品牌卖家与转售卖家明确区分开来。
对于已经完成品牌备案并在亚马逊品牌注册中拥有“品牌代表”角色的卖家,如果商品本身已有UPC或EAN等制造商条码,将不再需要额外粘贴亚马逊FNSKU标签。
转售商或未注册为品牌代表的卖家则必须为每一件商品贴上亚马逊专属的FNSKU标签,即使商品本身有UPC码也不例外。

对于没有制造商条形码的商品,无论是品牌卖家还是转销商,都需要贴亚马逊条码。
这一变化将使品牌卖家受益,特别是那些已注册并拥有“品牌代表”身份的卖家。他们将无需为商品粘贴FNSKU标签,从而节省贴标成本和简化操作流程。
这次政策调整将对跨境电商行业产生深远影响。根据亚马逊的估计,仅过去一年,品牌卖家在重新贴标上的支出就达到了约6亿美元。新规实施后,这部分成本将得以节省。

对于依赖跟卖模式的卖家来说,新规意味着运营成本和门槛的大幅提升。
在混仓模式下,跟卖者几乎零成本地“寄生”于原Listing的流量和权重。
新规实施后,跟卖者必须为每一件商品粘贴专属的FNSKU标签,这增加了贴标材料、人工和时间成本。
更为关键的是,独立库存意味着跟卖者需要自行承担仓储、积压和移除的风险,无法再“搭便车”分摊或转嫁。
其库存绩效指标将完全由其自身销量和库存健康状况决定,一旦表现不佳,仓储容量将受到限制,从而失去跟卖的可持续性。
对于消费者而言:
这意味着更高的产品真实性和购物体验。共享库存曾导致假货、瑕疵品、过期品风险上升,而取消共享库存后,买家将直接收到对应卖家的真实库存,退货和差评责任更易归因。
亚马逊终止混仓模式的举措并非孤立事件,而是其物流体系系统性重构的一部分。
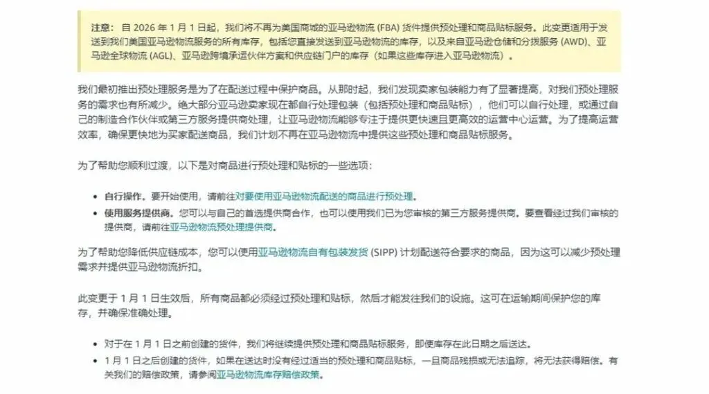
早在2025年7月,亚马逊就已宣布将从2026年1月1日起全面停止FBA的备货准备和商品贴标服务。

亚马逊不断提升全链路物流效率,将非核心服务外部化,让卖家在合规、成本和效率之间重新寻找平衡。
这一政策调整也符合亚马逊推动卖家向品牌化、精细化运营转型的整体方向。
在2025年亚马逊全球开店跨境峰会上,平台明确将2026年的重点之一放在“AI驱动,赋能优品创新篇”上,鼓励卖家将精力从繁琐的物流与运营中解放出来,聚焦于产品创新与品牌建设。

面对这一不可逆转的变化,不同卖家应采取差异化的应对策略。下表汇总了品牌备案卖家与未备案转售卖家在新规下的处境与核心应对措施:

首要任务是确认自己在品牌注册中的“品牌代表”角色设置,以确保有资格继续使用制造商条码。
同时,这些卖家可以重新评估跨渠道库存管理策略,利用新规带来的灵活性,更高效地在亚马逊与其他销售渠道之间调配库存。
评估进行品牌备案的可行性是明智选择。如果条件允许,尽早启动品牌备案流程将为未来运营带来显著优势。
如果暂时无法进行品牌备案,这些卖家需要提前规划贴标方案,确保在2026年3月31日之后发货的所有货件都符合新规要求。
所有卖家都应关注库存管理流程的调整。随着混仓模式的终结,卖家需要更精确地监控自己的库存水平和销售趋势,避免断货或库存积压。
从近期欧洲站多项费用下调,到AI卖家助手的推出,再到如今终结混仓模式,亚马逊的平台战略正在形成清晰的脉络。
亚马逊2026年在欧洲站实施有史以来最大规模的费用下调,平均每件商品费用降低0.15英镑或0.17欧元。
这些政策不再是孤立调整,而是平台生态系统的系统性重构,它们相互关联,共同推动行业向更健康、更可持续的方向发展。
亚马逊近期被曝出存在FBA(亚马逊配送)商品区域性限流问题,导致部分商品在特定邮编区域无法显示,尽管商品处于在库、上架且合规状态。

而是一种更隐蔽、更难以察觉的“区域性限流”漏洞。
受影响的商品仅在特定邮政编码区域内“消失”,比如迈阿密、纽约、芝加哥等地区,而在洛杉矶、奥斯汀等地却销售如常。
这意味着,一个位于纽约的买家无论如何搜索,都看不到某个合格商品,而该商品却能正常卖给洛杉矶的客户。这种状况自9月初开始发酵,持续了两个多月。
直到11月24日,亚马逊卖家支持部门才确认该问题与一项“实验性项目”有关,并于11月15日解除了区域限制。
平台在回应中提到的“实验项目”引发了卖家更深层的担忧,被猜测可能是在测试全区域限制FBA商品展示功能。

亚马逊的系统稳定性问题在2025年并非首次。仅在10月份,就有过大规模“单位计数类型”报错故障,导致数万商品被系统强制抑制,卖家无法修改价格和库存信息,错失销售良机。

更有甚者,10月20日亚马逊AWS云服务发生全球性故障,导致卖家后台核心功能与买家页面同时瘫痪,暴露了跨境电商过度依赖单一平台的系统性风险。
而这次区域性限流对卖家造成了极其严重的打击。
最直接的影响是销量断崖式下跌,有卖家反映,原本每月能稳定销售150-300件的商品,在问题发生后销量骤降至每月不足5件。
更棘手的是,由于销量暴跌导致库存周转停滞,卖家无法达到亚马逊的补货门槛,同时还要面临高额长期仓储费的风险。
与此同时,最让卖家感到无力的是问题的隐蔽性。与系统全面宕机不同,区域性限流难以被主动察觉。
卖家往往是在对比不同区域销售数据时,才偶然发现问题。
在此期间,库存因长期“不可见”而持续产生费用,实际影响范围和程度难以评估,卖家陷入被动应对的困境。
亚马逊FBA系统的这次漏洞,发生在平台政策密集调整的背景下。
亚马逊宣布终止实行多年的FBA商品混储模式,并要求所有商品必须提供原产地信息。
与此同时,亚马逊在2025年连续开展了多轮大规模“扫号”行动,重点打击品牌授权违规、地址关联和身份认证问题。仅8月底一周,就有约2800个卖家店铺被关停。

这些变化共同构成了当前亚马逊卖家面临的复杂运营环境。
一方面,平台通过政策调整推动行业向更规范、更透明的方向发展;
另一方面,系统漏洞和政策的不确定性给合规经营的卖家带来了额外的风险和挑战。
面对亚马逊FBA系统的区域性限流问题,卖家需要采取多层次、系统性的应对策略:
👇👇👇
建立主动的销售数据监测体系。这是防范区域性限流的关键。不能仅仅依赖亚马逊后台的汇总数据,而要建立按区域细分的销售监控,重点关注不同邮编区域的销售变化。当某个区域销量异常下降时,要立即排查是否是展示问题。
保持库存和运营的灵活性。遇到区域性限流时,考虑将受影响的库存转移到其他区域仓库,或通过促销、广告等方式提高其他区域的销量,平衡整体销售表现。
加强多渠道信息收集与沟通。加入卖家社群,关注行业动态,当多人反映类似问题时,很可能意味着系统性风险。同时,积极通过卖家支持渠道反馈问题,保留沟通记录。
与此同时,卖家应考虑拓展沃尔玛、eBay等其他平台,或建设独立站,构建多元化的销售渠道。
而在拓展沃尔玛、eBay等多平台或建设独立站以构建多元化销售渠道时,卖家常面临各平台后台分散、运营效率低下的挑战。
紫鸟浏览器:
此时,借助像紫鸟这样的多平台店铺管理工具,就能一站式高效管理多个店铺,让卖家能更专注于选品与营销策略,从而在复杂的跨境电商环境中提升整体运营的抗风险能力与增长潜力。

亚马逊区域性限流事件的影响远远超出了短期销售损失,它正在改变卖家和平台之间的信任关系。
在亚马逊这样的技术平台上,规则的不透明和系统的不稳定性可能成为比市场竞争更大的风险源。这种认知转变正在推动行业深层次的战略调整。
越来越多的卖家开始重新评估对亚马逊的依赖程度,将更多资源投入到独立站、多平台运营和品牌私域流量的建设中,以增强业务抗风险能力。
同时,事件也促使卖家更加注重数据资产的建设和分析能力。在未来,能够通过数据分析及时发现异常、快速调整策略的卖家将更具竞争优势。
在区域性限流问题得到解决的同时,亚马逊正在推进一系列仓储政策调整,包括终止混储模式、要求填写原产地信息等。这些政策旨在提升物流效率和消费体验,但同时也增加了运营的复杂性。
紫鸟浏览器专注于安全提速中国电商出海,相关信息均来源于各大跨境资讯平台,仅提供给卖家朋友们参考,不代表自身观点和立场。

END



点击上方🔝图片,立即体验紫鸟浏览器近日,亚马逊宣布自2026年3月31日起全面终止共享库存(混仓)模式,并更新制造商条码使用标准。

新规实施后,完成品牌备案的品牌所有者可直接使用UPC等制造商条码入库,无需粘贴亚马逊条码;而未备案的转售卖家则必须为每件商品粘贴亚马逊条码。
此次调整将结束不同卖家同款商品混仓发货的现状,实现库存独立管理,使卖家对自身商品质量与售后承担直接责任。

对此,平台表示:
此举旨在提升物流效率与消费体验,同时推动卖家向品牌化运营转型。建议卖家提前核查品牌备案状态,转售卖家需规划贴标方案以确保合规销售。
这一政策的核心是库存归属的物理确权:
每个卖家的库存将被独立存储和管理,品牌卖家可以继续使用制造商条形码,而未经授权的跟卖者则必须为每件商品粘贴亚马逊独有的FNSKU标签。
亚马逊FBA混仓模式已运行多年,不同卖家销售的同款商品进入运营中心后,库存会被混合存放和管理。
这种模式虽然简化了仓库运营,但也导致了商品权责归属的模糊,并为跟卖行为提供了温床。
在新规下,库存管理方式发生根本变化。卖家将不再与他人共享库存,买家收到的商品将直接来自卖家自己的库存。
这不仅解决了长期以来因共享库存导致的责任归属问题,也意味着跟卖者无法再“搭便车”共享原卖家的库存。
此次政策调整引入了差别化的条码规则,将品牌卖家与转售卖家明确区分开来。
对于已经完成品牌备案并在亚马逊品牌注册中拥有“品牌代表”角色的卖家,如果商品本身已有UPC或EAN等制造商条码,将不再需要额外粘贴亚马逊FNSKU标签。
转售商或未注册为品牌代表的卖家则必须为每一件商品贴上亚马逊专属的FNSKU标签,即使商品本身有UPC码也不例外。

对于没有制造商条形码的商品,无论是品牌卖家还是转销商,都需要贴亚马逊条码。
这一变化将使品牌卖家受益,特别是那些已注册并拥有“品牌代表”身份的卖家。他们将无需为商品粘贴FNSKU标签,从而节省贴标成本和简化操作流程。
这次政策调整将对跨境电商行业产生深远影响。根据亚马逊的估计,仅过去一年,品牌卖家在重新贴标上的支出就达到了约6亿美元。新规实施后,这部分成本将得以节省。

对于依赖跟卖模式的卖家来说,新规意味着运营成本和门槛的大幅提升。
在混仓模式下,跟卖者几乎零成本地“寄生”于原Listing的流量和权重。
新规实施后,跟卖者必须为每一件商品粘贴专属的FNSKU标签,这增加了贴标材料、人工和时间成本。
更为关键的是,独立库存意味着跟卖者需要自行承担仓储、积压和移除的风险,无法再“搭便车”分摊或转嫁。
其库存绩效指标将完全由其自身销量和库存健康状况决定,一旦表现不佳,仓储容量将受到限制,从而失去跟卖的可持续性。
对于消费者而言:
这意味着更高的产品真实性和购物体验。共享库存曾导致假货、瑕疵品、过期品风险上升,而取消共享库存后,买家将直接收到对应卖家的真实库存,退货和差评责任更易归因。
亚马逊终止混仓模式的举措并非孤立事件,而是其物流体系系统性重构的一部分。
早在2025年7月,亚马逊就已宣布将从2026年1月1日起全面停止FBA的备货准备和商品贴标服务。

亚马逊不断提升全链路物流效率,将非核心服务外部化,让卖家在合规、成本和效率之间重新寻找平衡。
这一政策调整也符合亚马逊推动卖家向品牌化、精细化运营转型的整体方向。
在2025年亚马逊全球开店跨境峰会上,平台明确将2026年的重点之一放在“AI驱动,赋能优品创新篇”上,鼓励卖家将精力从繁琐的物流与运营中解放出来,聚焦于产品创新与品牌建设。

面对这一不可逆转的变化,不同卖家应采取差异化的应对策略。下表汇总了品牌备案卖家与未备案转售卖家在新规下的处境与核心应对措施:

首要任务是确认自己在品牌注册中的“品牌代表”角色设置,以确保有资格继续使用制造商条码。
同时,这些卖家可以重新评估跨渠道库存管理策略,利用新规带来的灵活性,更高效地在亚马逊与其他销售渠道之间调配库存。
评估进行品牌备案的可行性是明智选择。如果条件允许,尽早启动品牌备案流程将为未来运营带来显著优势。
如果暂时无法进行品牌备案,这些卖家需要提前规划贴标方案,确保在2026年3月31日之后发货的所有货件都符合新规要求。
所有卖家都应关注库存管理流程的调整。随着混仓模式的终结,卖家需要更精确地监控自己的库存水平和销售趋势,避免断货或库存积压。
从近期欧洲站多项费用下调,到AI卖家助手的推出,再到如今终结混仓模式,亚马逊的平台战略正在形成清晰的脉络。
亚马逊2026年在欧洲站实施有史以来最大规模的费用下调,平均每件商品费用降低0.15英镑或0.17欧元。
这些政策不再是孤立调整,而是平台生态系统的系统性重构,它们相互关联,共同推动行业向更健康、更可持续的方向发展。
亚马逊近期被曝出存在FBA(亚马逊配送)商品区域性限流问题,导致部分商品在特定邮编区域无法显示,尽管商品处于在库、上架且合规状态。

而是一种更隐蔽、更难以察觉的“区域性限流”漏洞。
受影响的商品仅在特定邮政编码区域内“消失”,比如迈阿密、纽约、芝加哥等地区,而在洛杉矶、奥斯汀等地却销售如常。
这意味着,一个位于纽约的买家无论如何搜索,都看不到某个合格商品,而该商品却能正常卖给洛杉矶的客户。这种状况自9月初开始发酵,持续了两个多月。
直到11月24日,亚马逊卖家支持部门才确认该问题与一项“实验性项目”有关,并于11月15日解除了区域限制。
平台在回应中提到的“实验项目”引发了卖家更深层的担忧,被猜测可能是在测试全区域限制FBA商品展示功能。

亚马逊的系统稳定性问题在2025年并非首次。仅在10月份,就有过大规模“单位计数类型”报错故障,导致数万商品被系统强制抑制,卖家无法修改价格和库存信息,错失销售良机。

更有甚者,10月20日亚马逊AWS云服务发生全球性故障,导致卖家后台核心功能与买家页面同时瘫痪,暴露了跨境电商过度依赖单一平台的系统性风险。
而这次区域性限流对卖家造成了极其严重的打击。
最直接的影响是销量断崖式下跌,有卖家反映,原本每月能稳定销售150-300件的商品,在问题发生后销量骤降至每月不足5件。
更棘手的是,由于销量暴跌导致库存周转停滞,卖家无法达到亚马逊的补货门槛,同时还要面临高额长期仓储费的风险。
与此同时,最让卖家感到无力的是问题的隐蔽性。与系统全面宕机不同,区域性限流难以被主动察觉。
卖家往往是在对比不同区域销售数据时,才偶然发现问题。
在此期间,库存因长期“不可见”而持续产生费用,实际影响范围和程度难以评估,卖家陷入被动应对的困境。
亚马逊FBA系统的这次漏洞,发生在平台政策密集调整的背景下。
亚马逊宣布终止实行多年的FBA商品混储模式,并要求所有商品必须提供原产地信息。
与此同时,亚马逊在2025年连续开展了多轮大规模“扫号”行动,重点打击品牌授权违规、地址关联和身份认证问题。仅8月底一周,就有约2800个卖家店铺被关停。

这些变化共同构成了当前亚马逊卖家面临的复杂运营环境。
一方面,平台通过政策调整推动行业向更规范、更透明的方向发展;
另一方面,系统漏洞和政策的不确定性给合规经营的卖家带来了额外的风险和挑战。
面对亚马逊FBA系统的区域性限流问题,卖家需要采取多层次、系统性的应对策略:
👇👇👇
建立主动的销售数据监测体系。这是防范区域性限流的关键。不能仅仅依赖亚马逊后台的汇总数据,而要建立按区域细分的销售监控,重点关注不同邮编区域的销售变化。当某个区域销量异常下降时,要立即排查是否是展示问题。
保持库存和运营的灵活性。遇到区域性限流时,考虑将受影响的库存转移到其他区域仓库,或通过促销、广告等方式提高其他区域的销量,平衡整体销售表现。
加强多渠道信息收集与沟通。加入卖家社群,关注行业动态,当多人反映类似问题时,很可能意味着系统性风险。同时,积极通过卖家支持渠道反馈问题,保留沟通记录。
与此同时,卖家应考虑拓展沃尔玛、eBay等其他平台,或建设独立站,构建多元化的销售渠道。
而在拓展沃尔玛、eBay等多平台或建设独立站以构建多元化销售渠道时,卖家常面临各平台后台分散、运营效率低下的挑战。
紫鸟浏览器:
此时,借助像紫鸟这样的多平台店铺管理工具,就能一站式高效管理多个店铺,让卖家能更专注于选品与营销策略,从而在复杂的跨境电商环境中提升整体运营的抗风险能力与增长潜力。

亚马逊区域性限流事件的影响远远超出了短期销售损失,它正在改变卖家和平台之间的信任关系。
在亚马逊这样的技术平台上,规则的不透明和系统的不稳定性可能成为比市场竞争更大的风险源。这种认知转变正在推动行业深层次的战略调整。
越来越多的卖家开始重新评估对亚马逊的依赖程度,将更多资源投入到独立站、多平台运营和品牌私域流量的建设中,以增强业务抗风险能力。
同时,事件也促使卖家更加注重数据资产的建设和分析能力。在未来,能够通过数据分析及时发现异常、快速调整策略的卖家将更具竞争优势。
在区域性限流问题得到解决的同时,亚马逊正在推进一系列仓储政策调整,包括终止混储模式、要求填写原产地信息等。这些政策旨在提升物流效率和消费体验,但同时也增加了运营的复杂性。
紫鸟浏览器专注于安全提速中国电商出海,相关信息均来源于各大跨境资讯平台,仅提供给卖家朋友们参考,不代表自身观点和立场。

END








其他
04-09 周四











