近期,不少美国站、加拿大站、土耳其站卖家陆续收到了亚马逊合规政策要求邮件,对于“水珠”、“眼科药物商品”、“儿童玩具”、“成人活动床栏”、“食品补充剂”和“婴幼儿食品”品类合规要求有更新,请您及时关注!
在此,小编为大家整理了合规政策实施及下架的关键时间点,详情可参考下方表格。

如果您未在产品下架日期前提交合规文件并成功通过审核,您的产品将面临下架风险。
建议您尽快采取行动,根据所售品类,及时将相关合规信息上传至亚马逊卖家平台。此外,如果您认为您的商品被错误地归类为禁售商品,可前往亚马逊卖家平台提交申诉。














卖家需要根据所售品类,及时将相关合规信息上传至亚马逊卖家平台!
此外,如果您认为您的商品被错误地归类为禁售商品,可前往亚马逊卖家平台提交申诉。

您可通过下方表格,详细了解对应品类商品所需提交的合规文件信息:

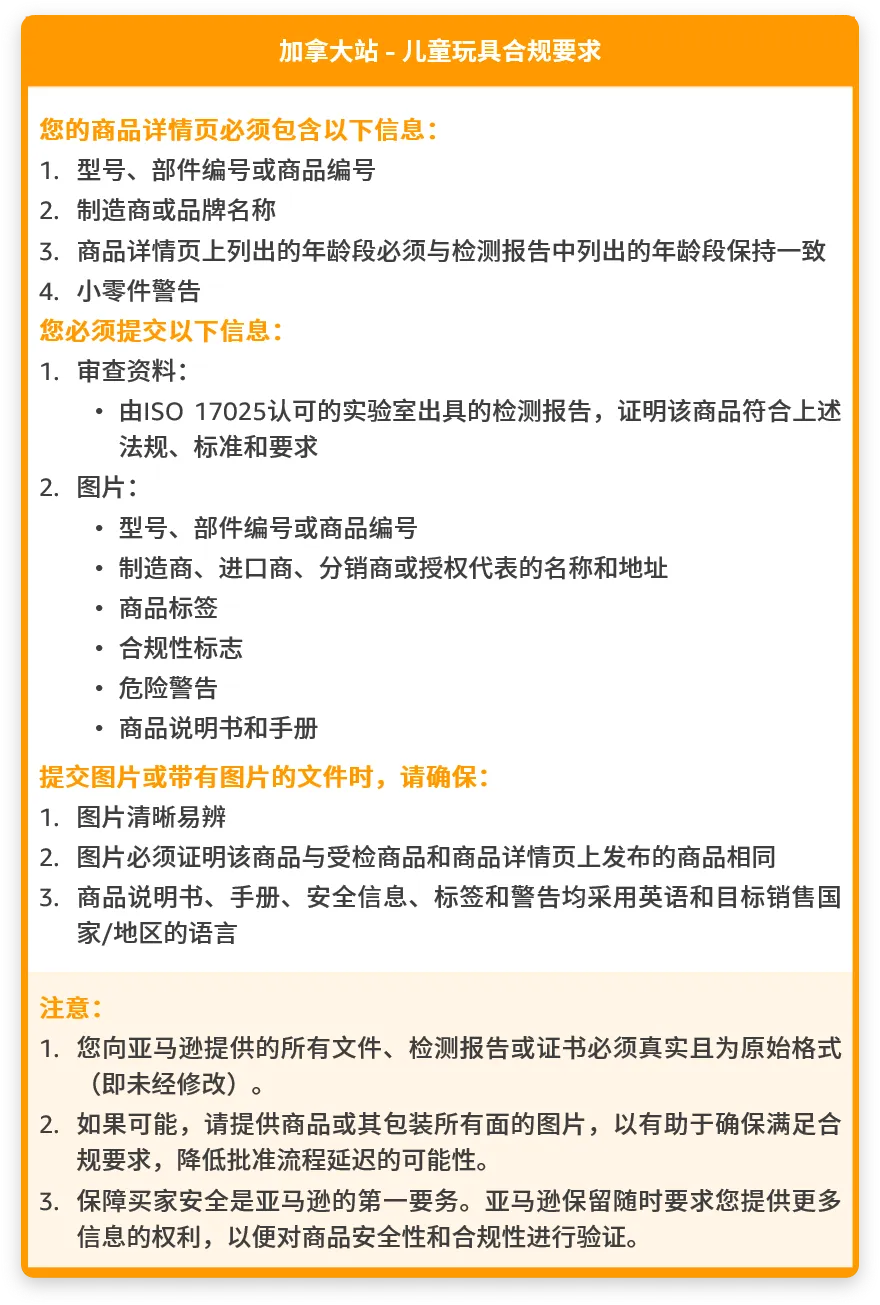
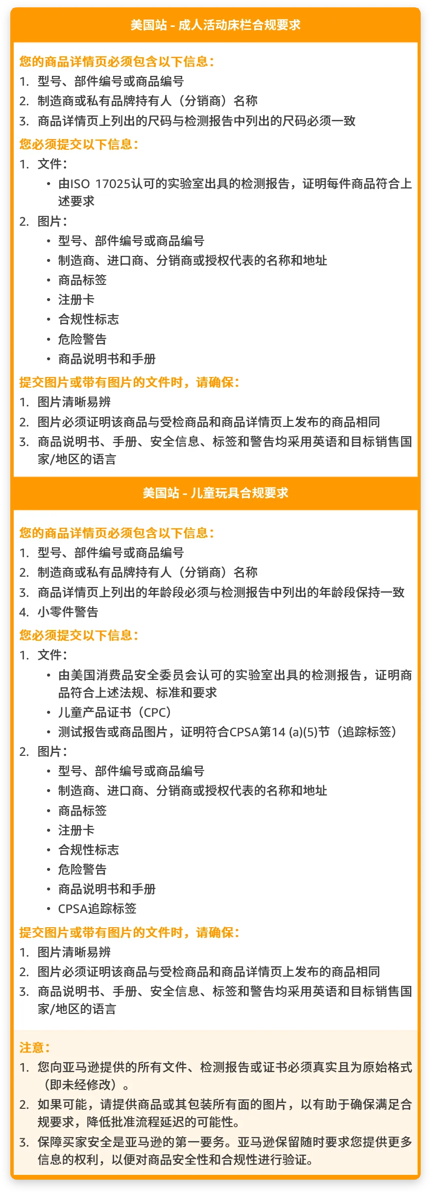
滑动查看加拿大站品类合规要求


如果您认为您在美国/加拿大站销售的商品被错误地分类为水珠/儿童玩具,请通过电子邮件将以下信息提交至highrisk-childsafety@amazon.com:
您认为被错误分类的ASIN列表;
您认为ASIN被错误分类的原因说明;
证明ASIN分类错误的证据。
如果您认为您在美国站销售的商品被错误地分类为眼科药物商品,请将以下信息提交至ophthalmic-safety@amazon.com:
商品的国家药品代码(NDC);
您认为被错误分类的ASIN列表;
您认为ASIN被错误分类的原因说明;
证明ASIN被错误分类的证据。
为单个商品提交合规文件或申诉
Step1
登录亚马逊卖家平台,点击“绩效>账户状况”;

(点击查看大图👆)
Step2
在“账户状况”页面的右下角,点击“管理您的合规性>商品合规性请求”,并找到您要采取措施的商品,点击对应的“添加或申诉合规性”按钮;

(点击查看大图👆)
Step3
🔸如欲提供合规文件和信息,请点击“提供文件”;
🔸如欲上传文件,请拖放文件,或打开浏览窗口以选择文件;
🔸如欲进行申诉,请点击“申诉请求”,并从下拉菜单中选择相应的“申诉原因”,输入为您的申诉提供支持或对您的申诉进行澄清所需的其他注释信息;

(点击查看大图👆)
Step4
点击“提交”,以发送您提交的信息供亚马逊审核。
注意:上传文件时,您必须提供该ASIN的所有必要文件。系统不允许仅提交部分文件,否则您的提交将会被系统拒绝。
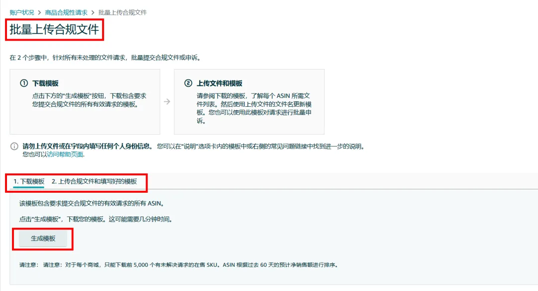
批量提交合规文件或申诉
Step1
登录亚马逊卖家平台,点击“绩效>账户状况”;

(点击查看大图👆)
Step2
在“账户状况”页面的右下角,点击“管理您的合规性>商品合规性请求”,并找到您要采取措施的商品,点击对应的“添加或申诉合规性”按钮;

(点击查看大图👆)
Step3
点击“上传合规文件>生成模板”,以下载包含您所有有效请求的模板;

(点击查看大图👆)
Step4
填写完模板后,点击“上传合规文件和填写好的模板”选项卡:
🔹上传您在模板中为相关ASIN列出的文件,您可以拖放文件,也可以打开浏览窗口选择文件;
🔹点击“选择文件”以上传填写完毕的模板;
Step5
点击“提交”,以发送您提交的信息供亚马逊审核。
注意:您向亚马逊提供的所有文件、检测报告或证书必须真实且采用原格式(即未经修改)。

多站点、多品类合规不用愁,亚马逊为各位卖家提供两大实用合规工具,助您有效避坑,顺利应对合规要求!

在选品阶段,您可以使用合规性参考(Compliance Knowledge Portal,简称CKP)工具,随时了解上架新品及拓展品类的相关合规政策,查询在亚马逊销售的高风险产品类型(如儿童玩具、吹风机、灯具、充电宝等)的合规要求和解决方案,并为您提供精选的合规服务商信息,方便您挑选合规解决方案。

👉您也可通过以下路径访问“合规性参考“工具:登录亚马逊卖家平台,点击“绩效>账户状况>管理您的合规性>合规性参考”,通过“关键词/商品类型/HS编码”三种方式查找商品。


在运营过程中,您可以使用管理您的合规性(Manage Your Compliance,简称MYC)工具,帮助您上传合规性文件,全方位管理在架商品合规事项,及时解决合规问题,轻松简单地应对合规要求。2023年“管理您的合规性(MYC)”工具还将新增“生产者责任延伸(EPR)”和“欧盟商品安全法规(GP)”等合规政策介绍,连接合规服务商网络集成,实现服务商线上沟通。
👉您可通过以下路径访问“管理您的合规性”工具:登录亚马逊卖家平台,点击“绩效>账户状况>管理您的合规性”。









福建
12-12 周五












