最新热门报告作者标签
韩国电商E-Mart与OpenAI合作,推出AI代理购物功能AMZ123获悉,近日,韩国零售集团新世界集团宣布,成功与OpenAI签署业务合作谅解备忘录(MOU),双方将共同推进人工智能在零售领域的应用,并计划打造覆盖购物全流程的“AI电商”模式。根据规划,新世界集团将以E-Mart(易买得)为起点,逐步将AI电商能力扩展至集团整体业务体系。新世界集团希望通过人工智能实现高度个性化的消费体验,并在未来AI电商市场中占据领先位置。双方合作的重点是开发下一代AI电商系统,目标在2027年实现商业化落地。该系统基于ChatGPT构建,将不再局限于商品推荐,而是覆盖从搜索、选品到支付、配送的完整购物流程,形成“端到端”的一体化购物体验。
“万能扳手”上线25天,在TikTok美区成交百万淘宝2元“神器”在TikTok美区爆卖百万
沃尔玛计划投资智利与墨西哥超22亿欧元AMZ123获悉,近日,据外媒报道,沃尔玛宣布,将在智利普达韦尔配送中心投资2亿美元(约1.85亿欧元),引入超过2300台机器人,并将物流中心面积从6.5万平方米扩大至13万平方米。这一项目旨在提升智利电商和零售效率,预计可将客户配送时间缩短约25%,覆盖全国各地市场,同时在施工期间创造约300个岗位,项目完成后将增加900个长期职位,预计到2030年将创造总计约6000个就业机会。此次普达韦尔配送中心的扩建是沃尔玛智利2024年至2029年17亿美元(约合15.7亿欧元)投资计划的一部分,该计划包括新店建设、基础设施完善以及物流能力提升。
韩国电商激战:Temu速卖通猛攻,Coupang地位稳固AMZ123获悉,近日,据外媒报道,韩国第一电商平台Coupang发生个人信息泄露事件后,中国跨境电商平台迅速抓住机会,大量吸纳新用户。根据数据分析平台IGAWorks移动指数4月7日发布的数据,Temu在3月份的新增应用安装量达到74.93万次,继2月(67.09万次)之后连续第二个月位居榜首。同期,速卖通(AliExpress)的新增安装量也达到36.90万次,保持强劲增长势头。业内人士指出,这些中国平台推出的超低价商品和极具吸引力的免运费政策,是吸引韩国新客户涌入的主要原因。在韩国本土平台中,Naver旗下的Naver Plus Store上月新增安装量为67.41万次,排名第二,但已被Temu超越。
零售媒体 - 流量到销量转化的手把手教程当你完成店铺搭建与商品上架,如何让商品快速触达精准买家、实现销量持续增长?沃尔玛商品推广广告(Sponsored Products)是每位跨境卖家应优先布局的增长引擎。官方数据显示,63%的沃尔玛顾客会购买广告推荐的商品(1),77%的顾客在购物车场景看到广告时,极有可能完成购买(2);自动广告活动的ROAS相较手动广告平均提升1.7倍(3)。亮眼的投放效果,始于科学规范的初始配置。本文从零出发,带你完成首支沃尔玛广告活动的全流程搭建——涵盖广告账户创建、活动命名规范、日预算与竞价策略设置,以及广告组商品管理要点,并附三个实用的新手投放技巧,帮你规避预算浪费、提升起量效率,掌握沃尔玛广告投放的核心逻辑。
东南亚TikTok政策红利期丨店铺玩法及一件代发模式解析从平台玩法、广告策略及一件代发模式三个维度展开讲解。
印度家具电商市场资本分化加剧,2034年将超440亿美元AMZ123获悉,近日,据外媒报道,印度家具电商市场正全面迈入整合期,资本分化趋势加剧。据了解,过去四个月里,Wakefit成功上市,募资128.89亿卢比;Rentomojo提交了招股说明书草案,拟募资15亿卢比;Duroflex旗下的D2C家具品牌Sleepyhead也即将登陆资本市场。与之形成鲜明对比的是,曾经高速增长的Pepperfry被TCC Concept以66.2亿卢比收购,彻底转型。大型家具企业同样在加码布局。例如,宜家已承诺在印度投资超过20亿美元,戈德瑞家居则持续拓展全渠道布局,并积极投资热门赛道。尽管如此,印度家具市场整体仍然呈现出高度分散的状态。
Wildberries将统一中俄卖家佣金AMZ123获悉,近日,俄罗斯电商平台Wildberries宣布,将对中国卖家与俄罗斯本土卖家实行统一的佣金政策,以提高平台经营环境的透明度和可预期性。该举措已在俄罗斯联邦反垄断局(FAS)信息技术竞争发展专家委员会会议后提交监管机构。根据Wildberries披露,此次调整是其平台治理措施的一部分,重点包括优化卖家定价管理机制,以及规范由平台承担的折扣规则。在具体执行层面,Wildberries平台将实现中俄卖家佣金条件一致,同时改进卖家对商品定价的控制能力,并推动折扣机制更加透明化。未来,卖家可以在后台自行选择是否参与由平台提供的商品折扣,相关功能将通过自动化工具实现,支持一键开启或关闭。
金三银四凉了?运营招聘市场降温“今年的金三银四变成了铜三铁四?”要说近期最热闹的一个现象,那必然是一边裁员,一边招聘的互联网大厂。裁员并不罕见,有意思的是,这些公司裁的和招的并非一批人,裁的是外包员工、冗余人员,招的则是高薪AI人才。看似在收缩,实则在换血,“只招对的人”这套逻辑不光在互联网公司适用,在跨境电商行业亦是。曾以“高增长、高需求”吸引大量人才涌入,近期却迎来拐点,亚马逊运营招聘告别巅峰期的扩张态势,进入“缩量提质”阶段。随着跨境电商行业门槛持续上移,高学历人才扎堆涌入,基础运营岗位被AI加速替代,薪资更是两极分化加剧,从业者陷入“躺平与焦虑并存”的局面。
靠AI带货,国产“鸟浴神器”在TikTok卖了50多万 国内没市场的“鸟浴神器”,在TikTok美区卖爆了
亚马逊与USPS达成新协议,保留80%配送量AMZ123获悉,近日,据外媒报道,亚马逊与USPS达成新的包裹配送协议,双方长期合作关系得以延续。根据知情人士透露,在新协议下,USPS将保留约80%的亚马逊包裹配送业务,规模超过每年10亿件,这一结果明显好于此前市场预期的削减三分之二甚至更多业务量的情况。此次协议对于财务承压的USPS具有重要意义。作为其最大客户,亚马逊每年为USPS贡献约60亿美元收入,而USPS的年度运营预算约为800亿美元。此前,USPS曾警告称最早可能在今年10月出现现金耗尽风险,而一旦失去亚马逊订单,将对其运营构成重大冲击。
突传重磅!美伊停火协议或在今日生效!伊朗表示正在审阅!中东局势迎来关键转折点。多方消息显示,美国与伊朗已收到一份由巴基斯坦方面牵头拟定的停火方案,最快或于今日(4月6日)生效,并涉及重新开放霍尔木兹海峡等核心议题。不过,伊朗方面虽已确认收到提案,但强调仍在审阅内容,并对“临时停火换通航”的条件持明确保留态度,协议前景仍存变数。据新华社、央视新闻及路透社等多家媒体报道,一项旨在缓解美伊冲突的停火协议框架已由巴基斯坦方面提出,并同步提交美国与伊朗。消息人士透露,该方案或于4月6日正式生效,成为当前紧张局势下最受关注的外交进展之一。
P-4阴霾未过,协议3再砍一刀,欧洲跨境还有出路吗?兄弟们,4月2号晚上开始,sy的微信就没消停过。不是拜山扫墓的问候,是后台弹窗的讣告:又一批店铺收到了“根据亚马逊商业解决方案协议第3条,您的卖家账户已被停用”的通知。资金冻结、链接下架、广告暂停。清明前夕,亚马逊给不少人送了一份大礼。“这一轮协议3,专查这三点3月底的P-4验证还没消停,4月初又来一轮协议3。这次核查核心针对的是运营约半年的新账号,但不少运营了两三年的老号也被点名了。看了一圈中招案例,平台重点在查三件事:注册地跟实际运营地对不上。公司注册在伦敦,人天天从中国IP登录,系统一判就异常。运营人跟法人信息不匹配。法人是个挂名的工具人,视频验证一问三不知,当场穿帮。IP环境不干净。
全球二手服装市场加速增长,2030年将达3930亿美元AMZ123获悉,近日,根据在线二手平台ThredUp发布的第14份《2026年二手市场报告》显示,美国二手服装市场正在加速增长,并逐步改变整体服装消费结构。2025年,美国二手服装市场(包括线上、线下转售以及捐赠和旧货渠道)同比增长19%,为2021年以来最快增速,且增速达到整体服装零售市场的3.6倍。从全球来看,二手服装市场规模预计将在2030年达到3930亿美元,年均增长约9%,并占全球服装消费的约10%。消费端渗透率也在持续提升,2025年已有59%的消费者购买过二手服装,较三年前提升了7个百分点,显示出二手消费正从小众走向主流。在线渠道的增长尤为明显。
1个月拿下4个品牌代言,张凌赫为什么能吸引品牌“下注”?文 | Harper2026年3月,张凌赫的商业合作明显提速。翻看他近一个月的微博,这种密集感会更直观。3月27日,华帝官宣其出任品牌代言人;就在前一天,伊利低温鲜奶高端金典系列刚刚官宣了合作;PUMA、全棉时代也都在3月完成合作落地;百丽则借着代言一周年节点,推出了联名礼盒。短短一个月,运动、家居、乳品、鞋履、厨电多个赛道接连出现张凌赫的身影,合作密度与覆盖的品类跨度都迈上了一个新台阶。在内娱,艺人有热度并不稀奇;但在相对集中的时间窗口里,被多个不同品类品牌连续选择,并不常见。
注意!深圳严查货代免税开票深圳货代圈,最近有点“风声鹤唳”。前不久,深圳市国际货运代理协会甩出一份名单,失信被执行人、海关失信认证企业、重大税收违法失信主体,300多家物流公司被点了名。然而名单还没消化完,新的风又吹到了税务端。AMZ123获悉,据业内消息,近日已有多家货代企业收到来自深圳税务部门的通知,要求围绕“国际货物运输代理服务”免税发票开展自查。据了解,税务部门通过系统数据筛查发现,部分企业在享受国际货物运输代理服务增值税免税政策过程中,可能存在不符合免税条件的情况,需要尽快核实是否存在误开免税发票、误享税收优惠等问题,并在规定期限内完成更正申报。从通知内容来看,这一轮排查主要盯住了三个地方。
《TikTok Shop突破末次触达归因(LTA)ROAS分析报告》PDF下载在数字化浪潮中,广告主正面临有效衡量广告支出回报率(ROAS)的挑战。传统未次触达归因(LTA)模型因数据收集难度和归因偏差问题已难以满足广告主的需求,因此,探索新的方法来解决这些问题显得尤为重要。
《未来电商报告:品牌独立站五步升级锁定未来确定性增长》PDF下载调研显示,出海商家针对家居、时尚及消费电子等品类布局比例均超过30%。独立站凭借其高度品牌化、个性化、场景化及功能性等优势,精准契合上述品类对品牌调性、场景交互及沉浸式体验的核心诉求,正成为商家黑五大促期提升销量、构建品牌竞争壁垒的关键载体。
《TikTok Shop达人真实种草力报告》PDF下载达人正在将文化内容、社群互动与商业转化深度融合,形成一个高度协同的内容商业生态,其价值早已不再局限于内容带来的直接收入。从更广义的商业视角来看,达人价值的核心在于真实影响力-即其内容对商品与服务产生影响并促成转化所形成的整体商业价值,这一能力正构成达人在内容电商体系中的带货价值基础。
《2026年第2季度儿童时尚品类报告》PDF下载儿童时尚品类概览
主题选品合辑
巴西站点上新
泰国站点上新
菲律宾站点上新
越南站点上新
《TikTok Shop 2025年度报告》PDF下载2025年,TikTok Shop进一步加快扩张步伐,在巩固欧美成熟市场的同时,积极开拓新兴市场,先后上线德国、意大利、法国、日本等站点。此举不仅为平台带来新增量,也体现出其多元化市场战略的初步成效,以分散地缘政治风险。
《Shopee2025印尼站点X 汽车摩托品类专题》PDF下载印尼当地汽车保有量并不高,每一千人的机动车保有量仅96人,未来可提升的空间仍大。空间参照系可以看泰国和马来,2024年泰国汽车保有量为322辆/千人,马来西亚为531辆/千人。
《2026年Shopee运动户外类目自行车爆品分享》PDF下载巴西骑行爱好群体广泛,但平台上热销品呈现出的国际大牌极少,推测可能原因是国际品牌可能主要通过线下经销或自行渠道销售,未深度参与Shopee等本土电商。因此巴西用户在平台上几乎接触不到这些高端品牌产品。平台上巴西用户更倾向购买本土品牌的自行车,可能出于价格实惠和售后便利考虑。
《2025年TikTok生态发展白皮书》PDF下载2025年,全球内容电商迈入深度跃迁的新周期。TikTokShop正以前所未有的速度拓展市场版图,完成从高速增长向高质量增长的跃迁。在这一进程中,生态结构重构、参与者多元化、全球政策协同等因素叠加,构成内容电商演进的核心变量。

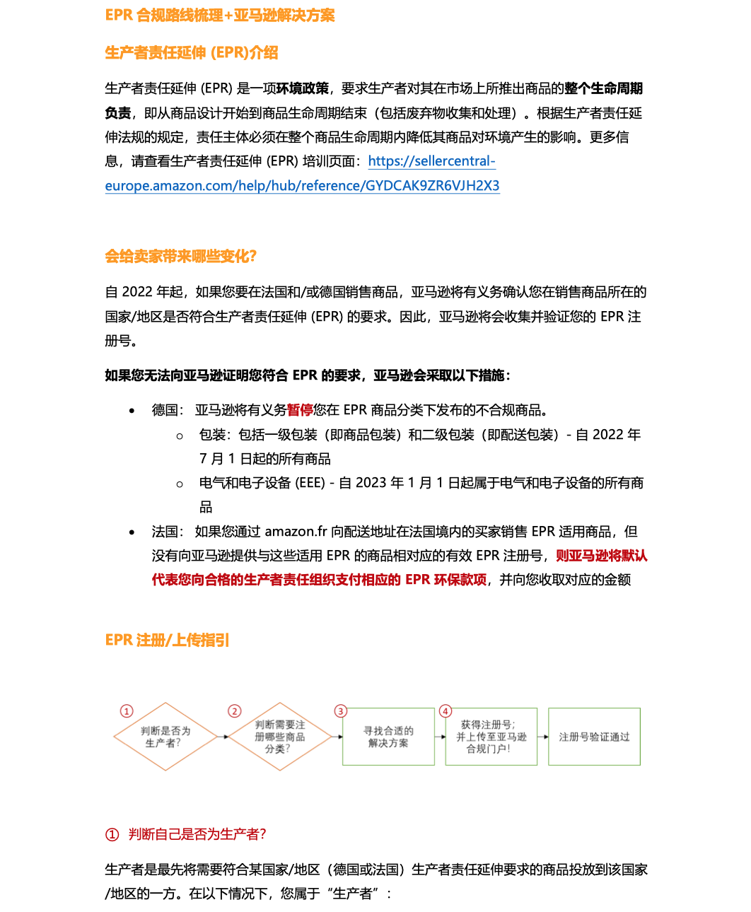
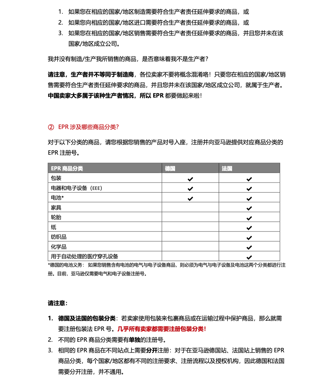
干货分享-2022亚马逊官方EPR学习资料
大姐夫站外推广
2022-07-23 07:19
2229








其他
04-09 周四











