卖家速来!品牌备案新规
亚马逊品牌备案新规
全文导读:近日,亚马逊平台更新了关于品牌备案的相关规定,不少卖家在进行品牌备案过程中发现新的备案规则与旧有规则出现较大差别,就此事,我们今日来谈谈,亚马逊品牌备案新规,到底增加了哪些东西。


亚马逊品牌备案新规

最近有不少小伙伴向我们反馈说在进行
亚马逊品牌备案时出现了问题
其实,是因为亚马逊在近日更新了品牌备案的规则所导致的
今天这篇文章,小白就给大家梳理一下
亚马逊最新的品牌备案规则
旧有规则:

原先的品牌备案我们需要准备以下这些资料:
1.一个亚马逊品牌账号
2.商标申请序列号
3.带有logo的产品图
4.店铺商品的ASIN码
备案新规:

在新的备案规则中,我们需要多准备三样东西:
1.商标申请的回执文件
2.过去 6 个月发布的任何近期采购/生产/供应发票(1种或更多)的副本
3.品牌与第三方制造商之间的协议的证明
小伙伴不慌
小白慢慢和大家说

两种卖家


图片来源:亚马逊

自有工厂卖家需提供


图片来源:亚马逊

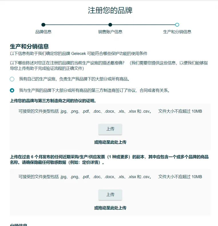
非自有工厂卖家需提供



亚马逊品牌备案新规
全文导读:近日,亚马逊平台更新了关于品牌备案的相关规定,不少卖家在进行品牌备案过程中发现新的备案规则与旧有规则出现较大差别,就此事,我们今日来谈谈,亚马逊品牌备案新规,到底增加了哪些东西。


亚马逊品牌备案新规

最近有不少小伙伴向我们反馈说在进行
亚马逊品牌备案时出现了问题
其实,是因为亚马逊在近日更新了品牌备案的规则所导致的
今天这篇文章,小白就给大家梳理一下
亚马逊最新的品牌备案规则
旧有规则:

原先的品牌备案我们需要准备以下这些资料:
1.一个亚马逊品牌账号
2.商标申请序列号
3.带有logo的产品图
4.店铺商品的ASIN码
备案新规:

在新的备案规则中,我们需要多准备三样东西:
1.商标申请的回执文件
2.过去 6 个月发布的任何近期采购/生产/供应发票(1种或更多)的副本
3.品牌与第三方制造商之间的协议的证明
小伙伴不慌
小白慢慢和大家说

两种卖家


图片来源:亚马逊

自有工厂卖家需提供


图片来源:亚马逊

非自有工厂卖家需提供






福建
12-12 周五











