仅剩50天!2026世界杯多站点广告布局,现在开始刚刚好



































2026世界杯流量号角已吹响,美加墨巴欧全球站点消费需求爆发。多站点运营面临语言不通、创意本地化难等痛点,亚马逊广告AI工具矩阵一键解决。
5大核心站点商机:美加墨东道主区主打观赛电子、球迷周边;拉美巴西站聚焦便携移动电源、应援道具;欧洲核心区侧重专业足球器材;亚太特色区主打精致应援饰品、高客单电子产品。选品聚焦球迷服饰、观赛派对用品、观赛电子三大赛道。
AI全链路赋能:一键多站点投放覆盖美加墨巴欧5大站点,AI智能本土化关键词翻译准确率从82%提升至98.4%;Listing智能生成节省90%撰写时间;创意智能体支持8大站点,创意制作时间从5小时/周降至30分钟/周,转化率平均提升37%。
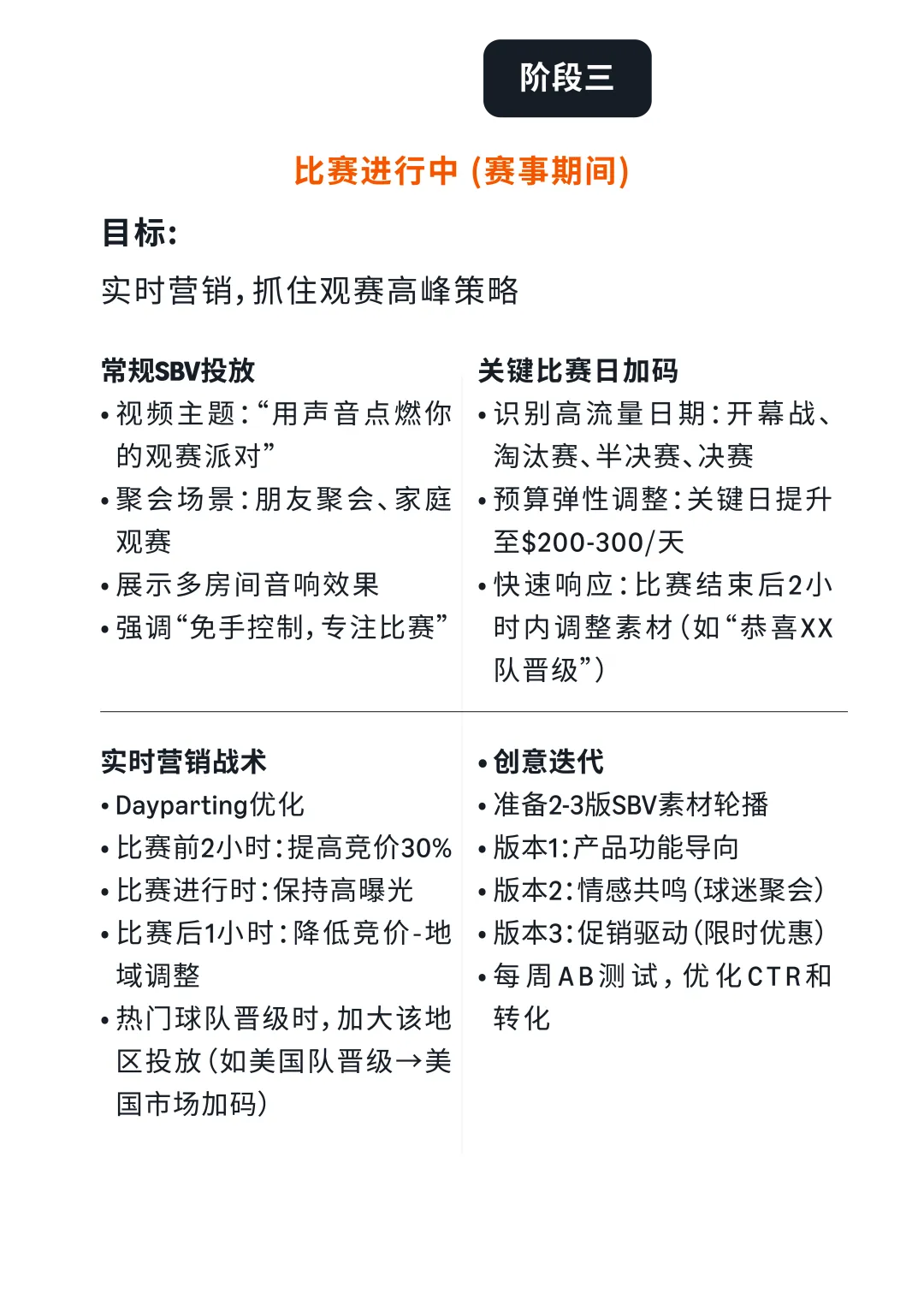
三阶段广告作战地图:赛前备战期(4月-5月)完成广告基建,挖掘50-100个潜力关键词;赛前冲刺期(5月中下旬-6月上旬)手动广告精准卡位,品牌曝光量提升200%-300%;赛中决胜期(6月11日-7月)精细化流量管理,转化率提升40%-60%,ACOS降至15%-25%。
全球联投黄金组合:美加墨巴借助NARF远程配送,一地库存服务多国;美欧联投市场体量大,欧洲中高端家居市场规模501亿美元,德国站转化率高达9%。
立即登录亚马逊广告后台,开启多站点投放布局,抢占世界杯全球商机!





































2026世界杯流量号角已吹响,美加墨巴欧全球站点消费需求爆发。多站点运营面临语言不通、创意本地化难等痛点,亚马逊广告AI工具矩阵一键解决。
5大核心站点商机:美加墨东道主区主打观赛电子、球迷周边;拉美巴西站聚焦便携移动电源、应援道具;欧洲核心区侧重专业足球器材;亚太特色区主打精致应援饰品、高客单电子产品。选品聚焦球迷服饰、观赛派对用品、观赛电子三大赛道。
AI全链路赋能:一键多站点投放覆盖美加墨巴欧5大站点,AI智能本土化关键词翻译准确率从82%提升至98.4%;Listing智能生成节省90%撰写时间;创意智能体支持8大站点,创意制作时间从5小时/周降至30分钟/周,转化率平均提升37%。
三阶段广告作战地图:赛前备战期(4月-5月)完成广告基建,挖掘50-100个潜力关键词;赛前冲刺期(5月中下旬-6月上旬)手动广告精准卡位,品牌曝光量提升200%-300%;赛中决胜期(6月11日-7月)精细化流量管理,转化率提升40%-60%,ACOS降至15%-25%。
全球联投黄金组合:美加墨巴借助NARF远程配送,一地库存服务多国;美欧联投市场体量大,欧洲中高端家居市场规模501亿美元,德国站转化率高达9%。
立即登录亚马逊广告后台,开启多站点投放布局,抢占世界杯全球商机!



























其他
04-24 周五











