盐田港发现一名阳性,船期受到影响!东莞全市封闭物流仓库暂停货车进入,卖家做好延误准备!

突如其来的疫情封控,给跨境之都按下了暂停键。店铺运营尚能办公,但是备货发货没办法操作,发货成了当下的跨境卖家最焦虑的问题。
很多卖家都在思考库存还能撑多久?这两天,众多深圳卖家都在各大社群求助:“还有没有能出货的货代?急!在线等!”有卖家为了赶在封城前发货,不惜出高价租货车把货物送出深圳,绕道从广州、东莞出货。
实行封闭式管理后,货代第一时间做好了业务调整并通知到客户:“目前深圳仓库暂停收货,有发货需求的卖家可以发广州仓库和东莞仓库。刚刚运到东莞,东莞又出现了全市封闭交通管制。

有消息称:盐田引航员发现一例阳性,船的靠离港开始延误了,船期受到影响,具体情况目前暂不明朗。

不过目前情况看盐田外小区都实行封闭管理,封控小区越来越多,对于港口拖运、船离港都是有一定的影响,提前做好延误等准备。
深圳刚刚按下暂停键,东莞受新冠疫情的影响,也全市封闭管理实施交通管制,这对刚遭受“深圳仓库和部分外堆场停止作业”的集装箱运输行业来讲,无异于“雪上加霜”!

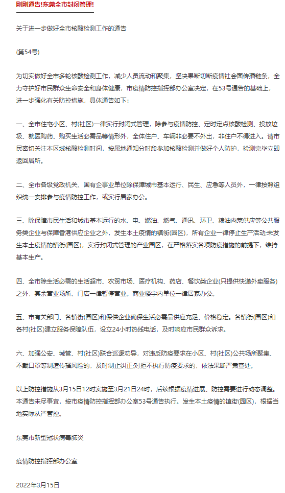
一、全市住宅小区、村(社区)一律实行封闭式管理,全体住户、车辆非必要不外出,非住户不得进入。
二、所有企业一律停止生产活动;未发生本土疫情的镇街(园区),实行封闭式管理的产业园区,在严格落实各项防疫措施的前提下,维持基本生产。
三、全市除生活必需的生活超市、农贸市场、医疗机构、药店、餐饮类企业(只提供快递外卖服务)之外,其余营业场所、门店一律暂停营业。商业楼宇内单位一律居家办公。
此次东莞地区新冠疫情大爆发对集装箱行业影响巨大!除公共服务及保障类企业之外,所有企业一律居家办公,暂停生产经营活动;
紧接着东莞全域交通管制,除保障类车辆外只进不出,这对于非保障型行业的集装箱运输来讲,可谓是遇上了”大危机“!


大家都在关注这两天送去东莞的货还能不能出,这两天深圳地区收不了货很多货代临时租用东莞仓库或者在东莞有点的货代,纷纷在东莞收货。
据部分货代表示,很多货物连夜转运,部分东莞物流仓库目前无法正常发出,还是要等疫情管控结束后第一时间发出。目前对于物流和收发货问题却十分棘手,不管是货代还是卖家此次疫情影响巨大!
深圳、东莞疫情封城下货运物流都不能正常出且时效不能保证,此次很多货物都会有延误影响做好心理准备。同时关注物流最新消息。


突如其来的疫情封控,给跨境之都按下了暂停键。店铺运营尚能办公,但是备货发货没办法操作,发货成了当下的跨境卖家最焦虑的问题。
很多卖家都在思考库存还能撑多久?这两天,众多深圳卖家都在各大社群求助:“还有没有能出货的货代?急!在线等!”有卖家为了赶在封城前发货,不惜出高价租货车把货物送出深圳,绕道从广州、东莞出货。
实行封闭式管理后,货代第一时间做好了业务调整并通知到客户:“目前深圳仓库暂停收货,有发货需求的卖家可以发广州仓库和东莞仓库。刚刚运到东莞,东莞又出现了全市封闭交通管制。

有消息称:盐田引航员发现一例阳性,船的靠离港开始延误了,船期受到影响,具体情况目前暂不明朗。

不过目前情况看盐田外小区都实行封闭管理,封控小区越来越多,对于港口拖运、船离港都是有一定的影响,提前做好延误等准备。
深圳刚刚按下暂停键,东莞受新冠疫情的影响,也全市封闭管理实施交通管制,这对刚遭受“深圳仓库和部分外堆场停止作业”的集装箱运输行业来讲,无异于“雪上加霜”!

一、全市住宅小区、村(社区)一律实行封闭式管理,全体住户、车辆非必要不外出,非住户不得进入。
二、所有企业一律停止生产活动;未发生本土疫情的镇街(园区),实行封闭式管理的产业园区,在严格落实各项防疫措施的前提下,维持基本生产。
三、全市除生活必需的生活超市、农贸市场、医疗机构、药店、餐饮类企业(只提供快递外卖服务)之外,其余营业场所、门店一律暂停营业。商业楼宇内单位一律居家办公。
此次东莞地区新冠疫情大爆发对集装箱行业影响巨大!除公共服务及保障类企业之外,所有企业一律居家办公,暂停生产经营活动;
紧接着东莞全域交通管制,除保障类车辆外只进不出,这对于非保障型行业的集装箱运输来讲,可谓是遇上了”大危机“!


大家都在关注这两天送去东莞的货还能不能出,这两天深圳地区收不了货很多货代临时租用东莞仓库或者在东莞有点的货代,纷纷在东莞收货。
据部分货代表示,很多货物连夜转运,部分东莞物流仓库目前无法正常发出,还是要等疫情管控结束后第一时间发出。目前对于物流和收发货问题却十分棘手,不管是货代还是卖家此次疫情影响巨大!
深圳、东莞疫情封城下货运物流都不能正常出且时效不能保证,此次很多货物都会有延误影响做好心理准备。同时关注物流最新消息。




福建
12-12 周五











