亚马逊广告新功能|SPv 视频上线:亚马逊卖家的流量新机会
与20位亿级大卖一起解读2026税规新则,共探跨境下一风口,限量席位点击报名

但现在,亚马逊开放了一个全新的能力:
商品推广 SP 的视频样式(SPv)正式上线。

这意味着什么?
意味着所有卖家都能用“视频内容”展示产品,而不再局限于图片与文字,投放门槛更低、流量更广、作用更直接。
对运营来说,这是一次非常明确的“机会窗口”。
一,为什么视频这么重要?
亚马逊给出两组关键数据:

这些数字揭露的核心逻辑只有一句话:
消费者需要的信息越来越多,而视频是最直接的呈现方式。
二,SP 视频样式是什么?简单说就是:让你的产品“动起来”
商品推广(SP)过去是我们最常用、覆盖最广的广告形式,现在在里面加入了“视频位置”。
卖家可以上传一个 7 秒以上的视频,由系统根据买家的搜索与行为进行智能展示。
相比 SBV,SPv 有几个明显优势:
不限制投放人群,流量更广
操作门槛低,只需要上传产品视频即可
展示逻辑更贴近消费者购物路径
覆盖搜索结果页,为刚接触产品的用户提供第一印象
官方数据显示:
SP 视频样式可使广告点击率平均提升 9%。
对于 SP 广告来说,这是一次质变升级。
三,视频广告的核心优势
1. 提升点击
视频本身就具备更强的注意力吸附能力,加上 SP 广告位置靠前,让视频更容易成为“决策催化剂”。
2. 视频可以快速解释产品“好在哪里”
特别适合:功能型产品
需要展示使用过程的产品
靠视觉呈现才能体现差异化的产品
如果你的产品属于这些类型,SPv 会有立竿见影的效果。
3. 更精准的可视化表达,更快建立信任
消费者看到视频的瞬间,就能判断:
产品是否适合自己
是否符合预期尺寸/材质/使用场景
是否真实可靠
减少误解,也提升购买意愿。
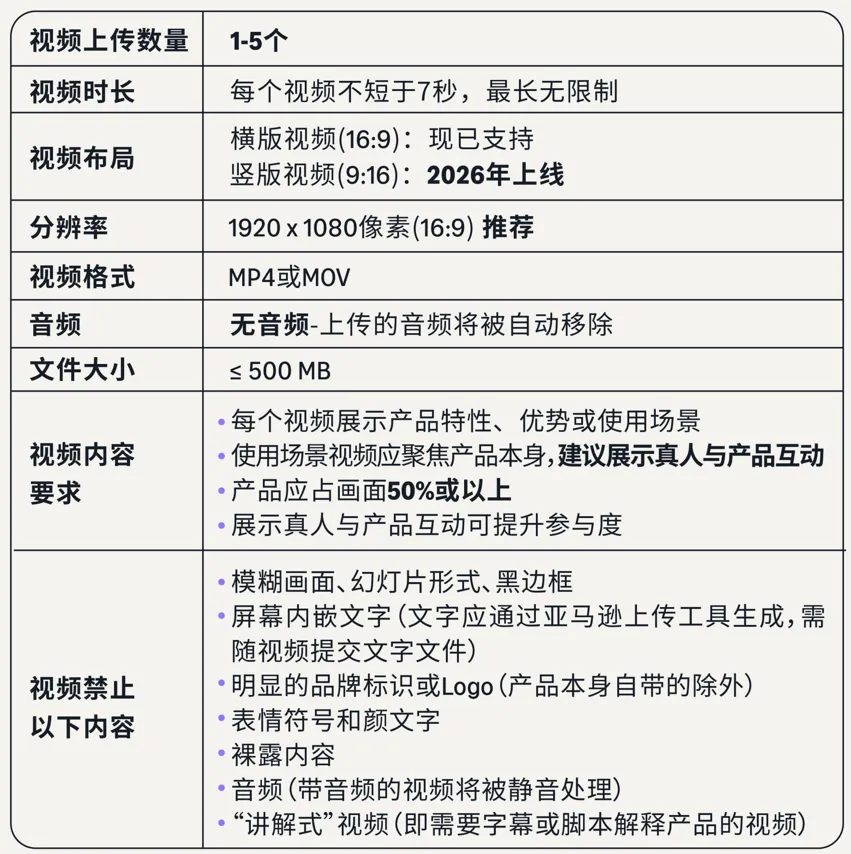
四,如何制作合格的视频?(官方要求)

视频必须真实、中立、规范,重点展示产品本身的价值。
五,哪些卖家应该优先启用 SPv ?
如果你符合以下任意一条,建议尽快上视频:
1.产品“动起来更能解释价值”
如:工具类、厨房用品、美容产品、健身器材、电器、宠物用品等
2.类目竞争激烈,需要差异化展示
如:手机壳、杯子、收纳、饰品、服装细分类等
3.靠视觉呈现提升转化
如:产品材质、尺寸变化、功能亮点需要“展示”的品类
4.你有现成视频,或者能快速制作短视频
SP 视频样式的成本不高,但能显著提升广告效率,属于 ROI 很高的打法。



但现在,亚马逊开放了一个全新的能力:
商品推广 SP 的视频样式(SPv)正式上线。

这意味着什么?
意味着所有卖家都能用“视频内容”展示产品,而不再局限于图片与文字,投放门槛更低、流量更广、作用更直接。
对运营来说,这是一次非常明确的“机会窗口”。
一,为什么视频这么重要?
亚马逊给出两组关键数据:

这些数字揭露的核心逻辑只有一句话:
消费者需要的信息越来越多,而视频是最直接的呈现方式。
二,SP 视频样式是什么?简单说就是:让你的产品“动起来”
商品推广(SP)过去是我们最常用、覆盖最广的广告形式,现在在里面加入了“视频位置”。
卖家可以上传一个 7 秒以上的视频,由系统根据买家的搜索与行为进行智能展示。
相比 SBV,SPv 有几个明显优势:
不限制投放人群,流量更广
操作门槛低,只需要上传产品视频即可
展示逻辑更贴近消费者购物路径
覆盖搜索结果页,为刚接触产品的用户提供第一印象
官方数据显示:
SP 视频样式可使广告点击率平均提升 9%。
对于 SP 广告来说,这是一次质变升级。
三,视频广告的核心优势
1. 提升点击
视频本身就具备更强的注意力吸附能力,加上 SP 广告位置靠前,让视频更容易成为“决策催化剂”。
2. 视频可以快速解释产品“好在哪里”
特别适合:功能型产品
需要展示使用过程的产品
靠视觉呈现才能体现差异化的产品
如果你的产品属于这些类型,SPv 会有立竿见影的效果。
3. 更精准的可视化表达,更快建立信任
消费者看到视频的瞬间,就能判断:
产品是否适合自己
是否符合预期尺寸/材质/使用场景
是否真实可靠
减少误解,也提升购买意愿。
四,如何制作合格的视频?(官方要求)

视频必须真实、中立、规范,重点展示产品本身的价值。
五,哪些卖家应该优先启用 SPv ?
如果你符合以下任意一条,建议尽快上视频:
1.产品“动起来更能解释价值”
如:工具类、厨房用品、美容产品、健身器材、电器、宠物用品等
2.类目竞争激烈,需要差异化展示
如:手机壳、杯子、收纳、饰品、服装细分类等
3.靠视觉呈现提升转化
如:产品材质、尺寸变化、功能亮点需要“展示”的品类
4.你有现成视频,或者能快速制作短视频
SP 视频样式的成本不高,但能显著提升广告效率,属于 ROI 很高的打法。







浙江
01-20 周二











