黑五前夕的暴击!除了涨价,还有……

SELLER GROWTH | 资讯 | 干货 | 活动 | 产品
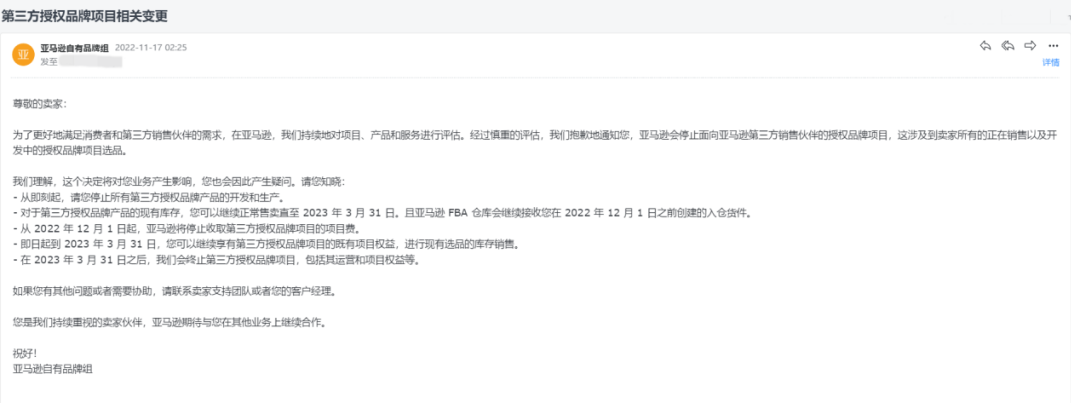
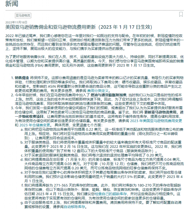
“给颗甜枣,再扇个巴掌的戏码,已被亚马逊玩得炉火纯青。” 近日,亚马逊2022黑五网一大促率先在欧洲站拉开帷幕,卖家们还未从亚马逊上周推出的“免死金牌”--账户状况保障计划中反应过来(具体可查看上一期文章《好消息!亚马逊竟然不再直接封号?!》),亚马逊紧跟而来发布的两则通知又给卖家们打了个响亮的巴掌,真是不服不行啊。 01 近日,亚马逊一封《即将停止面向亚马逊第三方销售伙伴的授权品牌项目》以及《即将全面停止面向第三方卖家以及零售供应商的加速器计划》的通知邮件让跨境圈炸了锅。 正值销售旺季,这对卖家的影响无疑是巨大的。 亚马逊邮件截图,点击可查看大图 根据邮件通知显示,从明年4月起,难以获得亚马逊品牌许可的中国卖家将无法在亚马逊平台上销售产品。据了解,亚马逊也削减了品牌加速计划。 具体表现为以下几点: 1. 2023年3月31日之前,获得亚马逊品牌授权的卖家,依然可以继续销售。 2. 2022年12月1日起,FBA仓库不再接收卖家发货的产品。 3. 卖家退出加速器计划之后,可以继续销售原有加速器计划的品牌及选品。 4. 退出加速器计划不会影响卖家的加速器计划以外的卖家账户的正常使用。 据悉,目前亚马逊美国站、欧洲站、日本站参与授权品牌项目和加速器计划的卖家,均收到了亚马逊的通知邮件。 也就是说,Amazon basic等自有品牌都会因此被砍掉,包括FFOB(Featured from our brands)展现位。目前,亚马逊授权开放的品牌包括Umi、Eono、Hikaro和Find等,已推出3000多种产品,覆盖消费电子、体育、家居、家具、办公、园艺、服装、包、手表、珠宝、美容、个人保健、宠物用品和食品、母婴用品(非服装)等。 对于参加以上两个项目的卖家来说,黑五前夕的打击,真是令人措手不及。 鉴于此次在没有任何沟通的情况下,亚马逊是单方面毁约,且给出的缓冲期太短,因此大量卖家开始集结,准备聘请律师维权。亚马逊招商经理声称,已将卖家意见反馈到总部,下周可能会有答复。成长小妹也将持续关注后续。 02 2022的年终暴击亚马逊也是没闲着,接二连三的在卖家面前刷存在感!这不,配送费竟然又涨价了! 成长小妹掐指一算,这已经是今年第4次涨价了,而最近的一次还在刚过去的上个月…… 日前,亚马逊美国站发布了销售佣金和物流费用的变更通知。 亚马逊在公告中表示,为有效使用仓储空间的卖家提供更多的仓储容量,亚马逊宣布将调整亚马逊美国站物流配送费用,并于2023年1月17日起生效。 亚马逊公告截图,点击可查看大图 公告略长,成长小妹给大家简单盘点具体有哪些变化: 销售佣金 1. 销售佣金保持不变。但是,亚马逊将取消以下费用类别:硬币收藏品、娱乐收藏品、体育收藏品和收藏卡。 2. 受影响的ASIN将被重新归类到最合适的产品类别,销售佣金费用将会比之前更低或更高。 3. 2023年1月17日起,硬币收藏品、娱乐收藏品、体育收藏品和收藏卡个大分类将会取消。 物流费用变更 1. 物流出库费用平均提高0.22美元; 2. 从2023年2月16日起,对于服装类产品,亚马逊将使用单件重量或体积重量中的较大值来确定所有大号标准尺寸商品的配送重量; 3. 对于服装和鞋靴类产品,每次退货的退货处理费平均降低0.20美元; 4. 物流费率调整:取消单独的燃油与通货膨胀附加费。 仓储费用变更 1. 提高月度仓储费,在非旺季(1-9月),标准尺寸商品每立方英尺提高0.04美元,大件商品每立方英尺提高0.03美元;旺季(10-12月),不可分拣商品物流网络的仓储费每立方英尺提高0.20美元,可分拣商品物流网络保持不变; 2. 自2023年4月1日起,对库存体积明显大于售出库存体积的卖家收取仓储利用附加费; 3. 自2023年4月15日起,提高库龄为271-365天的库存附加费,并对库龄180-270天的库存收取超龄库存附加费,服装、鞋靴、箱包、珠宝首饰和钟表除外; 4. 提高移除和弃置费用; 5. 清货费用保持不变。 相关计划费用调整 1. 亚马逊物流新品入仓优惠计划: 针对符合条件的亚马逊新选品的销售返还,将从平均5%提高到10%。增加可享受福利的商品数量,并延长计划内某些福利的适用期限; 2. 亚马逊轻小商品计划: 针对符合条件的商品价格将从“10美元或以下”提高为“12美元或以下”,使卖家能够以更低的费用上架更多的选品。 不难发现,亚马逊此次的涨价通知中,虽然有升有降,但是物流配送费用,几乎全部都上涨了!!! 真是让卖家们本就不多的利润雪上加霜啊。 2022年,通货膨胀、消费降级等多重因素如同五指山重压在卖家稀薄的利润之上,再加上Temu以及Tiktok等平台的到来,让亚马逊的吸引力大不如从前,而此次亚马逊又一次在物流费用上大作文章,将费用成本压力转移给卖家群体,卖家们举步维艰啊!成长小妹建议卖家们做好相关策略调整,控制补货数量,确保有可控的利润空间。 SELLER GROWTH | 资讯 | 干货 | 活动 | 产品 “给颗甜枣,再扇个巴掌的戏码,已被亚马逊玩得炉火纯青。” 近日,亚马逊2022黑五网一大促率先在欧洲站拉开帷幕,卖家们还未从亚马逊上周推出的“免死金牌”--账户状况保障计划中反应过来(具体可查看上一期文章《好消息!亚马逊竟然不再直接封号?!》),亚马逊紧跟而来发布的两则通知又给卖家们打了个响亮的巴掌,真是不服不行啊。 01 近日,亚马逊一封《即将停止面向亚马逊第三方销售伙伴的授权品牌项目》以及《即将全面停止面向第三方卖家以及零售供应商的加速器计划》的通知邮件让跨境圈炸了锅。 正值销售旺季,这对卖家的影响无疑是巨大的。 亚马逊邮件截图,点击可查看大图 根据邮件通知显示,从明年4月起,难以获得亚马逊品牌许可的中国卖家将无法在亚马逊平台上销售产品。据了解,亚马逊也削减了品牌加速计划。 具体表现为以下几点: 1. 2023年3月31日之前,获得亚马逊品牌授权的卖家,依然可以继续销售。 2. 2022年12月1日起,FBA仓库不再接收卖家发货的产品。 3. 卖家退出加速器计划之后,可以继续销售原有加速器计划的品牌及选品。 4. 退出加速器计划不会影响卖家的加速器计划以外的卖家账户的正常使用。 据悉,目前亚马逊美国站、欧洲站、日本站参与授权品牌项目和加速器计划的卖家,均收到了亚马逊的通知邮件。 也就是说,Amazon basic等自有品牌都会因此被砍掉,包括FFOB(Featured from our brands)展现位。目前,亚马逊授权开放的品牌包括Umi、Eono、Hikaro和Find等,已推出3000多种产品,覆盖消费电子、体育、家居、家具、办公、园艺、服装、包、手表、珠宝、美容、个人保健、宠物用品和食品、母婴用品(非服装)等。 对于参加以上两个项目的卖家来说,黑五前夕的打击,真是令人措手不及。 鉴于此次在没有任何沟通的情况下,亚马逊是单方面毁约,且给出的缓冲期太短,因此大量卖家开始集结,准备聘请律师维权。亚马逊招商经理声称,已将卖家意见反馈到总部,下周可能会有答复。成长小妹也将持续关注后续。 02 2022的年终暴击亚马逊也是没闲着,接二连三的在卖家面前刷存在感!这不,配送费竟然又涨价了! 成长小妹掐指一算,这已经是今年第4次涨价了,而最近的一次还在刚过去的上个月…… 日前,亚马逊美国站发布了销售佣金和物流费用的变更通知。 亚马逊在公告中表示,为有效使用仓储空间的卖家提供更多的仓储容量,亚马逊宣布将调整亚马逊美国站物流配送费用,并于2023年1月17日起生效。 亚马逊公告截图,点击可查看大图 公告略长,成长小妹给大家简单盘点具体有哪些变化: 销售佣金 1. 销售佣金保持不变。但是,亚马逊将取消以下费用类别:硬币收藏品、娱乐收藏品、体育收藏品和收藏卡。 2. 受影响的ASIN将被重新归类到最合适的产品类别,销售佣金费用将会比之前更低或更高。 3. 2023年1月17日起,硬币收藏品、娱乐收藏品、体育收藏品和收藏卡个大分类将会取消。 物流费用变更 1. 物流出库费用平均提高0.22美元; 2. 从2023年2月16日起,对于服装类产品,亚马逊将使用单件重量或体积重量中的较大值来确定所有大号标准尺寸商品的配送重量; 3. 对于服装和鞋靴类产品,每次退货的退货处理费平均降低0.20美元; 4. 物流费率调整:取消单独的燃油与通货膨胀附加费。 仓储费用变更 1. 提高月度仓储费,在非旺季(1-9月),标准尺寸商品每立方英尺提高0.04美元,大件商品每立方英尺提高0.03美元;旺季(10-12月),不可分拣商品物流网络的仓储费每立方英尺提高0.20美元,可分拣商品物流网络保持不变; 2. 自2023年4月1日起,对库存体积明显大于售出库存体积的卖家收取仓储利用附加费; 3. 自2023年4月15日起,提高库龄为271-365天的库存附加费,并对库龄180-270天的库存收取超龄库存附加费,服装、鞋靴、箱包、珠宝首饰和钟表除外; 4. 提高移除和弃置费用; 5. 清货费用保持不变。 相关计划费用调整 1. 亚马逊物流新品入仓优惠计划: 针对符合条件的亚马逊新选品的销售返还,将从平均5%提高到10%。增加可享受福利的商品数量,并延长计划内某些福利的适用期限; 2. 亚马逊轻小商品计划: 针对符合条件的商品价格将从“10美元或以下”提高为“12美元或以下”,使卖家能够以更低的费用上架更多的选品。 不难发现,亚马逊此次的涨价通知中,虽然有升有降,但是物流配送费用,几乎全部都上涨了!!! 真是让卖家们本就不多的利润雪上加霜啊。 2022年,通货膨胀、消费降级等多重因素如同五指山重压在卖家稀薄的利润之上,再加上Temu以及Tiktok等平台的到来,让亚马逊的吸引力大不如从前,而此次亚马逊又一次在物流费用上大作文章,将费用成本压力转移给卖家群体,卖家们举步维艰啊!成长小妹建议卖家们做好相关策略调整,控制补货数量,确保有可控的利润空间。










SELLER GROWTH | 资讯 | 干货 | 活动 | 产品
“给颗甜枣,再扇个巴掌的戏码,已被亚马逊玩得炉火纯青。” 近日,亚马逊2022黑五网一大促率先在欧洲站拉开帷幕,卖家们还未从亚马逊上周推出的“免死金牌”--账户状况保障计划中反应过来(具体可查看上一期文章《好消息!亚马逊竟然不再直接封号?!》),亚马逊紧跟而来发布的两则通知又给卖家们打了个响亮的巴掌,真是不服不行啊。 01 近日,亚马逊一封《即将停止面向亚马逊第三方销售伙伴的授权品牌项目》以及《即将全面停止面向第三方卖家以及零售供应商的加速器计划》的通知邮件让跨境圈炸了锅。 正值销售旺季,这对卖家的影响无疑是巨大的。 亚马逊邮件截图,点击可查看大图 根据邮件通知显示,从明年4月起,难以获得亚马逊品牌许可的中国卖家将无法在亚马逊平台上销售产品。据了解,亚马逊也削减了品牌加速计划。 具体表现为以下几点: 1. 2023年3月31日之前,获得亚马逊品牌授权的卖家,依然可以继续销售。 2. 2022年12月1日起,FBA仓库不再接收卖家发货的产品。 3. 卖家退出加速器计划之后,可以继续销售原有加速器计划的品牌及选品。 4. 退出加速器计划不会影响卖家的加速器计划以外的卖家账户的正常使用。 据悉,目前亚马逊美国站、欧洲站、日本站参与授权品牌项目和加速器计划的卖家,均收到了亚马逊的通知邮件。 也就是说,Amazon basic等自有品牌都会因此被砍掉,包括FFOB(Featured from our brands)展现位。目前,亚马逊授权开放的品牌包括Umi、Eono、Hikaro和Find等,已推出3000多种产品,覆盖消费电子、体育、家居、家具、办公、园艺、服装、包、手表、珠宝、美容、个人保健、宠物用品和食品、母婴用品(非服装)等。 对于参加以上两个项目的卖家来说,黑五前夕的打击,真是令人措手不及。 鉴于此次在没有任何沟通的情况下,亚马逊是单方面毁约,且给出的缓冲期太短,因此大量卖家开始集结,准备聘请律师维权。亚马逊招商经理声称,已将卖家意见反馈到总部,下周可能会有答复。成长小妹也将持续关注后续。 02 2022的年终暴击亚马逊也是没闲着,接二连三的在卖家面前刷存在感!这不,配送费竟然又涨价了! 成长小妹掐指一算,这已经是今年第4次涨价了,而最近的一次还在刚过去的上个月…… 日前,亚马逊美国站发布了销售佣金和物流费用的变更通知。 亚马逊在公告中表示,为有效使用仓储空间的卖家提供更多的仓储容量,亚马逊宣布将调整亚马逊美国站物流配送费用,并于2023年1月17日起生效。 亚马逊公告截图,点击可查看大图 公告略长,成长小妹给大家简单盘点具体有哪些变化: 销售佣金 1. 销售佣金保持不变。但是,亚马逊将取消以下费用类别:硬币收藏品、娱乐收藏品、体育收藏品和收藏卡。 2. 受影响的ASIN将被重新归类到最合适的产品类别,销售佣金费用将会比之前更低或更高。 3. 2023年1月17日起,硬币收藏品、娱乐收藏品、体育收藏品和收藏卡个大分类将会取消。 物流费用变更 1. 物流出库费用平均提高0.22美元; 2. 从2023年2月16日起,对于服装类产品,亚马逊将使用单件重量或体积重量中的较大值来确定所有大号标准尺寸商品的配送重量; 3. 对于服装和鞋靴类产品,每次退货的退货处理费平均降低0.20美元; 4. 物流费率调整:取消单独的燃油与通货膨胀附加费。 仓储费用变更 1. 提高月度仓储费,在非旺季(1-9月),标准尺寸商品每立方英尺提高0.04美元,大件商品每立方英尺提高0.03美元;旺季(10-12月),不可分拣商品物流网络的仓储费每立方英尺提高0.20美元,可分拣商品物流网络保持不变; 2. 自2023年4月1日起,对库存体积明显大于售出库存体积的卖家收取仓储利用附加费; 3. 自2023年4月15日起,提高库龄为271-365天的库存附加费,并对库龄180-270天的库存收取超龄库存附加费,服装、鞋靴、箱包、珠宝首饰和钟表除外; 4. 提高移除和弃置费用; 5. 清货费用保持不变。 相关计划费用调整 1. 亚马逊物流新品入仓优惠计划: 针对符合条件的亚马逊新选品的销售返还,将从平均5%提高到10%。增加可享受福利的商品数量,并延长计划内某些福利的适用期限; 2. 亚马逊轻小商品计划: 针对符合条件的商品价格将从“10美元或以下”提高为“12美元或以下”,使卖家能够以更低的费用上架更多的选品。 不难发现,亚马逊此次的涨价通知中,虽然有升有降,但是物流配送费用,几乎全部都上涨了!!! 真是让卖家们本就不多的利润雪上加霜啊。 2022年,通货膨胀、消费降级等多重因素如同五指山重压在卖家稀薄的利润之上,再加上Temu以及Tiktok等平台的到来,让亚马逊的吸引力大不如从前,而此次亚马逊又一次在物流费用上大作文章,将费用成本压力转移给卖家群体,卖家们举步维艰啊!成长小妹建议卖家们做好相关策略调整,控制补货数量,确保有可控的利润空间。 SELLER GROWTH | 资讯 | 干货 | 活动 | 产品 “给颗甜枣,再扇个巴掌的戏码,已被亚马逊玩得炉火纯青。” 近日,亚马逊2022黑五网一大促率先在欧洲站拉开帷幕,卖家们还未从亚马逊上周推出的“免死金牌”--账户状况保障计划中反应过来(具体可查看上一期文章《好消息!亚马逊竟然不再直接封号?!》),亚马逊紧跟而来发布的两则通知又给卖家们打了个响亮的巴掌,真是不服不行啊。 01 近日,亚马逊一封《即将停止面向亚马逊第三方销售伙伴的授权品牌项目》以及《即将全面停止面向第三方卖家以及零售供应商的加速器计划》的通知邮件让跨境圈炸了锅。 正值销售旺季,这对卖家的影响无疑是巨大的。 亚马逊邮件截图,点击可查看大图 根据邮件通知显示,从明年4月起,难以获得亚马逊品牌许可的中国卖家将无法在亚马逊平台上销售产品。据了解,亚马逊也削减了品牌加速计划。 具体表现为以下几点: 1. 2023年3月31日之前,获得亚马逊品牌授权的卖家,依然可以继续销售。 2. 2022年12月1日起,FBA仓库不再接收卖家发货的产品。 3. 卖家退出加速器计划之后,可以继续销售原有加速器计划的品牌及选品。 4. 退出加速器计划不会影响卖家的加速器计划以外的卖家账户的正常使用。 据悉,目前亚马逊美国站、欧洲站、日本站参与授权品牌项目和加速器计划的卖家,均收到了亚马逊的通知邮件。 也就是说,Amazon basic等自有品牌都会因此被砍掉,包括FFOB(Featured from our brands)展现位。目前,亚马逊授权开放的品牌包括Umi、Eono、Hikaro和Find等,已推出3000多种产品,覆盖消费电子、体育、家居、家具、办公、园艺、服装、包、手表、珠宝、美容、个人保健、宠物用品和食品、母婴用品(非服装)等。 对于参加以上两个项目的卖家来说,黑五前夕的打击,真是令人措手不及。 鉴于此次在没有任何沟通的情况下,亚马逊是单方面毁约,且给出的缓冲期太短,因此大量卖家开始集结,准备聘请律师维权。亚马逊招商经理声称,已将卖家意见反馈到总部,下周可能会有答复。成长小妹也将持续关注后续。 02 2022的年终暴击亚马逊也是没闲着,接二连三的在卖家面前刷存在感!这不,配送费竟然又涨价了! 成长小妹掐指一算,这已经是今年第4次涨价了,而最近的一次还在刚过去的上个月…… 日前,亚马逊美国站发布了销售佣金和物流费用的变更通知。 亚马逊在公告中表示,为有效使用仓储空间的卖家提供更多的仓储容量,亚马逊宣布将调整亚马逊美国站物流配送费用,并于2023年1月17日起生效。 亚马逊公告截图,点击可查看大图 公告略长,成长小妹给大家简单盘点具体有哪些变化: 销售佣金 1. 销售佣金保持不变。但是,亚马逊将取消以下费用类别:硬币收藏品、娱乐收藏品、体育收藏品和收藏卡。 2. 受影响的ASIN将被重新归类到最合适的产品类别,销售佣金费用将会比之前更低或更高。 3. 2023年1月17日起,硬币收藏品、娱乐收藏品、体育收藏品和收藏卡个大分类将会取消。 物流费用变更 1. 物流出库费用平均提高0.22美元; 2. 从2023年2月16日起,对于服装类产品,亚马逊将使用单件重量或体积重量中的较大值来确定所有大号标准尺寸商品的配送重量; 3. 对于服装和鞋靴类产品,每次退货的退货处理费平均降低0.20美元; 4. 物流费率调整:取消单独的燃油与通货膨胀附加费。 仓储费用变更 1. 提高月度仓储费,在非旺季(1-9月),标准尺寸商品每立方英尺提高0.04美元,大件商品每立方英尺提高0.03美元;旺季(10-12月),不可分拣商品物流网络的仓储费每立方英尺提高0.20美元,可分拣商品物流网络保持不变; 2. 自2023年4月1日起,对库存体积明显大于售出库存体积的卖家收取仓储利用附加费; 3. 自2023年4月15日起,提高库龄为271-365天的库存附加费,并对库龄180-270天的库存收取超龄库存附加费,服装、鞋靴、箱包、珠宝首饰和钟表除外; 4. 提高移除和弃置费用; 5. 清货费用保持不变。 相关计划费用调整 1. 亚马逊物流新品入仓优惠计划: 针对符合条件的亚马逊新选品的销售返还,将从平均5%提高到10%。增加可享受福利的商品数量,并延长计划内某些福利的适用期限; 2. 亚马逊轻小商品计划: 针对符合条件的商品价格将从“10美元或以下”提高为“12美元或以下”,使卖家能够以更低的费用上架更多的选品。 不难发现,亚马逊此次的涨价通知中,虽然有升有降,但是物流配送费用,几乎全部都上涨了!!! 真是让卖家们本就不多的利润雪上加霜啊。 2022年,通货膨胀、消费降级等多重因素如同五指山重压在卖家稀薄的利润之上,再加上Temu以及Tiktok等平台的到来,让亚马逊的吸引力大不如从前,而此次亚马逊又一次在物流费用上大作文章,将费用成本压力转移给卖家群体,卖家们举步维艰啊!成长小妹建议卖家们做好相关策略调整,控制补货数量,确保有可控的利润空间。












福建
12-12 周五











