意大利EPR合规倒计时:未注册视为违规,平台代扣启动!
12月12日,eMAG先行者计划-厦门站,抢先布局2026,锁定明年增长第一站
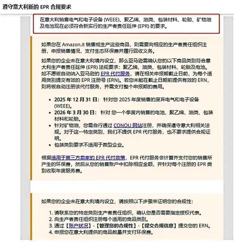
各位欧洲站跨境人注意!亚马逊意大利EPR“红线”正式落地——2025年12月31日未注册WEEE,亚马逊将直接代扣代缴!包装、电池、轮胎、油类等六大品类也进入亚马逊合规监管范围,一但未合规,生态贡献费+年度服务费将从账户余额一键划走!对于冲刺圣诞爆单的跨境卖家来说,时间已进入“读秒”模式:WEEE注册耗时较长,各回收商申报周期不一,且授权代表必须是意大利本土法人。
小编用“大白话”给你拆解:到底哪些产品要合规?怎么判断你是不是“生产者”?如何一步不落完成注册、申报、回收?帮你提前避开“代扣坑”,抢在关闸前拿到意大利市场“入场券”!
01
EPR法规红线再收紧
意大利对WEEE的管控“早有伏笔”:法规层面早在亚马逊平台新规出台前就明确——凡属生产者,必须先在主管部门完成注册,拿到“通行证”才能把相关产品投放意大利市场;近年来监管部门又多次释放收紧信号,如今亚马逊平台正式将这条红线亮明。

亚马逊近期发布了关于“遵守意大利新的生产者责任延伸(EPR)要求”的公告:如果您在意大利销售电气和电子设备(EEE)、聚乙烯、油、包装、轮胎、矿物油和电池等产品,将需要在适当的生产者责任组织注册、报告您的销售情况、支付生态贡献费并履行回收义务。
大批卖家已收到亚马逊最后通牒:2025年12月31日前未提交意大利WEEE注册号,亚马逊将直接”代扣代缴”!生态贡献费+年度服务费,将从账户余额一键划走!
02
意大利WEEE产品范围
依据意大利法规,以下几类电子电气设备必须进行WEEE注册:
(1) 温度交换设备:像冰箱、空调这类用于调节温度的设备。
(2) 屏幕类设备:表面积大于100平方厘米的屏幕、显示器和装有屏幕的设备,如大尺寸电视、专业显示器等。
(3) 照明设备:灯、荧光灯泡、充放气体灯等各类照明产品。
(4) 大型电器:外部尺寸至少大于50厘米的大型电器,比如大型洗衣机、烘干机、洗碗机等,需要排除属于1、2、3类的设备。
(5) 小型设备:外部尺寸不超过50厘米的小型设备,像小型吸尘器、电热水壶等,需要排除属于1、2、3、6类。
(6) 小型计算机和电信设备:同样外部尺寸不超过50厘米,涵盖平板电脑、打印机、小型路由器等。
03
哪些商品在意大利EPR法规范围内?
除WEEE外,电池、包装等品类也需符合意大利EPR要求。具体如以下产品分类:
商品分类 | 定义 |
包装 | ●包装:用于在生产者到消费者/使用者的整个过程中容纳、保护、处理、配送或展示商品的任何商品,包括用于此类用途的一次性商品 ●可由以下材料制成:塑料、钢、木材、玻璃、纸张、纸板、生物塑料或铝(某些塑料包装可能属于聚乙烯分类) |
电池 | ●通过化学能直接转换获得的电能来源 ●由一个或多个主要(不可充电)电池单元组成,或者由一个或多个次要(可充电)电池单元组成。 ●有关更多信息,请参阅欧盟电池。 |
电气与电子设备废料 | ●依赖电流或电磁场运转的设备 ●用于产生、传输和测量这些电流和电磁场的设备 ●适用于最高1,000伏的交流电压、最高1,500伏的直流电压 |
聚乙烯 | ●聚乙烯制品和用于制造聚乙烯商品的原材料 ●不包括:包装(一级/二级)、电气与电子设备废料、医疗废弃物、车辆、建筑/管道管材,以及水/天然气运输材料 ●包括有7个分类的商品:家居/家具、玩具/游戏、农业用品、生态用品、运动/休闲用品、专业用品和其他商品(如露营装备、人体模型和办公用品) |
油类 | ●“废弃动植物油脂”:不能用于其原始用途的废弃油脂 ●包括:初榨橄榄油(>5升)、其他植物油(>1升)、动植物脂肪(>500克)和特级初榨橄榄油(经证实会产生废弃物时,>5升) |
轮胎 | ●车辆车轮的弹性橡胶外胎,用帆布、金属网或其他材料加固,用于容纳加压流体或内胎 ●不包括:自行车轮胎、航空轮胎、内胎和无内胎轮胎 |
矿物油 | ●“废油”:不能用于其原始用途的工业用油或润滑油(矿物油或合成油),包括废发动机油、变速箱油、涡轮机油和液压控制油 ●包括CN编码为27101981至27101999的油类 ●不包括:用于转化过程、可制成成品且不会产生废油的油类 |
04
如何判断你是否属于制造商
/生产者?
●公司注册地与商品制造地均为意大利:若使用公司名称或商标在意大利销售适用生产者责任延伸的商品,且是首次在意大利提供此类商品的实体,则被视为生产者。
●公司注册地在意大利,商品境外制造:同样,使用公司名称或商标在意大利销售相关商品,且为首次提供实体,也属于生产者。
●公司注册地在境外,商品意大利制造:满足使用公司名称或商标在意大利销售,且是首次提供,也被认定为生产者。
●非生产者情况:若公司注册地在意大利,但销售时使用的是在意大利成立的制造者的公司名称或商标,且非首次提供实体,则不被视为生产者。

✔如果您是生产者:
(1) 向授权生产者责任组织注册。
(2) 报告销售情况并缴纳环保款项。
(3) 前往账户状况、管理您的合规性,然后前往提交合规性信息以提供注册号。
(4) 点击保存。您将看到一个窗口,通知您已成功提交注册号。您将在七个工作日内收到针对所提交注册号的决定。
✔如果您不是生产者:
(1) 从您的供应商处获取生产者责任延伸注册号。
(2) 前往账户状况、管理您的合规性,然后前往提交合规性信息,以提供您从供应商处获得的生产者责任延伸注册号,然后选中复选框以表明您不是生产者。
05
卖家合规指南
面对亚马逊新规与意大利本地法规的双重合规要求,卖家可参考以下步骤推进合规进程:
(1) 明确产品类别与业务规模:首先确认所售商品是否涉及WEEE(废弃电子设备)、电池、包装等受监管品类,并判断是否属于微型企业,以确认是否享有包装法相关豁免。
(2) 注册EPR号码:建议委托专业合规服务机构(如乐鱼跨境)完成意大利WEEE、包装法及电池法的注册,并及时向平台提交注册号。需注意,即便亚马逊提供代付服务,相关的环保费用与服务费仍由卖家自行承担。
(3) 完善产品标识与信息披露:根据法规要求,在产品或包装上标注回收标识及注册号,并向消费者清晰说明回收方式与渠道。
(4) 定期申报与缴费:通过合规代表或服务商履行回收义务,按时完成申报费用的缴纳及年度报告的提交。
综上所述,EPR合规已成为进入意大利市场的”入场券”,“随着合规截止日期的临近,WEEE与包装法的注册流程需预留充足时间。建议卖家尽快行动,自查产品合规情况,确保按时完成所有合规要求,避免影响店铺正常运营。
06
其他常见疑问解答
Q:
在包装法中,哪些类型的公司属于可豁免的微型企业?
微型企业是指员工人数少于10人,年营业额或年资产负债表总额不超过€2,000,000的企业。如果您销售包装商品且是微型企业,则需要向亚马逊的销售伙伴支持团队提供商会证书。此证书需要每年以及在每个新的报告周期提供。

Q:
生产者责任延伸环保款项依据什么计算?
依据商品分类、售出商品数量、商品重量或尺寸计算。若独立管理意大利的延伸义务,所选生产者责任组织会提供款项金额信息;若用亚马逊代付服务,亚马逊会在报告周期后,提供基于Amazon.it销售情况的环保款项报告。

Q:
境外卖家必须指定意大利授权代表吗?
和德国EPR要求类似,即便远程销售,也必须指定意大利境内法人或自然人作授权代表,负责WEEE注册、合规申报、产品回收等,是衔接意大利环保部门的关键。

Q:
我需要多久申报一次销售数据?
申报频率因产品类别而异:
● WEEE:按年申报
● 电池:从2025年下半年开始,按季度申报
● 矿物油:按月度申报
● 包装、轮胎、聚乙烯、机油:按季度申报,从2026年第二季度开始申报

合规是意大利市场的“入场券”,更是旺季销售的“护身符”!注册流程耗时较长,建议卖家立即行动,预留充足时间,避免影响店铺运营。转发提醒你的意大利EPR战友,一起卡点上岸!


各位欧洲站跨境人注意!亚马逊意大利EPR“红线”正式落地——2025年12月31日未注册WEEE,亚马逊将直接代扣代缴!包装、电池、轮胎、油类等六大品类也进入亚马逊合规监管范围,一但未合规,生态贡献费+年度服务费将从账户余额一键划走!对于冲刺圣诞爆单的跨境卖家来说,时间已进入“读秒”模式:WEEE注册耗时较长,各回收商申报周期不一,且授权代表必须是意大利本土法人。
小编用“大白话”给你拆解:到底哪些产品要合规?怎么判断你是不是“生产者”?如何一步不落完成注册、申报、回收?帮你提前避开“代扣坑”,抢在关闸前拿到意大利市场“入场券”!
01
EPR法规红线再收紧
意大利对WEEE的管控“早有伏笔”:法规层面早在亚马逊平台新规出台前就明确——凡属生产者,必须先在主管部门完成注册,拿到“通行证”才能把相关产品投放意大利市场;近年来监管部门又多次释放收紧信号,如今亚马逊平台正式将这条红线亮明。

亚马逊近期发布了关于“遵守意大利新的生产者责任延伸(EPR)要求”的公告:如果您在意大利销售电气和电子设备(EEE)、聚乙烯、油、包装、轮胎、矿物油和电池等产品,将需要在适当的生产者责任组织注册、报告您的销售情况、支付生态贡献费并履行回收义务。
大批卖家已收到亚马逊最后通牒:2025年12月31日前未提交意大利WEEE注册号,亚马逊将直接”代扣代缴”!生态贡献费+年度服务费,将从账户余额一键划走!
02
意大利WEEE产品范围
依据意大利法规,以下几类电子电气设备必须进行WEEE注册:
(1) 温度交换设备:像冰箱、空调这类用于调节温度的设备。
(2) 屏幕类设备:表面积大于100平方厘米的屏幕、显示器和装有屏幕的设备,如大尺寸电视、专业显示器等。
(3) 照明设备:灯、荧光灯泡、充放气体灯等各类照明产品。
(4) 大型电器:外部尺寸至少大于50厘米的大型电器,比如大型洗衣机、烘干机、洗碗机等,需要排除属于1、2、3类的设备。
(5) 小型设备:外部尺寸不超过50厘米的小型设备,像小型吸尘器、电热水壶等,需要排除属于1、2、3、6类。
(6) 小型计算机和电信设备:同样外部尺寸不超过50厘米,涵盖平板电脑、打印机、小型路由器等。
03
哪些商品在意大利EPR法规范围内?
除WEEE外,电池、包装等品类也需符合意大利EPR要求。具体如以下产品分类:
商品分类 | 定义 |
包装 | ●包装:用于在生产者到消费者/使用者的整个过程中容纳、保护、处理、配送或展示商品的任何商品,包括用于此类用途的一次性商品 ●可由以下材料制成:塑料、钢、木材、玻璃、纸张、纸板、生物塑料或铝(某些塑料包装可能属于聚乙烯分类) |
电池 | ●通过化学能直接转换获得的电能来源 ●由一个或多个主要(不可充电)电池单元组成,或者由一个或多个次要(可充电)电池单元组成。 ●有关更多信息,请参阅欧盟电池。 |
电气与电子设备废料 | ●依赖电流或电磁场运转的设备 ●用于产生、传输和测量这些电流和电磁场的设备 ●适用于最高1,000伏的交流电压、最高1,500伏的直流电压 |
聚乙烯 | ●聚乙烯制品和用于制造聚乙烯商品的原材料 ●不包括:包装(一级/二级)、电气与电子设备废料、医疗废弃物、车辆、建筑/管道管材,以及水/天然气运输材料 ●包括有7个分类的商品:家居/家具、玩具/游戏、农业用品、生态用品、运动/休闲用品、专业用品和其他商品(如露营装备、人体模型和办公用品) |
油类 | ●“废弃动植物油脂”:不能用于其原始用途的废弃油脂 ●包括:初榨橄榄油(>5升)、其他植物油(>1升)、动植物脂肪(>500克)和特级初榨橄榄油(经证实会产生废弃物时,>5升) |
轮胎 | ●车辆车轮的弹性橡胶外胎,用帆布、金属网或其他材料加固,用于容纳加压流体或内胎 ●不包括:自行车轮胎、航空轮胎、内胎和无内胎轮胎 |
矿物油 | ●“废油”:不能用于其原始用途的工业用油或润滑油(矿物油或合成油),包括废发动机油、变速箱油、涡轮机油和液压控制油 ●包括CN编码为27101981至27101999的油类 ●不包括:用于转化过程、可制成成品且不会产生废油的油类 |
04
如何判断你是否属于制造商
/生产者?
●公司注册地与商品制造地均为意大利:若使用公司名称或商标在意大利销售适用生产者责任延伸的商品,且是首次在意大利提供此类商品的实体,则被视为生产者。
●公司注册地在意大利,商品境外制造:同样,使用公司名称或商标在意大利销售相关商品,且为首次提供实体,也属于生产者。
●公司注册地在境外,商品意大利制造:满足使用公司名称或商标在意大利销售,且是首次提供,也被认定为生产者。
●非生产者情况:若公司注册地在意大利,但销售时使用的是在意大利成立的制造者的公司名称或商标,且非首次提供实体,则不被视为生产者。

✔如果您是生产者:
(1) 向授权生产者责任组织注册。
(2) 报告销售情况并缴纳环保款项。
(3) 前往账户状况、管理您的合规性,然后前往提交合规性信息以提供注册号。
(4) 点击保存。您将看到一个窗口,通知您已成功提交注册号。您将在七个工作日内收到针对所提交注册号的决定。
✔如果您不是生产者:
(1) 从您的供应商处获取生产者责任延伸注册号。
(2) 前往账户状况、管理您的合规性,然后前往提交合规性信息,以提供您从供应商处获得的生产者责任延伸注册号,然后选中复选框以表明您不是生产者。
05
卖家合规指南
面对亚马逊新规与意大利本地法规的双重合规要求,卖家可参考以下步骤推进合规进程:
(1) 明确产品类别与业务规模:首先确认所售商品是否涉及WEEE(废弃电子设备)、电池、包装等受监管品类,并判断是否属于微型企业,以确认是否享有包装法相关豁免。
(2) 注册EPR号码:建议委托专业合规服务机构(如乐鱼跨境)完成意大利WEEE、包装法及电池法的注册,并及时向平台提交注册号。需注意,即便亚马逊提供代付服务,相关的环保费用与服务费仍由卖家自行承担。
(3) 完善产品标识与信息披露:根据法规要求,在产品或包装上标注回收标识及注册号,并向消费者清晰说明回收方式与渠道。
(4) 定期申报与缴费:通过合规代表或服务商履行回收义务,按时完成申报费用的缴纳及年度报告的提交。
综上所述,EPR合规已成为进入意大利市场的”入场券”,“随着合规截止日期的临近,WEEE与包装法的注册流程需预留充足时间。建议卖家尽快行动,自查产品合规情况,确保按时完成所有合规要求,避免影响店铺正常运营。
06
其他常见疑问解答
Q:
在包装法中,哪些类型的公司属于可豁免的微型企业?
微型企业是指员工人数少于10人,年营业额或年资产负债表总额不超过€2,000,000的企业。如果您销售包装商品且是微型企业,则需要向亚马逊的销售伙伴支持团队提供商会证书。此证书需要每年以及在每个新的报告周期提供。

Q:
生产者责任延伸环保款项依据什么计算?
依据商品分类、售出商品数量、商品重量或尺寸计算。若独立管理意大利的延伸义务,所选生产者责任组织会提供款项金额信息;若用亚马逊代付服务,亚马逊会在报告周期后,提供基于Amazon.it销售情况的环保款项报告。

Q:
境外卖家必须指定意大利授权代表吗?
和德国EPR要求类似,即便远程销售,也必须指定意大利境内法人或自然人作授权代表,负责WEEE注册、合规申报、产品回收等,是衔接意大利环保部门的关键。

Q:
我需要多久申报一次销售数据?
申报频率因产品类别而异:
● WEEE:按年申报
● 电池:从2025年下半年开始,按季度申报
● 矿物油:按月度申报
● 包装、轮胎、聚乙烯、机油:按季度申报,从2026年第二季度开始申报

合规是意大利市场的“入场券”,更是旺季销售的“护身符”!注册流程耗时较长,建议卖家立即行动,预留充足时间,避免影响店铺运营。转发提醒你的意大利EPR战友,一起卡点上岸!








福建
12-12 周五











