唏嘘!老牌货代突然宣布破产倒闭,多卖家被拖欠押柜押金
近日,香港及华南地区内河集装箱运输领域的标杆企业 —— 南洋国际物流集团正式结业。这家成立于 1991年、拥有 55 艘船舶运力和 21 家内地分支机构的老牌物流企业,因资金链突然断裂,无法继续经营,正式宣布破产。
这一消息在跨境物流圈引起了巨大轰动,让人不禁思考:这家曾经辉煌一时的企业,为何会走到今天这一步?
破产导火索:资金链断裂
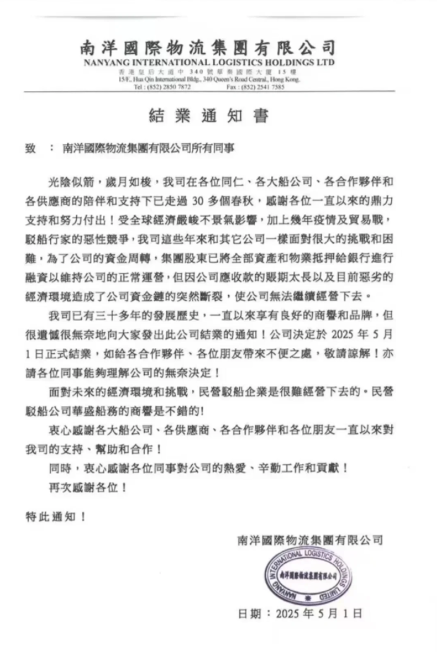
南洋国际物流集团发布的结业通知显示:
“受全球经济严峻不景气影响,加上前几年疫情及贸易战、驳船行家的恶性竞争,我司这些年来和其它公司一样面对很大的挑战和困难。为了公司的资金周转,集团股东已将全部资产和物业抵押给银行进行融资以维持公司的正常运营,但因公司应收款的帐期太长以及目前恶劣的经济环境造成了公司资金链的突然断裂,使公司无法继续经营下去。”

具体来说:近年来,全球贸易环境持续恶化。美国对华关税政策反复调整、疫情后货运需求萎缩、航运价格暴跌等因素,直接冲击物流企业利润。南洋作为以华南外贸航线为主的企业,首当其冲。
在此背景下,作为行业通行做法,南洋国际物流为争取客户长期采用“延长账期”策略——允许客户延迟支付运费甚至垫资运营。这一模式在经济上行期尚可维持,但在全球贸易萎缩、美线关税飙升的背景下,客户弃货、拖延付款的风险激增,最终导致资金链断裂。
与此同时,南洋国际物流集团倒下引发的连锁反应正在跨境圈掀起惊涛骇浪。
南洋破产后,供应商与客户集体讨债无门,社交媒体上涌现大量维权帖。
据了解,卖家被拖欠的金额从几千到30万不等,上门讨债时发现,该公司早已人去楼空,只在大门口留下一封致各债权人告示:“本公司资金链已经全面断裂,确已无法向各债权人主动履行义务。在此深表歉意,如有异议,可通过司法途径解决。”

当然,一些国际物流巨头可能可以借机抄底,南洋的运力与客户资源可能被马士基、中远海运等企业瓜分。
卖家需警惕物流商“账期诱惑”
南洋破产并非孤例。
2024年以来,速*快递、百*快递等老牌物流企业相继退市,折射出民营物流企业在政策、资本和技术三重挤压下的困境。以驳船行业为例,国企凭借低成本融资和政策支持占据优势,而民营企业在运价战中往往处于被动。
南洋在结业通知中直言 "民营驳船企业很难经营下去",道出了行业共识。
另外,南洋事件也暴露了“账期依赖症”的致命性。未来,物流行业可能需要通过区块链技术追踪资金流向,缩短账期;减少自有船舶投入,转向合作租赁模式。
于跨境出海卖家而言,未来对于出货也需要更加谨慎:在逆全球化加剧、贸易摩擦频发的当下,必须学会规避物流“暴雷”风险。
一方面,跨境卖家需警惕物流商的“账期诱惑”。若物流商要求预付押金或账期过长,可能隐藏资金链风险。建议优先选择提供透明账期管理、接入区块链资金追踪系统的合作伙伴。
另一方面,可以选择分散物流渠道,避免依赖单一货代。可同时签约2-3家服务商,分批次发货以降低风险。
南洋国际物流的破产是一面镜子,映照出民营物流企业在全球化逆流中的生存挑战。其倒闭并非简单的经营失败,而是全球经济周期、行业结构矛盾和政策环境变化共同作用的结果。于卖家而言,在选择货代上也需更加上心。


近日,香港及华南地区内河集装箱运输领域的标杆企业 —— 南洋国际物流集团正式结业。这家成立于 1991年、拥有 55 艘船舶运力和 21 家内地分支机构的老牌物流企业,因资金链突然断裂,无法继续经营,正式宣布破产。
这一消息在跨境物流圈引起了巨大轰动,让人不禁思考:这家曾经辉煌一时的企业,为何会走到今天这一步?
破产导火索:资金链断裂
南洋国际物流集团发布的结业通知显示:
“受全球经济严峻不景气影响,加上前几年疫情及贸易战、驳船行家的恶性竞争,我司这些年来和其它公司一样面对很大的挑战和困难。为了公司的资金周转,集团股东已将全部资产和物业抵押给银行进行融资以维持公司的正常运营,但因公司应收款的帐期太长以及目前恶劣的经济环境造成了公司资金链的突然断裂,使公司无法继续经营下去。”

具体来说:近年来,全球贸易环境持续恶化。美国对华关税政策反复调整、疫情后货运需求萎缩、航运价格暴跌等因素,直接冲击物流企业利润。南洋作为以华南外贸航线为主的企业,首当其冲。
在此背景下,作为行业通行做法,南洋国际物流为争取客户长期采用“延长账期”策略——允许客户延迟支付运费甚至垫资运营。这一模式在经济上行期尚可维持,但在全球贸易萎缩、美线关税飙升的背景下,客户弃货、拖延付款的风险激增,最终导致资金链断裂。
与此同时,南洋国际物流集团倒下引发的连锁反应正在跨境圈掀起惊涛骇浪。
南洋破产后,供应商与客户集体讨债无门,社交媒体上涌现大量维权帖。
据了解,卖家被拖欠的金额从几千到30万不等,上门讨债时发现,该公司早已人去楼空,只在大门口留下一封致各债权人告示:“本公司资金链已经全面断裂,确已无法向各债权人主动履行义务。在此深表歉意,如有异议,可通过司法途径解决。”

当然,一些国际物流巨头可能可以借机抄底,南洋的运力与客户资源可能被马士基、中远海运等企业瓜分。
卖家需警惕物流商“账期诱惑”
南洋破产并非孤例。
2024年以来,速*快递、百*快递等老牌物流企业相继退市,折射出民营物流企业在政策、资本和技术三重挤压下的困境。以驳船行业为例,国企凭借低成本融资和政策支持占据优势,而民营企业在运价战中往往处于被动。
南洋在结业通知中直言 "民营驳船企业很难经营下去",道出了行业共识。
另外,南洋事件也暴露了“账期依赖症”的致命性。未来,物流行业可能需要通过区块链技术追踪资金流向,缩短账期;减少自有船舶投入,转向合作租赁模式。
于跨境出海卖家而言,未来对于出货也需要更加谨慎:在逆全球化加剧、贸易摩擦频发的当下,必须学会规避物流“暴雷”风险。
一方面,跨境卖家需警惕物流商的“账期诱惑”。若物流商要求预付押金或账期过长,可能隐藏资金链风险。建议优先选择提供透明账期管理、接入区块链资金追踪系统的合作伙伴。
另一方面,可以选择分散物流渠道,避免依赖单一货代。可同时签约2-3家服务商,分批次发货以降低风险。
南洋国际物流的破产是一面镜子,映照出民营物流企业在全球化逆流中的生存挑战。其倒闭并非简单的经营失败,而是全球经济周期、行业结构矛盾和政策环境变化共同作用的结果。于卖家而言,在选择货代上也需更加上心。






福建
12-12 周五











