新品牌被秒拒!毅然决然被判为品牌滥用!?
“品牌滥用”相信大家都已经不再陌生,越来越多的运营人都会遇到这个问题,这貌似已经成为亚马逊在品牌备案时必须审核的一个步骤!娜姐为什么这么说呢?因为最近有粉丝表示,自己的店铺是刚注册的,而且品牌也是自己新注册的,全部都是新的,但是就是在品牌备案时,被秒拒,亚马逊被判定为品牌滥用!
1.品牌备案必需审核已成定局

这位粉丝两天前告诉我说:她的新店铺、新品牌,在后台备案时被亚马逊秒拒,表示为:品牌滥用!娜姐也感觉很疑惑,因为在之前的文章中娜姐也有说明,之所以被亚马逊判断为品牌滥用,主要原因如下:
a.导致品牌滥用的原因
①品牌进行多次备案后,撤销备案。
②备案或授权的店铺刚注册下来没多久。
③品牌授权超过5个店铺(找服务商购买的R标)。
④多次利用品牌工具投诉其他卖家,且投诉成功率很低。
⑤同一个公司主体注册的或其他站点存在违规行为,导致跨站点连坐。
⑥品牌备案或授权的店铺存在违规行为且没有及时处理,如:侵权,欺诈等。
b.品牌滥用的表现
①新注册品牌备案时

在注册品牌备案时,亚马逊提示滥用违规被拒绝备案,于是会出现不符合要求的状态。
②已备案品牌

已备案品牌收到通知品牌滥用品牌被取消。
2.品牌滥用需要提交什么资料
a.向服务商要齐资料
从上文可以看出,无论我们是新店铺新品牌还是后期的品牌授权中,我们都有可能出现品牌滥用情况,所以在注册品牌之前,我们就需要向服务商要齐文件,避免后期出现滥用却无法提供申诉文件。品牌滥用需要提供以下文件:
①商标受理书或者商标R标证书
②亚马逊品牌授权书
③商标所有者公司营业执照或者个人身份证
④注册亚马逊的公司营业执照
⑤产品图片和包装图片:要求能够清晰展示logo 的实拍图,图片上必须印制商标logo。
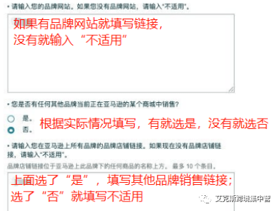
⑥品牌官网的链接,需要是这个备案品牌的对应官网,需要上传产品且具有购物功能,域名也要和品牌对应上。
⑦与商标所有者的采购合同和采购发票(国内增值税发票或者形式发票invoice盖章或签字)
⑧账户健康界面截图
⑨业绩通知界面截图
b.后台申诉流程

如果亚马逊店铺登记的公司信息和商标所有者信息是一致的,那就选:是的,我是商标所有者;如果不一致,那就选我不是商标所有者,但我已获得商标所有者的授权,可以代表改品牌。

这一块主要是看你可以提供哪一方面的资料,如果你有供应商的供货合同、或者你注册的商标信息和注册店铺信息不一致的时候,你都可以选择第二个,选择第二个的前提是:你必须提供供货合同。

如果你没有供货合同,或者你注册的商标信息和注册店铺信息一致的时候,你都可以选择第一个,选择第一个的前提就是:你必须证明你是品牌所有者,可以找给你注册品牌的服务商要你的商标证书或者受理书。

其他的是否选项,就按照实际选择即可,选择是,就提交连接证明;选择否就填写不适用即可。

3.品牌滥用申诉POA

还有很多卖家收到的申诉不是上文的那种,而仅仅是一个申诉提交表,这种情况下,只需要填写申诉文案,其他的证明资料无需提交,等待亚马逊后期回复再针对性的进行提交。
a.说明具体情况

由于这里不需要提供证明资料,所以就简洁明了就可以了,告知亚马逊你新注册的店铺,并且你的商标也是新注册的。
b.提供你所知道的所有信息

关于你注册的品牌的所有信息陈列出来,包括品牌名称;品牌注册和下达时间;品牌备案的case的ID;品牌所有者的认证信息等。

“品牌滥用”相信大家都已经不再陌生,越来越多的运营人都会遇到这个问题,这貌似已经成为亚马逊在品牌备案时必须审核的一个步骤!娜姐为什么这么说呢?因为最近有粉丝表示,自己的店铺是刚注册的,而且品牌也是自己新注册的,全部都是新的,但是就是在品牌备案时,被秒拒,亚马逊被判定为品牌滥用!
1.品牌备案必需审核已成定局

这位粉丝两天前告诉我说:她的新店铺、新品牌,在后台备案时被亚马逊秒拒,表示为:品牌滥用!娜姐也感觉很疑惑,因为在之前的文章中娜姐也有说明,之所以被亚马逊判断为品牌滥用,主要原因如下:
a.导致品牌滥用的原因
①品牌进行多次备案后,撤销备案。
②备案或授权的店铺刚注册下来没多久。
③品牌授权超过5个店铺(找服务商购买的R标)。
④多次利用品牌工具投诉其他卖家,且投诉成功率很低。
⑤同一个公司主体注册的或其他站点存在违规行为,导致跨站点连坐。
⑥品牌备案或授权的店铺存在违规行为且没有及时处理,如:侵权,欺诈等。
b.品牌滥用的表现
①新注册品牌备案时

在注册品牌备案时,亚马逊提示滥用违规被拒绝备案,于是会出现不符合要求的状态。
②已备案品牌

已备案品牌收到通知品牌滥用品牌被取消。
2.品牌滥用需要提交什么资料
a.向服务商要齐资料
从上文可以看出,无论我们是新店铺新品牌还是后期的品牌授权中,我们都有可能出现品牌滥用情况,所以在注册品牌之前,我们就需要向服务商要齐文件,避免后期出现滥用却无法提供申诉文件。品牌滥用需要提供以下文件:
①商标受理书或者商标R标证书
②亚马逊品牌授权书
③商标所有者公司营业执照或者个人身份证
④注册亚马逊的公司营业执照
⑤产品图片和包装图片:要求能够清晰展示logo 的实拍图,图片上必须印制商标logo。
⑥品牌官网的链接,需要是这个备案品牌的对应官网,需要上传产品且具有购物功能,域名也要和品牌对应上。
⑦与商标所有者的采购合同和采购发票(国内增值税发票或者形式发票invoice盖章或签字)
⑧账户健康界面截图
⑨业绩通知界面截图
b.后台申诉流程

如果亚马逊店铺登记的公司信息和商标所有者信息是一致的,那就选:是的,我是商标所有者;如果不一致,那就选我不是商标所有者,但我已获得商标所有者的授权,可以代表改品牌。

这一块主要是看你可以提供哪一方面的资料,如果你有供应商的供货合同、或者你注册的商标信息和注册店铺信息不一致的时候,你都可以选择第二个,选择第二个的前提是:你必须提供供货合同。

如果你没有供货合同,或者你注册的商标信息和注册店铺信息一致的时候,你都可以选择第一个,选择第一个的前提就是:你必须证明你是品牌所有者,可以找给你注册品牌的服务商要你的商标证书或者受理书。

其他的是否选项,就按照实际选择即可,选择是,就提交连接证明;选择否就填写不适用即可。

3.品牌滥用申诉POA

还有很多卖家收到的申诉不是上文的那种,而仅仅是一个申诉提交表,这种情况下,只需要填写申诉文案,其他的证明资料无需提交,等待亚马逊后期回复再针对性的进行提交。
a.说明具体情况

由于这里不需要提供证明资料,所以就简洁明了就可以了,告知亚马逊你新注册的店铺,并且你的商标也是新注册的。
b.提供你所知道的所有信息

关于你注册的品牌的所有信息陈列出来,包括品牌名称;品牌注册和下达时间;品牌备案的case的ID;品牌所有者的认证信息等。




福建
12-12 周五











