shopee店铺后台数据 该怎么去分析?

做
虾
皮
的
婉
爷
点击上方蓝字关注我
做shopee,很多人遇到问题,都不知道从哪里下手,从哪里去做优化。在这个时候,店铺后台的商业分析模块,就是卖家需要去参考的一个依据了。
商业分析模块数据有很多,之前婉爷也和大家讲过,如何通过后台的数据去找到问题产品(点击跳转),大家可以把那篇文章和这篇一起结合着去看。
广告数据要去会分析,综合数据也要会分析,其实,很多东西都是相通的。了解的东西越多,越到后期,你运营店铺才会越来越轻松,才会游刃有余。

在后台的数据中心,点击“商业分析”的版块,进入下一个页面,如下所示:


在这个页面,一共有7个版块,包含:仪表板,商品,销售,行销,聊天,直播视频以及常见问题。
仪表板页面
仪表板页面有:关键指标、商品排名及分类排名。在关键指标中,你可以查看每天店铺流量与订单的变化;可以实时跟踪特卖活动或者广告投放效果;还能通过数据对比发现异常情况。
使用建议:在“仪表板”页面,订单类型设置为已付款。关键指标可以自由选择四个指标组成图表,这里比较推荐的指标组合为订单数&访客数。
分类排名:二级品类商品销售额排名,比如说在3c品类下,是手机壳的排名高还是贴膜的排名高,那你就可以看看这块的排名。
商品排名:查看店内产品按不同指标选择后的排序,可以优化转化率低的产品。对高流量低转化率的产品,也要进行及时的优化。
商品页面

---概述:在商业分析的商品页面,点击概述,资料期间选择过去30天(如果店铺日均单量超过了20单,则可选择过去7天),然后下拉到如下界面。

注:六个指标中,数据增减比例大于:20%↑或20%↓,都需要重点关注。
对于数据上升的产品,如果浏览量和销量都在上升,那无需优化listing;如果浏览量增加,销量不增,要考虑优化的部分有:标题或价格(标题关联性低或价格偏高)。
对于数据下降的产品,如果浏览量和销量都在下降,则图片是需要首先关注的点,如果经过一系列的优化,产品数据仍无任何提升,那么建议下架该产品。
---表现:在商业分析的商品页面,点击表现,时间选择过去30天,然后汇出数据。表格导出来了,就可以看到店铺所有产品的各项指标。筛选出店铺访客量排名前20的产品。

筛选出店铺访客量排名前20的产品,经过计算,这些产品跳出率的平均值为51%,在排名前20的产品中,如果跳出率低于51%,那就要针对这部分商品,进行listing的优化了。
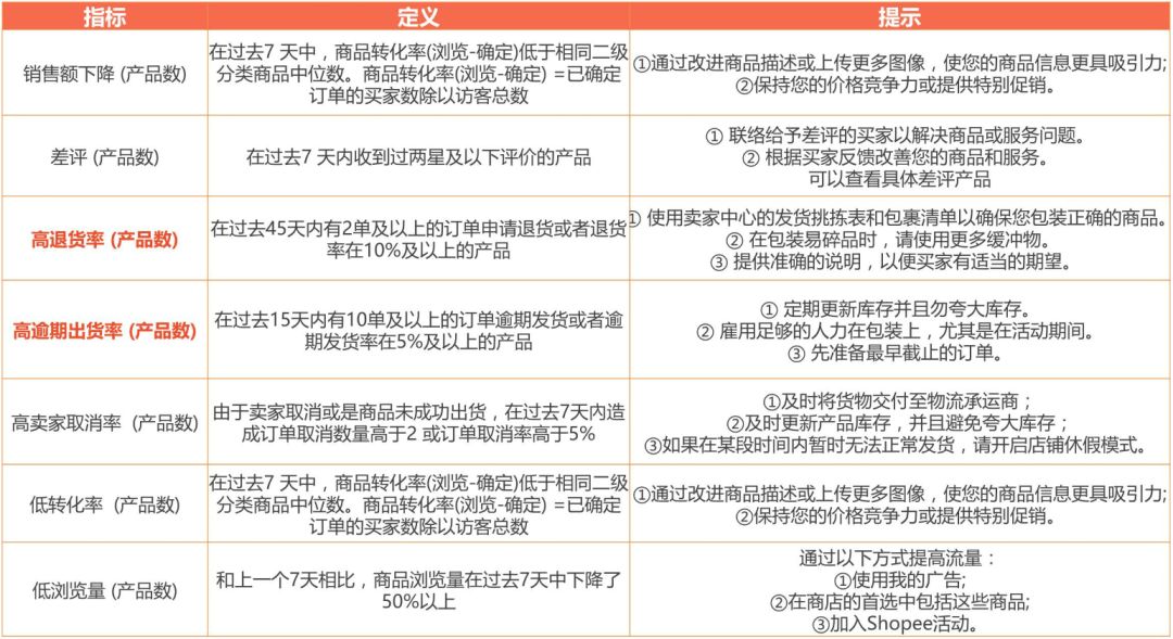
---商品诊断:在商业分析的商品页面,点击商品诊断,具体的定义和优化措施如下。

销售页面


这里有概述与结构两个板块。概述含有销售概述与指标趋势。销售概述:访问-下单-付款,每个环节的转化分析。指标趋势:访问-购物车-付款,每个环节的转化分析。
结构:关于产品的分类结构、价格结构、买家结构,都有详细的数据统计。
行销页面

在这里可以看到折扣活动所涵盖的所有产品,包括总的售出件数、总的订单数以及销售额等。
那么,关于这些数据的查看频率该怎么去安排呢?我们看下图。

数据作用
案例:为什么店铺流量上来了,订单反而掉下去了。

如果其他因素不变的话,单量应该是随着访客数的提升而上涨,如果只是访客数提升而单量却不增长,那应该怎么调整?

具体来看:13号晚上8点,访客数上涨,但是转化率不到1%,加入购物车的转化率是5.4%(正常为20%),付款转化率是0.8%(正常为3%),可以发现,买家进来之后购买欲望很低。

我们看到数据变化,再去商品模块找到问题产品。访客数上涨的原因有很多,如广告,活动等等。首先我们要说的是,这个产品的推广方式肯定是对的,不然不会有这么高浏览量。
那转化低的原因到底是什么呢?如价格不符合买家预期,标题图片不清晰,产品评分太差,店铺没有免运等等。而这次举例的店铺,该产品转化率低的原因是因为价格偏高,后来设置了折扣之后,各项数据就恢复正常了。
其实,通过后台的数据观察,我们能掌握的一些优化技巧有:

对于浏览数高的,加入购物车多的,但是下单转化率低的产品,我们建议卖家对listing要进行持续的优化,但这里要注意的是,既然产品浏览数是高的,那证明主图是没问题的,优化listing就要测试其他的点了。

关注销售页面的结构板块,买家集中以及转化率高的价格区间。上新时,可以按这个区间的价位去挑产品;打广告时,可以推广该价格区间的产品。该价格区间的产品还可以设置套装优惠、加购优惠,从而为其他产品引流。
关于店铺的数据,就说到这里了,大家做店铺,一定要通过数据去分析产品,去分析店铺,做优化、投广告,也一定要以数据为支持,这样才会有好的效果。


做
虾
皮
的
婉
爷
点击上方蓝字关注我
做shopee,很多人遇到问题,都不知道从哪里下手,从哪里去做优化。在这个时候,店铺后台的商业分析模块,就是卖家需要去参考的一个依据了。
商业分析模块数据有很多,之前婉爷也和大家讲过,如何通过后台的数据去找到问题产品(点击跳转),大家可以把那篇文章和这篇一起结合着去看。
广告数据要去会分析,综合数据也要会分析,其实,很多东西都是相通的。了解的东西越多,越到后期,你运营店铺才会越来越轻松,才会游刃有余。

在后台的数据中心,点击“商业分析”的版块,进入下一个页面,如下所示:


在这个页面,一共有7个版块,包含:仪表板,商品,销售,行销,聊天,直播视频以及常见问题。
仪表板页面
仪表板页面有:关键指标、商品排名及分类排名。在关键指标中,你可以查看每天店铺流量与订单的变化;可以实时跟踪特卖活动或者广告投放效果;还能通过数据对比发现异常情况。
使用建议:在“仪表板”页面,订单类型设置为已付款。关键指标可以自由选择四个指标组成图表,这里比较推荐的指标组合为订单数&访客数。
分类排名:二级品类商品销售额排名,比如说在3c品类下,是手机壳的排名高还是贴膜的排名高,那你就可以看看这块的排名。
商品排名:查看店内产品按不同指标选择后的排序,可以优化转化率低的产品。对高流量低转化率的产品,也要进行及时的优化。
商品页面

---概述:在商业分析的商品页面,点击概述,资料期间选择过去30天(如果店铺日均单量超过了20单,则可选择过去7天),然后下拉到如下界面。

注:六个指标中,数据增减比例大于:20%↑或20%↓,都需要重点关注。
对于数据上升的产品,如果浏览量和销量都在上升,那无需优化listing;如果浏览量增加,销量不增,要考虑优化的部分有:标题或价格(标题关联性低或价格偏高)。
对于数据下降的产品,如果浏览量和销量都在下降,则图片是需要首先关注的点,如果经过一系列的优化,产品数据仍无任何提升,那么建议下架该产品。
---表现:在商业分析的商品页面,点击表现,时间选择过去30天,然后汇出数据。表格导出来了,就可以看到店铺所有产品的各项指标。筛选出店铺访客量排名前20的产品。

筛选出店铺访客量排名前20的产品,经过计算,这些产品跳出率的平均值为51%,在排名前20的产品中,如果跳出率低于51%,那就要针对这部分商品,进行listing的优化了。
---商品诊断:在商业分析的商品页面,点击商品诊断,具体的定义和优化措施如下。

销售页面


这里有概述与结构两个板块。概述含有销售概述与指标趋势。销售概述:访问-下单-付款,每个环节的转化分析。指标趋势:访问-购物车-付款,每个环节的转化分析。
结构:关于产品的分类结构、价格结构、买家结构,都有详细的数据统计。
行销页面

在这里可以看到折扣活动所涵盖的所有产品,包括总的售出件数、总的订单数以及销售额等。
那么,关于这些数据的查看频率该怎么去安排呢?我们看下图。

数据作用
案例:为什么店铺流量上来了,订单反而掉下去了。

如果其他因素不变的话,单量应该是随着访客数的提升而上涨,如果只是访客数提升而单量却不增长,那应该怎么调整?

具体来看:13号晚上8点,访客数上涨,但是转化率不到1%,加入购物车的转化率是5.4%(正常为20%),付款转化率是0.8%(正常为3%),可以发现,买家进来之后购买欲望很低。

我们看到数据变化,再去商品模块找到问题产品。访客数上涨的原因有很多,如广告,活动等等。首先我们要说的是,这个产品的推广方式肯定是对的,不然不会有这么高浏览量。
那转化低的原因到底是什么呢?如价格不符合买家预期,标题图片不清晰,产品评分太差,店铺没有免运等等。而这次举例的店铺,该产品转化率低的原因是因为价格偏高,后来设置了折扣之后,各项数据就恢复正常了。
其实,通过后台的数据观察,我们能掌握的一些优化技巧有:

对于浏览数高的,加入购物车多的,但是下单转化率低的产品,我们建议卖家对listing要进行持续的优化,但这里要注意的是,既然产品浏览数是高的,那证明主图是没问题的,优化listing就要测试其他的点了。

关注销售页面的结构板块,买家集中以及转化率高的价格区间。上新时,可以按这个区间的价位去挑产品;打广告时,可以推广该价格区间的产品。该价格区间的产品还可以设置套装优惠、加购优惠,从而为其他产品引流。
关于店铺的数据,就说到这里了,大家做店铺,一定要通过数据去分析产品,去分析店铺,做优化、投广告,也一定要以数据为支持,这样才会有好的效果。




福建
12-12 周五











