Item 1 of 1
亚马逊 FBA 精品链接最快推广攻略,你造吗|
2025-02-20 18:02
12月12日,eMAG先行者计划-厦门站,抢先布局2026,锁定明年增长第一站
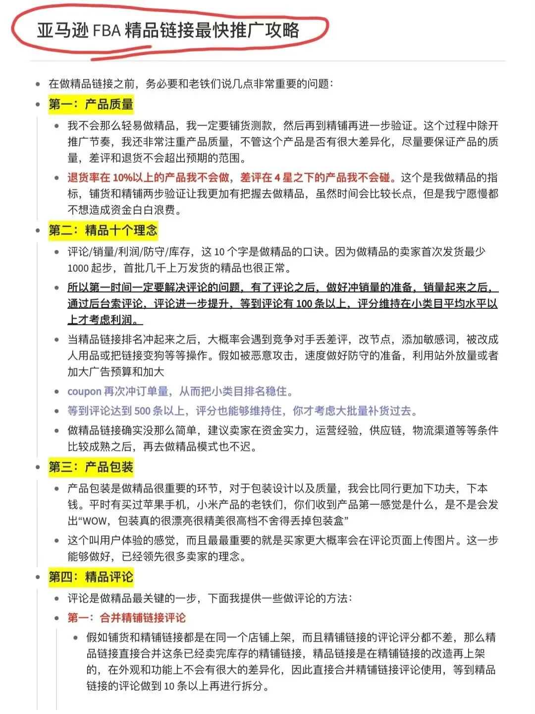
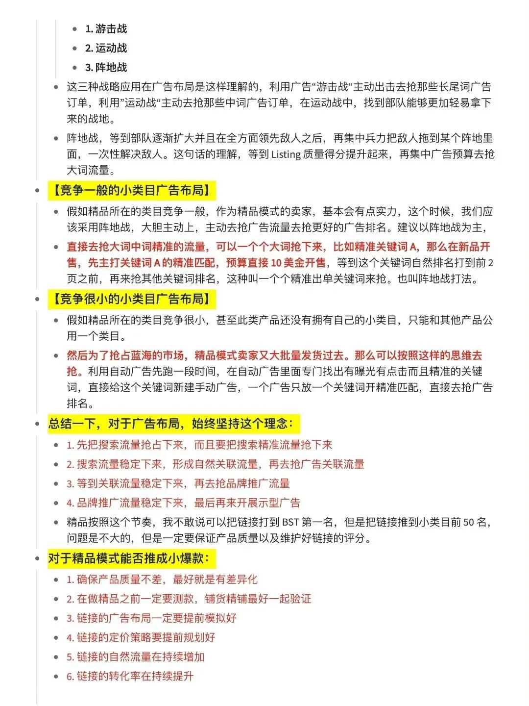
对于精品模式能否推成小爆款:
1. 确保产品质量不差,最好就是有差异化
2. 在做精品之前一定要测款,铺货精铺最好一起验证
3. 链接的广告布局一定要提前模拟好
4. 链接的定价策略要提前规划好
5. 链接的自然流量在持续增加
6. 链接的转化率在持续提升
7. 链接的评论数量在递增,并且评分维持在平均水平以上
满足这 7 个点,精品链接才有机会打造成小爆款。



TikTok、Facebook、谷歌、Twitter广告服务,0门槛抢占全球流量!
极速开户+优化投流+风险保障+效果跟踪,仅需4步,轻松撬动亿万海外流量,让品牌销量翻倍增长!
已成功开通5000+账户

最新热门报告作者标签
欧盟DSA广告透明度调查结束,TikTok暂时过关AMZ123获悉,近日,欧盟委员会对大型社交平台的合规情况作出最新处理。欧盟表示,TikTok就广告透明度问题提交了较为完整的整改承诺,因此免于处罚;而社媒平台X因违反数字服务法(DSA)相关规定,成为DSA正式生效后首个被处罚的数字平台。欧盟在结束对TikTok广告透明度的调查后表示,该平台已提交充分且具体的承诺方案,能回应监管机构对广告披露方式的担忧。因此,欧盟决定关闭这一调查。然而,围绕TikTok的监管并未结束,欧盟仍在调查其在2024年罗马尼亚总统大选首轮投票后政治类广告和付费内容的管理方式。欧盟指出,调查基于罗马尼亚方面提供的解密情报报告,将继续审查TikTok平台在政治内容与广告管理上的合规性。
亚马逊GWD仓库是什么?为什么全球“首个”选在深圳?2025年12月5日,在亚马逊全球开店跨境峰会上,一个新词突然成为大家关注的核心:GWD,也就是Global Warehouse Distribution(全球智能枢纽仓)。亚马逊同期宣布,首个GWD将落地深圳,并计划在2026年3月对中国卖家全面开放。消息一出,从货代到供应链,从头程团队到卖家圈,都开始讨论:亚马逊到底想做什么?这个仓会改变什么?图源:亚马逊全球开店一、GWD到底是什么?它不是“加大号FBA仓”如果把 FBA 看成是“目的国仓”,那么 GWD 是亚马逊在供应链源头建立的“全球入口”。
30天爆卖252万!TikTok一款厨房隔热垫引爆圣诞季点燃情绪价值!TikTok一款圣诞风隔热垫30天猛赚252万+
Flipkart黑五节后订单激增40%,用户规模突破2亿AMZ123获悉,近日,Flipkart报告称,2025年黑五节日促销活动期间(11月23-11月30日),平台订单量、用户规模和市场参与度全面提升。黑五节日期间,Flipkart及其生态服务了超过2亿名顾客;节日期间总体订单同比增长21%,节后订单同比增长约40%。节日活动吸引了1.01亿顾客,其中约三分之二来自非一线城市,二三线及更小城镇消费者转向线上消费。面向卖家端,Flipkart推出多项支持措施以降低经营成本并扩大商品选择。
亚马逊在深圳建仓库,释放了什么信号?2025 年,中国卖家在亚马逊上的增长仍在继续,但增速正加速向头部集中。亚马逊数据显示,今年前九个月,销售额达到200万至800万美金的卖家数量同比增长超过20%,而突破1000万美金的卖家增幅接近30%,明显高于整体水平。市场扩张亦呈现分化。美欧站点保持稳步增长,拉美等新兴站点拉动更为显著,其中巴西FBA卖家销售额同比增长四倍。多站点并行成为诸多卖家的选择,但随着而来是补货周期、库存分散和跨境运输等问题被进一步放大,供应链已然成为影响卖家增速的关键变量。这一背景下,平台端对供应链前段的调整开始受到行业关注。
11月全球空运运价同比上涨5%,非洲涨幅最高AMZ123获悉,近日,根据 WorldACD 的市场数据,截至11月30日当周,尽管运力较去年增长4%,全球平均空运价格仍同比上涨5%,达到每公斤2.71美元。各区域分化明显。非洲市场运价涨幅最高,同比上涨14%;中东与南亚上涨10%;亚太地区上涨6%;欧洲上涨7%;中美洲及南美上涨8%;北美则与去年持平。与前两周的价格相比,亚太地区运费较前两周下降3%,而非洲上升4%,北美小幅增加1%。总体来看,大多数区域近期运价仍有小幅上涨,非洲尤为显著。行业分析指出,持续的电商需求和承运人对运力的策略性调配是运价走高的主要原因。
荷兰拟对跨境电商包裹征收2欧元处理费AMZ123获悉,近日,据外媒报道,荷兰政府计划自明年1月起对来自欧盟以外的电商包裹征收2欧元的“处理费”,平均每个来自中国电商平台的包裹将增加约6欧元成本。该费用将适用于价值不超过150欧元、目前免征关税的包裹,预计对中国电商在欧洲市场的跨境配送成本产生直接影响。目前,荷兰每天接收约100万件价值150欧元以下的包裹,其中80%至90%来自中国电商平台,包括AliExpress、Temu和Shein。荷兰海关指出,来自海外的大量包裹占用了海关大量人力,使其难以专注于安全检查、征收进口税等核心职责。由于海关必须逐件清关,现有工作量已接近负荷极限。
跨境旺季迎“利润寒冬”,运营提成大幅缩水!临近岁末年初,工资结算相关话题总是备受关注。眼下,跨境从业者们在精准部署最后冲刺年度任务的同时,正陆续开展年终复盘工作,并为制定明年的业绩目标做准备。但与往年曾充斥旺季爆单、提成可观的喜讯不同,今年不少运营都在吐槽着同一个话题:旺季提成不太乐观。众所周知,跨境电商运营的工资结算通常都与销售业绩直接挂钩,提成制度主要分为三种:按销售额、按回款额或按利润(包括毛利和净利)计算。其中,按利润(尤其是净利润)发放是当前跨境行业主流的提成模式,其本是旨在通过绑定企业与运营的利益共同体,以更好地协调双方利益,但在2025年的旺季,这种制度对于运营们的弊端尤为明显。
头部卖家数量增长近30%,亚马逊2026有这些机会2025年,跨境电商行业彻底告别“粗放增长”,迈入“精耕细作”的深水区。在关税政策调整、消费需求分层、技术迭代加速等因素的推动下,行业迎来结构性变革。12月4日,电商巨头亚马逊在杭州跨境峰会上,回顾了过去一年里中国卖家在平台上所取得的成绩,并围绕2026年四大业务战略重点揭晓了40余项创新举措,引发业内关注。值此岁末年初复盘之际,本文结合峰会披露的信息及这一年来的行业动态,针对业内所关注的卖家业务表现、平台战略重点及释放出的趋势信号进行解读,以期能为跨境卖家的2026年计划提供一点参考。2025年,在全球贸易环境波动的背景下,依旧有一批中国卖家在亚马逊上实现了增长。
亚马逊支付1.8亿欧元和解金,结束意大利税务与劳工调查AMZ123获悉,近日,据外媒报道,亚马逊在意大利的物流子公司以约1.8亿欧元(约2.1亿美元)与意大利税务部门达成和解协议,终结了一项涉及税务欺诈和劳动违规的调查。意大利税务部门同步取消了此前用于监控配送员工的系统,从而正式结束相关调查程序。该案始于2024年7月,当时米兰检察机关指控亚马逊物流业务依赖外部合作社或有限责任公司提供劳动力,以规避劳动与税务法规。米兰检方认为,这种模式使亚马逊得以避免缴纳增值税,并降低社会保险缴费成本。在调查期间,米兰检察机关一度冻结了亚马逊1.21亿欧元资金。
存火灾风险!美国CPSC紧急召回21万台亚马逊在售充电宝AMZ123获悉,近日,美国消费品安全委员会(CPSC)发布了一则紧急召回通知。因内置的锂离子电池存在过热并起火的风险,可能导致消费者面临火灾和灼伤危害,紧急召回便携式充电品牌INIU在亚马逊销售、约21万台、型号为BI-B41的10,000mAh移动电源。公告指出,这款产品召回产品外观为黑色或蓝色,正面印有INIU标识及爪印形LED灯,底部标注型号与序列号。此次召回仅涉及序列号为000G21、000H21、000I21和000L21的移动电源。根据官方说明,从2021年8月至2022年4月,这款产品曾在Amazon.com上以约18美元的价格销售。
亚马逊在深圳建仓库,释放了什么信号?2025 年,中国卖家在亚马逊上的增长仍在继续,但增速正加速向头部集中。亚马逊数据显示,今年前九个月,销售额达到200万至800万美金的卖家数量同比增长超过20%,而突破1000万美金的卖家增幅接近30%,明显高于整体水平。市场扩张亦呈现分化。美欧站点保持稳步增长,拉美等新兴站点拉动更为显著,其中巴西FBA卖家销售额同比增长四倍。多站点并行成为诸多卖家的选择,但随着而来是补货周期、库存分散和跨境运输等问题被进一步放大,供应链已然成为影响卖家增速的关键变量。这一背景下,平台端对供应链前段的调整开始受到行业关注。
跨境旺季迎“利润寒冬”,运营提成大幅缩水!临近岁末年初,工资结算相关话题总是备受关注。眼下,跨境从业者们在精准部署最后冲刺年度任务的同时,正陆续开展年终复盘工作,并为制定明年的业绩目标做准备。但与往年曾充斥旺季爆单、提成可观的喜讯不同,今年不少运营都在吐槽着同一个话题:旺季提成不太乐观。众所周知,跨境电商运营的工资结算通常都与销售业绩直接挂钩,提成制度主要分为三种:按销售额、按回款额或按利润(包括毛利和净利)计算。其中,按利润(尤其是净利润)发放是当前跨境行业主流的提成模式,其本是旨在通过绑定企业与运营的利益共同体,以更好地协调双方利益,但在2025年的旺季,这种制度对于运营们的弊端尤为明显。
中欧贸易顺差创新高,欧盟或对中国商品加征关税AMZ123获悉,近日,法国总统马克龙表示,中国对欧盟的贸易顺差正在持续扩大,而欧洲对华出口增长有限,这种局面将对欧盟产业造成压力。如果中国与欧盟之间不断扩大的贸易不平衡得不到改善,欧盟可能在未来几个月采取更强硬的措施,包括对中国商品加征关税。马克龙解释称,中国的贸易顺差继续扩大,主要原因之一是欧洲对中国的出口减少。这种长期的经济失衡将使欧洲工业处于弱势地位。如果中国方面没有相应调整,欧盟将不得不采取更严格的贸易措施,而关税是其中一种可能的选项。马克龙已就此问题与欧盟委员会主席冯德莱恩进行了讨论。法国财政部数据显示,法国去年对中国的货物贸易逆差约为470亿欧元(约合547亿美元)。
亚马逊GWD仓库是什么?为什么全球“首个”选在深圳?2025年12月5日,在亚马逊全球开店跨境峰会上,一个新词突然成为大家关注的核心:GWD,也就是Global Warehouse Distribution(全球智能枢纽仓)。亚马逊同期宣布,首个GWD将落地深圳,并计划在2026年3月对中国卖家全面开放。消息一出,从货代到供应链,从头程团队到卖家圈,都开始讨论:亚马逊到底想做什么?这个仓会改变什么?图源:亚马逊全球开店一、GWD到底是什么?它不是“加大号FBA仓”如果把 FBA 看成是“目的国仓”,那么 GWD 是亚马逊在供应链源头建立的“全球入口”。
30天爆卖252万!TikTok一款厨房隔热垫引爆圣诞季点燃情绪价值!TikTok一款圣诞风隔热垫30天猛赚252万+
《亚马逊生活日用品类攻略手册》PDF下载作为日常生活不可或缺的重要组成,生活百货品类覆盖范围广泛,包括家居用品、家具、车用配件、户外装备、园艺
工具、运动器材、家装用品、厨房、玩具以及宠物用品等众多领域。这类产品不仅是满足基本生活所需,更体现了人们对美好生活的向往和追求。
《掘金泰国-市场洞察与战略机遇报告2025》PDF下载随着全球经济一体化的加速,泰国作为东盟的核心枢纽,凭借其独特的地缘优势庞大的消费市场以及持续优化的营商环境,成为众多企业战略布局的重要目标。本报告深入剖析泰国市场的政策红利、消费趋势、产业机遇以及合规挑战,旨在为有志于开拓泰国市场的中国企业提供行动指南,助力企业在东盟这片充满活力的土地上把握机遇、应对挑战、!实现可持续发展。
《2025欧美假日购物季营销指南》PDF下载2025年美国假日购物季零售额预计同比仅增长1.2%,总销售额约1.359万亿美元,虽仍保持正增长,但为2009年以来最低增速,市场正在步入低增长的新常态。
《2025年跨境电商东南亚市场进入战略白皮书》PDF下载东南亚电商,正以惊人的速度复刻中国电商高速增长的黄金时代。2024年东南亚电商GMV达到1284亿美元,短短5年涨幅超过3倍。全球电商2024年GMV增幅最快的十大市场中,东南亚独占四席。东南亚是拥有约6.7亿人口的广阔市场,在现今全球关税的不确定性大格局下,因其电商基建完善,利好的贸易政策,和更高的年轻人口占比,成为跨境卖家生意拓张焦点之一。
《2025年TikTok Shop玩具品类行业报告(欧美站)》PDF下载分析TikTok Shop美国市场、英国市场、西班牙市场、墨西哥市场等主流市场点短视频及直播电商数据,选取TikTok与玩具爱好品类相关的内容进行分析报告。
《2025 洗护品类趋势与创新洞察》PDF下载本报告独特价值:将消费者的“行为结果”据),揭示消费者深层心理动机、并能精准预判未来增长机会
《亚马逊双轨增长指南》PDF下载亚马逊以“以客户为中心”为核心理念,通过整合B2B与B2C的全渠道服务,帮助卖家实现“一店双拓”-- 一次上架,同步触达个人消费者与企业买家,获得双重收益。同时,基于Direct to Buyer(直接触达买家)的模式,更能有效减少中间环节,提升利润空间与品牌掌控力。
《亚马逊全球线上商采趋势与区域洞察》PDF下载随着全球企业数字化转型的深入推进,B2B商采有望成为下一个万亿级别的蓝海市场然而,中国卖家在开拓海外企业商采市场时往往面临着一个关键挑战:难以准确把握海外企业买家的商采行为和决策模式。这种认知偏差不仅影响了产品开发方向,也制约了市场拓展策略的制定。

亚马逊 FBA 精品链接最快推广攻略,你造吗|
跨境视频cici
2025-02-20 18:02
1535
对于精品模式能否推成小爆款:
1. 确保产品质量不差,最好就是有差异化
2. 在做精品之前一定要测款,铺货精铺最好一起验证
3. 链接的广告布局一定要提前模拟好
4. 链接的定价策略要提前规划好
5. 链接的自然流量在持续增加
6. 链接的转化率在持续提升
7. 链接的评论数量在递增,并且评分维持在平均水平以上
满足这 7 个点,精品链接才有机会打造成小爆款。



1







福建
12-12 周五











