申报交税、更换主体……一批跨境卖家坐不住了!
最近这段时间,整个跨境电商行业都被“报税”这层乌云给笼罩着,随着各地税务局群发提醒,卖家圈的这股焦虑指数接近爆表了。
可以说,国家税务总局17号文件直接宣告了“0申报”时代的终结,这个冲击力是前所未有的,比当年亚马逊封号潮还来得猛烈!
随着时间的推移,尤其是被当地税务局多次提醒后,一些卖家实在是顶不住了……

早交早安心,
一批卖家已如实申报!
就目前的情况来看,收到税务局电话的基本是卖家申报的数据跟税务局拿到的数据差额较大的,特别是0申报的。
“有家浙江的公司0申报,税务局管理人员给我打电话了,说我Q3营业额超100万了,要修改数据。”一位深圳单干卖家表示,已经如实上报了,1%的增值税,目前正在找供应商和物流商补开发票。
据侃哥观察,近期主动上报交税的卖家并非个例:“目前还是小规模纳税人,已经全额交了,不想再等了,早补早安心。”
另一位福建卖家在焦虑了许久后,也于近日完成了申报:“一个账号三季度的营业额接近60万,按照每个月汇率计算总营业额,交1个点的增值税。还有几个号,刚好季度只有二十几万,不用交增值税,但是得如实申报。”

知无不言网友供图
这里有必要给大家再普及一下国内公司不同规模的税制,有几个关键的门槛数据:
小规模纳税人:年销售额在500万元以下。
一般纳税人:年销售额超过500万元,会被强制认定为一般纳税人。
· 增值税:
季度销售额≤30万:免征;
年销售额≤500万:按1% 征收;
年销售额>500万:适用13% 税率。
· 企业所得税:
年利润≤300万:税率5%;
年利润>300万:基本税率25%。
像上面两位如实申报缴税的卖家,账号的年销售额都少于500万,只需缴纳1%的增值税,还是能够承受的。“已经全额交了,不想再等了,早点补了安心,现在只能继续等国家后面政策出来。”
看到这里有些卖家会问,出口不是免增值税吗?但是大多数跨境电商卖家走的“双清包税”模式,所以税务局视你为内销。
因此,对跨境电商卖家来说,单店年销售额超过500万就是一道坎,这一类卖家是目前最为焦虑的群体,而且数量相当庞大。因为达标太容易了,以美国站为例,一个店铺也就60多万美金的年销售额。
一位卖家表示,有个同行手里七八个号,每个都超过500万,他真没办法接受,只能继续0申报,按照13个点的增值税来交,利润全部填进去都不够。

出口退税难度大,
大卖已先行一步!
按照目前的国家政策,上述单账号年销售额大于500万的卖家合规的做法是,用店铺的主体公司申请进出口权,自主报关,走9810或者9710模式,享受国家的退税免税红利。

图源:绍兴电商公共服务中心
但对普通的中小卖家来说,想要走通这个模式的难度不亚于西天取经。从目前行业的情况来看,能走通9810的企业屈指可数。且不说这些环节基本是卖家的知识盲区,就算公司有财务懂这些,实操起来又是另一回事,特别是退税环节,各地税务局的要求非常严。
另一方面,对多店铺运营的卖家来说,问题更具体。
这一类卖家手里少则几十个账号,多则大几百个账号,做铺货的就更多了,难道每个店铺主体都去申请公户?
这就引出另一个话题了,以赛维时代为代表的“归集模式”是否被当地税务局认可。

配图源自网络,如侵删
关于归集模式的讨论,大家可以去看看Moss最新出的一篇文章,里面有详细的分析和卖家的看法>>Moss:税务围城下,亚马逊卖家向死而生!从目前了解的情况来看,大部分地区的税务局都不接受归集模式。
如此一来,在新的普适性政策出台之前,当下最好的办法就是挪到境外去了。好巧不巧,尽管亚马逊近期严查跨地域变更主体,但一些大卖已经开始行动了。浙江某服装大卖就把主体变更为了香港公司。
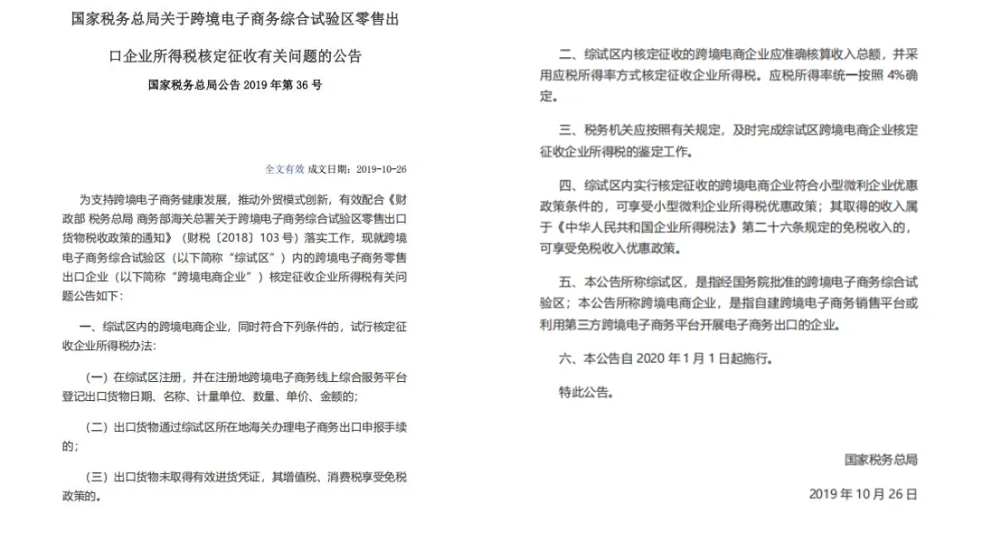
从另外一个角度看,如果卖家能先一步做好合规,这又何尝不是超越竞对的良机呢?!当然,我们相信在一些省市,当地政府和税务局一定能出台一个有利于跨境电商行业健康发展的政策出来,类似下面的核定征收办法。

图源:国家税务总局官网


最近这段时间,整个跨境电商行业都被“报税”这层乌云给笼罩着,随着各地税务局群发提醒,卖家圈的这股焦虑指数接近爆表了。
可以说,国家税务总局17号文件直接宣告了“0申报”时代的终结,这个冲击力是前所未有的,比当年亚马逊封号潮还来得猛烈!
随着时间的推移,尤其是被当地税务局多次提醒后,一些卖家实在是顶不住了……

早交早安心,
一批卖家已如实申报!
就目前的情况来看,收到税务局电话的基本是卖家申报的数据跟税务局拿到的数据差额较大的,特别是0申报的。
“有家浙江的公司0申报,税务局管理人员给我打电话了,说我Q3营业额超100万了,要修改数据。”一位深圳单干卖家表示,已经如实上报了,1%的增值税,目前正在找供应商和物流商补开发票。
据侃哥观察,近期主动上报交税的卖家并非个例:“目前还是小规模纳税人,已经全额交了,不想再等了,早补早安心。”
另一位福建卖家在焦虑了许久后,也于近日完成了申报:“一个账号三季度的营业额接近60万,按照每个月汇率计算总营业额,交1个点的增值税。还有几个号,刚好季度只有二十几万,不用交增值税,但是得如实申报。”

知无不言网友供图
这里有必要给大家再普及一下国内公司不同规模的税制,有几个关键的门槛数据:
小规模纳税人:年销售额在500万元以下。
一般纳税人:年销售额超过500万元,会被强制认定为一般纳税人。
· 增值税:
季度销售额≤30万:免征;
年销售额≤500万:按1% 征收;
年销售额>500万:适用13% 税率。
· 企业所得税:
年利润≤300万:税率5%;
年利润>300万:基本税率25%。
像上面两位如实申报缴税的卖家,账号的年销售额都少于500万,只需缴纳1%的增值税,还是能够承受的。“已经全额交了,不想再等了,早点补了安心,现在只能继续等国家后面政策出来。”
看到这里有些卖家会问,出口不是免增值税吗?但是大多数跨境电商卖家走的“双清包税”模式,所以税务局视你为内销。
因此,对跨境电商卖家来说,单店年销售额超过500万就是一道坎,这一类卖家是目前最为焦虑的群体,而且数量相当庞大。因为达标太容易了,以美国站为例,一个店铺也就60多万美金的年销售额。
一位卖家表示,有个同行手里七八个号,每个都超过500万,他真没办法接受,只能继续0申报,按照13个点的增值税来交,利润全部填进去都不够。

出口退税难度大,
大卖已先行一步!
按照目前的国家政策,上述单账号年销售额大于500万的卖家合规的做法是,用店铺的主体公司申请进出口权,自主报关,走9810或者9710模式,享受国家的退税免税红利。

图源:绍兴电商公共服务中心
但对普通的中小卖家来说,想要走通这个模式的难度不亚于西天取经。从目前行业的情况来看,能走通9810的企业屈指可数。且不说这些环节基本是卖家的知识盲区,就算公司有财务懂这些,实操起来又是另一回事,特别是退税环节,各地税务局的要求非常严。
另一方面,对多店铺运营的卖家来说,问题更具体。
这一类卖家手里少则几十个账号,多则大几百个账号,做铺货的就更多了,难道每个店铺主体都去申请公户?
这就引出另一个话题了,以赛维时代为代表的“归集模式”是否被当地税务局认可。

配图源自网络,如侵删
关于归集模式的讨论,大家可以去看看Moss最新出的一篇文章,里面有详细的分析和卖家的看法>>Moss:税务围城下,亚马逊卖家向死而生!从目前了解的情况来看,大部分地区的税务局都不接受归集模式。
如此一来,在新的普适性政策出台之前,当下最好的办法就是挪到境外去了。好巧不巧,尽管亚马逊近期严查跨地域变更主体,但一些大卖已经开始行动了。浙江某服装大卖就把主体变更为了香港公司。
从另外一个角度看,如果卖家能先一步做好合规,这又何尝不是超越竞对的良机呢?!当然,我们相信在一些省市,当地政府和税务局一定能出台一个有利于跨境电商行业健康发展的政策出来,类似下面的核定征收办法。

图源:国家税务总局官网







其他
05-08 周五











