报告速递|2020上半年中国跨境电商行业趋势研究报告
核心观点
2020上半年跨境电商逆势上扬 海关跨境电商监管平台进出口增长26.2%
数据显示,2019年中国跨境电商零售进出口总值达到1800亿人民币,同比增长38.3%,2020上半年中国通过海关跨境电商管理平台进出口增长26.2%。跨境电商进出口保持高速增长,主要在于欧美等主要市场的消费格局转变以及一系列利于跨境电商发展的政策落地。
政策持续推动市场发展 预计2020年中国跨境电商交易规模达10.3万亿人民币
iiMedia Research(艾媒咨询)数据显示,2020年,受疫情影响,整体跨境电商交易在商品端、物流端等方面都受到较大影响,预计2020年底中国跨境电商交易规模将达到10.3万亿人民币。艾媒咨询分析师认为,虽然受到疫情影响,但在国外新型市场崛起,国内政策加持以及电商平台的自我建设下,将不断推动着中国跨境电商交易规模向好发展。
年轻群体消费潜力崛起,场景化消费趋势显著
当前,以90、95后为代表的新型消费群体日渐崛起,伴随年轻用户群体的消费潜力不断被挖掘、释放,契合年轻用户消费需求、文化价值的,集社交互动、内容营销、多端渠道于一体的场景化跨境电商消费趋势也日渐显著。
以下为报告正文内容
跨境电商行业发展驱动力:资本驱动
iiMedia Research (艾媒咨询)数据显示,截至2020年7月31日,跨境电商领域共发生24起投资事件,投资金额超50亿人民币,投资数量已超过2019年的45起。从投资对象来看,资本更为青睐头部企业。

跨境电商行业发展驱动力:新基建赋能

2020上半年中国跨境电商逆势上扬
监测数据显示,2019年中国跨境电商零售进出口总值达到1862.1亿人民币,同比增长38.3%。2020上半年中国通过海关跨境电商管理平台进出口增长26.2%。跨境电商进出口在2020上半年保持高速增长,主要在于疫情期间跨境电商企业发挥“不接触”优势,从而加大欧美等主要市场的开拓力度;同时,一系列利于跨境电商发展的政策落地。

2020年中国海淘用户规模预计超1.5亿
iiMedia Research (艾媒咨询)数据显示,2015年到2019年,中国海淘用户规模持续增长。2019年中国海淘用户规模达到1.54亿人,同比增长率为52.5%。艾媒咨询分析师认为,受疫情影响,2020年海淘市场增长有所放缓。但随着政策的不断加码,技术逐渐提升,海淘需求仍有待进一步挖掘。

2020中国跨境电商市场交易规模预计达10万亿元
iiMedia Research(艾媒咨询)数据显示,2016-2019年,中国跨境电商交易规模增长放缓,但仍保持在15%以上,增速依然显著。到2020年,受疫情影响,整体跨境电商交易在商品端、物流端等方面都受到较大影响,预计2020年底中国跨境电商交易规模将达到10.3万亿元。艾媒咨询分析师认为,虽然受到疫情影响,但在国外新型市场崛起,国内政策加持以及电商平台的自我建设下,将不断推动着中国跨境电商交易规模向好发展。

2020上半年中国跨境电商产业图谱

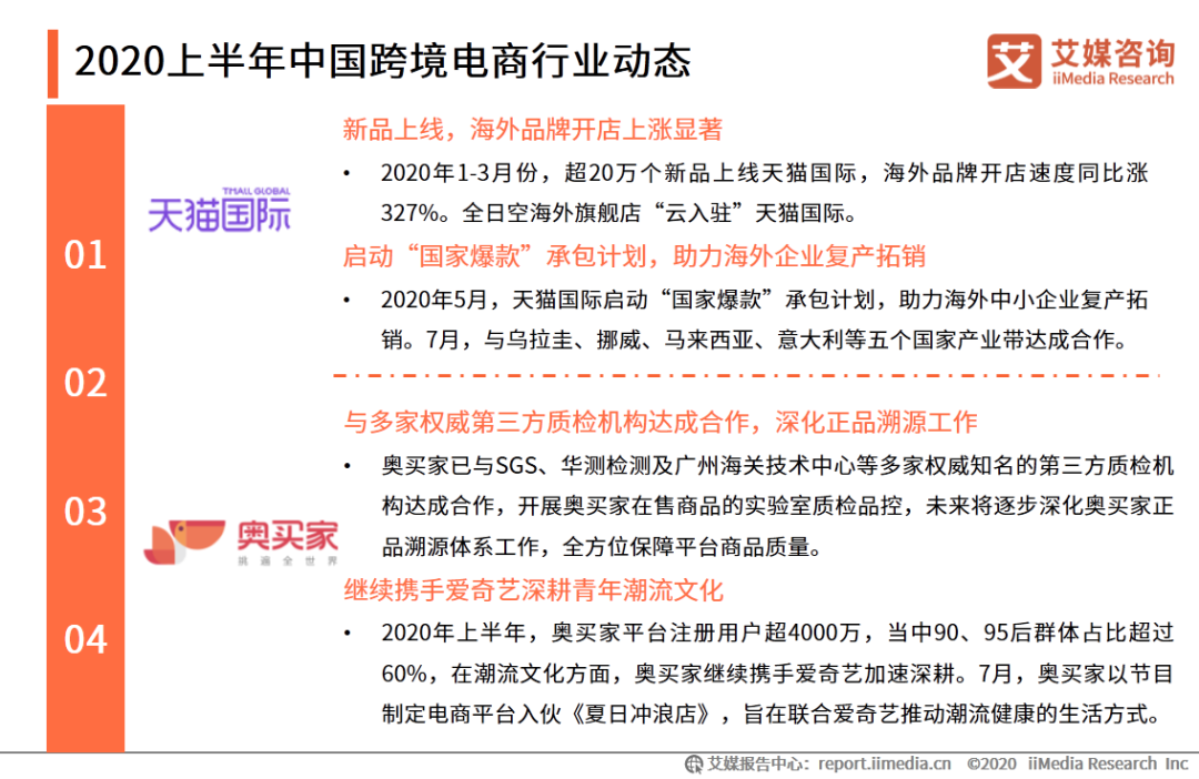
2020上半年中国跨境电商行业动态


年轻人群潮流化趋向
iiMedia Research(艾媒咨询)数据显示,2020年上半年,对于跨境消费年轻人群来说,热衷新潮流、尝试新的消费体验成为其进行跨境消费的主要原因,体现其在跨境消费中喜爱新鲜事物的价值观和潮流趋向。

电商平台是年轻人群跨境消费主要渠道
iiMedia Research(艾媒咨询)数据显示,2020年上半年,跨境消费年轻人群用户主要通过综合电商平台以及跨境电商平台进行消费。艾媒咨询分析师认为,国内电商平台的成熟布局,为用户提供了便利的跨境消费渠道。同时受全球疫情影响,线下旅游业务受阻,电商平台的消费渠道优势愈加凸显。

跨境电商平台促销活动成用户提升购买意愿首要原因
iiMedia Research(艾媒咨询)数据显示,2020年上半年时期,跨境电商平台的促销活动成为用户提升购买意愿最主要的原因,此外,海外购物节活动和亲友推荐也是主要原因。艾媒咨询分析师认为,活动节点消费已经成为年轻用户最大的消费推动因素,各平台也应该不断顺应用户需求,不断完善节日促销主题布局,提升市场竞争力。

物流体验满意度有待提高
iiMedia Research(艾媒咨询)数据显示,退换货难、等待时间长和运输成本高成为2020上半年中国跨境消费年轻人群面临主要问题。艾媒咨询分析师认为,跨境电商因其独特的物流体系,对平台服务商提出更高的要求。平台应持续提升供应链建设力度,为用户打造更完善的跨境购物体验。

行云全球汇:一站式跨境商品综合服务平台
深圳市天行云供应链有限公司(平台品牌为“行云全球汇”)是中国率先提供跨境商品综合服务的新型互联网+企业之一,主要致力于向海外品牌及零售商提供中国全渠道运营及分销服务,向中国进口零售行业从业者提供整套规范一体化的跨境供应链服务。2020年6月,行云全球汇母公司完成品牌重组升级,行云全球汇正式升级为“行云集团”。

行云全球汇七大优势

奥买家:专注跨境领域新生态圈的电商公司
2019年,与爱奇艺达成战略合作,双方将在会员营销、内容共创、电商共建等领域进行深度整合和打通,致力于健康潮流文化产业发展。奥买家以直采中心、得天独厚的全球商品供应链优势以及线上线下的零售场景技术支撑,为年轻用户的潮流消费新趋向赋能。

中国跨境电商行业发展趋势解读
政策助力跨境电商健康发展
跨境电商作为海内外贸易交流重要环节发挥着巨大作用,一直以来都受到国家的重视。近年来,中国政府更是多次发布前瞻性政策鼓励行业发展,艾媒咨询分析师认为,各类平台在紧抓政策春风机遇的同时,也需加强行业自律,从产品质量、物流体系、服务体系等多个方面打造良性生态。
产品宽度向深度转变,垂直性创新成核心竞争力
艾媒咨询分析师认为,随着分众、圈层消费的日益加深,未来跨境电商用户需求将向垂直化、精细化发展,产品宽度将向深度转变,垂直性创新将成平台核心竞争力。
产品贸易转向服务贸易,服务红利价值释放
艾媒咨询分析师认为,随着跨境电商产业的不断发展,对于B端卖家、C端消费者而言,跨境电商已不再是纯粹的产品贸易,由物流、客服、支付方式等一系列叠加而成的服务贸易正成为当下跨境电商的新形式。伴随服务需求、服务价值的提升,未来跨境电商服务红利有望持续扩大。
供应链打造坚实基础,线上线下双线融合不断加深
艾媒咨询分析师认为,强大的供应链体系成为平台发展的重要基础,未来跨境电商线上线下融合将不断加深,平台通过线上赋能线下,线下引流线上,实现双线贯通。同时,双线模式下,也将更注重商品池、数据链条的打通以及利用科技助力用户体验。
来源:艾媒咨询

核心观点
2020上半年跨境电商逆势上扬 海关跨境电商监管平台进出口增长26.2%
数据显示,2019年中国跨境电商零售进出口总值达到1800亿人民币,同比增长38.3%,2020上半年中国通过海关跨境电商管理平台进出口增长26.2%。跨境电商进出口保持高速增长,主要在于欧美等主要市场的消费格局转变以及一系列利于跨境电商发展的政策落地。
政策持续推动市场发展 预计2020年中国跨境电商交易规模达10.3万亿人民币
iiMedia Research(艾媒咨询)数据显示,2020年,受疫情影响,整体跨境电商交易在商品端、物流端等方面都受到较大影响,预计2020年底中国跨境电商交易规模将达到10.3万亿人民币。艾媒咨询分析师认为,虽然受到疫情影响,但在国外新型市场崛起,国内政策加持以及电商平台的自我建设下,将不断推动着中国跨境电商交易规模向好发展。
年轻群体消费潜力崛起,场景化消费趋势显著
当前,以90、95后为代表的新型消费群体日渐崛起,伴随年轻用户群体的消费潜力不断被挖掘、释放,契合年轻用户消费需求、文化价值的,集社交互动、内容营销、多端渠道于一体的场景化跨境电商消费趋势也日渐显著。
以下为报告正文内容
跨境电商行业发展驱动力:资本驱动
iiMedia Research (艾媒咨询)数据显示,截至2020年7月31日,跨境电商领域共发生24起投资事件,投资金额超50亿人民币,投资数量已超过2019年的45起。从投资对象来看,资本更为青睐头部企业。

跨境电商行业发展驱动力:新基建赋能

2020上半年中国跨境电商逆势上扬
监测数据显示,2019年中国跨境电商零售进出口总值达到1862.1亿人民币,同比增长38.3%。2020上半年中国通过海关跨境电商管理平台进出口增长26.2%。跨境电商进出口在2020上半年保持高速增长,主要在于疫情期间跨境电商企业发挥“不接触”优势,从而加大欧美等主要市场的开拓力度;同时,一系列利于跨境电商发展的政策落地。

2020年中国海淘用户规模预计超1.5亿
iiMedia Research (艾媒咨询)数据显示,2015年到2019年,中国海淘用户规模持续增长。2019年中国海淘用户规模达到1.54亿人,同比增长率为52.5%。艾媒咨询分析师认为,受疫情影响,2020年海淘市场增长有所放缓。但随着政策的不断加码,技术逐渐提升,海淘需求仍有待进一步挖掘。

2020中国跨境电商市场交易规模预计达10万亿元
iiMedia Research(艾媒咨询)数据显示,2016-2019年,中国跨境电商交易规模增长放缓,但仍保持在15%以上,增速依然显著。到2020年,受疫情影响,整体跨境电商交易在商品端、物流端等方面都受到较大影响,预计2020年底中国跨境电商交易规模将达到10.3万亿元。艾媒咨询分析师认为,虽然受到疫情影响,但在国外新型市场崛起,国内政策加持以及电商平台的自我建设下,将不断推动着中国跨境电商交易规模向好发展。

2020上半年中国跨境电商产业图谱

2020上半年中国跨境电商行业动态


年轻人群潮流化趋向
iiMedia Research(艾媒咨询)数据显示,2020年上半年,对于跨境消费年轻人群来说,热衷新潮流、尝试新的消费体验成为其进行跨境消费的主要原因,体现其在跨境消费中喜爱新鲜事物的价值观和潮流趋向。

电商平台是年轻人群跨境消费主要渠道
iiMedia Research(艾媒咨询)数据显示,2020年上半年,跨境消费年轻人群用户主要通过综合电商平台以及跨境电商平台进行消费。艾媒咨询分析师认为,国内电商平台的成熟布局,为用户提供了便利的跨境消费渠道。同时受全球疫情影响,线下旅游业务受阻,电商平台的消费渠道优势愈加凸显。

跨境电商平台促销活动成用户提升购买意愿首要原因
iiMedia Research(艾媒咨询)数据显示,2020年上半年时期,跨境电商平台的促销活动成为用户提升购买意愿最主要的原因,此外,海外购物节活动和亲友推荐也是主要原因。艾媒咨询分析师认为,活动节点消费已经成为年轻用户最大的消费推动因素,各平台也应该不断顺应用户需求,不断完善节日促销主题布局,提升市场竞争力。

物流体验满意度有待提高
iiMedia Research(艾媒咨询)数据显示,退换货难、等待时间长和运输成本高成为2020上半年中国跨境消费年轻人群面临主要问题。艾媒咨询分析师认为,跨境电商因其独特的物流体系,对平台服务商提出更高的要求。平台应持续提升供应链建设力度,为用户打造更完善的跨境购物体验。

行云全球汇:一站式跨境商品综合服务平台
深圳市天行云供应链有限公司(平台品牌为“行云全球汇”)是中国率先提供跨境商品综合服务的新型互联网+企业之一,主要致力于向海外品牌及零售商提供中国全渠道运营及分销服务,向中国进口零售行业从业者提供整套规范一体化的跨境供应链服务。2020年6月,行云全球汇母公司完成品牌重组升级,行云全球汇正式升级为“行云集团”。

行云全球汇七大优势

奥买家:专注跨境领域新生态圈的电商公司
2019年,与爱奇艺达成战略合作,双方将在会员营销、内容共创、电商共建等领域进行深度整合和打通,致力于健康潮流文化产业发展。奥买家以直采中心、得天独厚的全球商品供应链优势以及线上线下的零售场景技术支撑,为年轻用户的潮流消费新趋向赋能。

中国跨境电商行业发展趋势解读
政策助力跨境电商健康发展
跨境电商作为海内外贸易交流重要环节发挥着巨大作用,一直以来都受到国家的重视。近年来,中国政府更是多次发布前瞻性政策鼓励行业发展,艾媒咨询分析师认为,各类平台在紧抓政策春风机遇的同时,也需加强行业自律,从产品质量、物流体系、服务体系等多个方面打造良性生态。
产品宽度向深度转变,垂直性创新成核心竞争力
艾媒咨询分析师认为,随着分众、圈层消费的日益加深,未来跨境电商用户需求将向垂直化、精细化发展,产品宽度将向深度转变,垂直性创新将成平台核心竞争力。
产品贸易转向服务贸易,服务红利价值释放
艾媒咨询分析师认为,随着跨境电商产业的不断发展,对于B端卖家、C端消费者而言,跨境电商已不再是纯粹的产品贸易,由物流、客服、支付方式等一系列叠加而成的服务贸易正成为当下跨境电商的新形式。伴随服务需求、服务价值的提升,未来跨境电商服务红利有望持续扩大。
供应链打造坚实基础,线上线下双线融合不断加深
艾媒咨询分析师认为,强大的供应链体系成为平台发展的重要基础,未来跨境电商线上线下融合将不断加深,平台通过线上赋能线下,线下引流线上,实现双线贯通。同时,双线模式下,也将更注重商品池、数据链条的打通以及利用科技助力用户体验。
来源:艾媒咨询




福建
12-12 周五











