FBA具体收费(更新)
亚马逊在2018年2月22日做了费用的更新,更新后如下。
配送费用:亚马逊将针对大多数商品尺寸分段和重量调整配送费用。调整后的费用将适用于全年。
体积重量计算: 自 2018 年 2 月 22 日起,亚马逊将按照商品体积(长 x 宽 x 高,以英寸为单位)除以 139(而不是之前的 166)这种方式来计算体积重量。体积重量仅适用于重量超过 1 磅的大号标准尺寸商品以及所有小号、中号和大号大件商品。
此次,亚马逊物流库存仓储费不做变更。

FBA费用取自亚马逊后台:
https://sellercentral.amazon.com/gp/help/201411300
FBA费用主要有:
1. FBA总费用 = 配送费 +仓储费
2. 合仓费(库存配置服务费)
3. 多渠道配送费
4. 库存处理费:销毁 或 寄还卖家
5. 退货处理费
首先,我们要先了解自己的产品是属于什么尺寸的产品,注意:4个条件必须要同时满足才能称为相应的尺寸。

1. 配送费
这里要注意一点,订单在出库的时候会加上亚马逊给的包装,这个包装不明确收费,但是最终收的配送费是会加上包装后的重量再计费,标准尺寸额外加 0.25磅,超尺寸额外加1磅。
比如,A产品实际的重量是0.75磅,按道理是3.19 USD 的配送费,但是亚马逊出库会加上0.25磅的包装重量,那总的产品重量就是1磅,配送费就是4.71 USD. 所以,大家在定价的时候请不要忽略这一点。

2. 月仓储费

3. 长期仓储费
长期仓储费,收取时间: 每年 2月15日 & 8月15日
半年: 11.25 美元/ 立方英尺
一年: 22.5 美元/ 立方英尺
(亚马逊基于“先进先出”的原则)
4. 合仓费(库存配置服务费)

5. 多渠道配送费






8. 库存处理费
1)销毁费用: 标准尺寸0.15 USD/Unit ,超尺寸0.3 USD/Unit
2)寄到卖家指定的地址费用: 标准尺寸 0.5 USD/Unit,超尺寸 0.6 USD/Unit
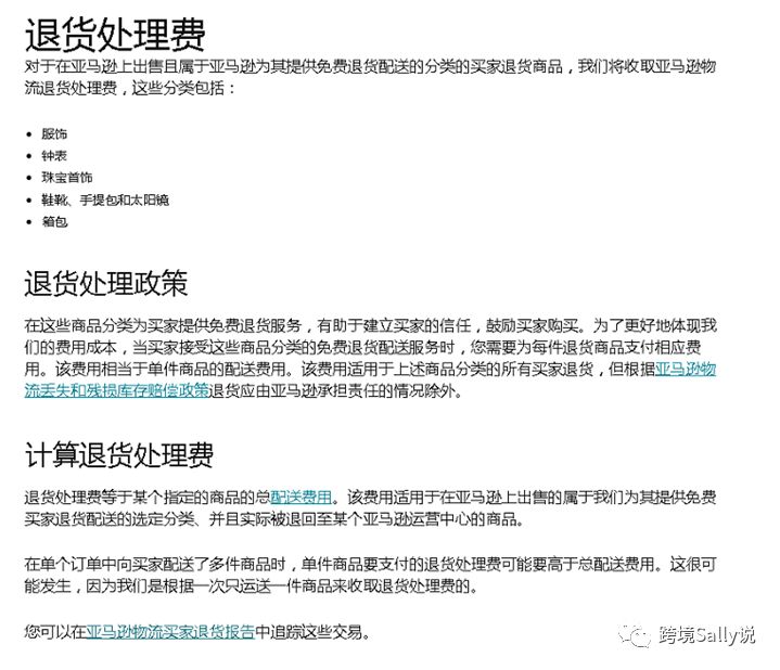
9. 退货处理
简单的说,以下类目的产品,买家可以享受免费退货回亚马逊仓库,但是卖家需要承担退货处理费,这个费用等于这个产品的配送费。

最后,祝 大 家 2018 大 卖!


亚马逊在2018年2月22日做了费用的更新,更新后如下。
配送费用:亚马逊将针对大多数商品尺寸分段和重量调整配送费用。调整后的费用将适用于全年。
体积重量计算: 自 2018 年 2 月 22 日起,亚马逊将按照商品体积(长 x 宽 x 高,以英寸为单位)除以 139(而不是之前的 166)这种方式来计算体积重量。体积重量仅适用于重量超过 1 磅的大号标准尺寸商品以及所有小号、中号和大号大件商品。
此次,亚马逊物流库存仓储费不做变更。

FBA费用取自亚马逊后台:
https://sellercentral.amazon.com/gp/help/201411300
FBA费用主要有:
1. FBA总费用 = 配送费 +仓储费
2. 合仓费(库存配置服务费)
3. 多渠道配送费
4. 库存处理费:销毁 或 寄还卖家
5. 退货处理费
首先,我们要先了解自己的产品是属于什么尺寸的产品,注意:4个条件必须要同时满足才能称为相应的尺寸。

1. 配送费
这里要注意一点,订单在出库的时候会加上亚马逊给的包装,这个包装不明确收费,但是最终收的配送费是会加上包装后的重量再计费,标准尺寸额外加 0.25磅,超尺寸额外加1磅。
比如,A产品实际的重量是0.75磅,按道理是3.19 USD 的配送费,但是亚马逊出库会加上0.25磅的包装重量,那总的产品重量就是1磅,配送费就是4.71 USD. 所以,大家在定价的时候请不要忽略这一点。

2. 月仓储费

3. 长期仓储费
长期仓储费,收取时间: 每年 2月15日 & 8月15日
半年: 11.25 美元/ 立方英尺
一年: 22.5 美元/ 立方英尺
(亚马逊基于“先进先出”的原则)
4. 合仓费(库存配置服务费)

5. 多渠道配送费






8. 库存处理费
1)销毁费用: 标准尺寸0.15 USD/Unit ,超尺寸0.3 USD/Unit
2)寄到卖家指定的地址费用: 标准尺寸 0.5 USD/Unit,超尺寸 0.6 USD/Unit
9. 退货处理
简单的说,以下类目的产品,买家可以享受免费退货回亚马逊仓库,但是卖家需要承担退货处理费,这个费用等于这个产品的配送费。

最后,祝 大 家 2018 大 卖!





福建
12-12 周五











