跨境人需要关注的印度最新禁令
中国与印度的边境冲突似乎愈演愈烈,印度媒体持续煽动国内反华民族主义情绪。在当前局势下,市场走向也产生了恶劣的影响。
在之前的公众号文章《中印关系微妙,300种产品将被提高贸易壁垒》(https://mp.weixin.qq.com/s/J_fWq4TE7Pwdc8Vqg-k4vA)中,我们已经提到,印度或将对300种中国进口商品提高关税。本期将继续聚焦印度相关禁令。
1、印度海关对所有中国货物实施100%检查
印度钦奈港已经停止对所有来自中国货物的清关工作,对所有来自中国的货物由此前的随机检查,改为实施100%开箱检查。据说这个政策还将扩散到印度全部口岸。
最近一周内,来自中国的货物在印度的清关遇到了很大的阻碍,包括最大的金奈、孟买、德里和班加罗尔这几个港口和空港,导致大批货物滞留。

2、DHL暂停接收中国发往印度的货物
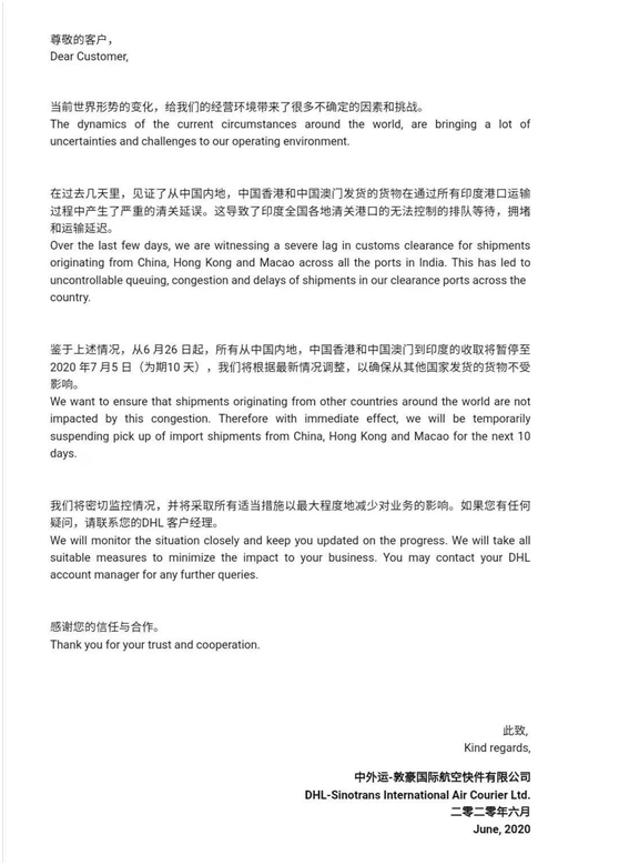
近日,DHL旗下中外运敦豪国际航空快件有限公司发布通知,将暂停中国发往印度货物的收取工作,为期10天,恢复时间另行通知。具体内容如下:

3、印度政府禁用59款中国app
6月29日晚上起,印度政府禁止使用包括TikTok、微信等59个中国背景的app。目前尚未明确“禁止”的具体内容,但此政府行为可能会给中国企业,尤其是跨境卖家带来较大的影响。
Club Factory此前稳居印度电商平台前三名,注册用户超过1亿,此次也在禁用名单中。
业内人士认为,跨境电商涉及链条长,从终端停滞势必会引起一系列连锁反应,如销售计划打乱、资金链断裂风险等。

4、亚马逊印度站listing将显示原产地
印度抵制中国产品的举措之一是需要亚马逊这样的行业巨头在平台产品展示页同步显示产品原产地。
印度贸商联盟和部分中小微型企业认为,这项举措可以让消费者三思而后行,从而推动印度制造发展。
由于印度政府禁用Club Factory等平台,有分析称跨境卖家可考虑涌入其他平台,或将因为这项举措再次受阻。

据统计,2019年中印双方贸易额达900亿美元(约6385亿元),其中近三分之二是中国对印度的出口。2019年印度排名前100款安卓应用中,中国企业开发的应用占到近一半,其他大量的应用背后也都涉及中国资本。
短时间内,印度国内对部分中国出口商品没有相应的替代产品,本质上会影响印度消费者的正常生活。已经与当地的工厂、供应链、经济深度融合的中国企业受挫,也将较大地影响印度当地的经济。
若中国企业在印度受到冲击,其实像印度本土的工厂,当地经济的发展,当地人的就业问题也会受到一定的影响。

对国内跨境卖家和电商企业来说,目前整体影响较小。在当前局势下应当注意双方国际贸易条款,涉及贸易方式、结算方法、运输条款等各个方面,避免财货两空的情况。
长期来看,虽然有业内人士估计,印度国内抵制中国制造的情绪会很快消散,但根据市场研究公司Local Circles的调查结果显示,在边界冲突之后,有87%的公民愿意抵制中国产品。伴随着印度政府的一系列举措,印度贸易商、制造商可能会尝试慢慢转向本地产品,而不是依靠中国进口产品。
中国卖家在印度的生意可能会变得艰难,需及时调整应对策略。麒麟计划公众号也将继续密切关注中印边境冲突及印度疫情的变化趋势,与卖家一起积极研究对策。

中国与印度的边境冲突似乎愈演愈烈,印度媒体持续煽动国内反华民族主义情绪。在当前局势下,市场走向也产生了恶劣的影响。
在之前的公众号文章《中印关系微妙,300种产品将被提高贸易壁垒》(https://mp.weixin.qq.com/s/J_fWq4TE7Pwdc8Vqg-k4vA)中,我们已经提到,印度或将对300种中国进口商品提高关税。本期将继续聚焦印度相关禁令。
1、印度海关对所有中国货物实施100%检查
印度钦奈港已经停止对所有来自中国货物的清关工作,对所有来自中国的货物由此前的随机检查,改为实施100%开箱检查。据说这个政策还将扩散到印度全部口岸。
最近一周内,来自中国的货物在印度的清关遇到了很大的阻碍,包括最大的金奈、孟买、德里和班加罗尔这几个港口和空港,导致大批货物滞留。

2、DHL暂停接收中国发往印度的货物
近日,DHL旗下中外运敦豪国际航空快件有限公司发布通知,将暂停中国发往印度货物的收取工作,为期10天,恢复时间另行通知。具体内容如下:

3、印度政府禁用59款中国app
6月29日晚上起,印度政府禁止使用包括TikTok、微信等59个中国背景的app。目前尚未明确“禁止”的具体内容,但此政府行为可能会给中国企业,尤其是跨境卖家带来较大的影响。
Club Factory此前稳居印度电商平台前三名,注册用户超过1亿,此次也在禁用名单中。
业内人士认为,跨境电商涉及链条长,从终端停滞势必会引起一系列连锁反应,如销售计划打乱、资金链断裂风险等。

4、亚马逊印度站listing将显示原产地
印度抵制中国产品的举措之一是需要亚马逊这样的行业巨头在平台产品展示页同步显示产品原产地。
印度贸商联盟和部分中小微型企业认为,这项举措可以让消费者三思而后行,从而推动印度制造发展。
由于印度政府禁用Club Factory等平台,有分析称跨境卖家可考虑涌入其他平台,或将因为这项举措再次受阻。

据统计,2019年中印双方贸易额达900亿美元(约6385亿元),其中近三分之二是中国对印度的出口。2019年印度排名前100款安卓应用中,中国企业开发的应用占到近一半,其他大量的应用背后也都涉及中国资本。
短时间内,印度国内对部分中国出口商品没有相应的替代产品,本质上会影响印度消费者的正常生活。已经与当地的工厂、供应链、经济深度融合的中国企业受挫,也将较大地影响印度当地的经济。
若中国企业在印度受到冲击,其实像印度本土的工厂,当地经济的发展,当地人的就业问题也会受到一定的影响。

对国内跨境卖家和电商企业来说,目前整体影响较小。在当前局势下应当注意双方国际贸易条款,涉及贸易方式、结算方法、运输条款等各个方面,避免财货两空的情况。
长期来看,虽然有业内人士估计,印度国内抵制中国制造的情绪会很快消散,但根据市场研究公司Local Circles的调查结果显示,在边界冲突之后,有87%的公民愿意抵制中国产品。伴随着印度政府的一系列举措,印度贸易商、制造商可能会尝试慢慢转向本地产品,而不是依靠中国进口产品。
中国卖家在印度的生意可能会变得艰难,需及时调整应对策略。麒麟计划公众号也将继续密切关注中印边境冲突及印度疫情的变化趋势,与卖家一起积极研究对策。




福建
12-12 周五











