母公司赚了1.6亿,跨境大卖泽宝完成1.45亿业绩稳了?

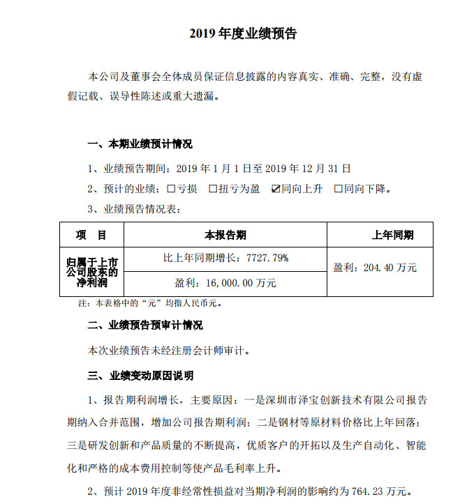
圣诞节前夕,跨境大卖泽宝母公司广东星徽精密制造股份有限公司发布了2019 年度业绩预告 业绩预告期间(2019年1月1日-12月31日),星徽精密盈利1.6亿元,比上年同期增长7727.79%,上年同期盈利204.4万元,并且这个业绩是同向上升的! 星徽精密就业绩变动原因给出了说明 1、报告期利润增长,主要原因: 一是深圳市泽宝创新技术有限公司报告期纳入合并范围,增加公司报告期利润; 二是钢材等原材料价格比上年回落; 三是研发创新和产品质量的不断提高,优质客户的开拓以及生产自动化、智能化和严格的成本费用控制等使产品毛利率上升。 2、预计 2019 年度非经常性损益对当期净利润的影响约为 764.23 万元。 泽宝对星徽精密的净利润贡献确实非常大! 2019年,泽宝业绩承诺为净利润不低于1.45亿元 泽宝2018年营业收入规模突破 20亿元,净利润10,960.43 万,毛利率接近50% 以略微超过的业绩完成了目标,今年泽宝1.45亿的业绩大家觉得能完成吗? 从星徽精密披露的业绩报告来看,2019年上半年泽宝技术实现营业收入1058013371.07元, 实现净利润4900多万元,占公司净利润的85.65% 星徽精密2019年前三季度业绩预告,归属于上市公司股东的净利润前三季度预计达到9500万元 根据这些已有的数据,第四季度的利润也就不难算出来,为6500万,第四个季度是跨境电商的旺季,泽宝本来就是跨境的大卖家,之前网一的时候,有传泽宝的四个大号销量32000单…… 因此实现1.45亿的业绩,小邦觉得还是很有可能的!具体的情况还是要等星徽精密公布具体的年报数据我们才能知道 今年大家都觉得做跨境电商越来越难,大麦的业绩也从某种程度上给了我们一些信心,完成净利润一个多亿的业绩确实不是一件容易的事,我们普通卖家没有这个压力,撸起袖子使劲干就是了!


圣诞节前夕,跨境大卖泽宝母公司广东星徽精密制造股份有限公司发布了2019 年度业绩预告 业绩预告期间(2019年1月1日-12月31日),星徽精密盈利1.6亿元,比上年同期增长7727.79%,上年同期盈利204.4万元,并且这个业绩是同向上升的! 星徽精密就业绩变动原因给出了说明 1、报告期利润增长,主要原因: 一是深圳市泽宝创新技术有限公司报告期纳入合并范围,增加公司报告期利润; 二是钢材等原材料价格比上年回落; 三是研发创新和产品质量的不断提高,优质客户的开拓以及生产自动化、智能化和严格的成本费用控制等使产品毛利率上升。 2、预计 2019 年度非经常性损益对当期净利润的影响约为 764.23 万元。 泽宝对星徽精密的净利润贡献确实非常大! 2019年,泽宝业绩承诺为净利润不低于1.45亿元 泽宝2018年营业收入规模突破 20亿元,净利润10,960.43 万,毛利率接近50% 以略微超过的业绩完成了目标,今年泽宝1.45亿的业绩大家觉得能完成吗? 从星徽精密披露的业绩报告来看,2019年上半年泽宝技术实现营业收入1058013371.07元, 实现净利润4900多万元,占公司净利润的85.65% 星徽精密2019年前三季度业绩预告,归属于上市公司股东的净利润前三季度预计达到9500万元 根据这些已有的数据,第四季度的利润也就不难算出来,为6500万,第四个季度是跨境电商的旺季,泽宝本来就是跨境的大卖家,之前网一的时候,有传泽宝的四个大号销量32000单…… 因此实现1.45亿的业绩,小邦觉得还是很有可能的!具体的情况还是要等星徽精密公布具体的年报数据我们才能知道 今年大家都觉得做跨境电商越来越难,大麦的业绩也从某种程度上给了我们一些信心,完成净利润一个多亿的业绩确实不是一件容易的事,我们普通卖家没有这个压力,撸起袖子使劲干就是了!





福建
12-12 周五











