亚马逊回应封禁中国卖家:被封卖家违反政策
亚马逊回应封禁中国卖家:被封卖家违反政策

3月6日下午,微博和朋友圈等社交媒体爆出亚马逊卖家举横幅抗议。图片显示,横幅为“亚马逊黑心平台无故封杀大量中国卖家”。
新浪科技讯 3月6日下午消息,针对亚马逊卖家被封一事,亚马逊回应表示,被封卖家违反亚马逊政策,有任何疑问可与亚马逊卖家支持团队或者账号经理联系。据内部知情人士透露,封禁原因为刷单。
亚马逊表示,亚马逊致力于持续创新以提升并保护消费者的购物体验,并为全球卖家创造公平、健康、可持续发展的经营环境。
卖家入驻亚马逊销售商品必须遵守相关政策。任何违反亚马逊政策的卖家根据其行为严重程度将有可能被取消销售资格、暂停账户、扣留资金,甚至被追究法律责任。
卖家如果对自己的账户有任何疑问,请与亚马逊卖家支持团队或者账号经理联系,我们将调查核实并采取适当措施。
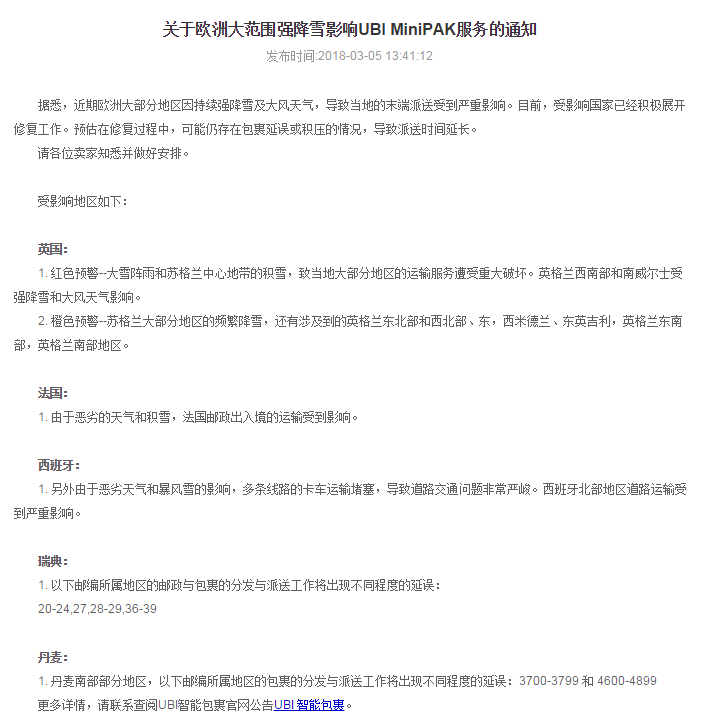
欧洲多国物流延误,eBay发布UBI MiniPAK服务受影响通知

据悉,近期欧洲大部分地区因持续强降雪及大风天气,导致当地的末端派送受到严重影响。
目前,受影响国家已经积极展开修复工作。预估在修复过程中,可能仍存在包裹延误或积压的情况,导致派送时间延长。请各位卖家知悉并做好安排。

eBay与中信产业基金成立公司
3月6日消息,eBay今日宣布与中信产业投资基金管理有限公司全资子公司橙联控股有限公司签署战略合作协议,合资成立新公司——橙联股份,是为全球跨境电商提供物流解决方案和综合服务的平台化科技公司。

据介绍,此次合作将专注于为中国跨境电商打造高品质、一站式的物流服务体系,依托介入式物流信息平台对接多家优质物流合作商,实现对端到端运输派送链条的完全管理及控制,大幅提高跨境物流服务质量及时效,从而提升买家的购物体验,促进中国跨境电商零售出口的发展。
4月1日起,Amazon将对发往宾夕法尼亚州的订单征收销售税
亚马逊在其卖家中心网页上表示,从4月1日起,亚马逊“将对发往宾夕法尼亚州用户的包裹计算、征收销售税,然后移交给当地的相关部门。”亚马逊公司一位发言人证实了这一政策。
据悉,宾夕法尼州是第二个对电商销售征税的美国州,此前华盛顿州在去年11月宣布对电商征收“市场税”。
福布斯发布2018年全球亿万富豪榜
亚马逊创始人杰夫-贝索斯第一次成为首富,他的财富达到1120亿美元。马化腾以453亿美元成为全球华人首富,在全球富豪榜中排第17位,其次是马云,他以390亿美元在全球富豪榜中排第20位。
李嘉诚、许家印、李兆基、王健林等依次排名第23位、24位、25位和26位。新浪财经特别推出《2018福布斯全球亿万富豪榜》强大搜索版本,支持姓、名、企业、行业等多种查询方式。






亚马逊回应封禁中国卖家:被封卖家违反政策

3月6日下午,微博和朋友圈等社交媒体爆出亚马逊卖家举横幅抗议。图片显示,横幅为“亚马逊黑心平台无故封杀大量中国卖家”。
新浪科技讯 3月6日下午消息,针对亚马逊卖家被封一事,亚马逊回应表示,被封卖家违反亚马逊政策,有任何疑问可与亚马逊卖家支持团队或者账号经理联系。据内部知情人士透露,封禁原因为刷单。
亚马逊表示,亚马逊致力于持续创新以提升并保护消费者的购物体验,并为全球卖家创造公平、健康、可持续发展的经营环境。
卖家入驻亚马逊销售商品必须遵守相关政策。任何违反亚马逊政策的卖家根据其行为严重程度将有可能被取消销售资格、暂停账户、扣留资金,甚至被追究法律责任。
卖家如果对自己的账户有任何疑问,请与亚马逊卖家支持团队或者账号经理联系,我们将调查核实并采取适当措施。
欧洲多国物流延误,eBay发布UBI MiniPAK服务受影响通知

据悉,近期欧洲大部分地区因持续强降雪及大风天气,导致当地的末端派送受到严重影响。
目前,受影响国家已经积极展开修复工作。预估在修复过程中,可能仍存在包裹延误或积压的情况,导致派送时间延长。请各位卖家知悉并做好安排。

eBay与中信产业基金成立公司
3月6日消息,eBay今日宣布与中信产业投资基金管理有限公司全资子公司橙联控股有限公司签署战略合作协议,合资成立新公司——橙联股份,是为全球跨境电商提供物流解决方案和综合服务的平台化科技公司。

据介绍,此次合作将专注于为中国跨境电商打造高品质、一站式的物流服务体系,依托介入式物流信息平台对接多家优质物流合作商,实现对端到端运输派送链条的完全管理及控制,大幅提高跨境物流服务质量及时效,从而提升买家的购物体验,促进中国跨境电商零售出口的发展。
4月1日起,Amazon将对发往宾夕法尼亚州的订单征收销售税
亚马逊在其卖家中心网页上表示,从4月1日起,亚马逊“将对发往宾夕法尼亚州用户的包裹计算、征收销售税,然后移交给当地的相关部门。”亚马逊公司一位发言人证实了这一政策。
据悉,宾夕法尼州是第二个对电商销售征税的美国州,此前华盛顿州在去年11月宣布对电商征收“市场税”。
福布斯发布2018年全球亿万富豪榜
亚马逊创始人杰夫-贝索斯第一次成为首富,他的财富达到1120亿美元。马化腾以453亿美元成为全球华人首富,在全球富豪榜中排第17位,其次是马云,他以390亿美元在全球富豪榜中排第20位。
李嘉诚、许家印、李兆基、王健林等依次排名第23位、24位、25位和26位。新浪财经特别推出《2018福布斯全球亿万富豪榜》强大搜索版本,支持姓、名、企业、行业等多种查询方式。









福建
12-12 周五











