快来,墨西哥RFC注册流程全攻略,你值得拥有!
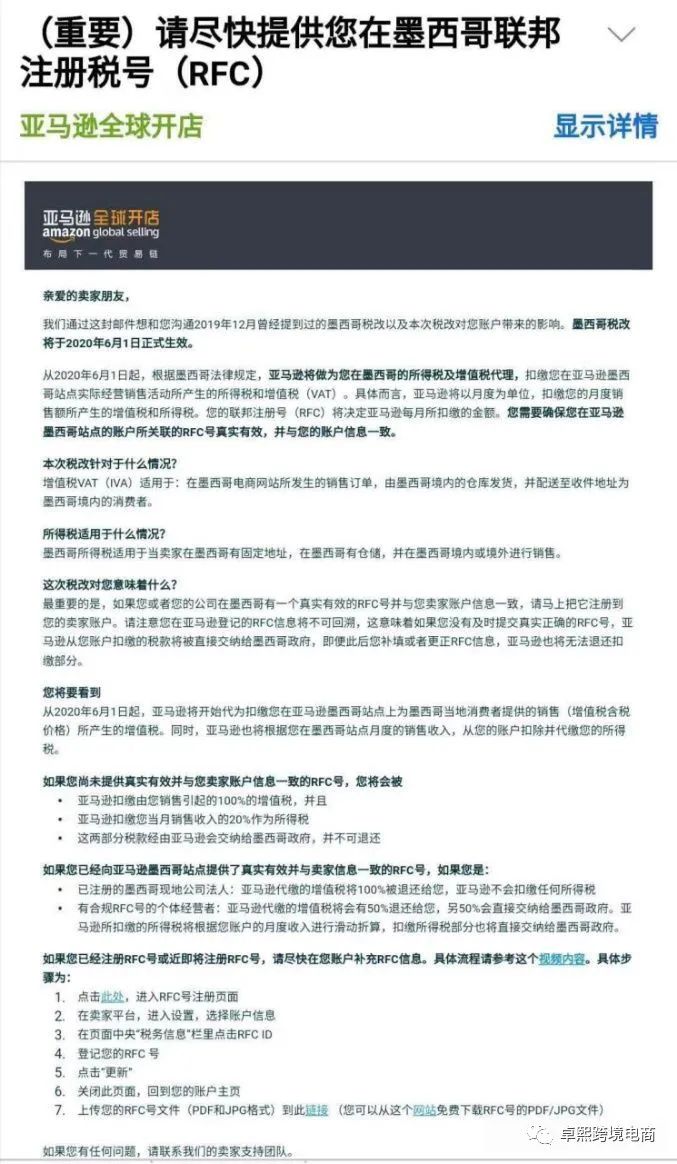
2019年12月,墨西哥众议院通过了一项新的税法改革提案,提案中要求在数字环境中销售商品和服务的技术平台(如MercadoLibre、亚马逊、Uber、Netflix等)必须遵守新的税收规定。其中,包括要求亚马逊对卖方每月的总销售额代扣代缴所得税及RFC。从2020年6月1日起,亚马逊将计算并代扣所得税,然后将其发送给墨西哥税务局。

一、什么是RFC?
RFC(RegisTRO federal de Contribuyentes/墨西哥纳税登记号),RFC号由墨西哥税务管理局( El Servicio de Administración Tributaria)发行。RFC的个人长度为13位,公司的长度为12位,RFC号皆由字母和数字组成。
二、为什么要注册RFC?
从2021年6月1起,亚马逊将开始代为扣缴卖家在亚马逊墨西哥站点上为墨西哥当地消费者提供的销售(增值税含税价格)所产生的增值税。同时,亚马逊也将根据卖家在墨西哥站点月度的销售收入,从卖家的账户扣除并代缴所得税。
如果卖家尚未提供真实有效并与账户信息一致的RFC号,将会被:
1.亚马逊扣缴由您销售引起的100%的增值税;
2.亚马逊扣缴您当月销售收入的20%作为所得税;
3.这两部分税款经由亚马逊会交纳给墨西哥政府,并不可退还。
如果您已经向亚马逊墨西哥站点提供了真实有效并与卖家信息一致的RFC号,如果您是:
已注册的墨西哥现地公司法人:亚马逊代缴的增值税将100%退还给您,亚马逊不会扣缴任何所得税。
有合规RFC号的个体经营者:亚马逊代缴的增值税将会有50%退还给您,另50%会直接交纳给墨西哥政府,亚马逊所扣缴的所得税将根据您账户的月度收入进行滑动折算,扣缴所得税部分也将直接交纳给墨西哥政府。
三、墨西哥注册税号流程?
申请注册企业或者也称法人实体Personas morales的税号,以下简称RFC。
1.提交申请人:
企业法人代表提交申请。
2.何时提交注册申请:
在有申报义务次日起的一个月内,或开始有为自己所经营业务开具税务收据次日起的一个月内。
3.向哪里提交申请:
1)在墨西哥税务服务网SAT提交预注册Preinscripción,然后到税局办公室现场递交注册。
2)在墨西哥税务服务网SAT申请预约Cita previa,凭预约和预注册去税局办公室现场提交申请。
注册税号申请提交后税务局会给出的凭证:
a.注册RFC的申请表。
b.注册RFC的唯一凭证Acuse único,其中包含了税务识别卡Cédula de identificación fiscal和二维条码Código de barras bidimensional (QR)。
4. RFC税号注册需要多久的时间?
根据墨西哥新税法规定,中国卖家可以委托墨西哥当地税务机构做为财务代表协助申请墨西哥的税号RFC。中国卖家申请墨西哥税号的资料需要海牙认证,RFC注册时效是税局收到有效的注册材料后2-3个星期。
5.墨西哥RFC申报周期和申报次数?
申报周期是一个月,申报次数是一年12次(月度申报)。

RFC注册唯一凭证

RFC预注册凭证
四、注册申请的材料要求?
在墨西哥税局办公室现场:
如果事先在墨西哥税务服务网SAT提交过预注册,需要携带:
1.RFC预注册凭证
2.公司成立章程的认证副本
3.企业住所证明的原件
4.法人代表的授权公证书的认证副本
5.法人代表身份证件的原件
6.公司章程中显示的每位合伙人、股东或联合伙伴都必须有有效的RFC
注意:墨西哥境内注册的法人实体和合资企业有境外的合伙人、股东或联合伙伴,则没有义务要求注册他们的RFC,他们使用以下通用RFC:
个人 Personas físicas:EXTF900101NI1
公司 Personas morales:EXT990101NI1
如企业有特殊情况,须额外提交税局要求的相关材料。
五、获取RFC后如何上传?
1. 访问您在卖家中心Seller Central的账户;
2. 在设置Configuración中,选择账户信息Información de cuenta;
3. 在税务信息Información fiscal中,点击RFC号码Número del RFC;
4. 在相应的字段中输入RFC 号码,然后点击更新Actualizar。
六、常见问题
Q1:是不是所有卖家都需要注册RFC号?
根据墨西哥新税法改革文件要求符合以下其中一条均有注册RFC号义务:
在墨西哥境内有仓储(无论FBA或者海外仓)
在墨西哥本土有注册公司
墨西哥本土公民
在墨西哥有合法居留权的外国人
Q2:NARF和自发货卖家需要提供RFC号吗?
NARF和自发货卖家都不会受到影响,不需要提供。
Q3:货代提供的RFC号是否可以使用?
一般情况下不建议卖家使用货代提供的RFC号,货代的RFC号下面会有很多不同卖家的店铺账号,虽然目前没有任何文件显示RFC号会导致亚马逊后台账号关联,但是会存在很大的账号风险。
毕竟卖家虽然用RFC号清关了,但是亚马逊后台依然要上传RFC号码,并且根据亚马逊官方通知要求,RFC号码注册信息必须与亚马逊账号后台法人信息一致。
Q4:RFC号与IVA号有什么关联?
RFC号可以理解为企业/个人的税号,而IVA号是增值税号,RFC是针对所有墨西哥企业及公民,而IVA是针对电商平台市场,两者没有必然关联。
Q5:什么时候开始代扣税费?
6月1日之前的销售订单,不需要缴纳税,并且不会追溯;6月1日税改生效,若卖家仍未上传RFC,6月25日起亚马逊代征卖家36%的税金(20%的所得税ISR、16%的增值税IVA),但目前已经有卖家反馈平台已经开始代扣16%的增值税IVA。
Q6:个人卖家和企业卖家税务政策有什么不同?
企业卖家:没有上传RFC,亚马逊将代征20%的所得税及16%的增值税;上传RFC之后,不再代缴所得税,退还100%的增值税。
个人卖家:没有上传RFC,亚马逊将代征20%的所得税及16%的增值税;上传RFC之后,收取阶梯所得税,税率范围在0.4-5.4%,退还50%的增值税。
(部分图文源自雅马森跨境)
七、卓熙建议
墨西哥新税法改革的主要目的,是要求电商平台和卖家共同承担起销售的税收责任。如今,各大数字平台都被赋予了代扣增值税的义务,要求所有平台注册墨西哥的RFC,否则亚马逊会自动收取卖家在平台16%的销售IVA以及20%的所得税。
该做法类似于较早前法国的新增值税法案,RFC在税局进行备案,如果卖家存在税务漏缴迟缴税的情况,都会影响到卖家在平台上的账号。
所以从新税法的改革来看,卖家要想在各站点站稳市场,不仅要对选品、价格、新政策等等方面上心,对税务也得要及时了解,毕竟错过一点信息真就是错过“一个亿”了!

2019年12月,墨西哥众议院通过了一项新的税法改革提案,提案中要求在数字环境中销售商品和服务的技术平台(如MercadoLibre、亚马逊、Uber、Netflix等)必须遵守新的税收规定。其中,包括要求亚马逊对卖方每月的总销售额代扣代缴所得税及RFC。从2020年6月1日起,亚马逊将计算并代扣所得税,然后将其发送给墨西哥税务局。

一、什么是RFC?
RFC(RegisTRO federal de Contribuyentes/墨西哥纳税登记号),RFC号由墨西哥税务管理局( El Servicio de Administración Tributaria)发行。RFC的个人长度为13位,公司的长度为12位,RFC号皆由字母和数字组成。
二、为什么要注册RFC?
从2021年6月1起,亚马逊将开始代为扣缴卖家在亚马逊墨西哥站点上为墨西哥当地消费者提供的销售(增值税含税价格)所产生的增值税。同时,亚马逊也将根据卖家在墨西哥站点月度的销售收入,从卖家的账户扣除并代缴所得税。
如果卖家尚未提供真实有效并与账户信息一致的RFC号,将会被:
1.亚马逊扣缴由您销售引起的100%的增值税;
2.亚马逊扣缴您当月销售收入的20%作为所得税;
3.这两部分税款经由亚马逊会交纳给墨西哥政府,并不可退还。
如果您已经向亚马逊墨西哥站点提供了真实有效并与卖家信息一致的RFC号,如果您是:
已注册的墨西哥现地公司法人:亚马逊代缴的增值税将100%退还给您,亚马逊不会扣缴任何所得税。
有合规RFC号的个体经营者:亚马逊代缴的增值税将会有50%退还给您,另50%会直接交纳给墨西哥政府,亚马逊所扣缴的所得税将根据您账户的月度收入进行滑动折算,扣缴所得税部分也将直接交纳给墨西哥政府。
三、墨西哥注册税号流程?
申请注册企业或者也称法人实体Personas morales的税号,以下简称RFC。
1.提交申请人:
企业法人代表提交申请。
2.何时提交注册申请:
在有申报义务次日起的一个月内,或开始有为自己所经营业务开具税务收据次日起的一个月内。
3.向哪里提交申请:
1)在墨西哥税务服务网SAT提交预注册Preinscripción,然后到税局办公室现场递交注册。
2)在墨西哥税务服务网SAT申请预约Cita previa,凭预约和预注册去税局办公室现场提交申请。
注册税号申请提交后税务局会给出的凭证:
a.注册RFC的申请表。
b.注册RFC的唯一凭证Acuse único,其中包含了税务识别卡Cédula de identificación fiscal和二维条码Código de barras bidimensional (QR)。
4. RFC税号注册需要多久的时间?
根据墨西哥新税法规定,中国卖家可以委托墨西哥当地税务机构做为财务代表协助申请墨西哥的税号RFC。中国卖家申请墨西哥税号的资料需要海牙认证,RFC注册时效是税局收到有效的注册材料后2-3个星期。
5.墨西哥RFC申报周期和申报次数?
申报周期是一个月,申报次数是一年12次(月度申报)。

RFC注册唯一凭证

RFC预注册凭证
四、注册申请的材料要求?
在墨西哥税局办公室现场:
如果事先在墨西哥税务服务网SAT提交过预注册,需要携带:
1.RFC预注册凭证
2.公司成立章程的认证副本
3.企业住所证明的原件
4.法人代表的授权公证书的认证副本
5.法人代表身份证件的原件
6.公司章程中显示的每位合伙人、股东或联合伙伴都必须有有效的RFC
注意:墨西哥境内注册的法人实体和合资企业有境外的合伙人、股东或联合伙伴,则没有义务要求注册他们的RFC,他们使用以下通用RFC:
个人 Personas físicas:EXTF900101NI1
公司 Personas morales:EXT990101NI1
如企业有特殊情况,须额外提交税局要求的相关材料。
五、获取RFC后如何上传?
1. 访问您在卖家中心Seller Central的账户;
2. 在设置Configuración中,选择账户信息Información de cuenta;
3. 在税务信息Información fiscal中,点击RFC号码Número del RFC;
4. 在相应的字段中输入RFC 号码,然后点击更新Actualizar。
六、常见问题
Q1:是不是所有卖家都需要注册RFC号?
根据墨西哥新税法改革文件要求符合以下其中一条均有注册RFC号义务:
在墨西哥境内有仓储(无论FBA或者海外仓)
在墨西哥本土有注册公司
墨西哥本土公民
在墨西哥有合法居留权的外国人
Q2:NARF和自发货卖家需要提供RFC号吗?
NARF和自发货卖家都不会受到影响,不需要提供。
Q3:货代提供的RFC号是否可以使用?
一般情况下不建议卖家使用货代提供的RFC号,货代的RFC号下面会有很多不同卖家的店铺账号,虽然目前没有任何文件显示RFC号会导致亚马逊后台账号关联,但是会存在很大的账号风险。
毕竟卖家虽然用RFC号清关了,但是亚马逊后台依然要上传RFC号码,并且根据亚马逊官方通知要求,RFC号码注册信息必须与亚马逊账号后台法人信息一致。
Q4:RFC号与IVA号有什么关联?
RFC号可以理解为企业/个人的税号,而IVA号是增值税号,RFC是针对所有墨西哥企业及公民,而IVA是针对电商平台市场,两者没有必然关联。
Q5:什么时候开始代扣税费?
6月1日之前的销售订单,不需要缴纳税,并且不会追溯;6月1日税改生效,若卖家仍未上传RFC,6月25日起亚马逊代征卖家36%的税金(20%的所得税ISR、16%的增值税IVA),但目前已经有卖家反馈平台已经开始代扣16%的增值税IVA。
Q6:个人卖家和企业卖家税务政策有什么不同?
企业卖家:没有上传RFC,亚马逊将代征20%的所得税及16%的增值税;上传RFC之后,不再代缴所得税,退还100%的增值税。
个人卖家:没有上传RFC,亚马逊将代征20%的所得税及16%的增值税;上传RFC之后,收取阶梯所得税,税率范围在0.4-5.4%,退还50%的增值税。
(部分图文源自雅马森跨境)
七、卓熙建议
墨西哥新税法改革的主要目的,是要求电商平台和卖家共同承担起销售的税收责任。如今,各大数字平台都被赋予了代扣增值税的义务,要求所有平台注册墨西哥的RFC,否则亚马逊会自动收取卖家在平台16%的销售IVA以及20%的所得税。
该做法类似于较早前法国的新增值税法案,RFC在税局进行备案,如果卖家存在税务漏缴迟缴税的情况,都会影响到卖家在平台上的账号。
所以从新税法的改革来看,卖家要想在各站点站稳市场,不仅要对选品、价格、新政策等等方面上心,对税务也得要及时了解,毕竟错过一点信息真就是错过“一个亿”了!




福建
12-12 周五











