在亚马逊竞争日益激烈的环境中,Listing优化是成功的关键。随着亚马逊AI算法(如COSMO和Rufus)的不断演进,传统的关键词堆砌方法已不再有效。本文将深入探讨在这些新算法驱动下,如何通过自然、高效的关键词埋词技巧,不仅确保Listing合规,更能显著提升其在算法中的抓取权重与用户转化率。我们将以“dog cooling mat(狗狗凉席)”为例,分享三大策略,帮助卖家解锁Listing潜力,成为AI优先引用的权威信源。
1、场景化埋词:构建关键词的“使用画面”
COSMO算法作为亚马逊的核心理解算法之一,其设计宗旨是深度解析产品与用户需求之间的关系型信息。它会优先识别“用于什么(used for)”“适合谁(suitable for)”等上下文关联,而不仅仅是孤立的产品关键词。因此,在标题和描述中,清晰地表达“产品属性 + 使用场景”至关重要。
优化示例:
传统写法: Dog Cooling Mat, Portable Pet Cooling Mat for Large Dogs, Self-Cooling Mat for Dog Crate
场景化写法: Dog Cooling Mat for Large Dogs – Pressure-Activated Cooling Mat for Kennel, Crate, and Outdoor Use, Self-Cooling Pet Bed for Hot Summer Days
优化分析:
优化后的内容,不仅保留了核心关键词,还通过“Pressure-Activated”明确了产品核心属性,并通过“for Kennel, Crate, and Outdoor Use”和“for Hot Summer Days”交代了具体使用场景。这种写法能让COSMO算法快速建立“产品→属性→场景”的完整关系链,从而在相关搜索中获得更精准的匹配和更高的曝光权重。
实操技巧:
关键词筛选: 利用卖家精灵【关键词词库】等专业工具,复制产品的高频核心关键词。
AI辅助识别: 将这些高频词喂给AI,指令其分析并找出潜在的属性词根和场景词根。
长尾词拓展: 根据识别出的词根,进一步筛选出与产品高度相关且具备转化潜力的长尾关键词。
自然融入: 将这些场景化关键词自然、流畅地分布在Listing的标题(Title)、五点描述(Bullet Points)和A+内容(A+ Content)中,确保信息完整且易于理解。

(图片来源:卖家精灵 > 关键词词库)
2、问答式埋词:让Listing成为“搜索问题的权威解答”
Rufus算法代表了亚马逊对用户搜索意图理解的深化。当下,用户的搜索方式正从简单的“关键词”向“问题式查询”转变。当用户直接向Rufus提问时,如果你的Listing能提前、清晰地回答这些潜在问题,Rufus算法会更容易优先推荐你的产品,因为它被视为最直接、最有价值的答案源。
核心策略: 从买家最关心的三类问题入手,将包含答案的关键词和解决方案巧妙地埋入Listing,尤其是在五点描述中。
(1)场景/人群问题(买家为什么购买?)
用户提问示例: “这款凉席适合带狗露营用吗?”
Listing解答示例: 在五点描述中写入:“Perfect for camping trips, car rides, and backyard lounging.” (完美适用于露营、驾车出行和后院休闲。)
(2)对比/选择问题(买家如何做出选择?)
用户提问示例: “大号小号怎么选?不同版本有什么区别?”
Listing解答示例: 在五点或A+中说明不同尺寸的适用犬种,或不同材质版本的特性。
(3)风险/顾虑问题(买家为什么犹豫不购买?)
用户提问示例: “材质安全吗?好不好清洗?”
Listing解答示例: 在五点中强调“Non-toxic and pet-safe materials” (无毒且宠物友好材料),以及“Easy to clean with a damp cloth, no washing machine needed” (湿布擦拭即可,无需机洗)。
实操技巧:
痛点挖掘: 使用卖家精灵【AI评论分析】功能,对竞品的评论进行深度分析,快速识别买家高频提及的痛点、抱怨点和疑问。
提前解答: 根据挖掘出的痛点,在自己的Listing中提前给出明确的解决方案和优势。
多样化呈现:
五点描述: 确保每个要点都能有效解决一个买家痛点或疑问。
A+内容: 利用问答(FAQ)形式,集中回答顾客最关键的顾虑。
图片板块: 通过信息图(Infographic)展示产品选择规则、详细尺寸对照表或兼容列表,实现视觉化解答。

(图片来源:卖家精灵插件 > AI评论分析)
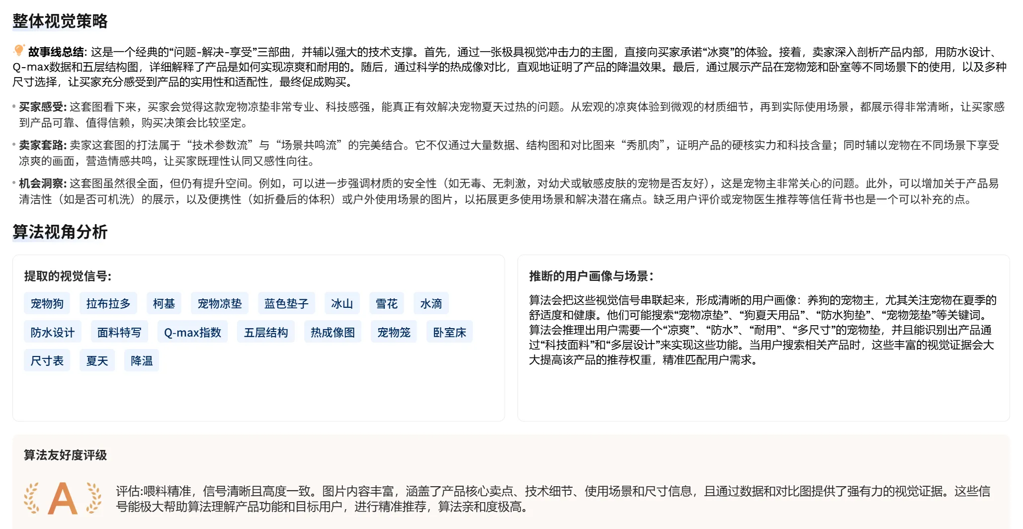
3、视觉埋词:让关键词“被AI看见”
在现代亚马逊算法中,主图、副图、A+文案甚至视频等视觉内容,对算法理解产品和赋予权重的影响日益显著。这意味着关键词不仅要“写出来”,更要“展示出来”。AI现在能够通过图像识别技术,理解图片和视频中的视觉元素,并将其与文本关键词进行关联验证。
优化示例:
如果你希望强调“large dog cooling mat”和“easy-clean dog mat”这两个关键词,可以这样进行视觉优化:
主图: 使用一只大型犬(如金毛犬)舒适地躺在凉席上的图片,直观展示产品的尺寸和适用性。
细节图(副图): 展示用湿布轻松擦拭凉席表面的画面,并在图片上清晰标注“Easy to Clean”(易于清洁)。
A+内容: 使用对比图,例如“沾满泥土的狗爪印 vs 水冲洗后焕然一新”的视觉对比,强调产品的易清洁特性。
视频: 演示产品如何快速清洁,或大型犬如何舒适使用。
优化分析:
当AI“看到”大型犬和易清洁的画面后,会将其与Listing中的文本关键词进行视觉验证。当买家搜索这些关键词时,算法会因视觉内容的强力支持而确认你的产品高度匹配需求,从而给予更高的搜索权重和曝光机会。
额外埋词位: 除了图片内容本身,图片名称、图片配文(Caption)和Alt文本(Alternative Text)也是重要的视觉埋词位,应充分利用。
实操技巧:
竞品视觉分析: 如果对如何制作优化图片感到困惑,可以利用卖家精灵【AI-Listing全景分析】功能,对表现优秀的竞品进行“视觉图片分析”。
借鉴与创新: 通过分析,了解竞品在算法下采用的视觉策略,快速找到视觉埋词的方向和灵感,并结合自身产品特点进行创新。

(图片来源:卖家精灵 > AI-Listing全景分析)
总结:综合策略,驱动Listing全面增长
综上所述,在新算法驱动的亚马逊生态中,高效的关键词埋词不再是简单的堆砌,而是需要结合场景理解、用户意图洞察和视觉呈现的综合策略。通过巧妙运用场景化埋词、问答式埋词和视觉埋词这三大核心技巧,并辅以卖家精灵等专业工具的深度分析,卖家不仅能显著提升Listing在COSMO和Rufus算法下的权重,更能精准匹配用户需求,从而实现从流量到转化的全面飞跃。持续优化和迭代,将是亚马逊卖家保持竞争力的关键。






广东
04-17 周五












