各位跨境电商从业者们,你们是属于单打独干、为了家庭而努力奋斗的小老板,还是属于那种在公司上班,每天为了难以征服的提成努力搬砖的打工仔……
跨境从业者工资大比拼!有人入行4年底薪25K……
小编相信无论你们是以哪种姿态工作,最终的目的当然都是为了获取更美好的生活。
那么问题来了,做跨境的朋友们,尤指那些一颗真心扑在公司的朋友们:
你们现在在哪个城市呢?
公司给开的底薪是多少,提成高不高?
哪个城市对你们最友好?
各城市工资大比拼
这些问题抛出来之后,立马有人对此作出了回答。(注意:以下数字和内容均来自单个跨境从业者的自述,所以他们的答案可能并不能代表整体大环境,或者说他们的遭遇也不能代表你的遭遇,望周知。)

1、坐标义乌的跨境小白,所在的平台是亚马逊,底薪4700,毛利2个点。
2、坐标武汉的匿名人士,平台不详,底薪4000左右,早上九点半到下午五点半,中午一点半上班,每周休息一天。提成千分之五。
3、坐标郑州的匿名人士,底薪3000,提成算净利的10%。
4、坐标深圳1号:底薪6000,提成回款的千分之五,阶梯式的,看销售额,最多达到回款的百分之二,还有奖金。
坐标深圳2号:底薪8000,利润2个点。
坐标深圳3号:底薪7000,提成按照毛利百分之6—8阶梯式提成。
坐标深圳4号:底薪6000,提成千分之五。
坐标深圳5号:产品开发,新手,底薪5500,提成是毛利2%,5万美金可以达到5%。工作时间是早8点半到晚6点,中午一个半小时,单休。
5、坐标宁波:亚马逊两年,底薪4000加上提成到手5000出头,年终奖金不超过500,重点是老板还不让走。
6、坐标厦门:入行1年8个月,底薪4000,抽成基本在4000以内。
7、坐标长沙:底薪一般3500-5000。
总结以上数据可以发现,各个城市的底薪和提成各有不同,即使是身处同一个城市,底薪和提成也有差别。
“利润很高表面风光,人生艰难令人头秃”
你的工资水平和上面的数字对号入座了吗?就是没有也不要失落,因为下面要讲到的这个话题,绝对能打开你的话匣子(如果不能的话……小编喜欢打脸)。
虽然按照提成计算,每人能拿到2%、3%甚至10%的利润呢?表面看起来可风光了,但是到最后你就会发现,平时的各种费用,最后都扣在利润里了。

委屈1号发言,说出来你们大概不信,同事旺季3万的提成,扣完税(VAT)分文不剩。
委屈2号发言,欧洲利润率没有达到20就没有提成,11月给老板赚了净利润117万,但是只有7000块钱的提成,毛利润的计算法则是扣掉Vat税费、退货、广告、刷单、采购成本、包装、本地运费、海外仓处理费用、汇率折损、折扣促销等各种费用。
委屈3号发言,你这算什么?净利润除了扣除以上成本,还得扣除本地仓租,员工的底薪和美工工资。
委屈4号发言,我们的老板和人事经理貌似有着不可告人的秘密,以前公司的规定是如果不加班人事就不给我们部门招新,这样的话提成也不会更高,996绩效你都拿不到满分,扣绩效的话提成就打折。
委屈5号发言,我待的城市底薪2.5K起步,大多是铺货的坑,部分公司强制要求加班不给加班费还不交五险一金,有些公司还喜欢空手套白狼,要求无责试用7天,表现不好就踢人。
貌似没有最惨,只有更惨,尤其是刚毕业的大学生被坑得格外惨,拿着卖白菜的工资,还巴不得你精通十八般武艺。
真是人生艰难,令人头秃……
“很庆幸能一路踩坑,发生在我能抗住的年纪”
难不成天下乌鸦一般黑?这样想你就错了,比如说也有很多跨境电商从业者幸福发言,他们过得很滋润。

总结图片内容可以发现,这位卖家1天出10单基本没问题,1单10美金的利润,一款产品每月就有万把块钱的收入,稳定后再做相同的2-3款产品,做变体,4款产品一个月做到2-3万的利润,很轻松!
还有一位幸福的人儿用悬念的腔调炫耀道,难道就我们公司仁慈?给10%的提成,底薪就不说了,怕挨打。虽然不知道这位仁兄的提成是咋算的,但是小编估计这位仁兄的提成计算方式真的很nice。
这些目前生活很滋润的人,他们好像并没有比别人更有钱,也没有比别人更幸运,而是也曾彷徨无措,也曾一路踩坑。不过在他们看来,前面的种种,变化和积累都是为了向前,运营以外还有天地。
一位卖家表示,我很庆幸能一路踩坑,发生在我能抗住的年纪,也感谢这2年对我的身心打击,让我有了一个很好的蜕变。
你和那些底薪一万五的运营究竟差了哪些能力?
外面的人想去电商之都求发展,里面的人却整天拼命嚷嚷着要离开,如果离开了这个行业,你真的能干得更好吗?可能有人离开跨境电商后确实迎来了事业第二春,但是还有很多人,只是换个地方碌碌无为,仅此而已。
所以,你有没有思考这样一个问题,你和那些底薪1.5万的运营究竟差了哪些能力?
可能是差了些运气,可能是差了些持续学习能力,可能是差了些乐观的心态,可能是差了些独立思考的能力,可能是差了些解决问题的能力,可能是差了个好公司,可能是差了个好产品,可能是差了个“人sha钱多”的好老板,还可能是真的不适合这个行业……
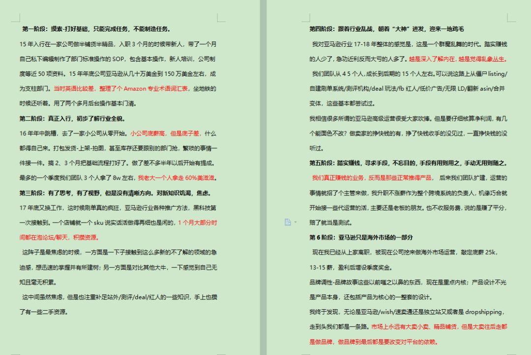
一位朋友,2015年入行,一路摸爬滚打,终于走到了现在的阶段——底薪25k,别人又是怎样做到的,你现在又处在什么阶段?

第1阶段:摸索-打好基础,只能完成任务,不能制造任务。
第2阶段:真正入行,初步了解行业全貌。
第3阶段:有了思考,有了视野,但是没有清晰方向。对新知识饥渴,焦虑。
第4阶段:跟着行业乱战,朝着“大神”进发,迎来一地鸡毛。
第5阶段:踏实赚钱,寻求手段,不忘目的,手段有用则用之,手动无用则随之。
第6阶段:亚马逊只是海外市场的一部分。
处于第1阶段的人有很多,这也意味着老板的选择多,更意味着这个阶段的人工资低;处于第2阶段的人也不少,所以这时候工资可能也不理想;但是当走到第3阶段后,可能差距已经出来了,爱学习的人成功攀上更高层,剩余的人要么止步不前要么淘汰出局。
越往后,人越少,路越宽,这时候,再也不是老板选择你,而是你终于主动掌握选择的权利,广阔天地,往哪走都是春天。
可能和一些占据先天优势的城市相比,有些城市真的给不了你很高的底薪和提成,但是,不能毁灭你的,终将使人强大。
这个社会,什么时候仁慈到同时弱者的地步了?
与其想着逃离,不如放平心态,好好思考接下来的路怎样走才会更好。
最后,如果你决定把跨境电商行业当做一辈子的事业,这3条,请格外注意:
1、选择有提成的工作,可以跳槽,但跳也要跳同类型的工作,经过几年的经验资源积累后,待遇不会尴尬。
2、有1年左右的大公司工作经验,一则大公司资源手段更多,二则大公司一般都是铺货精品一起做,三则跳槽新公司时,起点以及说服力会比那些没有类似经验的人好。
3、尽量长期在同一个行业发展,精细化的运作方式也许只存在于更加狭小的圈子里。
总听别人说,如非生活所迫,谁又愿意弄得满身才华!
愿你真的满身才华,前途广阔。
(编辑:一鸣)
声明:转载本文不得修改标题及原文,并保留来源以及原文链接,否则我们将保留追索权利。

各位跨境电商从业者们,你们是属于单打独干、为了家庭而努力奋斗的小老板,还是属于那种在公司上班,每天为了难以征服的提成努力搬砖的打工仔……
小编相信无论你们是以哪种姿态工作,最终的目的当然都是为了获取更美好的生活。
那么问题来了,做跨境的朋友们,尤指那些一颗真心扑在公司的朋友们:
你们现在在哪个城市呢?
公司给开的底薪是多少,提成高不高?
哪个城市对你们最友好?
各城市工资大比拼
这些问题抛出来之后,立马有人对此作出了回答。(注意:以下数字和内容均来自单个跨境从业者的自述,所以他们的答案可能并不能代表整体大环境,或者说他们的遭遇也不能代表你的遭遇,望周知。)

1、坐标义乌的跨境小白,所在的平台是亚马逊,底薪4700,毛利2个点。
2、坐标武汉的匿名人士,平台不详,底薪4000左右,早上九点半到下午五点半,中午一点半上班,每周休息一天。提成千分之五。
3、坐标郑州的匿名人士,底薪3000,提成算净利的10%。
4、坐标深圳1号:底薪6000,提成回款的千分之五,阶梯式的,看销售额,最多达到回款的百分之二,还有奖金。
坐标深圳2号:底薪8000,利润2个点。
坐标深圳3号:底薪7000,提成按照毛利百分之6—8阶梯式提成。
坐标深圳4号:底薪6000,提成千分之五。
坐标深圳5号:产品开发,新手,底薪5500,提成是毛利2%,5万美金可以达到5%。工作时间是早8点半到晚6点,中午一个半小时,单休。
5、坐标宁波:亚马逊两年,底薪4000加上提成到手5000出头,年终奖金不超过500,重点是老板还不让走。
6、坐标厦门:入行1年8个月,底薪4000,抽成基本在4000以内。
7、坐标长沙:底薪一般3500-5000。
总结以上数据可以发现,各个城市的底薪和提成各有不同,即使是身处同一个城市,底薪和提成也有差别。
“利润很高表面风光,人生艰难令人头秃”
你的工资水平和上面的数字对号入座了吗?就是没有也不要失落,因为下面要讲到的这个话题,绝对能打开你的话匣子(如果不能的话……小编喜欢打脸)。
虽然按照提成计算,每人能拿到2%、3%甚至10%的利润呢?表面看起来可风光了,但是到最后你就会发现,平时的各种费用,最后都扣在利润里了。

委屈1号发言,说出来你们大概不信,同事旺季3万的提成,扣完税(VAT)分文不剩。
委屈2号发言,欧洲利润率没有达到20就没有提成,11月给老板赚了净利润117万,但是只有7000块钱的提成,毛利润的计算法则是扣掉Vat税费、退货、广告、刷单、采购成本、包装、本地运费、海外仓处理费用、汇率折损、折扣促销等各种费用。
委屈3号发言,你这算什么?净利润除了扣除以上成本,还得扣除本地仓租,员工的底薪和美工工资。
委屈4号发言,我们的老板和人事经理貌似有着不可告人的秘密,以前公司的规定是如果不加班人事就不给我们部门招新,这样的话提成也不会更高,996绩效你都拿不到满分,扣绩效的话提成就打折。
委屈5号发言,我待的城市底薪2.5K起步,大多是铺货的坑,部分公司强制要求加班不给加班费还不交五险一金,有些公司还喜欢空手套白狼,要求无责试用7天,表现不好就踢人。
貌似没有最惨,只有更惨,尤其是刚毕业的大学生被坑得格外惨,拿着卖白菜的工资,还巴不得你精通十八般武艺。
真是人生艰难,令人头秃……
“很庆幸能一路踩坑,发生在我能抗住的年纪”
难不成天下乌鸦一般黑?这样想你就错了,比如说也有很多跨境电商从业者幸福发言,他们过得很滋润。

总结图片内容可以发现,这位卖家1天出10单基本没问题,1单10美金的利润,一款产品每月就有万把块钱的收入,稳定后再做相同的2-3款产品,做变体,4款产品一个月做到2-3万的利润,很轻松!
还有一位幸福的人儿用悬念的腔调炫耀道,难道就我们公司仁慈?给10%的提成,底薪就不说了,怕挨打。虽然不知道这位仁兄的提成是咋算的,但是小编估计这位仁兄的提成计算方式真的很nice。
这些目前生活很滋润的人,他们好像并没有比别人更有钱,也没有比别人更幸运,而是也曾彷徨无措,也曾一路踩坑。不过在他们看来,前面的种种,变化和积累都是为了向前,运营以外还有天地。
一位卖家表示,我很庆幸能一路踩坑,发生在我能抗住的年纪,也感谢这2年对我的身心打击,让我有了一个很好的蜕变。
你和那些底薪一万五的运营究竟差了哪些能力?
外面的人想去电商之都求发展,里面的人却整天拼命嚷嚷着要离开,如果离开了这个行业,你真的能干得更好吗?可能有人离开跨境电商后确实迎来了事业第二春,但是还有很多人,只是换个地方碌碌无为,仅此而已。
所以,你有没有思考这样一个问题,你和那些底薪1.5万的运营究竟差了哪些能力?
可能是差了些运气,可能是差了些持续学习能力,可能是差了些乐观的心态,可能是差了些独立思考的能力,可能是差了些解决问题的能力,可能是差了个好公司,可能是差了个好产品,可能是差了个“人sha钱多”的好老板,还可能是真的不适合这个行业……
一位朋友,2015年入行,一路摸爬滚打,终于走到了现在的阶段——底薪25k,别人又是怎样做到的,你现在又处在什么阶段?

第1阶段:摸索-打好基础,只能完成任务,不能制造任务。
第2阶段:真正入行,初步了解行业全貌。
第3阶段:有了思考,有了视野,但是没有清晰方向。对新知识饥渴,焦虑。
第4阶段:跟着行业乱战,朝着“大神”进发,迎来一地鸡毛。
第5阶段:踏实赚钱,寻求手段,不忘目的,手段有用则用之,手动无用则随之。
第6阶段:亚马逊只是海外市场的一部分。
处于第1阶段的人有很多,这也意味着老板的选择多,更意味着这个阶段的人工资低;处于第2阶段的人也不少,所以这时候工资可能也不理想;但是当走到第3阶段后,可能差距已经出来了,爱学习的人成功攀上更高层,剩余的人要么止步不前要么淘汰出局。
越往后,人越少,路越宽,这时候,再也不是老板选择你,而是你终于主动掌握选择的权利,广阔天地,往哪走都是春天。
可能和一些占据先天优势的城市相比,有些城市真的给不了你很高的底薪和提成,但是,不能毁灭你的,终将使人强大。
这个社会,什么时候仁慈到同时弱者的地步了?
与其想着逃离,不如放平心态,好好思考接下来的路怎样走才会更好。
最后,如果你决定把跨境电商行业当做一辈子的事业,这3条,请格外注意:
1、选择有提成的工作,可以跳槽,但跳也要跳同类型的工作,经过几年的经验资源积累后,待遇不会尴尬。
2、有1年左右的大公司工作经验,一则大公司资源手段更多,二则大公司一般都是铺货精品一起做,三则跳槽新公司时,起点以及说服力会比那些没有类似经验的人好。
3、尽量长期在同一个行业发展,精细化的运作方式也许只存在于更加狭小的圈子里。
总听别人说,如非生活所迫,谁又愿意弄得满身才华!
愿你真的满身才华,前途广阔。
(编辑:一鸣)
声明:转载本文不得修改标题及原文,并保留来源以及原文链接,否则我们将保留追索权利。




福建
12-12 周五











