塞塞塞!盐田港拥堵严重,采取交通管制!个别货代冒着违约的风险,放弃去盐田港!
赶在节前出货是个什么样的体验?
是这样!
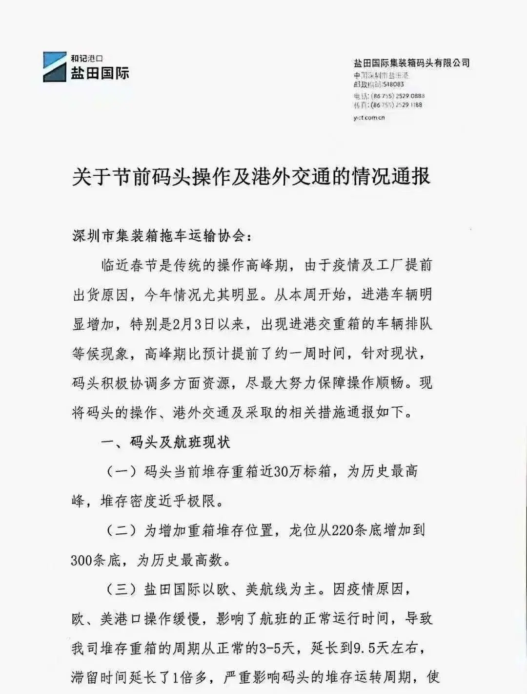
年关将至,连日来由于珠三角地区大量工厂赶在年前交货,导致盐田港口作业量大幅上升,疏港通道的盐排高速、明珠大道进港方向出现排队拥堵现象。 其中不乏一些理智的不凑热闹货代朋友,感觉有点心酸。 盐田政法发布:2月4日,疏港通道已实施限行,实行东进东出(B闸口),西进西出(A闸口)。 如无必要,年前出行应尽量避开走盐排高速、惠盐高速(北山道和明珠道)及盐坝高速,以免耽误行程。出货请司机合理安排时间,错峰交货、提柜,文明出行。 为应对年前盐田港出港货运高峰,缓解比较严重的交通拥堵,盐田交警大队决定采取必要的临时交通管制措施。 在北山道永安路口、梧桐山大道盐田路口、盐排高速梧桐山立交、惠深沿海高速北山道东行匝道采取临时交通管制,不准货柜车驶入。 调整后,进入盐田港路线 ①盐排高速北往南进A闸; ②明珠大道北往南进B闸; ③惠深沿海高速西行方向下北山立交经明珠立交南行进B闸; ④盐田坳隧道方向货柜车经永安路转明珠大道南行进B闸。 据深圳集装箱拖车运输协会根据与盐田码头的沟通情况反馈,盐田港码头已达到堆放重柜的极限,所有能堆放的地方都放满. 盐田国际相关负责人表示,会安排一部分重柜转移到DP场等外场,以便挪出码头内更多的重箱位,如此排队严重的情况还需要2-3天才能缓解. 稍后盐田国际会同秘书处发布塞港情况说明,希望大家与客户做好沟通,尽量推到年后发货,安抚好司机耐心排队,不要去加塞,避免造成不必要的麻烦和纠纷,困难是暂时的。 货代们真是操碎了心 货物要是不处理好,怎么安心过年呀!








赶在节前出货是个什么样的体验?
是这样!
年关将至,连日来由于珠三角地区大量工厂赶在年前交货,导致盐田港口作业量大幅上升,疏港通道的盐排高速、明珠大道进港方向出现排队拥堵现象。 其中不乏一些理智的不凑热闹货代朋友,感觉有点心酸。 盐田政法发布:2月4日,疏港通道已实施限行,实行东进东出(B闸口),西进西出(A闸口)。 如无必要,年前出行应尽量避开走盐排高速、惠盐高速(北山道和明珠道)及盐坝高速,以免耽误行程。出货请司机合理安排时间,错峰交货、提柜,文明出行。 为应对年前盐田港出港货运高峰,缓解比较严重的交通拥堵,盐田交警大队决定采取必要的临时交通管制措施。 在北山道永安路口、梧桐山大道盐田路口、盐排高速梧桐山立交、惠深沿海高速北山道东行匝道采取临时交通管制,不准货柜车驶入。 调整后,进入盐田港路线 ①盐排高速北往南进A闸; ②明珠大道北往南进B闸; ③惠深沿海高速西行方向下北山立交经明珠立交南行进B闸; ④盐田坳隧道方向货柜车经永安路转明珠大道南行进B闸。 据深圳集装箱拖车运输协会根据与盐田码头的沟通情况反馈,盐田港码头已达到堆放重柜的极限,所有能堆放的地方都放满. 盐田国际相关负责人表示,会安排一部分重柜转移到DP场等外场,以便挪出码头内更多的重箱位,如此排队严重的情况还需要2-3天才能缓解. 稍后盐田国际会同秘书处发布塞港情况说明,希望大家与客户做好沟通,尽量推到年后发货,安抚好司机耐心排队,不要去加塞,避免造成不必要的麻烦和纠纷,困难是暂时的。 货代们真是操碎了心 货物要是不处理好,怎么安心过年呀!











福建
12-12 周五











