6月初批量关联封号原因及背后逻辑分析
上一篇发文已经是360天之前的事
人一懒起来真的是无敌
今儿我们就来说一说近期批量关联封号的事
圈内也有很多公众号或者朋友圈在说这一次批量关联封号
但我觉得过早的发文并没有实际意义
东拼西凑的素材叠在一起写
最后也没办法盖棺定论
其实这一批关联封号远不止你们看到的这么简单
从发现关联封号开始
我们就陆续的进行了大量的卖家帐号关联案例分析和数据调查
在近百份的案例调查中发现了一些很有意思的事儿
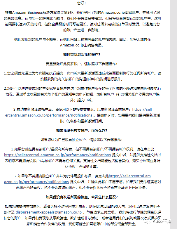
关联封号邮件大致如下图所示

单单从邮件的内容来看就是账户关联
并且提供的不同可能性的申诉入口
这种关联封号邮件和以往的大有不同
特别是解决办法下面的第2点值得细看
如果您不曾拥有独立账户并认为该账户为此停用操作有误
请点击XXXX链接进行申诉并且提供XXXX...
这是啥意思?
我们后面会说
且在此处卖个关子
我们在分析了近百份的卖家关联封号实际案例
并且详细的询问了每个卖家帐号的真实情况
并且配合卖家做了一些数据的调查后
把这一批关联封号做了一个归类分析
大致的情况如下
A类:同套资料帐号不同站点之间的关联
根据亚马逊的实际注册规则来说,同一套资料是允许在不用站点上同时注册帐号进行销售的。卖家同时在北美,欧洲五国,日本甚至中东各站点销售是允许的,并且可以使用相同信用卡,相同电话号码甚至同IP来操作运营。
为什么封号?
其中某个站点存在问题没有解决,需要申诉。该站点的问题通过申诉解决后,这一串帐号可以同时解封。
案例一:某卖家找到我们,他的同一套资料下,欧洲站点五国原本都是正常销售的,这一轮封号收到关联邮件。经过我们提醒发现,该卖家在三个月前同套资料的美国站收到了BAP审核邮件需要提交相关资料,由于缺少账单,随便提交了没有通过后就放弃没管。现在欧洲因为关联被封。
我们建议卖家从美国站点继续开始BAP审核申诉,先解决美国站点的BAP审核,审核通过后,则欧洲帐号可自动解封。但是由于帐号资料是以前买来的,账户所属公司资料并非自己实际注册,所以才无法提供相关账单,导致目前该账户卡在此处,只能尝试使用虚假账单来尝试通过美国BAP审核,其结果显然是不太乐观。
案例二:某卖家帐号同套资料仅有美国和日本两个站点,日本收到关联邮件被无故封停。前段时间由于疫情影响,美国站点参与了自发货,导致出现了一些差评从而引发绩效问题,我们正在协助进行US的绩效问题申诉。经过分析后我们建议日本站点不进行申诉,暂时保持观望,并且同时加大了US站点的绩效申诉力度,最终美国站点绩效问题申诉通过完成后,日本站点也同时自动解封。
B类:不同套资料之间的多帐号关联(搭桥关联)
这种关联是目前最常见的关联.也是亚马逊政策不允许解封的。多帐号关联大多数都是由于卖家缺乏关联保护意识,在多帐号操作的过程当中操作不当被亚马逊检测到了关联导致的。这种关联大多数都是无解的,基本上没有误封的可能性。比如A关联了B,B关联了C,所以A关联了C。模型可以参考你们夜宵常吃的羊肉串...
案例一:某卖家的三个帐号都收到了关联邮件,卖家自己通过一些办法拿到了三个帐号的系统关联列表发现,他的ABC三个帐号(不同资料,不同环境)都关联到一起。ABC三个帐号互相之间都有交叉关联因素。
值得一提的是这三帐号之间的关联其实并没有某个强关联因素存在,例如IP关联,号码关联,信用卡关联等。而是多个弱关联因素同时存在导致的。、
关联列表截图如下图所示

你会发现该类关联因素集中表现在 Ubid 和 Fubid 这两点上。大家熟知的强关联因素: CC《Credit Card》信用卡关联,Tax ID关联(税号关联),IP关联等都是非常干净的。
那到底什么是Ubid 和 Fubid ?
Ubid = unique browse id
Fubid = Flash unique browse id (可以理解为Flash版本的Ubid)
简单来说就是浏览器cookies导致的关联。卖家在电脑上浏览网页时会产生cookies, web服务器会记录一些关键信息比如浏览过哪些网页,网页停留时间,用户ID等等。而亚马逊就是通过追踪判断相同cookies来初步判断帐号之间是否属于同一个卖家。
以往的经验单单一个cookies是不足以作为关联的决定性因素的,但是多个弱关联因素(比如大量的指纹关联)同时存在现在也可以作为关联封号的理由。
超级浏览器或其他防关联用浏览器是否背锅?
个人认为可能性很小。这个完全取决于是否对cookies做了单独存放和隔离。这是一个防关联产品的基本设置。
浏览器cookies关联通常情况下是卖家自己在已经区分开的帐号环境中有大量的相同浏览器浏览行为,其中通用的一些行为被记录下cookies被亚马逊追踪到并记录。或者不同帐号在相同的WIFI下虽然没有登录帐号,但是大量操作过其他非亚马逊的浏览网页时产生的cookies导致的。
这一点也提醒了我们:注意及时清理cookies也是很有必要的。
相同品牌授权是否背锅?
很多帐号之间使用了相同的品牌授权,但是仅仅从品牌授权角度来看,是不足以判断关联的。但是当你的多个小号既使用了相同的品牌授权引起了亚马逊的注意(same item type),并且在多帐号的操作过程存在大量的指纹关联上或单cookies上存在交叉相同,亚马逊也可能以此来判断帐号关联。
C类:单帐号关联或同资料多站点关联误封
这一类关联在本次批量关联封号中也有存在非常可观的一部分数量。
卖家的帐号关联列表中完全没有关联其他帐号,并且资料齐全,操作环境独立,帐号独立运营。完全找不到关联的可能性。
案例:某卖家美国站点账户正常销售,CA站点收到账户关联邮件。卖家在case联系了亚马逊客服团队后收到了亚马逊的客服回访电话,电话中明确的表示该CA站点关联到了XX和XXX开头的邮箱账户。
我们在经过大量的沟通后认定他们的CA站点完全和电话中提及的两个账户无关。并且加以关联查询后也可以看到,账户关联列表中完全没有客服团队提及的两个问题账户。于此,我们建议卖家目前保持观望态度,这种大概率的被误封可能性是很显然的。
被误封为什么建议不急着去申诉?
根据我们多年的积累的申诉经验来看,第一批吃螃蟹的人通常都具有比较大的风险。如果不是销售或者实际情况紧急,在可以等的前提下,静观其变通常都是一个比较好的选择。
比如去年的214大批量刷单封号,五月初的侵权售假封号,五月中旬刷单批量警告事件等等



综上所述
如果你有上述提及到的关联封号情况
不要急于申诉
在不明情况下去申诉完全就是浪费了宝贵的申诉机会
首先需要通过分析去判断帐号是否真的存在关联
具体关联到了哪些帐号
这些关联帐号是否是自己的或者完全属于别人的
被亚马逊系统记录的关联因素到底有哪些
关联的帐号是否存在其他需要申诉的问题需要先解决
搞清楚以上的问题后再着手准备申诉才是比较稳妥的选择
不要总是轻易的被割了韭菜...
本轮批量关联封号的背后的底层逻辑是什么?
底层逻辑一:
亚马逊加强了关联的检测力度,把原本不太重视的弱关联因素作为考量是否关联的重要标准,多个弱关联因素综合到一起判定关联。
cookies关联
相同品牌授权,同类产品相似度高引发的same item type 关联
邮箱关联
指纹关联
......
底层逻辑二:
同套资料不同站点之间帐号之间某个帐号存在问题,特别是当某个帐号存在BAP审核,二审,KYC审核等帐号资质类审查没通过的,可能会全站点同时封停。
为什么会这么干?
亚马逊深知卖家多帐号操作的行为广泛,大量购买虚假公司资料或个人资料注册的帐号,并且用于全球站点的运营,如果你的资料问题导致某个站点审核不通过,则认为你的资料是不齐全的,有问题的,从而同套资料全站点封停处理。
买来的资料注册帐号,亚马逊已经通过各种途径和方式进行围追堵截,漏网的帐号现在通过关联问题封停,因为你也许勉强过得了美国二审,不代表可以过欧洲KYC,过得了欧洲KYC不代表你可以过日本的二审...
这背后的逻辑如果你想清楚了,理解这个问题自然也不是什么难事了。
就写到这。以上

上一篇发文已经是360天之前的事
人一懒起来真的是无敌
今儿我们就来说一说近期批量关联封号的事
圈内也有很多公众号或者朋友圈在说这一次批量关联封号
但我觉得过早的发文并没有实际意义
东拼西凑的素材叠在一起写
最后也没办法盖棺定论
其实这一批关联封号远不止你们看到的这么简单
从发现关联封号开始
我们就陆续的进行了大量的卖家帐号关联案例分析和数据调查
在近百份的案例调查中发现了一些很有意思的事儿
关联封号邮件大致如下图所示

单单从邮件的内容来看就是账户关联
并且提供的不同可能性的申诉入口
这种关联封号邮件和以往的大有不同
特别是解决办法下面的第2点值得细看
如果您不曾拥有独立账户并认为该账户为此停用操作有误
请点击XXXX链接进行申诉并且提供XXXX...
这是啥意思?
我们后面会说
且在此处卖个关子
我们在分析了近百份的卖家关联封号实际案例
并且详细的询问了每个卖家帐号的真实情况
并且配合卖家做了一些数据的调查后
把这一批关联封号做了一个归类分析
大致的情况如下
A类:同套资料帐号不同站点之间的关联
根据亚马逊的实际注册规则来说,同一套资料是允许在不用站点上同时注册帐号进行销售的。卖家同时在北美,欧洲五国,日本甚至中东各站点销售是允许的,并且可以使用相同信用卡,相同电话号码甚至同IP来操作运营。
为什么封号?
其中某个站点存在问题没有解决,需要申诉。该站点的问题通过申诉解决后,这一串帐号可以同时解封。
案例一:某卖家找到我们,他的同一套资料下,欧洲站点五国原本都是正常销售的,这一轮封号收到关联邮件。经过我们提醒发现,该卖家在三个月前同套资料的美国站收到了BAP审核邮件需要提交相关资料,由于缺少账单,随便提交了没有通过后就放弃没管。现在欧洲因为关联被封。
我们建议卖家从美国站点继续开始BAP审核申诉,先解决美国站点的BAP审核,审核通过后,则欧洲帐号可自动解封。但是由于帐号资料是以前买来的,账户所属公司资料并非自己实际注册,所以才无法提供相关账单,导致目前该账户卡在此处,只能尝试使用虚假账单来尝试通过美国BAP审核,其结果显然是不太乐观。
案例二:某卖家帐号同套资料仅有美国和日本两个站点,日本收到关联邮件被无故封停。前段时间由于疫情影响,美国站点参与了自发货,导致出现了一些差评从而引发绩效问题,我们正在协助进行US的绩效问题申诉。经过分析后我们建议日本站点不进行申诉,暂时保持观望,并且同时加大了US站点的绩效申诉力度,最终美国站点绩效问题申诉通过完成后,日本站点也同时自动解封。
B类:不同套资料之间的多帐号关联(搭桥关联)
这种关联是目前最常见的关联.也是亚马逊政策不允许解封的。多帐号关联大多数都是由于卖家缺乏关联保护意识,在多帐号操作的过程当中操作不当被亚马逊检测到了关联导致的。这种关联大多数都是无解的,基本上没有误封的可能性。比如A关联了B,B关联了C,所以A关联了C。模型可以参考你们夜宵常吃的羊肉串...
案例一:某卖家的三个帐号都收到了关联邮件,卖家自己通过一些办法拿到了三个帐号的系统关联列表发现,他的ABC三个帐号(不同资料,不同环境)都关联到一起。ABC三个帐号互相之间都有交叉关联因素。
值得一提的是这三帐号之间的关联其实并没有某个强关联因素存在,例如IP关联,号码关联,信用卡关联等。而是多个弱关联因素同时存在导致的。、
关联列表截图如下图所示

你会发现该类关联因素集中表现在 Ubid 和 Fubid 这两点上。大家熟知的强关联因素: CC《Credit Card》信用卡关联,Tax ID关联(税号关联),IP关联等都是非常干净的。
那到底什么是Ubid 和 Fubid ?
Ubid = unique browse id
Fubid = Flash unique browse id (可以理解为Flash版本的Ubid)
简单来说就是浏览器cookies导致的关联。卖家在电脑上浏览网页时会产生cookies, web服务器会记录一些关键信息比如浏览过哪些网页,网页停留时间,用户ID等等。而亚马逊就是通过追踪判断相同cookies来初步判断帐号之间是否属于同一个卖家。
以往的经验单单一个cookies是不足以作为关联的决定性因素的,但是多个弱关联因素(比如大量的指纹关联)同时存在现在也可以作为关联封号的理由。
超级浏览器或其他防关联用浏览器是否背锅?
个人认为可能性很小。这个完全取决于是否对cookies做了单独存放和隔离。这是一个防关联产品的基本设置。
浏览器cookies关联通常情况下是卖家自己在已经区分开的帐号环境中有大量的相同浏览器浏览行为,其中通用的一些行为被记录下cookies被亚马逊追踪到并记录。或者不同帐号在相同的WIFI下虽然没有登录帐号,但是大量操作过其他非亚马逊的浏览网页时产生的cookies导致的。
这一点也提醒了我们:注意及时清理cookies也是很有必要的。
相同品牌授权是否背锅?
很多帐号之间使用了相同的品牌授权,但是仅仅从品牌授权角度来看,是不足以判断关联的。但是当你的多个小号既使用了相同的品牌授权引起了亚马逊的注意(same item type),并且在多帐号的操作过程存在大量的指纹关联上或单cookies上存在交叉相同,亚马逊也可能以此来判断帐号关联。
C类:单帐号关联或同资料多站点关联误封
这一类关联在本次批量关联封号中也有存在非常可观的一部分数量。
卖家的帐号关联列表中完全没有关联其他帐号,并且资料齐全,操作环境独立,帐号独立运营。完全找不到关联的可能性。
案例:某卖家美国站点账户正常销售,CA站点收到账户关联邮件。卖家在case联系了亚马逊客服团队后收到了亚马逊的客服回访电话,电话中明确的表示该CA站点关联到了XX和XXX开头的邮箱账户。
我们在经过大量的沟通后认定他们的CA站点完全和电话中提及的两个账户无关。并且加以关联查询后也可以看到,账户关联列表中完全没有客服团队提及的两个问题账户。于此,我们建议卖家目前保持观望态度,这种大概率的被误封可能性是很显然的。
被误封为什么建议不急着去申诉?
根据我们多年的积累的申诉经验来看,第一批吃螃蟹的人通常都具有比较大的风险。如果不是销售或者实际情况紧急,在可以等的前提下,静观其变通常都是一个比较好的选择。
比如去年的214大批量刷单封号,五月初的侵权售假封号,五月中旬刷单批量警告事件等等



综上所述
如果你有上述提及到的关联封号情况
不要急于申诉
在不明情况下去申诉完全就是浪费了宝贵的申诉机会
首先需要通过分析去判断帐号是否真的存在关联
具体关联到了哪些帐号
这些关联帐号是否是自己的或者完全属于别人的
被亚马逊系统记录的关联因素到底有哪些
关联的帐号是否存在其他需要申诉的问题需要先解决
搞清楚以上的问题后再着手准备申诉才是比较稳妥的选择
不要总是轻易的被割了韭菜...
本轮批量关联封号的背后的底层逻辑是什么?
底层逻辑一:
亚马逊加强了关联的检测力度,把原本不太重视的弱关联因素作为考量是否关联的重要标准,多个弱关联因素综合到一起判定关联。
cookies关联
相同品牌授权,同类产品相似度高引发的same item type 关联
邮箱关联
指纹关联
......
底层逻辑二:
同套资料不同站点之间帐号之间某个帐号存在问题,特别是当某个帐号存在BAP审核,二审,KYC审核等帐号资质类审查没通过的,可能会全站点同时封停。
为什么会这么干?
亚马逊深知卖家多帐号操作的行为广泛,大量购买虚假公司资料或个人资料注册的帐号,并且用于全球站点的运营,如果你的资料问题导致某个站点审核不通过,则认为你的资料是不齐全的,有问题的,从而同套资料全站点封停处理。
买来的资料注册帐号,亚马逊已经通过各种途径和方式进行围追堵截,漏网的帐号现在通过关联问题封停,因为你也许勉强过得了美国二审,不代表可以过欧洲KYC,过得了欧洲KYC不代表你可以过日本的二审...
这背后的逻辑如果你想清楚了,理解这个问题自然也不是什么难事了。
就写到这。以上




福建
12-12 周五











