亚马逊5个广告新功能上线!
AI设计/3D打印/欧洲市场实战拆解,点击报名
哈喽大家好,我是江小鱼!
最近亚马逊发布了不少新功能,这里盘点了5个对大家比较有用的功能。
分别是: 商品推广视频广告(SPV)、亚马逊AMC 、顶部展示份额视频、SP/SB智购、品牌推广广告合集。我们做个小调研:
你选了哪些? 接下来我们逐个进行介绍。

大家有没有注意到,黑五网一大促期间,亚马逊悄咪咪的上线了一个新功能--SPV广告。
在亚马逊后台开启SP-关键词广告时可以选择视频格式:

(图:SPV广告后台设置位置)
商品推广的视频广告, 我把他简称为SPV 广告,可以同时展示多个视频1-5显示位置(图2)

(图:SPV广告前台设置位置)
那有人问了,SPV和咱们经常见到的SBV有啥区别呢?我们一张图对比区别:

(图:SPV 和SBV的区别对比)
SPV 聚焦单一产品(ASIN),是产品特征视频,可传 1-5 个、时长 7 秒以上,集成于 SP 广告活动,只会在手机端展示;
SBV则聚焦品牌,用于品牌产品介绍,引入流量到品牌商店 / 产品页,广告格式有商品集、旗舰店、视频,仅传 1 个,时长 6-45 秒或 15-30 秒,在搜索和详情页高级曝光位展示。
在亚马逊上视频广告一直都是具有把产品的卖点通过声音、画面,融入具体的场景和任务把卖点更加生动具体地展现出来。
SPV广告核心优势很明显,主要有这么几点:
①能直接拉升互动和销售转化,用 SPv 广告活动的话,点击率能涨 9%。
②操作起来不麻烦,不管是现成的还是新搭建的 SP 广告活动,都能轻松加视频进去。
定向和预算可以沿用原来的设置,还能单独针对视频素材调整竞价,让视频拿到更多曝光机会。
③会根据消费者的搜索意图,智能匹配对应的产品特性视频来展示,精准度很高。
④素材方面也灵活,要么直接用商品详情页里现有的产品视频,要么专门拍新的视频素材都可以。
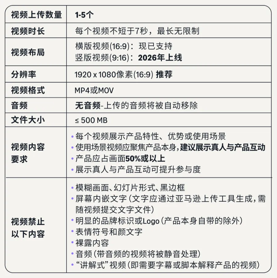
制作SPV视频需要注意以下几点:

(图:SPV 广告视频要求)
商品推广(SP)广告新增视频样式,广告主可上传1-5个产品视频(每个≥7秒)并配上描述文字。
系统会基于消费者搜索和浏览行为,展示最相关的视频及互动缩略图。
SPV效果咋样呢? 为什么有人反馈曝光少点击少呢?
SPV 广告是一种混合投放模式,卖家只需将视频素材上传至已有的 SP 广告活动中,系统便会依据用户偏好、搜索词匹配度及竞价情况,自动决策展示视频广告还是常规图文广告。
正因如此,视频素材的展示存在不确定性,不仅无法做到每次都呈现,甚至可能出现零曝光的情况。
在数据反馈上,相关投放数据通常需等待72 小时才会更新,且视频素材能否成功展示并无任何保障。
从投放位置来看,当前 SPV 广告仅在移动端搜索结果页的中间位置展现,整体的展示效果与数据反馈仍处于测试阶段,表现尚不稳定,建议卖家待功能完全成熟后,再开展针对性优化。

在亚马逊广告投放的实操过程中,卖家们往往陷入多重困境:
好不容易挖掘到的用户洞察信号,却始终无法落地转化为具体可执行的广告动作,没法针对特定客户群体精准调整竞价策略、优化定向逻辑,空有数据却用不上;
对客户完整的购买旅程一知半解,既看不清用户从曝光、点击到转化的全链路路径,也没法全面衡量不同广告投入的总体效果与增量价值,钱花出去了却不知道到底值不值;
手里缺少深度且灵活的洞察数据支撑,既没法透彻拆解客户的真实行为偏好,也难以精准评估各类营销活动的实际表现,优化方向模糊不清。
亚马逊营销云,也就是咱们常说的 AMC,以前可是只对大品牌开放的亚马逊广告工具。
它可不是什么普通的广告功能,而是一个基于 SQL 的高阶数据分析平台。它可以帮我们解决上述困境问题。

(图:亚马逊AMC界面)
大家可以这么简单理解:咱们在亚马逊投广告的时候,亚马逊会全程追踪记录用户的行为路径 —— 从广告曝光、点击,到浏览商品页面、加购、下单,甚至是后续复购,每一个环节的数据都会被记录到 AMC 的数据库里。
现在亚马逊开放 AMC,就是想让咱们中小卖家广告主,也能用上这种数据驱动的精准营销能力。
打开 AMC 的页面,就能看到五个菜单,分别是 “Use cases”“Query editor”“Projects”“Audiences” 和 “Paid features”。

(表:亚马逊AMC五大功能)
AMC主要有数据洞察和受众创建的功能:
①数据洞察,可洞察购物转化路径、客户购买时长等,综合衡量多广告效果:

(图:亚马逊AMC数据洞察示意图)
②受众创建可创建多次浏览的受众、点击搜索广告但未购买的受众等

(图:亚马逊AMC受众投放示意图)
这个好用的功能从哪儿去看呢?? 哪些站点可以用? 具体如下:

(图:亚马逊AMC功能入口和使用条件)

品牌词被搜索时本该是黄金转化时刻 但现实是..被竞品狙击抢投?
竞价波动预算失控?上首位今天1美元? 明天2美金? 后天又3美金?

(图:传统竞价VS 预付定金)
顶部展示份额视频,一分钟搞懂怎么用?

传统广告只能‘被动曝光’,现在 AI 直接帮你和买家‘聊天卖货’!这个新功能叫【商品推广智购 & 品牌推广智购】,今天 1 分半讲透它是什么、有啥用、怎么用。”
首先,它到底是什么?
从 2025 年 11 月起,美国站投 SP/SB 广告的卖家,广告会自动出现在 Rufus 等 AI 购物助手的对话框里
—— 不用额外操作,后续按 CPC 计费,相当于给你的产品配了个 7×24 小时的 AI 销售。
其次,对卖家有啥用?
解决了 “买家从搜索框转到 AI 对话框,传统广告互动不足” 的痛点:比如买家问 “这款运动 T 恤比别家好在哪”。

(图:买家从搜索框转到 AI 对话框示意图)
智购会自动调取你的详情页、评价、促销信息,直接总结卖点,帮买家快速决策。核心优势就三个:加速转化、提升互动、自动优化(不用你额外折腾)。
最后,怎么用?完全 “傻瓜式”:只要你已经在美国站投了 SP/SB 广告,系统会自动把广告放到 AI 对话框里;

(图:SP/SB 广告智购提示词示意)
想管理效果?去亚马逊广告平台→广告活动管理器→广告组→广告页面,就能看智购提示词和数据;要是不想在某些提示词下展示,点 “暂停” 就行,还能在广告报告里下载【智购提示词】数据做优化。
产品详情 & 使用指南
--商品推广智购和品牌推广智购的广告会出现在亚马逊网站移动端的搜索结果页和产品详情页。更多广告位将逐步开放。
--卖家无需额外操作,自动将正在投放中的SP和SB广告展示给需要相关产品和品牌信息的顾客。卖家可在亚马逊广告平台->广告活动管理器->广告活动->广告组->广告页面查看和管理所有产生过1次点击以上的智购提示词及对应的广告效果数据。
--如不希望自己的广告出现在某些提示词下,可在对应的提示词点击【暂停】,即可暂停投放。
--在广告报告下载中心,商品推广广告报告也新增了【智购提示词Prompts】报告,供卖家分析投放效果,进行优化决策。

(图:SP/SB 提示词报告示意)
下载的提示词报告有什么用?
可以根据提示词问题优化我们的标题、五点描述和A+,提示词里面的一些好词还可以拿来打广告。
我们看一下从提示词中摘选的好词打广告的效果:

(图:根据提示词提炼广告投放词效果展示)
是不是还可以的?在哪儿下载呢?直接在广告报告-商品推广报告-提示词报告:

(图:提示词报告下载路径)

原有SB-商品集广告需要制作场景图,缺乏本地洞察难以制作有效素材。
针对不同关键词需要创建多个商品集广告推广不同产品组合,无法动态匹配购物者需求。
品牌推广合集升级为以产品为核心的广告形式,取消场景图和自定义标题要求,直接呈现产品图片及关键信息(标题、评级、价格),便于购物者快速评估对比。
同时,Al根据购物者需求动态筛选最匹配的产品组合展示,让您无需创建多个广告活动即可高效提升转化。

(图:品牌推广合集示意图)
功能入口|亚马逊广告平台->创建品牌推广广告->选择"合集"广告格式 :

(图:品牌推广合集价值和投放方式)


哈喽大家好,我是江小鱼!
最近亚马逊发布了不少新功能,这里盘点了5个对大家比较有用的功能。
分别是: 商品推广视频广告(SPV)、亚马逊AMC 、顶部展示份额视频、SP/SB智购、品牌推广广告合集。我们做个小调研:
你选了哪些? 接下来我们逐个进行介绍。

大家有没有注意到,黑五网一大促期间,亚马逊悄咪咪的上线了一个新功能--SPV广告。
在亚马逊后台开启SP-关键词广告时可以选择视频格式:

(图:SPV广告后台设置位置)
商品推广的视频广告, 我把他简称为SPV 广告,可以同时展示多个视频1-5显示位置(图2)

(图:SPV广告前台设置位置)
那有人问了,SPV和咱们经常见到的SBV有啥区别呢?我们一张图对比区别:

(图:SPV 和SBV的区别对比)
SPV 聚焦单一产品(ASIN),是产品特征视频,可传 1-5 个、时长 7 秒以上,集成于 SP 广告活动,只会在手机端展示;
SBV则聚焦品牌,用于品牌产品介绍,引入流量到品牌商店 / 产品页,广告格式有商品集、旗舰店、视频,仅传 1 个,时长 6-45 秒或 15-30 秒,在搜索和详情页高级曝光位展示。
在亚马逊上视频广告一直都是具有把产品的卖点通过声音、画面,融入具体的场景和任务把卖点更加生动具体地展现出来。
SPV广告核心优势很明显,主要有这么几点:
①能直接拉升互动和销售转化,用 SPv 广告活动的话,点击率能涨 9%。
②操作起来不麻烦,不管是现成的还是新搭建的 SP 广告活动,都能轻松加视频进去。
定向和预算可以沿用原来的设置,还能单独针对视频素材调整竞价,让视频拿到更多曝光机会。
③会根据消费者的搜索意图,智能匹配对应的产品特性视频来展示,精准度很高。
④素材方面也灵活,要么直接用商品详情页里现有的产品视频,要么专门拍新的视频素材都可以。
制作SPV视频需要注意以下几点:

(图:SPV 广告视频要求)
商品推广(SP)广告新增视频样式,广告主可上传1-5个产品视频(每个≥7秒)并配上描述文字。
系统会基于消费者搜索和浏览行为,展示最相关的视频及互动缩略图。
SPV效果咋样呢? 为什么有人反馈曝光少点击少呢?
SPV 广告是一种混合投放模式,卖家只需将视频素材上传至已有的 SP 广告活动中,系统便会依据用户偏好、搜索词匹配度及竞价情况,自动决策展示视频广告还是常规图文广告。
正因如此,视频素材的展示存在不确定性,不仅无法做到每次都呈现,甚至可能出现零曝光的情况。
在数据反馈上,相关投放数据通常需等待72 小时才会更新,且视频素材能否成功展示并无任何保障。
从投放位置来看,当前 SPV 广告仅在移动端搜索结果页的中间位置展现,整体的展示效果与数据反馈仍处于测试阶段,表现尚不稳定,建议卖家待功能完全成熟后,再开展针对性优化。

在亚马逊广告投放的实操过程中,卖家们往往陷入多重困境:
好不容易挖掘到的用户洞察信号,却始终无法落地转化为具体可执行的广告动作,没法针对特定客户群体精准调整竞价策略、优化定向逻辑,空有数据却用不上;
对客户完整的购买旅程一知半解,既看不清用户从曝光、点击到转化的全链路路径,也没法全面衡量不同广告投入的总体效果与增量价值,钱花出去了却不知道到底值不值;
手里缺少深度且灵活的洞察数据支撑,既没法透彻拆解客户的真实行为偏好,也难以精准评估各类营销活动的实际表现,优化方向模糊不清。
亚马逊营销云,也就是咱们常说的 AMC,以前可是只对大品牌开放的亚马逊广告工具。
它可不是什么普通的广告功能,而是一个基于 SQL 的高阶数据分析平台。它可以帮我们解决上述困境问题。

(图:亚马逊AMC界面)
大家可以这么简单理解:咱们在亚马逊投广告的时候,亚马逊会全程追踪记录用户的行为路径 —— 从广告曝光、点击,到浏览商品页面、加购、下单,甚至是后续复购,每一个环节的数据都会被记录到 AMC 的数据库里。
现在亚马逊开放 AMC,就是想让咱们中小卖家广告主,也能用上这种数据驱动的精准营销能力。
打开 AMC 的页面,就能看到五个菜单,分别是 “Use cases”“Query editor”“Projects”“Audiences” 和 “Paid features”。

(表:亚马逊AMC五大功能)
AMC主要有数据洞察和受众创建的功能:
①数据洞察,可洞察购物转化路径、客户购买时长等,综合衡量多广告效果:

(图:亚马逊AMC数据洞察示意图)
②受众创建可创建多次浏览的受众、点击搜索广告但未购买的受众等

(图:亚马逊AMC受众投放示意图)
这个好用的功能从哪儿去看呢?? 哪些站点可以用? 具体如下:

(图:亚马逊AMC功能入口和使用条件)

品牌词被搜索时本该是黄金转化时刻 但现实是..被竞品狙击抢投?
竞价波动预算失控?上首位今天1美元? 明天2美金? 后天又3美金?

(图:传统竞价VS 预付定金)
顶部展示份额视频,一分钟搞懂怎么用?

传统广告只能‘被动曝光’,现在 AI 直接帮你和买家‘聊天卖货’!这个新功能叫【商品推广智购 & 品牌推广智购】,今天 1 分半讲透它是什么、有啥用、怎么用。”
首先,它到底是什么?
从 2025 年 11 月起,美国站投 SP/SB 广告的卖家,广告会自动出现在 Rufus 等 AI 购物助手的对话框里
—— 不用额外操作,后续按 CPC 计费,相当于给你的产品配了个 7×24 小时的 AI 销售。
其次,对卖家有啥用?
解决了 “买家从搜索框转到 AI 对话框,传统广告互动不足” 的痛点:比如买家问 “这款运动 T 恤比别家好在哪”。

(图:买家从搜索框转到 AI 对话框示意图)
智购会自动调取你的详情页、评价、促销信息,直接总结卖点,帮买家快速决策。核心优势就三个:加速转化、提升互动、自动优化(不用你额外折腾)。
最后,怎么用?完全 “傻瓜式”:只要你已经在美国站投了 SP/SB 广告,系统会自动把广告放到 AI 对话框里;

(图:SP/SB 广告智购提示词示意)
想管理效果?去亚马逊广告平台→广告活动管理器→广告组→广告页面,就能看智购提示词和数据;要是不想在某些提示词下展示,点 “暂停” 就行,还能在广告报告里下载【智购提示词】数据做优化。
产品详情 & 使用指南
--商品推广智购和品牌推广智购的广告会出现在亚马逊网站移动端的搜索结果页和产品详情页。更多广告位将逐步开放。
--卖家无需额外操作,自动将正在投放中的SP和SB广告展示给需要相关产品和品牌信息的顾客。卖家可在亚马逊广告平台->广告活动管理器->广告活动->广告组->广告页面查看和管理所有产生过1次点击以上的智购提示词及对应的广告效果数据。
--如不希望自己的广告出现在某些提示词下,可在对应的提示词点击【暂停】,即可暂停投放。
--在广告报告下载中心,商品推广广告报告也新增了【智购提示词Prompts】报告,供卖家分析投放效果,进行优化决策。

(图:SP/SB 提示词报告示意)
下载的提示词报告有什么用?
可以根据提示词问题优化我们的标题、五点描述和A+,提示词里面的一些好词还可以拿来打广告。
我们看一下从提示词中摘选的好词打广告的效果:

(图:根据提示词提炼广告投放词效果展示)
是不是还可以的?在哪儿下载呢?直接在广告报告-商品推广报告-提示词报告:

(图:提示词报告下载路径)

原有SB-商品集广告需要制作场景图,缺乏本地洞察难以制作有效素材。
针对不同关键词需要创建多个商品集广告推广不同产品组合,无法动态匹配购物者需求。
品牌推广合集升级为以产品为核心的广告形式,取消场景图和自定义标题要求,直接呈现产品图片及关键信息(标题、评级、价格),便于购物者快速评估对比。
同时,Al根据购物者需求动态筛选最匹配的产品组合展示,让您无需创建多个广告活动即可高效提升转化。

(图:品牌推广合集示意图)
功能入口|亚马逊广告平台->创建品牌推广广告->选择"合集"广告格式 :

(图:品牌推广合集价值和投放方式)







其他
04-09 周四











