一船公司最新公告:货物重量误报瞒报将遭重罚
入驻+财税+选品+物流+黄金运营90天,从入门到精通,直面对话coupang官方团队!

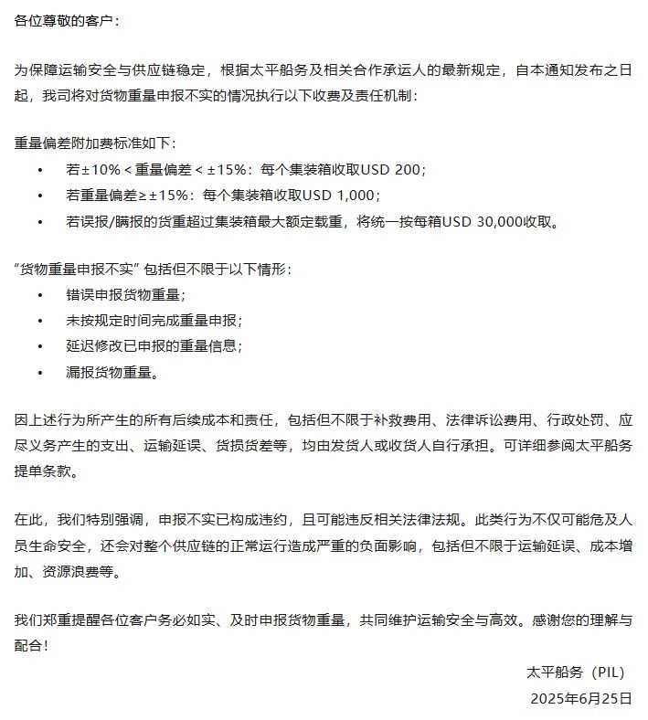
近日,海运行业再度聚焦货物重量申报规范问题。6月25日,太平船务正式对外发布《关于货物重量申报规范及相关收费政策调整的重要通知》,明确自通知发布之日起,将针对货物重量申报不实的情况实施新的收费及责任机制,旨在加强海运安全管理,降低因货物重量问题引发的各类风险。

根据新规,若货主对货物重量的误报或瞒报导致实际货重超过集装箱的最大额定载重,太平船务将统一按照每箱30,000美元的标准收取费用。此次新规所界定的“货物重量申报不实”包含多种情形,具体包括错误申报货物重量、未在规定时间内完成重量申报、延迟修改已申报的重量信息以及漏报货物重量等。
近年来,海运集装箱事故频发,其中集装箱超重以及货物重量申报不准确等问题尤为突出。这些情况不仅给船舶的航行安全带来严重隐患,还对码头设施的正常运行以及相关人员的生命安全构成了威胁。例如,超重的集装箱可能会影响船舶的稳定性,增加船舶在航行过程中发生倾斜、翻沉等事故的风险;而不准确的重量信息也可能导致码头在装卸作业时出现操作失误,损坏码头设备,甚至危及现场工作人员的安全。

太平船务此次出台新规,正是为了应对这一严峻形势。通过严格的收费及责任机制,促使发货人更加重视货物重量申报工作,确保申报信息的准确性和及时性。在此,也提醒广大发货人,务必高度重视货物重量的准确计算,在装货过程中严格控制集装箱的装货重量,并严格按照规定如实申报。切勿因一时的疏忽或侥幸心理而瞒报货物重量,否则不仅可能引发严重的海运事故,还将面临巨额罚款等严重后果。希望广大发货人能够积极配合,共同维护海运行业的安全与稳定。



->加拿大/美国-FBA海派/海卡专线:自拼头程,保舱保柜,船期稳定,时效快。
->多年清关实操经验,清关迅速稳定。
->温哥华、多伦多、蒙特利尔、卡尔加里、洛杉矶等区域自有仓库和完善的卡车配套服务。
->美国加拿大DDU、DDP货物,双清到门一条龙操作。
->中国和美加华人团队24小时无缝链接反馈服务进度。
->专业的售前团队随时为您提供全面的服务支持。
->价格美丽,心动不如行动!



近日,海运行业再度聚焦货物重量申报规范问题。6月25日,太平船务正式对外发布《关于货物重量申报规范及相关收费政策调整的重要通知》,明确自通知发布之日起,将针对货物重量申报不实的情况实施新的收费及责任机制,旨在加强海运安全管理,降低因货物重量问题引发的各类风险。

根据新规,若货主对货物重量的误报或瞒报导致实际货重超过集装箱的最大额定载重,太平船务将统一按照每箱30,000美元的标准收取费用。此次新规所界定的“货物重量申报不实”包含多种情形,具体包括错误申报货物重量、未在规定时间内完成重量申报、延迟修改已申报的重量信息以及漏报货物重量等。
近年来,海运集装箱事故频发,其中集装箱超重以及货物重量申报不准确等问题尤为突出。这些情况不仅给船舶的航行安全带来严重隐患,还对码头设施的正常运行以及相关人员的生命安全构成了威胁。例如,超重的集装箱可能会影响船舶的稳定性,增加船舶在航行过程中发生倾斜、翻沉等事故的风险;而不准确的重量信息也可能导致码头在装卸作业时出现操作失误,损坏码头设备,甚至危及现场工作人员的安全。

太平船务此次出台新规,正是为了应对这一严峻形势。通过严格的收费及责任机制,促使发货人更加重视货物重量申报工作,确保申报信息的准确性和及时性。在此,也提醒广大发货人,务必高度重视货物重量的准确计算,在装货过程中严格控制集装箱的装货重量,并严格按照规定如实申报。切勿因一时的疏忽或侥幸心理而瞒报货物重量,否则不仅可能引发严重的海运事故,还将面临巨额罚款等严重后果。希望广大发货人能够积极配合,共同维护海运行业的安全与稳定。



->加拿大/美国-FBA海派/海卡专线:自拼头程,保舱保柜,船期稳定,时效快。
->多年清关实操经验,清关迅速稳定。
->温哥华、多伦多、蒙特利尔、卡尔加里、洛杉矶等区域自有仓库和完善的卡车配套服务。
->美国加拿大DDU、DDP货物,双清到门一条龙操作。
->中国和美加华人团队24小时无缝链接反馈服务进度。
->专业的售前团队随时为您提供全面的服务支持。
->价格美丽,心动不如行动!







其他
12-16 周二











