警惕!错误使用DMCA(反通知)亚马逊被封店
Dear Seller,
Your Amazon seller account has been deactivated in accordance with section 3 of Amazon's Business Solutions Agreement. Your listings have been removed.
Why did this happen?
We took this measure due to incorrectly using the DMCA counter-notice process . This is a violation of Amazon’s Seller Policies and Seller Code of Conduct:
https://sellercentral.amazon.com/gp/help/G1801
Has your account been deactivated in error?
If you believe there has been an error, please submit an explanation. Your explanation should include the following information:
-- Evidence or examples that demonstrate your account complies with our Seller Code of Conduct policy.
How do I send this information?
Submit this information in Seller Central Help:
https://sellercentral.amazon.com/performance/dashboard?ref=ah_em_mpa
If you have questions about this policy, please contact us:
https://sellercentral.amazon.com/cu/contact-us
After 90 days following this notification, you may separately request a funds disbursement by contacting disbursement-appeals@amazon.com. We will conduct a separate investigation to evaluate your account. If we find that you have engaged in deceptive, fraudulent, or illegal activity; or have abused our systems or repeatedly violated our policies that protect our customers and selling partners, we may withhold some or all funds in your account.
You can view your account performance at https://sellercentral.amazon.com/performance/dashboard?reftag=email_suspend or select Account Health on the home screen of the Amazon Seller app on your iOS or Android device. The Account Health page shows how well your account is performing against the performance metrics and policies required to sell on Amazon.
为什么会这样?
我们采取这一措施是因为不正确地使用了DMCA反通知程序。这违反了亚马逊的卖家政策和卖家行为准则:https://sellercentral.amazon.com/gp/help/G1801


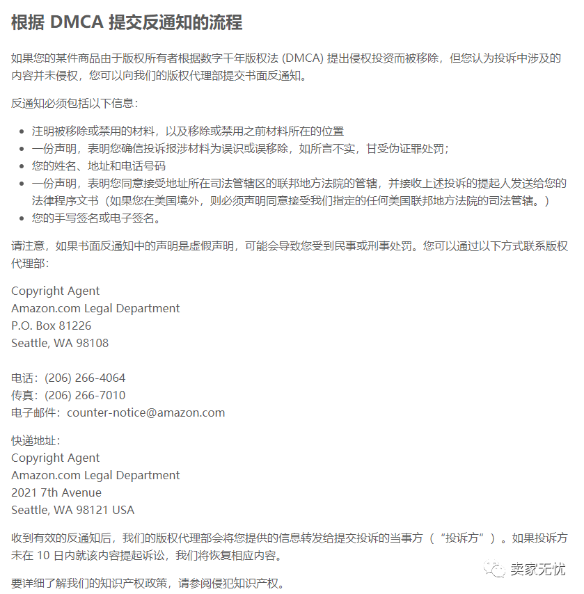
首先,我们先来了解下什么是反通知?

进行反通知时我们需要注意以下几点:
DMCA 反通知仅适用于在美国收到的版权声明;
认为投诉的内容并不侵权;
声明需要真实,无任何修改,并承担相应的法律责任;
DMCA反通知是认为投诉的内容并不侵权,所以是无需进行任何修改的;反之,如果需要进行修改,那就只能承认侵权进行正规申诉。
还有一种是被判了使用DMCA反通知程序欺诈:

图片来源于查因备注

Dear Seller,
Your Amazon seller account has been deactivated in accordance with section 3 of Amazon's Business Solutions Agreement. Your listings have been removed.
Why did this happen?
We took this measure due to incorrectly using the DMCA counter-notice process . This is a violation of Amazon’s Seller Policies and Seller Code of Conduct:
https://sellercentral.amazon.com/gp/help/G1801
Has your account been deactivated in error?
If you believe there has been an error, please submit an explanation. Your explanation should include the following information:
-- Evidence or examples that demonstrate your account complies with our Seller Code of Conduct policy.
How do I send this information?
Submit this information in Seller Central Help:
https://sellercentral.amazon.com/performance/dashboard?ref=ah_em_mpa
If you have questions about this policy, please contact us:
https://sellercentral.amazon.com/cu/contact-us
After 90 days following this notification, you may separately request a funds disbursement by contacting disbursement-appeals@amazon.com. We will conduct a separate investigation to evaluate your account. If we find that you have engaged in deceptive, fraudulent, or illegal activity; or have abused our systems or repeatedly violated our policies that protect our customers and selling partners, we may withhold some or all funds in your account.
You can view your account performance at https://sellercentral.amazon.com/performance/dashboard?reftag=email_suspend or select Account Health on the home screen of the Amazon Seller app on your iOS or Android device. The Account Health page shows how well your account is performing against the performance metrics and policies required to sell on Amazon.
为什么会这样?
我们采取这一措施是因为不正确地使用了DMCA反通知程序。这违反了亚马逊的卖家政策和卖家行为准则:https://sellercentral.amazon.com/gp/help/G1801


首先,我们先来了解下什么是反通知?

进行反通知时我们需要注意以下几点:
DMCA 反通知仅适用于在美国收到的版权声明;
认为投诉的内容并不侵权;
声明需要真实,无任何修改,并承担相应的法律责任;
DMCA反通知是认为投诉的内容并不侵权,所以是无需进行任何修改的;反之,如果需要进行修改,那就只能承认侵权进行正规申诉。
还有一种是被判了使用DMCA反通知程序欺诈:

图片来源于查因备注




福建
12-12 周五











