亚马逊商机探测器新功能AI市场分析与竞品寻找
AI设计/3D打印/欧洲市场实战拆解,点击报名
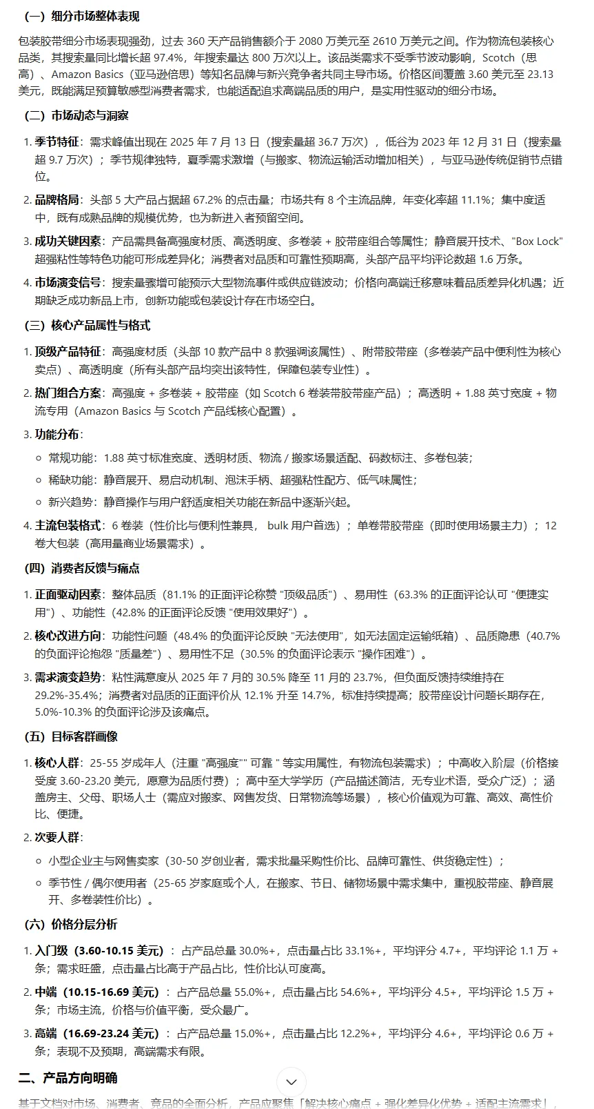
做亚马逊选品,最怕摸不清市场底细、找不准竞品方向。最近亚马逊商机探测器新增的AI 市场分析功能,作为官方工具数据可信度拉满,不管是老产品运营调整节奏,还是选品前期摸透市场情况,都能提供数据参考。
一、使用方式:
1.先把亚马逊后台切换到英文界面,在“增长”(Growth)板块里,找到 “商机探测器”(Product Opportunity Explorer)探测器

2.直接输入想查询的类目关键词(比如“packing tape”)或者具体 ASIN,点击 “细分市场”(Niche Search),就能看到系统生成的完整分析报告。

这个工具会一次性给出六大核心分析维度:细分市场概览、爆款产品特征、消费者评论分析、用户画像、搜索词热度、价格分布。不过要注意,这个功能目前只有英文界面,生成的分析报告也以英文为主,我们可以借助AI 快速翻译整理


商机探测器AI市场分析功能解决了“市场大盘” 的问题,具体要对标哪些竞品、竞品的核心优势是什么?
怎么高效找竞品?
在AI找竞品功能中,输入目标ASIN(比如行业头部的 Scotch 产品 ASIN:B000J07BRQ),选择想要的相关竞品数量,不管是风格相似、功能相近,还是目标客群一致的产品,都能精准筛选出来;
把筛选出来的竞品加入“产品库”,后续就能集中进行深度分析,不用零散地一个个查询,并能作为记录在以后快速找到分析过的竞品。


从这些竞品能看出几个明显的市场规律:
6 卷装是绝对主流格式,不管是头部品牌还是新兴品牌,都把这个规格作为主力产品;
带切割器(胶带座)的产品更受欢迎,Scotch、Amazon Basics、Duck 等品牌的爆款都搭载了这个配置,解决了用户 “不好切割” 的痛点;
核心卖点集中在 “加厚(2.7mil 是主流厚度)”“长码数”“高透明”,这三个是用户最关心的基础属性;
差异化尝试已经出现,比如 BOMEI PACK 主打 “静音展开”,虽然价格偏高($22.85),但精准击中了节日包装、室内使用等场景的需求,给新品牌提供了突围思路。
综合商机探测器市场分析和竞品拆解,找准“基础功能拉满 + 差异化亮点突出” 的路线,具体方向如下:
基础款(主打性价比,抢占主流市场):
核心配置:遵循 1.88 英寸标准宽度(所有爆款通用尺寸,适配性强)、2.7mil 加厚材质(用户最认可的厚度,兼顾耐用性和成本)、6 卷装带切割器(主流格式 + 必备配件,解决易用性痛点)、60 码 / 卷(平衡使用时长和包装体积)、高透明材质(满足专业包装需求);
价格定位:10.15-14.99 美元(对标 P PERFECTAPE 和 Tape King,低于 Scotch 的品牌溢价,高于 Amazon Basics 的入门款,突出 “性价比 + 品质”)。
创新款(主打差异化,吸引精准用户):
核心配置:在基础款之上,增加两大稀缺功能 —— 静音展开技术(借鉴 BOMEI PACK,适配节日礼品包装、室内使用等场景)、易启动机制(解决用户 “找不到胶带开头” 的痛点);
包装格式:新增 12 卷商业装(针对小型企业主、网售卖家的批量采购需求);
价格定位:16.69-19.99 美元(比基础款高,但低于 BOMEI PACK 的 22.85 美元,降低用户尝试门槛)。
针对性解决用户抱怨最多的问题
从商机探测器AI市场分析功能中的评论分析来看,用户最不满意的三个点是 “粘性不足”“切割器卡顿”“不好启动”,我们的产品要重点攻克:
粘性升级:采用增强型压敏胶配方,标注 “高温不脱胶”“承重强”,解决运输过程中纸箱开口的问题,对标竞品的核心痛点;
切割器优化:采用人体工学设计,增加防滑手柄,优化刀片材质,避免卡顿、崩刃,参考 Scotch 的切割器稳定性,再提升握持舒适度;
细节优化:在胶带开头处做明显标记,搭配易撕设计,让用户不用费劲找开头,解决 “易用性差” 的抱怨。
核心客群(25-55 岁家庭用户、职场人士):
营销重点:突出“加厚耐用”“操作便捷”“多场景适配”(搬家、储物、日常发货),用 “6 卷装够用一整年”“带切割器开箱即用” “节日发货必备,静音包装不打扰”。等直白话术打动用户;
细分客群(小型企业主、网售卖家):
合理搭配企业价格折扣和多件促销折扣,和品牌促销折扣,增强复购率,解决批量买家“降本增效” 的核心需求
风险规避
1.不盲目做高端:16.69 美元以上的高端市场,竞品点击量占比低于产品占比,需求有限,创新款定价控制在 19.99 美元以内,避免陷入 “高价低销”;
2.不忽视品质底线:严格把控胶带厚度、粘性、切割器质量,避免出现“品质差”“易断裂” 等负面评论,新品期可以小批量试产,测试用户反馈后再规模化生产;
3.不依赖单一流量:除了亚马逊自然流量和广告,还可以对接小型企业主社群、网售卖家交流平台,做精准推广,降低平台流量波动的影响。
亚马逊包装胶带市场虽然有Scotch、Amazon Basics 这些老牌垄断,但通过官方 AI 工具和第三方竞品工具的组合分析,我们能清晰看到:用户的核心需求是 “耐用、好用、性价比高”,而市场的空白点在 “静音、易启动、商用级批量装”。
我们的产品只要抓住这两个核心—— 基础功能对标爆款,做到 “用户想要的我都有”;差异化功能瞄准空白,做到 “别人没有的我独有”,再精准对接目标客群的需求,就能在激烈的竞争中找到自己的位置。选品不是盲目跟风做 “同款”,而是在理解市场和竞品的基础上,做 “更懂用户的款”。


做亚马逊选品,最怕摸不清市场底细、找不准竞品方向。最近亚马逊商机探测器新增的AI 市场分析功能,作为官方工具数据可信度拉满,不管是老产品运营调整节奏,还是选品前期摸透市场情况,都能提供数据参考。
一、使用方式:
1.先把亚马逊后台切换到英文界面,在“增长”(Growth)板块里,找到 “商机探测器”(Product Opportunity Explorer)探测器

2.直接输入想查询的类目关键词(比如“packing tape”)或者具体 ASIN,点击 “细分市场”(Niche Search),就能看到系统生成的完整分析报告。

这个工具会一次性给出六大核心分析维度:细分市场概览、爆款产品特征、消费者评论分析、用户画像、搜索词热度、价格分布。不过要注意,这个功能目前只有英文界面,生成的分析报告也以英文为主,我们可以借助AI 快速翻译整理


商机探测器AI市场分析功能解决了“市场大盘” 的问题,具体要对标哪些竞品、竞品的核心优势是什么?
怎么高效找竞品?
在AI找竞品功能中,输入目标ASIN(比如行业头部的 Scotch 产品 ASIN:B000J07BRQ),选择想要的相关竞品数量,不管是风格相似、功能相近,还是目标客群一致的产品,都能精准筛选出来;
把筛选出来的竞品加入“产品库”,后续就能集中进行深度分析,不用零散地一个个查询,并能作为记录在以后快速找到分析过的竞品。


从这些竞品能看出几个明显的市场规律:
6 卷装是绝对主流格式,不管是头部品牌还是新兴品牌,都把这个规格作为主力产品;
带切割器(胶带座)的产品更受欢迎,Scotch、Amazon Basics、Duck 等品牌的爆款都搭载了这个配置,解决了用户 “不好切割” 的痛点;
核心卖点集中在 “加厚(2.7mil 是主流厚度)”“长码数”“高透明”,这三个是用户最关心的基础属性;
差异化尝试已经出现,比如 BOMEI PACK 主打 “静音展开”,虽然价格偏高($22.85),但精准击中了节日包装、室内使用等场景的需求,给新品牌提供了突围思路。
综合商机探测器市场分析和竞品拆解,找准“基础功能拉满 + 差异化亮点突出” 的路线,具体方向如下:
基础款(主打性价比,抢占主流市场):
核心配置:遵循 1.88 英寸标准宽度(所有爆款通用尺寸,适配性强)、2.7mil 加厚材质(用户最认可的厚度,兼顾耐用性和成本)、6 卷装带切割器(主流格式 + 必备配件,解决易用性痛点)、60 码 / 卷(平衡使用时长和包装体积)、高透明材质(满足专业包装需求);
价格定位:10.15-14.99 美元(对标 P PERFECTAPE 和 Tape King,低于 Scotch 的品牌溢价,高于 Amazon Basics 的入门款,突出 “性价比 + 品质”)。
创新款(主打差异化,吸引精准用户):
核心配置:在基础款之上,增加两大稀缺功能 —— 静音展开技术(借鉴 BOMEI PACK,适配节日礼品包装、室内使用等场景)、易启动机制(解决用户 “找不到胶带开头” 的痛点);
包装格式:新增 12 卷商业装(针对小型企业主、网售卖家的批量采购需求);
价格定位:16.69-19.99 美元(比基础款高,但低于 BOMEI PACK 的 22.85 美元,降低用户尝试门槛)。
针对性解决用户抱怨最多的问题
从商机探测器AI市场分析功能中的评论分析来看,用户最不满意的三个点是 “粘性不足”“切割器卡顿”“不好启动”,我们的产品要重点攻克:
粘性升级:采用增强型压敏胶配方,标注 “高温不脱胶”“承重强”,解决运输过程中纸箱开口的问题,对标竞品的核心痛点;
切割器优化:采用人体工学设计,增加防滑手柄,优化刀片材质,避免卡顿、崩刃,参考 Scotch 的切割器稳定性,再提升握持舒适度;
细节优化:在胶带开头处做明显标记,搭配易撕设计,让用户不用费劲找开头,解决 “易用性差” 的抱怨。
核心客群(25-55 岁家庭用户、职场人士):
营销重点:突出“加厚耐用”“操作便捷”“多场景适配”(搬家、储物、日常发货),用 “6 卷装够用一整年”“带切割器开箱即用” “节日发货必备,静音包装不打扰”。等直白话术打动用户;
细分客群(小型企业主、网售卖家):
合理搭配企业价格折扣和多件促销折扣,和品牌促销折扣,增强复购率,解决批量买家“降本增效” 的核心需求
风险规避
1.不盲目做高端:16.69 美元以上的高端市场,竞品点击量占比低于产品占比,需求有限,创新款定价控制在 19.99 美元以内,避免陷入 “高价低销”;
2.不忽视品质底线:严格把控胶带厚度、粘性、切割器质量,避免出现“品质差”“易断裂” 等负面评论,新品期可以小批量试产,测试用户反馈后再规模化生产;
3.不依赖单一流量:除了亚马逊自然流量和广告,还可以对接小型企业主社群、网售卖家交流平台,做精准推广,降低平台流量波动的影响。
亚马逊包装胶带市场虽然有Scotch、Amazon Basics 这些老牌垄断,但通过官方 AI 工具和第三方竞品工具的组合分析,我们能清晰看到:用户的核心需求是 “耐用、好用、性价比高”,而市场的空白点在 “静音、易启动、商用级批量装”。
我们的产品只要抓住这两个核心—— 基础功能对标爆款,做到 “用户想要的我都有”;差异化功能瞄准空白,做到 “别人没有的我独有”,再精准对接目标客群的需求,就能在激烈的竞争中找到自己的位置。选品不是盲目跟风做 “同款”,而是在理解市场和竞品的基础上,做 “更懂用户的款”。







其他
04-09 周四











