亚马逊2025年Prime day 定档了!
AI设计/3D打印/欧洲市场实战拆解,点击报名
亚马逊全球开店在6月17日发布消息,2025年亚马逊Prime会员日将于7月8日开启,并持续到7月11日,共计4天,为全球Prime会员带来96小时的优惠。

在参加今年活动的国家和地区中,澳大利亚、奥地利、比利时、加拿大、哥伦比亚、法国、德国、意大利、爱尔兰、日本、卢森堡、荷兰、波兰、葡萄牙、新加坡、西班牙、瑞典、土耳其、美国和英国的活动将于7月8日开启;巴西、埃及、印度、墨西哥、沙特和阿联酋的活动则将在今年夏季晚些时候举行。日本站早鸟活动将于7月8日-10日举行,正式活动将于7月11-14日举行。
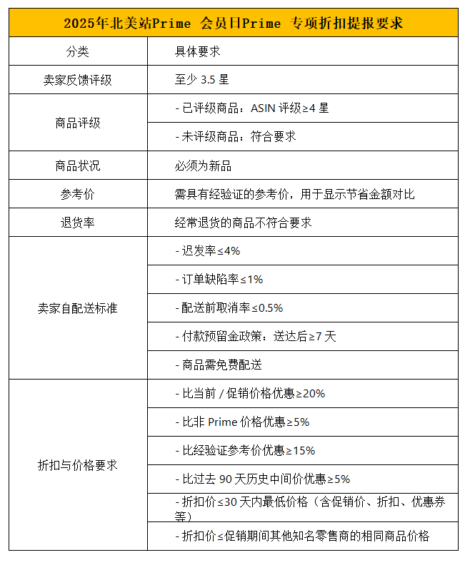
一、北美站Prime 会员日Prime 专项折扣提报要求:

二、欧洲站 Prime 会员日 Prime 专享折扣提报要求

三、日本站Prime会员日Prime专享折扣提报要求

四、阿联酋站 & 沙特站 Prime 会员日 Prime 专享折扣提报要求

五、澳洲站Prime 会员日 Prime 专享折扣提报要求

六、墨西哥站 Prime 会员日 Prime 专享折扣提报要求表单

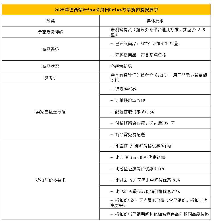
七、2025年巴西站Prime会员日Prime 专项折扣提报要求

八、印度站优先提报Best Deal相关提报要求

以上是所有站点的会员日专享折扣提报的要求。如果出现报错情况可以按照下述方式进行自纠自查:
(1)禁止显示无参考价
当出现如下图所示的报错时,通常是链接表现欠佳、出单量极少所致。针对此类情况,可按以下步骤优化链接,提升销售表现:

①内容优化:对链接的文案、图片、视频等模块进行深度打磨,突出产品核心卖点与优势,以优质内容吸引消费者目光。
②定价策略:制定具备市场竞争力的价格,精准对标竞品,同时结合产品成本与利润空间,合理定价。
③促销推广:加大广告预算投入,精准设置关键词与投放策略,提升产品曝光度。
同步开启优惠券、购买折扣等促销活动,多重优惠组合刺激消费者下单。
抓住 Prime Day 前的关键时间节点,通过以上策略积累 20 - 30 单,提升产品权重,为刷出专享折扣创造有利条件。
(2)亚马逊内部政策标记

报错原因分析:
①系统误判:亚马逊平台算法可能因数据异常或识别偏差,将商品错误标记为成人用品。
②上传设置失误:在使用表格上传商品信息时,若未在 “Is Adult Product” 栏填写 “No”,亚马逊系统将默认该商品为成人用品,从而触发标记。
如何解决呢?
①表格更新法:找到商品对应的表格文件,定位 “Is Adult Product” 栏,将其内容填写为 “No”,随后对商品信息进行更新操作。
②客服协助法:若表格文件中不存在 “Is Adult Product” 选项,需及时联系亚马逊客服,通过开 Case(提交客服工单)的方式,清晰说明情况,要求客服协助去除对应 Listing 的成人用品标记。
(3) 禁止显示,价格不符合要求
价格不符合要求分为4种类型:
①价格限额错误

折扣价必须比非Prime会员价至少优惠20%。这个没有满足基本条件。 我们一般会先找到参考价格,参考价*0.85/0.8=1.0625*参考价。
我们把参考价*1.0625改为我们当前链接的售价,这样参考价格的85%和售价的80%就是一个价格了。然后就解决问题了。
②禁止显示,折扣价格应低于ASIN参考价格
很多卖家不知道参考价格怎么看,有划线价格的就是划线价格。
有的链接看不到划线价,专享因为参考价报错会提示你折扣价格应低于ASIN参考价,按照15%计算为P价格。 后面的这个P价格就是你的参考价。

如上图所示参考价应是$21.99, 标价/原价是$23.99 ,会员专享折扣应该是至少比参考价低15%:
21.9(1-15%)=$18.69 ,所以最终的会员专享折扣价格应该是小于等于$18.69的。
③ Prime 折扣价格低于允许的最低价格
设置会员专享折扣的时候,会让大家设置您的最低价格。这个价格是保护价,放着我们的折扣力度过大造成巨大亏损,其实即是规定专享后价格不能低于您的最低价格。

我们把prime折扣后的价格和您的最低价格写成一样的价格,这样就不会因为prime折扣价格低于允许的最低价格报错:

一般是这样报错的:禁止显示。Prime折扣价格必须低于该ASIN过去30天的最低价格
感叹号提示语会告诉近30天最低价是P1,你的折扣后价格是要低于P1才能生效的。

上图中的最低价是$11.49 ,所以以下报错要把最低价和Prime折扣价格都设置成$11.49即可解决。
本来链接是$17.59价格,中间跑了奥特莱斯用$11.49跑的,就影响了最低价格了。
改完价格就立马正常了:

以上是亚马逊各个站点会员专享折扣的具体提报要求和会员专享折扣报错解决方案。如果有更多的会员日操作技巧,欢迎留言评论。


亚马逊全球开店在6月17日发布消息,2025年亚马逊Prime会员日将于7月8日开启,并持续到7月11日,共计4天,为全球Prime会员带来96小时的优惠。

在参加今年活动的国家和地区中,澳大利亚、奥地利、比利时、加拿大、哥伦比亚、法国、德国、意大利、爱尔兰、日本、卢森堡、荷兰、波兰、葡萄牙、新加坡、西班牙、瑞典、土耳其、美国和英国的活动将于7月8日开启;巴西、埃及、印度、墨西哥、沙特和阿联酋的活动则将在今年夏季晚些时候举行。日本站早鸟活动将于7月8日-10日举行,正式活动将于7月11-14日举行。
一、北美站Prime 会员日Prime 专项折扣提报要求:

二、欧洲站 Prime 会员日 Prime 专享折扣提报要求

三、日本站Prime会员日Prime专享折扣提报要求

四、阿联酋站 & 沙特站 Prime 会员日 Prime 专享折扣提报要求

五、澳洲站Prime 会员日 Prime 专享折扣提报要求

六、墨西哥站 Prime 会员日 Prime 专享折扣提报要求表单

七、2025年巴西站Prime会员日Prime 专项折扣提报要求

八、印度站优先提报Best Deal相关提报要求

以上是所有站点的会员日专享折扣提报的要求。如果出现报错情况可以按照下述方式进行自纠自查:
(1)禁止显示无参考价
当出现如下图所示的报错时,通常是链接表现欠佳、出单量极少所致。针对此类情况,可按以下步骤优化链接,提升销售表现:

①内容优化:对链接的文案、图片、视频等模块进行深度打磨,突出产品核心卖点与优势,以优质内容吸引消费者目光。
②定价策略:制定具备市场竞争力的价格,精准对标竞品,同时结合产品成本与利润空间,合理定价。
③促销推广:加大广告预算投入,精准设置关键词与投放策略,提升产品曝光度。
同步开启优惠券、购买折扣等促销活动,多重优惠组合刺激消费者下单。
抓住 Prime Day 前的关键时间节点,通过以上策略积累 20 - 30 单,提升产品权重,为刷出专享折扣创造有利条件。
(2)亚马逊内部政策标记

报错原因分析:
①系统误判:亚马逊平台算法可能因数据异常或识别偏差,将商品错误标记为成人用品。
②上传设置失误:在使用表格上传商品信息时,若未在 “Is Adult Product” 栏填写 “No”,亚马逊系统将默认该商品为成人用品,从而触发标记。
如何解决呢?
①表格更新法:找到商品对应的表格文件,定位 “Is Adult Product” 栏,将其内容填写为 “No”,随后对商品信息进行更新操作。
②客服协助法:若表格文件中不存在 “Is Adult Product” 选项,需及时联系亚马逊客服,通过开 Case(提交客服工单)的方式,清晰说明情况,要求客服协助去除对应 Listing 的成人用品标记。
(3) 禁止显示,价格不符合要求
价格不符合要求分为4种类型:
①价格限额错误

折扣价必须比非Prime会员价至少优惠20%。这个没有满足基本条件。 我们一般会先找到参考价格,参考价*0.85/0.8=1.0625*参考价。
我们把参考价*1.0625改为我们当前链接的售价,这样参考价格的85%和售价的80%就是一个价格了。然后就解决问题了。
②禁止显示,折扣价格应低于ASIN参考价格
很多卖家不知道参考价格怎么看,有划线价格的就是划线价格。
有的链接看不到划线价,专享因为参考价报错会提示你折扣价格应低于ASIN参考价,按照15%计算为P价格。 后面的这个P价格就是你的参考价。

如上图所示参考价应是$21.99, 标价/原价是$23.99 ,会员专享折扣应该是至少比参考价低15%:
21.9(1-15%)=$18.69 ,所以最终的会员专享折扣价格应该是小于等于$18.69的。
③ Prime 折扣价格低于允许的最低价格
设置会员专享折扣的时候,会让大家设置您的最低价格。这个价格是保护价,放着我们的折扣力度过大造成巨大亏损,其实即是规定专享后价格不能低于您的最低价格。

我们把prime折扣后的价格和您的最低价格写成一样的价格,这样就不会因为prime折扣价格低于允许的最低价格报错:

一般是这样报错的:禁止显示。Prime折扣价格必须低于该ASIN过去30天的最低价格
感叹号提示语会告诉近30天最低价是P1,你的折扣后价格是要低于P1才能生效的。

上图中的最低价是$11.49 ,所以以下报错要把最低价和Prime折扣价格都设置成$11.49即可解决。
本来链接是$17.59价格,中间跑了奥特莱斯用$11.49跑的,就影响了最低价格了。
改完价格就立马正常了:

以上是亚马逊各个站点会员专享折扣的具体提报要求和会员专享折扣报错解决方案。如果有更多的会员日操作技巧,欢迎留言评论。







其他
04-09 周四











