【亚马逊新卖家运营100问】产品合规相关问题
AI设计/3D打印/欧洲市场实战拆解,点击报名
【亚马逊新卖家运营100问】产品合规相关问题

1.怎么知道自己的产品要做哪些认证?
(1)适用于已经开店的卖家:合规性参考工具
①介绍
合规性参考工具(Compliance Reference)是一个面向卖家的自助帮助工具。合规性参考将多个合规性要求汇总到统一的产品类型级别,并在早期阶段呈现给符合要求的卖家以及服务提供商,同时向卖家提供了可以作为自助服务进行搜索的关键字 / 商品类型 /HS(Harmonization System)海关编码/欧盟法规/英国法规/ASIN,以进行教育和合规性评估。
②入口
https://sellercentral.amazon.com/ckp,具体参考卖家后台
(2)适用于已开店和未开店的卖家:通过 SPN 服务商网站进行咨询。
更多信息,请访问 “选品百宝箱 ”。


2.常见商品的合规认证要求(仅供参考,以官方最新政策为准)




3.日本站 PSE 认证和无线电法(Giteki)是什么?
(1)PSE 认证介绍
PSE(Product Safety of Electrical Appliance & Materials)认证(日语称之为“适合性检查”)是日本电气用品的强制性市场准入制度,是日本《电气用品安全法》中规定的一项重要内容。进口业务或制造业务者有义务完成法律中规定的程序,并在其商品上显示 PSE 标志。

(2)无线电法(Giteki)
如果您在日本站点售卖无线设备,例如:带蓝牙组件产品、带 WIFI组件产品、2/3/4/5G 通讯产品,请关注《无线电法》并获取特定无线设备技术基准适合证明。

4.欧洲站有哪些合规要求?
完成欧洲合规是卖家进入和发展欧洲市场的基本要求,是成功开展欧洲生意的关键所在。欧洲合规包含税务合规、贸易合规、产品合规和环境合规。
税务合规:欧洲增值税(Value-Added Tax,简称 VAT)是针对消费者支出征收的一个税种。它由增值税注册卖家就其在欧洲境内的销售征收,并通过增值税申报缴纳给国家税务机构。
贸易合规:贸易合规这里主要指英国仓储服务运营商尽职调查方案(FHDDS)这一项贸易合规政策。如果您是在英国境外开设账户的卖家,且向亚马逊英国运营中心发送库存,则需要为运输至亚马逊英国运营中心的商品提供进口条目编码(IEN)。
产品合规:产品合规指的是企业在欧洲市场销售产品时,必须满足欧盟各项产品强制性技术法规和标准要求。产品合规主要包含通用产品安全法规(GPSR),欧盟能效标签法规和其他产品安全法规。其中《通用产品安全法规》(GPSR)是欧盟关于产品安全的一项重要法规,其覆盖面最广,指在欧盟销售的大多数非食品消费类商品均需要满足该法规的要求。GPSR 合规需要注册欧盟负责人,提供商品标签,上传法规要求信息到卖家平台。
环境合规:生产者责任延伸(EPR)是一项环境政策,要求生产者对其在市场上所推出商品的整个生命周期负责,即从商品设计开始到商品生命周期结束(包括废弃物收集和处理)。亚马逊将有义务确认您在销售商品所在的国家/地区是否符合生产者责任延伸(EPR)的要求。


【亚马逊新卖家运营100问】产品合规相关问题

1.怎么知道自己的产品要做哪些认证?
(1)适用于已经开店的卖家:合规性参考工具
①介绍
合规性参考工具(Compliance Reference)是一个面向卖家的自助帮助工具。合规性参考将多个合规性要求汇总到统一的产品类型级别,并在早期阶段呈现给符合要求的卖家以及服务提供商,同时向卖家提供了可以作为自助服务进行搜索的关键字 / 商品类型 /HS(Harmonization System)海关编码/欧盟法规/英国法规/ASIN,以进行教育和合规性评估。
②入口
https://sellercentral.amazon.com/ckp,具体参考卖家后台
(2)适用于已开店和未开店的卖家:通过 SPN 服务商网站进行咨询。
更多信息,请访问 “选品百宝箱 ”。


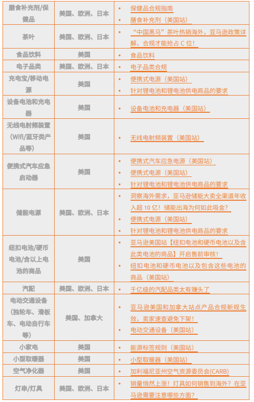
2.常见商品的合规认证要求(仅供参考,以官方最新政策为准)




3.日本站 PSE 认证和无线电法(Giteki)是什么?
(1)PSE 认证介绍
PSE(Product Safety of Electrical Appliance & Materials)认证(日语称之为“适合性检查”)是日本电气用品的强制性市场准入制度,是日本《电气用品安全法》中规定的一项重要内容。进口业务或制造业务者有义务完成法律中规定的程序,并在其商品上显示 PSE 标志。

(2)无线电法(Giteki)
如果您在日本站点售卖无线设备,例如:带蓝牙组件产品、带 WIFI组件产品、2/3/4/5G 通讯产品,请关注《无线电法》并获取特定无线设备技术基准适合证明。

4.欧洲站有哪些合规要求?
完成欧洲合规是卖家进入和发展欧洲市场的基本要求,是成功开展欧洲生意的关键所在。欧洲合规包含税务合规、贸易合规、产品合规和环境合规。
税务合规:欧洲增值税(Value-Added Tax,简称 VAT)是针对消费者支出征收的一个税种。它由增值税注册卖家就其在欧洲境内的销售征收,并通过增值税申报缴纳给国家税务机构。
贸易合规:贸易合规这里主要指英国仓储服务运营商尽职调查方案(FHDDS)这一项贸易合规政策。如果您是在英国境外开设账户的卖家,且向亚马逊英国运营中心发送库存,则需要为运输至亚马逊英国运营中心的商品提供进口条目编码(IEN)。
产品合规:产品合规指的是企业在欧洲市场销售产品时,必须满足欧盟各项产品强制性技术法规和标准要求。产品合规主要包含通用产品安全法规(GPSR),欧盟能效标签法规和其他产品安全法规。其中《通用产品安全法规》(GPSR)是欧盟关于产品安全的一项重要法规,其覆盖面最广,指在欧盟销售的大多数非食品消费类商品均需要满足该法规的要求。GPSR 合规需要注册欧盟负责人,提供商品标签,上传法规要求信息到卖家平台。
环境合规:生产者责任延伸(EPR)是一项环境政策,要求生产者对其在市场上所推出商品的整个生命周期负责,即从商品设计开始到商品生命周期结束(包括废弃物收集和处理)。亚马逊将有义务确认您在销售商品所在的国家/地区是否符合生产者责任延伸(EPR)的要求。







其他
04-09 周四











