$50降到$1!6大关键政策,罚款金额大幅降低!
从新商户限时免缴预缴注册金,新产品享受额外的产品流量、流量渠道的支持,到“部分退款”功能正式上线,Wish在2019年旺季开始前密集出台了多项利好项目~这究竟是平台的新动作,还是旺季爆发的前奏?小编已经开始激动地拍手手了~
前两项利好行动还在火热开展中,第三项超级大利好又!来!了!从修改产品、禁售品、误导性产品/变体,到伪造品等多项关键政策都进行了调整,政策涉及的赔款金额显著降低!新政策将从太平洋时间2019年8月6日晚8时(北京时间2019年8月7日上午11时)正式生效。

优质、新颖且独特的产品,愉快的购物体验,这一直是全球用户通过Wish所获得的价值;而广阔的全球市场,则是无数中国商户在Wish上发展的基础~过去的一段时间里,误导性、禁止性、欺诈性的销售行为在Wish上掀起了诸多“腥风血雨”,无数商户、用户、和整个Wish生态系统都因此遭受了严重的损失……
几乎是去年全年,Wish引入了更加细致严格的商户政策,限制违规违法行为的发生!在众多商户和平台的共同努力下,政策得到了很好地推进和实施。2019年至今,平台相关产品的违规行为(包括误导性产品、版权侵权等)数量平均每月下降了20%左右,平台环境得到了进一步的改善(感恩的❤~~)。
2019年旺季即将开始,Wish将在2019年接下来及以后的时间里,全力支持平台商户开展旺季掘金,投入更多精力主动、自动检测违禁违规行为,也会加大对平台产品、尤其是新上传的新颖又独特的产品的支持力度!平台环境不断改善,严格的政策措施的目标已经初步实现,Wish及时下调了多项政策的赔款金额,以支持、帮助、激励每一位商户积极合规运营~
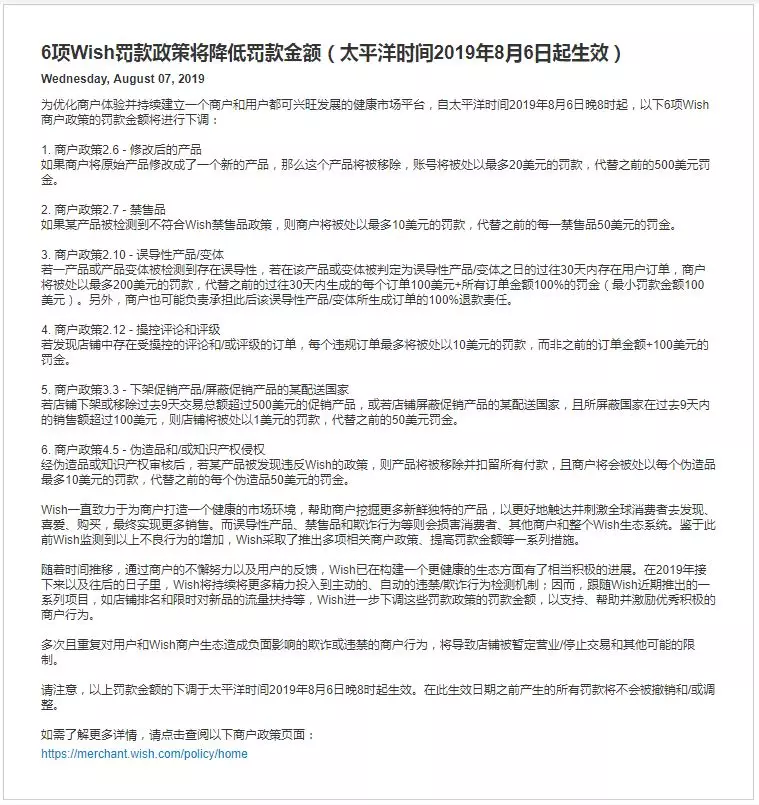
如果商户将原始产品修改为一个新的产品,那么这个产品将被移除,账号将被处以最多20美元的赔款,代替之前的500美元。
对于政策2.6,最大的变动就是赔款金额的大幅降低,仅为之前金额的4%;产品移除及申诉政策的处理与原政策一样。
如果某产品被检测到不符合Wish禁售产品政策,则商户将被处以最多10美元的赔款,代替之前的每一禁售品50美元。
若一产品或产品变体被检测到存在误导性,若在该产品或变体被判定为误导性产品/变体之日的过往30天内存在用户订单,商户将被处以最多200美元的赔款,代替之前的过往30天内生成的每个订单100美元+所有订单金额100%的赔金(最小赔款金额100美元)。另外,商户可能负责承担此后该误导性产品/变体所生成订单的100%退款责任。
新的政策2.10中,政策赔款金额显著减少,最高赔款降至200美元。即对于产品/变体来说,被判定为误导性产品/变体之日的过往30天内如果存在订单,商户将处以最高200美元的赔款,同时商户还是需要承担该误导性产品/变体订单的100%的退款责任哦~
若发现店铺中存在受操控的评论和/或评级的订单,每个违规订单最多将被处以10美元的赔款,而非之前的订单金额+100美元的罚金。
同样是因为平台整体交易环境在不断改善,Wish的政策也需要从限制违规行为向引导合规行为的转变,因此,对于政策2.12也做出了下调罚款金额的调整。
若店铺下架或移除过去9天交易总额超过500美元的促销产品,或若店铺屏蔽促销产品的某配送国家,且所屏蔽国家在过去9天内的销售额超过100美元,则店铺将被处以1美元的赔款,代替之前的50美元罚金。
经伪造品或知识产权审核后,若某产品被发现违反Wish的政策,则产品将被移除并扣留所有付款,且商户将会被处以每个伪造品最多10美元的赔款,代替之前的每个伪造品50美元的罚金。

从新商户限时免缴预缴注册金,新产品享受额外的产品流量、流量渠道的支持,到“部分退款”功能正式上线,Wish在2019年旺季开始前密集出台了多项利好项目~这究竟是平台的新动作,还是旺季爆发的前奏?小编已经开始激动地拍手手了~
前两项利好行动还在火热开展中,第三项超级大利好又!来!了!从修改产品、禁售品、误导性产品/变体,到伪造品等多项关键政策都进行了调整,政策涉及的赔款金额显著降低!新政策将从太平洋时间2019年8月6日晚8时(北京时间2019年8月7日上午11时)正式生效。

优质、新颖且独特的产品,愉快的购物体验,这一直是全球用户通过Wish所获得的价值;而广阔的全球市场,则是无数中国商户在Wish上发展的基础~过去的一段时间里,误导性、禁止性、欺诈性的销售行为在Wish上掀起了诸多“腥风血雨”,无数商户、用户、和整个Wish生态系统都因此遭受了严重的损失……
几乎是去年全年,Wish引入了更加细致严格的商户政策,限制违规违法行为的发生!在众多商户和平台的共同努力下,政策得到了很好地推进和实施。2019年至今,平台相关产品的违规行为(包括误导性产品、版权侵权等)数量平均每月下降了20%左右,平台环境得到了进一步的改善(感恩的❤~~)。
2019年旺季即将开始,Wish将在2019年接下来及以后的时间里,全力支持平台商户开展旺季掘金,投入更多精力主动、自动检测违禁违规行为,也会加大对平台产品、尤其是新上传的新颖又独特的产品的支持力度!平台环境不断改善,严格的政策措施的目标已经初步实现,Wish及时下调了多项政策的赔款金额,以支持、帮助、激励每一位商户积极合规运营~
如果商户将原始产品修改为一个新的产品,那么这个产品将被移除,账号将被处以最多20美元的赔款,代替之前的500美元。
对于政策2.6,最大的变动就是赔款金额的大幅降低,仅为之前金额的4%;产品移除及申诉政策的处理与原政策一样。
如果某产品被检测到不符合Wish禁售产品政策,则商户将被处以最多10美元的赔款,代替之前的每一禁售品50美元。
若一产品或产品变体被检测到存在误导性,若在该产品或变体被判定为误导性产品/变体之日的过往30天内存在用户订单,商户将被处以最多200美元的赔款,代替之前的过往30天内生成的每个订单100美元+所有订单金额100%的赔金(最小赔款金额100美元)。另外,商户可能负责承担此后该误导性产品/变体所生成订单的100%退款责任。
新的政策2.10中,政策赔款金额显著减少,最高赔款降至200美元。即对于产品/变体来说,被判定为误导性产品/变体之日的过往30天内如果存在订单,商户将处以最高200美元的赔款,同时商户还是需要承担该误导性产品/变体订单的100%的退款责任哦~
若发现店铺中存在受操控的评论和/或评级的订单,每个违规订单最多将被处以10美元的赔款,而非之前的订单金额+100美元的罚金。
同样是因为平台整体交易环境在不断改善,Wish的政策也需要从限制违规行为向引导合规行为的转变,因此,对于政策2.12也做出了下调罚款金额的调整。
若店铺下架或移除过去9天交易总额超过500美元的促销产品,或若店铺屏蔽促销产品的某配送国家,且所屏蔽国家在过去9天内的销售额超过100美元,则店铺将被处以1美元的赔款,代替之前的50美元罚金。
经伪造品或知识产权审核后,若某产品被发现违反Wish的政策,则产品将被移除并扣留所有付款,且商户将会被处以每个伪造品最多10美元的赔款,代替之前的每个伪造品50美元的罚金。




福建
12-12 周五











