平台出手代扣电商税!大批卖家已收到通知
【亚马逊春耕大会-武汉站】运营技巧×流量获取,点击获取中小卖家成长关键要点>>>
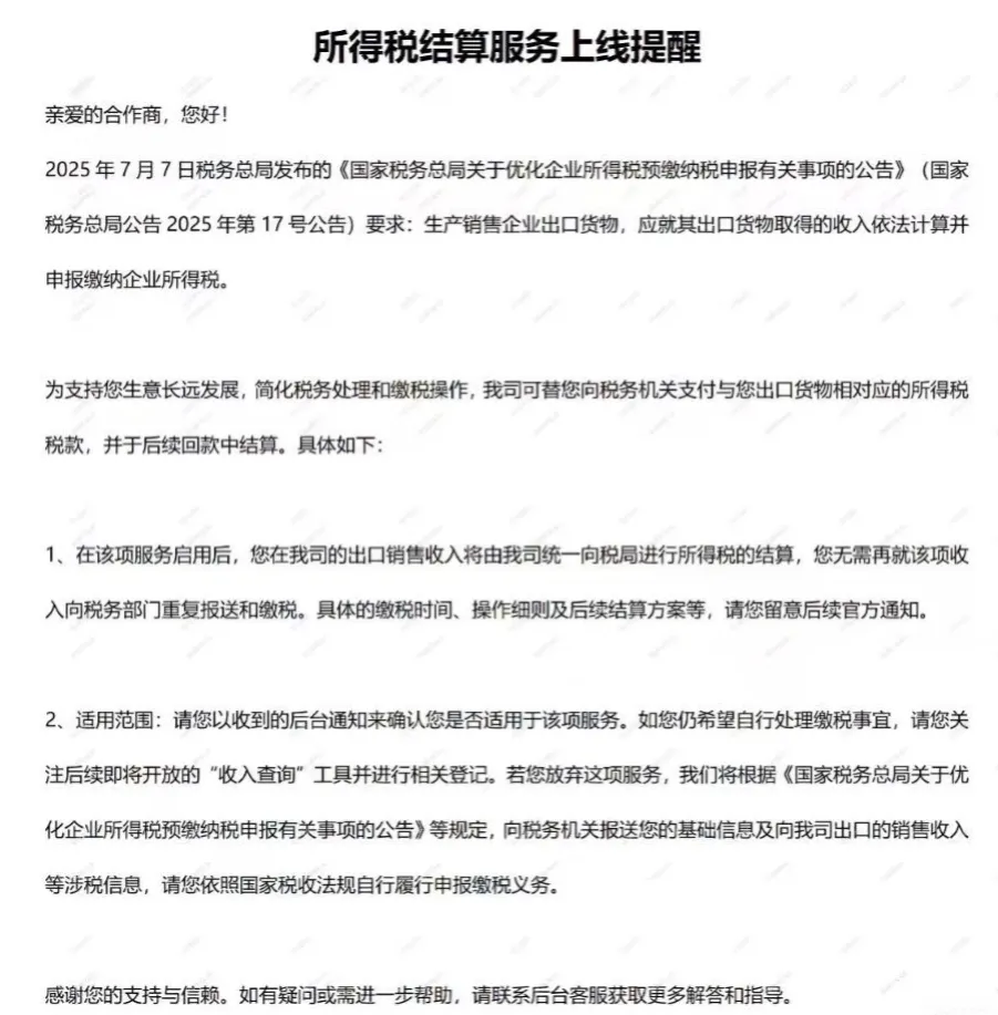
近日,一份来自某电商平台通知的《所得税结算服务上线提醒》,在跨境电商行业引发广泛关注。

据卖家透露,通知核心内容清晰明确:为简化税务处理和缴税操作,平台可替卖家向税务机关支付与出口货物相对应的所得税税款,并于后续回款中结算。
这个“代扣服务”模式简单直接,货款由平台先扣除税款,再结算给商家。
据了解,收到平台通知的卖家,被初步判定为适用代扣服务的对象。
若卖家希望放弃代扣、自行处理缴税事宜,后续平台将开放“收入查询”工具,供卖家自主登记相关信息。

同时,平台会按规定向税务机关报送卖家基础信息,以及通过平台出口的销售收入等涉税数据。
该服务启用后,卖家通过平台获得的出口销售收入,将由平台统一向税务部门办理所得税结算;卖家无需就该部分收入向税务部门重复报送和缴税,大幅降低了办税成本。
从“自行申报”到“平台代扣”
从目前市场反馈来看,代扣服务暂主要针对全托管账户卖家,半托管卖家暂不受影响,具体范围以平台后台通知为准。
行业普遍推测,代扣税率约为销售额的1%-2%。不过,具体缴税时间、操作细则及结算方案等细节尚未明确,官方将后续发布补充通知。
报税难题一直困扰着跨境卖家,该平台推出的代扣服务,正是跨境电商税务合规化趋势的具体体现。
事实上,平台代扣增值税和所得税的模式,在海外电商站点早已普及。
以亚马逊为例,自2026年1月1日起,根据墨西哥税法要求,亚马逊需从卖家销售额中代扣增值税和所得税;
其中,增值税最高代扣比例为16%,所得税最高代扣比例达20%,在当地站点销售的卖家需按要求提交涉税信息。

业内观点认为,未来跨境电商平台或逐步全面推行企业所得税代扣代缴模式。
当前,合规成本已成为跨境卖家继运费、广告费之后的第三大经营成本。
对广大跨境卖家而言,短期内难免面临利润压缩、规则适应等挑战。但从行业长远发展来看,税务合规化浪潮将推动行业告别灰色地带,走向更规范、更清晰的发展道路。


近日,一份来自某电商平台通知的《所得税结算服务上线提醒》,在跨境电商行业引发广泛关注。

据卖家透露,通知核心内容清晰明确:为简化税务处理和缴税操作,平台可替卖家向税务机关支付与出口货物相对应的所得税税款,并于后续回款中结算。
这个“代扣服务”模式简单直接,货款由平台先扣除税款,再结算给商家。
据了解,收到平台通知的卖家,被初步判定为适用代扣服务的对象。
若卖家希望放弃代扣、自行处理缴税事宜,后续平台将开放“收入查询”工具,供卖家自主登记相关信息。

同时,平台会按规定向税务机关报送卖家基础信息,以及通过平台出口的销售收入等涉税数据。
该服务启用后,卖家通过平台获得的出口销售收入,将由平台统一向税务部门办理所得税结算;卖家无需就该部分收入向税务部门重复报送和缴税,大幅降低了办税成本。
从“自行申报”到“平台代扣”
从目前市场反馈来看,代扣服务暂主要针对全托管账户卖家,半托管卖家暂不受影响,具体范围以平台后台通知为准。
行业普遍推测,代扣税率约为销售额的1%-2%。不过,具体缴税时间、操作细则及结算方案等细节尚未明确,官方将后续发布补充通知。
报税难题一直困扰着跨境卖家,该平台推出的代扣服务,正是跨境电商税务合规化趋势的具体体现。
事实上,平台代扣增值税和所得税的模式,在海外电商站点早已普及。
以亚马逊为例,自2026年1月1日起,根据墨西哥税法要求,亚马逊需从卖家销售额中代扣增值税和所得税;
其中,增值税最高代扣比例为16%,所得税最高代扣比例达20%,在当地站点销售的卖家需按要求提交涉税信息。

业内观点认为,未来跨境电商平台或逐步全面推行企业所得税代扣代缴模式。
当前,合规成本已成为跨境卖家继运费、广告费之后的第三大经营成本。
对广大跨境卖家而言,短期内难免面临利润压缩、规则适应等挑战。但从行业长远发展来看,税务合规化浪潮将推动行业告别灰色地带,走向更规范、更清晰的发展道路。







其他
04-09 周四











