关税压顶,欧洲市场闯关攻略三大瓶颈


欧洲,是蓝海还是新战场?
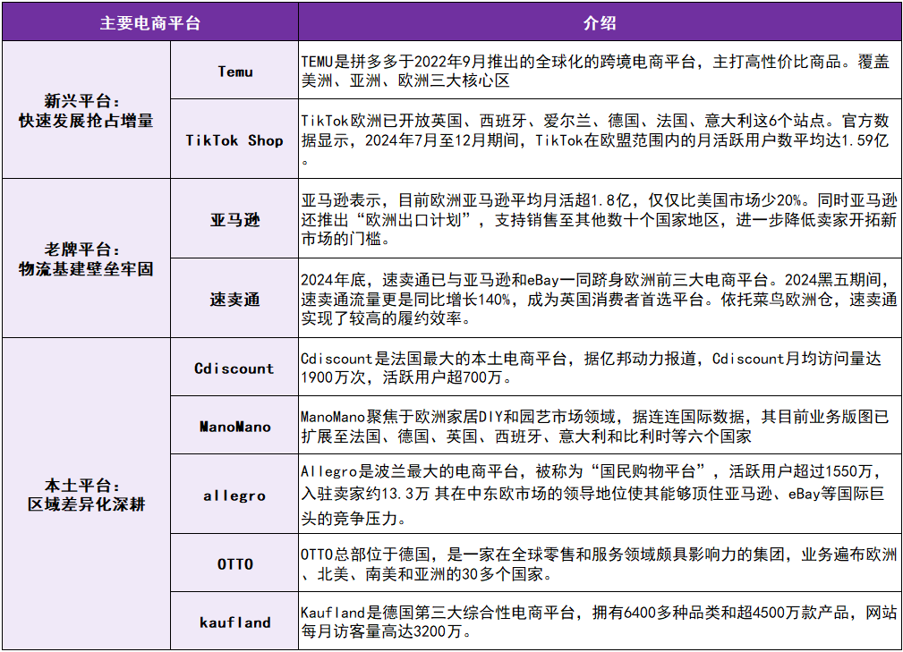
2025年,美国对华关税政策的持续加码正在重塑全球贸易格局。面对北美市场的利润挤压,中国企业却在欧洲市场实现惊人逆袭——跨境电商订单量同比激增125%,亚马逊、TEMU、TikTok Shop三大平台欧洲区新增卖家数量突破20万家。这场产业"大迁徙"背后,蕴藏着怎样的机遇与生存法则?

欧洲市场价值图谱:掘金万亿级电商蓝海
欧洲地域广泛,人口密度较大,高等教育程度和人均可支配收入都表现出较高的水平。在经历了疫情之后,消费者逐渐养成线上购物习惯,为中企出海提供了广阔的市场空间。据EcommerceDB数据显示,2025年欧洲B2C电商交易额预计达1.16万亿美元,较2020年增长78.4%。同时,预计B2C电子商务用户数量将达到5.52亿,并在2027年进一步增长至5.86亿。

从区域来看,西欧是欧洲电商市场的核心,占比高达64%。其中英国、法国、德国、西班牙、意大利是主要市场。各国购买力分层较为明显,形成从高端到大众的消费矩阵。例如,德国消费者注重电子产品质量,英国偏好时尚类商品,法国美妆市场依赖社媒营销。这种分层有利于企业精准定位,例如高附加值产品选择北欧,在南欧深耕性价比产品。

欧洲发达的物流行业,也为其电商市场的快速发展提供了强而有力的支撑。欧洲拥有DHL、DPD、Hermes UK等众多成熟且专业的物流公司。物流业曾被认为是欧盟经济一体化和增长的关键驱动力。
在5月,中方和欧洲议会决定同步全面取消对相互交往的限制。将显著促进欧洲电商市场扩张,带动跨境消费需求和供应链效率提升。同时,欧洲本土电商可能面临更激烈的国际竞争。


暗礁与风暴:跨境出海的三大瓶颈
相较于电商发展已经足够成熟的美国市场,目前欧洲市场卖家之间的竞争更小,但欧洲市场并非一片坦途。复杂多变的关税政策,像是一道道无形的关卡,稍有不慎,卖家们就可能陷入成本失控的泥沼。
1.合规高压线
VAT税务合规成本较北美高37%,单次CE认证费用达2000-5000欧元。有卖家称“新手做英国,老手冲德国,但税费认证至少烧几万块,否则店铺随时被封。”欧盟近期更取消150欧元以下商品免税政策,所有包裹加征处理费,成本压力再增。
2.绿色贸易壁垒
欧盟会出于保护内部产业或制裁等政治原因,对某些国家的钢铁或其他原材料实施进口限制;对一次性电子烟等原材料要求符合环保标准和来源合法性;对含有有害物质的玩具、化妆品等基于健康风险和环保要求实施进口管制。
3.物流效率陷阱
欧洲地域广阔,不同国家的运输网络和基础设施存在差异,如何确保货物高效、精准地送达各个角落,成为卖家们亟待解决的问题。某服饰卖家去年圣诞季的爆款毛衣,因到港延误错过销售窗口,58%的库存直接沦为过季滞销品。而当货物终于抵达欧洲,尾程配送的"最后一公里"竟成为利润黑洞。

极智佳五维物流解决方案
卖家在关税迷局与物流雷区中艰难突围,物流效率与合规性已成为决胜欧洲市场的核心壁垒。作为亚马逊ShipTrack承运商、亚马逊SPN&TSPN服务商,极智佳深谙跨境物流的本质是成本、时效、合规的动态博弈,已深耕欧洲市场近十年,建立空运、海运、卡航、铁路和本土海外仓五维物流体系,打造欧洲本土化运营护城河,为卖家欧洲物流时效保驾护航。

25年2月,极智佳速运已正式成为TEMU英欧区官方认证仓,在德国和英国拥有近30000平自营仓库,可提供一件代发、大货中转、退货换标、定制化增值服务。全华人运营团队实现退件分拣-质检-再入库全流程闭环,支持按销售策略定制二次上架方案。末端与DHL国际知名快递公司建立了稳固的合作关系,以德国中心仓为枢纽构建20+国1-3日达网络,保证了货物末端派送的时效性与稳定性。


立即扫码,咨询获取欧洲物流报价!
极智佳速运,让欧洲生意“卷”得优雅,“赚”得轻松!
极智佳速运,作为亚马逊SPN服务商 & TSPN服务商 & Ship Track物流承运商,已服务超5000家跨境电商物流卖家。专注于欧美头程FBA,以及全资自营英德海外仓,目前已成为TEMU官方认证仓,致力于提供全面高效的跨境物流解决方案。

关注 「 极智佳速运 」
掌握最新物流资讯!











欧洲,是蓝海还是新战场?
2025年,美国对华关税政策的持续加码正在重塑全球贸易格局。面对北美市场的利润挤压,中国企业却在欧洲市场实现惊人逆袭——跨境电商订单量同比激增125%,亚马逊、TEMU、TikTok Shop三大平台欧洲区新增卖家数量突破20万家。这场产业"大迁徙"背后,蕴藏着怎样的机遇与生存法则?

欧洲市场价值图谱:掘金万亿级电商蓝海
欧洲地域广泛,人口密度较大,高等教育程度和人均可支配收入都表现出较高的水平。在经历了疫情之后,消费者逐渐养成线上购物习惯,为中企出海提供了广阔的市场空间。据EcommerceDB数据显示,2025年欧洲B2C电商交易额预计达1.16万亿美元,较2020年增长78.4%。同时,预计B2C电子商务用户数量将达到5.52亿,并在2027年进一步增长至5.86亿。

从区域来看,西欧是欧洲电商市场的核心,占比高达64%。其中英国、法国、德国、西班牙、意大利是主要市场。各国购买力分层较为明显,形成从高端到大众的消费矩阵。例如,德国消费者注重电子产品质量,英国偏好时尚类商品,法国美妆市场依赖社媒营销。这种分层有利于企业精准定位,例如高附加值产品选择北欧,在南欧深耕性价比产品。

欧洲发达的物流行业,也为其电商市场的快速发展提供了强而有力的支撑。欧洲拥有DHL、DPD、Hermes UK等众多成熟且专业的物流公司。物流业曾被认为是欧盟经济一体化和增长的关键驱动力。
在5月,中方和欧洲议会决定同步全面取消对相互交往的限制。将显著促进欧洲电商市场扩张,带动跨境消费需求和供应链效率提升。同时,欧洲本土电商可能面临更激烈的国际竞争。


暗礁与风暴:跨境出海的三大瓶颈
相较于电商发展已经足够成熟的美国市场,目前欧洲市场卖家之间的竞争更小,但欧洲市场并非一片坦途。复杂多变的关税政策,像是一道道无形的关卡,稍有不慎,卖家们就可能陷入成本失控的泥沼。
1.合规高压线
VAT税务合规成本较北美高37%,单次CE认证费用达2000-5000欧元。有卖家称“新手做英国,老手冲德国,但税费认证至少烧几万块,否则店铺随时被封。”欧盟近期更取消150欧元以下商品免税政策,所有包裹加征处理费,成本压力再增。
2.绿色贸易壁垒
欧盟会出于保护内部产业或制裁等政治原因,对某些国家的钢铁或其他原材料实施进口限制;对一次性电子烟等原材料要求符合环保标准和来源合法性;对含有有害物质的玩具、化妆品等基于健康风险和环保要求实施进口管制。
3.物流效率陷阱
欧洲地域广阔,不同国家的运输网络和基础设施存在差异,如何确保货物高效、精准地送达各个角落,成为卖家们亟待解决的问题。某服饰卖家去年圣诞季的爆款毛衣,因到港延误错过销售窗口,58%的库存直接沦为过季滞销品。而当货物终于抵达欧洲,尾程配送的"最后一公里"竟成为利润黑洞。

极智佳五维物流解决方案
卖家在关税迷局与物流雷区中艰难突围,物流效率与合规性已成为决胜欧洲市场的核心壁垒。作为亚马逊ShipTrack承运商、亚马逊SPN&TSPN服务商,极智佳深谙跨境物流的本质是成本、时效、合规的动态博弈,已深耕欧洲市场近十年,建立空运、海运、卡航、铁路和本土海外仓五维物流体系,打造欧洲本土化运营护城河,为卖家欧洲物流时效保驾护航。

25年2月,极智佳速运已正式成为TEMU英欧区官方认证仓,在德国和英国拥有近30000平自营仓库,可提供一件代发、大货中转、退货换标、定制化增值服务。全华人运营团队实现退件分拣-质检-再入库全流程闭环,支持按销售策略定制二次上架方案。末端与DHL国际知名快递公司建立了稳固的合作关系,以德国中心仓为枢纽构建20+国1-3日达网络,保证了货物末端派送的时效性与稳定性。


立即扫码,咨询获取欧洲物流报价!
极智佳速运,让欧洲生意“卷”得优雅,“赚”得轻松!
极智佳速运,作为亚马逊SPN服务商 & TSPN服务商 & Ship Track物流承运商,已服务超5000家跨境电商物流卖家。专注于欧美头程FBA,以及全资自营英德海外仓,目前已成为TEMU官方认证仓,致力于提供全面高效的跨境物流解决方案。

关注 「 极智佳速运 」
掌握最新物流资讯!












福建
12-12 周五











